| Passwort vergessen?
Sie sind nicht angemeldet. |  Anmelden

Sprache auswählen:

Wumpus Gollum Forum von
Wumpus Welt der (alten) Radios
Sie sind nicht angemeldet.
 Anmelden

Pressler Fotozellenröhre
  •  
 1 2
 1 2
25.03.22 18:41
Martin.M 

500 und mehr Punkte

25.03.22 18:41
Martin.M 

500 und mehr Punkte

Pressler Fotozellenröhre

hallo zusammen,

wie werden denn diese Cäsiumoxid-Fotozelle-Röhren beschaltet damit sie funktionieren ?

lG Martin

NorbertWerner, Oldtimer_OM und Wolle4tubes gefällt der Beitrag.
!
!!! Fotos, Grafiken nur über die Upload-Option des Forums, KEINE FREMD-LINKS auf externe Fotos.    

!!! Keine Komplett-Schaltbilder, keine Fotos, keine Grafiken, auf denen Urheberrechte Anderer (auch WEB-Seiten oder Foren) liegen!
Solche Uploads werden wegen der Rechtslage kommentarlos gelöscht!

Keine Fotos, auf denen Personen erkennbar sind, ohne deren schriftliche Zustimmung.

Den Beitrag-Betreff bei Antworten auf Threads nicht verändern!
25.03.22 19:50
ELEK 

250-499 Punkte

25.03.22 19:50
ELEK 

250-499 Punkte

Re: Pressler Fotozellenröhre

Hallo,

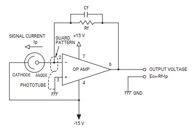
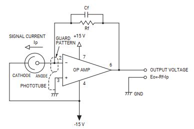
das Grundprinzip der Schaltung ist ein Betrieb als Stromquelle auf einen Arbeitswiderstand (Spannungsquelle-Fotozelle-Arbeitswiderstand gegen Masse), die Spannung über dem Arbeitswiderstand wird mit einem hochohmigen Verstärker (Elektrometerverstärker) ausgewertet. Die Ströme sind natürlich sehr klein.

Man findet dazu auch was im Netz:

https://www.usna.edu/Users/physics/vanho...s/LD-d08-04.pdf

http://www.phywe-es.com/index.php/fuseac.../d/0677900d.pdf

Die Betriebsspannung darf je nach Grundtyp (gasgefüllt, Vacuum) bis zu 200...V betragen, bei gasgefüllten Photozellen besteht die Gefahr des Zündens einer unerwünschten inneren Gasentladung, deshalb Vorsicht, das Datenblatt sollte gesucht werden, dort muß die maximal zulässige Spannung vermerkt sein.

Gruß Ingo

Zuletzt bearbeitet am 25.03.22 19:57

25.03.22 22:08
Martin.M 

500 und mehr Punkte

25.03.22 22:08
Martin.M 

500 und mehr Punkte

Re: Pressler Fotozellenröhre

danke, ich probier das mal mit Netzteil und einem 1M






lG Martin

Datei-Anhänge
pressler-2.jpg pressler-2.jpg (195x)

Mime-Type: image/jpeg, 271 kB

pressler-1.jpg pressler-1.jpg (187x)

Mime-Type: image/jpeg, 292 kB

26.03.22 09:10
WoHo 

500 und mehr Punkte

26.03.22 09:10
WoHo 

500 und mehr Punkte

Re: Pressler Fotozellenröhre

Guten Morgen zusammen.

Habe mich in die Lage von Martin versetzt und mal selber eine Fotozelle getestet.
Genauen Typ weiß ich nicht. Wollte einfach mal sehen, ob die Funktion noch vorhanden ist.



Dazu 50V über 20 MOhm an Katode und Anode gelegt. Das wird dann auf den Vertikaleingang von einem Speicheroszi gegeben.
Trigger: Single Sweep. Mit der Fernbedienung eine IR-Pulsfolge gestartet. Bitteschön:



EDIT:
Das war natürlich nur ein grober Test.
Wie ELEK schon ausführte, das genaue Verhalten deiner Fotocelle müsste man mit einer definierter Lichtquelle (Wellenlänge und Intensität) messen. Aber wer hat schon sowas....?

Gruß aus NL, Wolfgang

Zuletzt bearbeitet am 26.03.22 09:37

Datei-Anhänge
DSCI0023.JPG DSCI0023.JPG (187x)

Mime-Type: image/jpeg, 51 kB

DSCI77.JPG DSCI77.JPG (180x)

Mime-Type: image/jpeg, 42 kB

26.03.22 15:38
Martin.M 

500 und mehr Punkte

26.03.22 15:38
Martin.M 

500 und mehr Punkte

Re: Pressler Fotozellenröhre

hallo zusammen,

in der Röhrenkiste wo diese Fotozellen drinwaren hab ich entdeckt:

Tonlampe Type R (Zeiss Ikon)
das sind 6V 5A, demnach werden die Zellen recht unempfindlich sein.
Vermutlich für Kinoprojektor vom Hörsaal.

lG Martin

26.03.22 17:33
MB-RADIO 

500 und mehr Punkte

26.03.22 17:33
MB-RADIO 

500 und mehr Punkte

Re: Pressler Fotozellenröhre

Hallo Martin,

die Lampe soll wohl eher das Bild an die Wand werfen, und nur einwenig davon durch die Tonspur auf die Fotozelle.

Viele Grüße
Bernd

Zwei Dinge sind unendlich, das Universum und die menschliche Dummheit, aber bei dem Universum bin ich mir noch nicht ganz sicher. (Albert Einstein)

27.03.22 00:20
NorbertWerner 

500 und mehr Punkte

27.03.22 00:20
NorbertWerner 

500 und mehr Punkte

Re: Pressler Fotozellenröhre

Hallo Martin,

je nach verwendetem Photokathodenmaterial sind diese Sensoren ja für unterschiedliche Wellenlängenbereiche empfindlich. Häufig verwendete Materialien sind Cäsium-Jodit, Aurum, Diamant, sowie Cäsium-Telur. Hierbei sind diese Sensoren im UV-Bereich empfindlich. CS-TE bei ca. 160...320nm, sowie CS-J bei ca. 115...200nm. Der Wellenlängenbereich ist natürlich noch vom verwendeten Glas abhängig.
Da diese Phototubes im 'sichtbaren' Bereich so gut wie unempfindlich sind, kann man deren Funktion aber einfach mit einer Gasflamme testen.
Sb-CS Sensoren sind auch bei ca. 185(300 je nach Glas)...650nm empfindlich, also bis in den 'sichtbaren' Bereich.

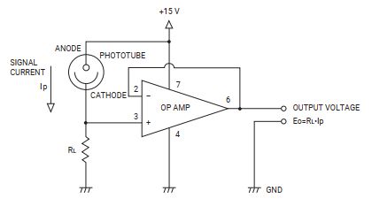
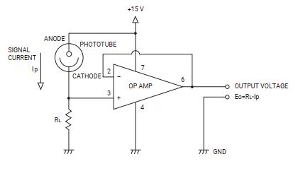
Phototubes betreibt man in Durchlassrichtung und nicht in Sperrichtung wie bei Halbleiter-Photodioden. Hierfür sollte man ca. +15V an der Anode, oder -15V an der Kathode anlegen. Je nach Sensor kann der mittlere Strom bis in den einstelligen uA-Bereich gehen. Der Strom ist aber auch abhängig von der Grösse der Photokathode! Angegebene Daten beziehen sich immer auf eine voll ausgeleuchtete Photokathode!

Gruss
Norbert





Datei-Anhänge
Phototube_.jpg Phototube_.jpg (176x)

Mime-Type: image/jpeg, 11 kB

Phototube__.jpg Phototube__.jpg (173x)

Mime-Type: image/jpeg, 10 kB

27.03.22 15:31
NorbertWerner 

500 und mehr Punkte

27.03.22 15:31
NorbertWerner 

500 und mehr Punkte

Re: Pressler Fotozellenröhre

Hallo Wolfgang,

WoHo:

Das war natürlich nur ein grober Test.
Wie ELEK schon ausführte, das genaue Verhalten deiner Fotocelle müsste man mit einer definierter Lichtquelle (Wellenlänge und Intensität) messen. Aber wer hat schon sowas....?


was die Wellenlänge angeht, da kann man sich auch 'grob' mit einer CD behelfen. Man nimmt eine Halogenlampe (Farbtemperatur wird häufig angegeben, meistens 2700K oder 2800K), ein Vergrösserungsglas und eine CD. Die CD dient als Grading. Wenn man jetzt die Abbildung durch einen Schlitz 'filtert', kann man die gefilterte Wellenlänge auf die Phototube geben. Gut, das ist nichts genaues, aber man kann das sensitive Spektrum etwas eingrenzen.

Gruss
Norbert







Datei-Anhänge
CD Grading.jpg CD Grading.jpg (177x)

Mime-Type: image/jpeg, 764 kB

Watt Lumen Lux.jpg Watt Lumen Lux.jpg (172x)

Mime-Type: image/jpeg, 116 kB

27.03.22 18:31
Debo 

500 und mehr Punkte

27.03.22 18:31
Debo 

500 und mehr Punkte

Re: Pressler Fotozellenröhre

Hallo Norbert,

das ist ja ein richtiger optischer Labortisch und/oder Produktionstisch! Steht der bei dir in der Firma?

Ja das exakte ausprüfen ist jetzt nicht ganz einfach. Mit über Schrittmotor angetrieben Filtern kann man den gewünschte Wellenlängenbereich herausfiltern. Die Wellenlängen werden dann z.B. mit solchen Messgeräten gemessen. Das ganze wird in der Fertigung automatisiert betrieben.

https://www.keysight.com/de/de/product/8...ngth-meter.html

Fängt halt bei 700nm an, das ist etwas hoch. In dem Wavelenght Meter ist eine 633nm Referenzlaserquelle enthalten. Die gibt schönes sattes Rotlicht ab. Das ganze ist prinzipiell konstruiert für Hersteller von Glasfasern und optischen Komponenten. Typisch dann halt für dieses Material optimalen Wellenlängen 1310 bis 1550nm.

Wenn man optische Leistungen dann messen will, braucht man Power Sensoren und Anzeigegeräte ähnlich wie bei den Oszilloskopen.

https://www.keysight.com/de/de/products/...eter-heads.html

Das sind leider natürlich für außerhalb für Hobbyisten bezahlbare Gerätschaften. Auch wenn es 20 Jahre alt und obsolet. Nur damit der eine oder andere interessierte das mal nachlesen kann.
Bei Keysight gibt es da unten auf der Seite auch einen Nachlese-Link.

Diese Gerätschaften werden übrigens in Böblingen produziert

Grüsse
Debo

Zuletzt bearbeitet am 27.03.22 18:36

27.03.22 20:12
Martin.M 

500 und mehr Punkte

27.03.22 20:12
Martin.M 

500 und mehr Punkte

Re: Pressler Fotozellenröhre

hallo Det,

ein Rofin-Sinar mit abschraubbarem Diffusor für solche Zweck ist hier irgendwo im Bastelregal. rot stimmt

lG Martin

Zuletzt bearbeitet am 27.03.22 20:13

 1 2
 1 2
Durchlassrichtung   Halbleiter-Photodioden   Film-Tonspurauswertung   Fotozellenröhre   Arbeitswiderstand   Pressler   Versorgungsspannung   Spannungsquelle-Fotozelle-Arbeitswiderstand   Vergrösserungsglas   natürlich   Flammenerkennung   unterschiedliche   Cäsiumoxid-Fotozelle-Röhren   Photokathodenmaterial   Elektrometerverstärker   Funktionsprüfung   Referenzlaserquelle   Trinkwasserleitung   Wellenlängenbereich   Wellenlängenbereiche