| Passwort vergessen?
Sie sind nicht angemeldet. |  Anmelden

Sprache auswählen:

Wumpus Gollum Forum von
Wumpus Welt der (alten) Radios
Sie sind nicht angemeldet.
 Anmelden

kleine Nuvistoren, großer Hunger.
  •  
 1 2 3
 1 2 3
03.04.10 11:46
Martin.M 

500 und mehr Punkte

03.04.10 11:46
Martin.M 

500 und mehr Punkte

kleine Nuvistoren, großer Hunger.

hallo alle,

der/die eine und andere mag sich gefragt haben warum es wohl keine tragbaren Emfänger gibt, die mit diesen herrlichen kleinen Röhren konstruiert sind...
Mit Eifer gng ich daran und baute einen ZF Zug auf, mit drei Nuvistoren 2CW4.
Dabei fand ich dann sofort die Antwort auf die offene Frage.

Es ist nämlich so: Schaltet man das Ding dann endlich ein, dann binden sich die Kleinen einen Schlabberlatz um und schreien nach Strom !
Nichts funktioniert schneller und zuverlässiger, als mit einer Handvoll Nuvistoren den Batteriesatz leerzunuckeln.

So zieht die kleine ZF, die übrigends prima funktioniert, mit 2.1V 1,3A Heizstrom, auf der 100V Versorgung werden 15mA fällig.

Wir wünschen den kleinen Nuvistoren somit weiterhin einen guten Appetit und verweisen an den Netztrafo.


nette Grüße
Martin

Zuletzt bearbeitet am 03.04.10 11:51

Noch gefällt der Beitrag keinem Nutzer.
!
!!! Fotos, Grafiken nur über die Upload-Option des Forums, KEINE FREMD-LINKS auf externe Fotos.    

!!! Keine Komplett-Schaltbilder, keine Fotos, keine Grafiken, auf denen Urheberrechte Anderer (auch WEB-Seiten oder Foren) liegen!
Solche Uploads werden wegen der Rechtslage kommentarlos gelöscht!

Keine Fotos, auf denen Personen erkennbar sind, ohne deren schriftliche Zustimmung.

Den Beitrag-Betreff bei Antworten auf Threads nicht verändern!
03.04.10 11:59
Pluspol 

500 und mehr Punkte

03.04.10 11:59
Pluspol 

500 und mehr Punkte

Re: kleine Nuvistoren, großer Hunger.

Hallo Martin

Da müsste sich doch eine Art Appetitszügler für die kleinen nimmersatten "Elektronenfresser" finden lassen?
Vielleicht könnte man so eine Teilchenbeschleunigungsanlage, wie die unterirdische in der Schweiz im Kleinformat nachbauen. Dann ließen sich " evtl. die neuen Teilchen, die beim Zusammenprall der "Elektronen" anfallen, den Nuvistoren zum "Fraß" vorwerfen, um ihnen das "Futter" zu verleiden.

Freundliche Grüße von Dietmar

03.04.10 12:14
Martin.M 

500 und mehr Punkte

03.04.10 12:14
Martin.M 

500 und mehr Punkte

Re: kleine Nuvistoren, großer Hunger.

hallo Dietmar,
für die Antwort leider nur ein Achtel-Punkt ...

Im direkten Vergleich zu den Kofferradio-D-Röhren ergibt sich ein Stromverbrauch von
1 Nuvistor = 3 D-Röhren.
Darauf wollte ich hinaus, zumal Nuvistoren hier ja als mögliche Kleinradioteile diskutiert wurden.

nette Grüße
Martin

03.04.10 12:45
Pluspol 

500 und mehr Punkte

03.04.10 12:45
Pluspol 

500 und mehr Punkte

Re: kleine Nuvistoren, großer Hunger.

Hallo Martin M.

Danke für den Achtel-Punkt. Wusste bisher gar nicht, daß Du hier persönliche Wertungen verteilst.
Möchtest Du von anderen auch mit Punkten bedacht werden?
Deine Themenüberschrift erschien mir nicht so ernst und fachlich gemeint.
Es gibt eigentlich keinen Grund so zu reagieren, wenn Du Dir mal den weiteren Wortlaut Deines Threads genauer betrachtest.
Wenn ich die Ernsthaftigkeit Deines Beitrages verkannt haben sollte, dann war es zumindest keine böse Absicht.
Sicher werden sich jetzt andere Leser Deines Beitrages wunschgemäß und zweckdienlich äußern.

Nette Grüße von Dietmar

03.04.10 18:31
otti61 

100-249 Punkte

03.04.10 18:31
otti61 

100-249 Punkte

Re: kleine Nuvistoren, großer Hunger.

Hallo Martin.M,

Du vermutest richtig Nuvistoren waren nie zum Stromsparen gedacht und auch nicht für tragbare oder Koffergeräte.
Nuvistoren hat man zur Miniaturiesierung aufwendiger Schaltungen eingesetzt die auch noch höhere Frequenzen verarbeiten mußten.

Als Beispiel fallen mir sofort die großen Tektronix - Oszilloskope ein oder auch die ersten Fernsehanlagen für die Industrie zur Prozessüberwachung. Da wo solche Röhren wie EF 72/73 usw. nicht mehr zeichten, hat man die niedlichen kleinen eingebaut.

Mit den Dingern wollte ich mir mal eine RIAA- Entzerrervorstufe bauen. Aber die Typen der vierstelligen Zahlenreihe kosten heute um die 100 Euro das Stück und das war es mir dann doch nicht wert.

Gruß Matthias

04.04.10 09:32
Wolle 

500 und mehr Punkte

04.04.10 09:32
Wolle 

500 und mehr Punkte

Re: kleine Nuvistoren, großer Hunger.

Hallo zusammen.

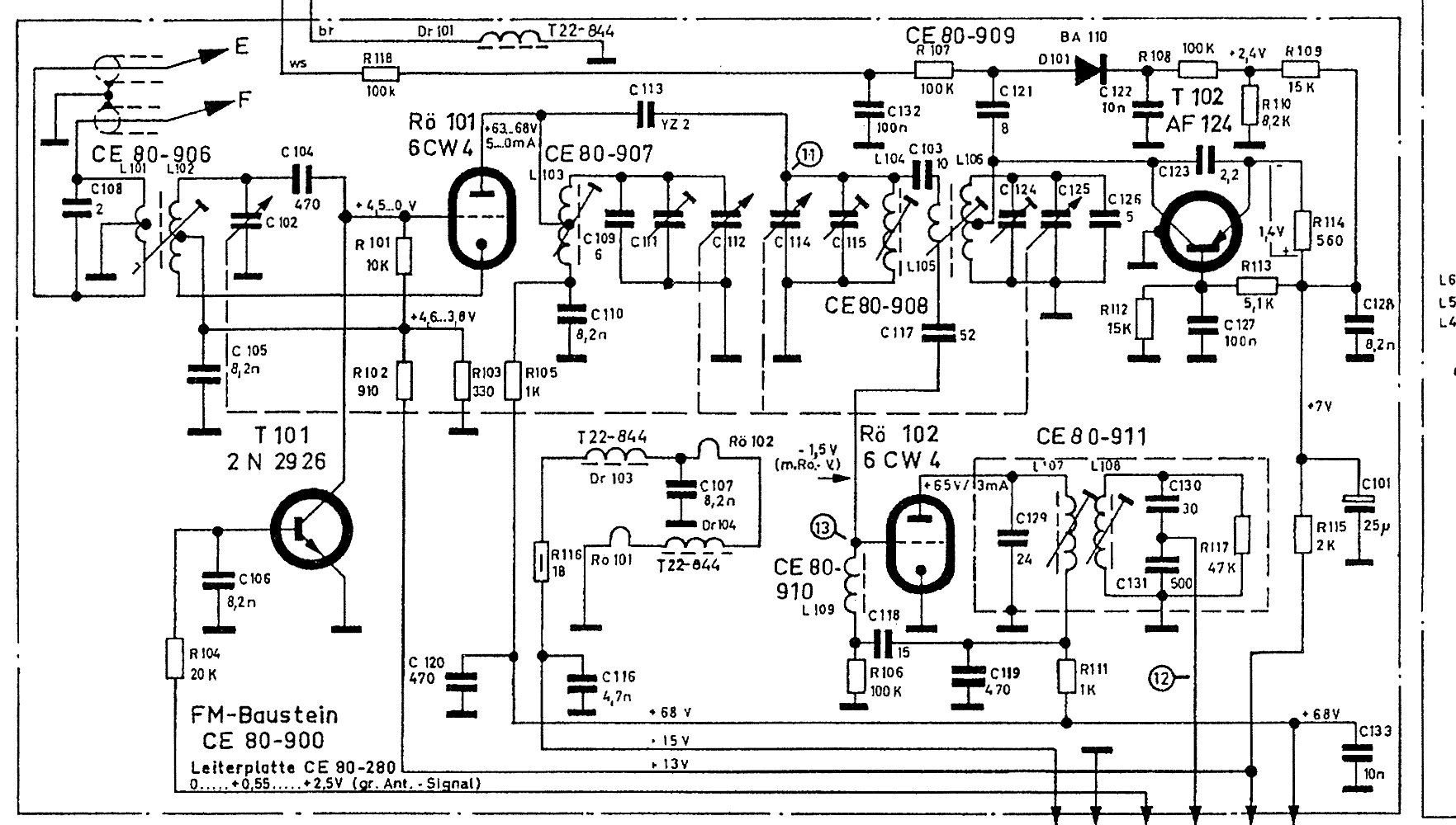
Hier noch ein interessantes Beispiel zum Einsatz von Nuvistoren in einem Tuner (CE1000) der Firma Braun, gefertigt zwischen 1965 und 1971. Dieses aufwändige Gerät enthält 30 beziehungsweise 31 Transistoren und zwei Nuvistoren im UKW- Tuner. Der damalige Verkaufspreis lag bei 2200 DM, zusätzlich war ein NF- Verstärker zu beschaffen.

Mit vielen Ostergrüßen.
Wolle

Datei-Anhänge
ce1000_tuner_sch2.png ce1000_tuner_sch2.png (572x)

Mime-Type: image/x-png, 87 kB

04.04.10 10:33
Martin.M 

500 und mehr Punkte

04.04.10 10:33
Martin.M 

500 und mehr Punkte

Re: kleine Nuvistoren, großer Hunger.

hallo Wolle,
du bringst da ein anspruchsvolles Beispiel.

Der Tuner weist schon ein par nette Besonderheiten auf, die da wären:
* eine 4-Kreis-Abstimmung.
* AFC, er kann einrasten, was auch den sonst nicht so tollen Temperaturgang des Germaniumtransistors toleriert,
*AGC mit positiver Regelspannung die erst ab 0.6v greift, also keine Abregelung bei niedrigen Feldstärken. Dafür der Siliziumtransistor.
*12V - deshalb sind auch die beiden Heizungen in Serie geschaltet.

nette Grüße
Martin

Zuletzt bearbeitet am 04.04.10 10:33

04.04.10 10:48
Wolle 

500 und mehr Punkte

04.04.10 10:48
Wolle 

500 und mehr Punkte

Re: kleine Nuvistoren, großer Hunger.

Hallo Martin.

Interessant ist aus meiner Sicht, daß diese für kommerzielle Anwendungen entwickelte Röhre auch im Konsumerbereich verwendet wurde. Die Kennwerte, die mit dieser außergewöhnlichen Schaltung realisiert wurden, ließen sich erst nach der Einführung des Feldeffekttransistors realisieren.

Mit vielen Grüßen.
Wolle

04.04.10 10:59
Klaus 

500 und mehr Punkte

04.04.10 10:59
Klaus 

500 und mehr Punkte

Re: kleine Nuvistoren, großer Hunger.

Wolle:
...daß diese für kommerzielle Anwendungen entwickelte Röhre auch im Konsumerbereich verwendet wurde.
Hallo Wolfgang,

dabei sollte aber nicht unberücksichtigt bleiben, dass das genannte BRAUN-Gerät ein recht exklusives Produkt darstellte, immerhin der Gegenwert von ca. 2 Monatseinkommen eines Durchschnittsverdieners.
Die meisten Konsumergeräte konnten von derartigen Schaltungen und Bauteilen wohl nur träumen. Leider hat die Fa. BRAUN wie viele andere sich völlig aus dem HiFi-Geschäft zurückgezogen.

Viele Grüße
Klaus

04.04.10 11:43
Martin.M 

500 und mehr Punkte

04.04.10 11:43
Martin.M 

500 und mehr Punkte

Re: kleine Nuvistoren, großer Hunger.

Wolle:
Die Kennwerte, die mit dieser außergewöhnlichen Schaltung realisiert wurden, ließen sich erst nach der Einführung des Feldeffekttransistors realisieren.


hallo Wolle,
ich glaube mit Geduld und Spucke würden wir das auch mit EC80 zum klingen bringen,
wobei anzumerken ist, daß die tolle Triode ebenso in Radios nicht, oder nur extrem selten vorkommt.
Allerdings ist das schon Bastelei für Fortgeschrittene wenns an diese ausgesprochenen "Gitterbasis" Röhren geht.

nette Grüße
Martin

 1 2 3
 1 2 3
Subminiaturröhren   Unterhaltungselektronik   Tschernobyl-Desaster   zusammengekommenen   Kofferradio-D-Röhren   Subminiatur-Röhren   Miniaturröhrenreihe   Nuvistoren   Temperaturkompensation   Teilchenbeschleunigungsanlage   Feststoffhalbleiter   Durchschnittsverdieners   Germaniumtransistors   Feldeffekttransistors   Prozessüberwachung   Siliziumtransistor   Elektronikingenieur   Konsumgüterherstellung   Halbleiteranwendung   4-Kreis-Abstimmung