| Passwort vergessen?
Sie sind nicht angemeldet. |  Anmelden

Sprache auswählen:

Wumpus Gollum Forum von
Wumpus Welt der (alten) Radios
Sie sind nicht angemeldet.
 Anmelden

Die LOEWE Mehrfachröhre 3NF testen
  •  
 1 2 3 4 5
 1 2 3 4 5
11.07.17 23:41
WoHo 

500 und mehr Punkte

11.07.17 23:41
WoHo 

500 und mehr Punkte

Die LOEWE Mehrfachröhre 3NF testen

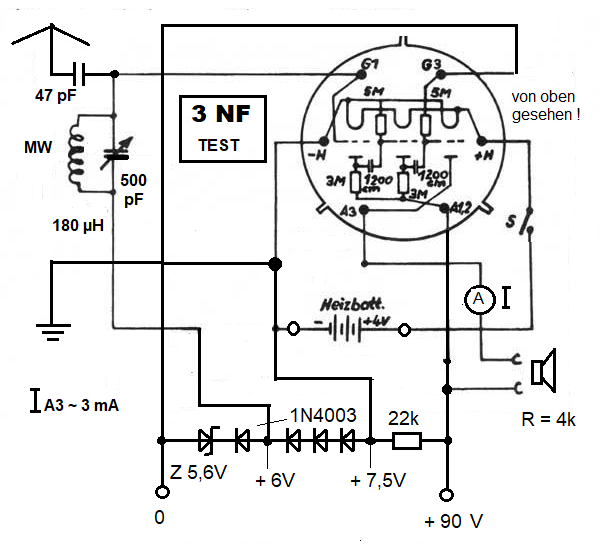
Vor ein paar Jahren stand ich vor dem Problem, wie teste ich meine 3NF ohne den dazugehörigen Ortsempfänger OE333 zu besitzen ??

Es ist ja bekannt, diese Mehrfachröhre ist ein IC, d.h. die notwendigen Komponenten um die drei Trioden befinden sich in der Röhre. Man braucht also nur noch einen Eingangskreis und einen hochohmigen Lautsprecher, um Empfang zu haben. Nicht zu vergessen sind natürlich die Stromquellen für Heizung und Anodenspannung.

Normalerweise wurde für die Anode eine große Batterie mit Abgriffen benutzt. Sowas ist heutzutage schon schwierig zu bekommen, daher habe ich mir einen Spannungsteiler gestrickt, der das mit leicht zu beschaffenen Bauteilen macht. Einige unter uns haben mit 9 Volt Batterien und 1,5 Volt Typen das nachgebildet und dann in einen authentischen Karton (VARTA) verpackt.



Es bleibt -ohne eine gute Vergleichsröhre- immer noch eine gewisse Unsicherheit bestehen: ist die Gesamtverstärkung noch ausreichend? Mit anderen Worten, sind noch alle drei Systeme in Ordnung?

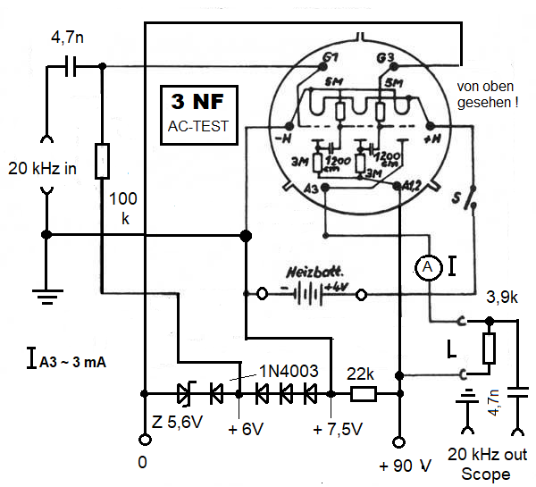
Ortssender auf MW gibt es in Deutschland seit einiger Zeit nicht mehr. Als Ersatz nehmen wir unseren Prüfsender, oder noch besser, einen Messsender mit geeichter Ausgangsspannung. Alternativ könnte man sogar auf den L-C Kreis am Eingang verzichten und dafür einfach über Koppelkondensator (+ Ableitwiderstand) einen 20 kHz Sinus am G1 einspeisen. Der Lautsprecher wird durch einen 4k Widerstand ersetzt und die Ausgangswechselspannung gemessen. Aber auch hier ist für eine Beurteilung wiederum eine gute Vergleichsröhre vonnöten, die uns dann die richtigen Referenzwerte liefert.

Solange wir das noch nicht festlegen können, bleibt im obenstehenden Testaufbau nur die Messung des Anodenstroms der Endtriode übrig (I A3), der mit ca. 3 mA angegeben wird. Über den Gesamtanodenstom der beiden ersten Systeme (I A1,A2), kann ich keine Aussage machen. Wegen der sehr hohen Außenwiderstände wird dieser weit unter 1 mA liegen....

Gruß aus NL
Wolfgang

Zuletzt bearbeitet am 11.07.17 23:44

Datei-Anhänge
OE333-t2.png OE333-t2.png (543x)

Mime-Type: image/png, 98 kB

apollo, WalterBar, joeberesf, wumpus, Oldtimer_OM und Hajo gefällt der Beitrag.
!
!!! Fotos, Grafiken nur über die Upload-Option des Forums, KEINE FREMD-LINKS auf externe Fotos.    

!!! Keine Komplett-Schaltbilder, keine Fotos, keine Grafiken, auf denen Urheberrechte Anderer (auch WEB-Seiten oder Foren) liegen!
Solche Uploads werden wegen der Rechtslage kommentarlos gelöscht!

Keine Fotos, auf denen Personen erkennbar sind, ohne deren schriftliche Zustimmung.

Den Beitrag-Betreff bei Antworten auf Threads nicht verändern!
12.07.17 08:33
WoHo 

500 und mehr Punkte

12.07.17 08:33
WoHo 

500 und mehr Punkte

Re: Die LOEWE Mehrfachröhre 3NF testen

Guten Morgen zusammen

Ich schrieb:
"Alternativ könnte man sogar auf den L-C Kreis am Eingang verzichten und dafür einfach über Koppelkondensator (+ Ableitwiderstand) einen 20 kHz Sinus am G1 einspeisen. Der Lautsprecher wird durch einen 4k Widerstand ersetzt und die Ausgangswechselspannung gemessen. Aber auch hier ist für eine Beurteilung wiederum eine gute Vergleichsröhre vonnöten, die uns dann die richtigen Referenzwerte liefert."


Ich habe die Testanordnung dementsprechend angepasst:



Wenn wir mit dem Scope die Ausgangsspannung kontrollieren, dann sehen wir nicht nur die Amplitude, sondern auch noch, wie stark der Sinus verzerrt ist! Eventuell ist eine geringe Anpssung der G1-Vorspannung erforderlich...

Übrigens: Auch eine 3NFB lässt sich damit komplett prüfen, jedoch mit einem anderen Ergebnis.
Bleibt nur noch die Frage, WER hat eine neuwertige (NOS) 3NF, damit wir die genauen Ein- und Ausgangsspannungen definieren können?

Gruß aus NL

Datei-Anhänge
OE333-ac-test.png OE333-ac-test.png (476x)

Mime-Type: image/png, 94 kB

12.07.17 09:40
WalterBar 

500 und mehr Punkte

12.07.17 09:40
WalterBar 

500 und mehr Punkte

Re: Die LOEWE Mehrfachröhre 3NF testen

WoHo:

Bleibt nur noch die Frage, WER hat eine neuwertige (NOS) 3NF, damit wir die genauen Ein- und Ausgangsspannungen definieren können?


Hallo Wolfgang,

ich versuche eine aus Frankreich zu bekommen. Das kann aber dauern und der Erfolg ist nicht garantiert, weil ich Preislimits setze. Ansonsten schätze ich die Chance für eine NOS 3NF sehr gering ein. Bei gut aussehenden, versilberten 3NF-BAT muss man auch aufpassen: Es gibt in Polen jemanden, der die täuschend echt (wahrscheinlich auch mit Bleistiftröhren) nachbaut, ebenfalls die Fassung und ganze OE333, zumeist aus Bakellit.

Gruss
Walter

Zuletzt bearbeitet am 12.07.17 09:41

12.07.17 09:57
WoHo 

500 und mehr Punkte

12.07.17 09:57
WoHo 

500 und mehr Punkte

Re: Die LOEWE Mehrfachröhre 3NF testen

Hallo Walter

Du schreibst schon treffend:
".... Ansonsten schätze ich die Chance für eine NOS 3NF sehr gering ein..."

Dazu kommt noch, sollte jemand sowas Wertvolles (blaue Mauritius) in seinem Besitz haben, dann gibt man diese (auch nicht leihweise) nur ungerne außer Haus!

Vielleicht wäre eine Referenzmessung in seinem Beisein (vor Ort sozusagen) eine Möglichkeit ???

Wolfgang

P.S.
Wenn das mit der 3NF aus Frankreich klappt, bitte gebe mir bescheid...

Zuletzt bearbeitet am 12.07.17 09:59

06.09.17 10:28
WalterBar 

500 und mehr Punkte

06.09.17 10:28
WalterBar 

500 und mehr Punkte

Re: Die LOEWE Mehrfachröhre 3NF testen

Hallo Wolfgang,
hallo zusammen,

ich habe heute morgen eine 3NF durchgemessen. Die Heizungsstrom hatte exakt die im Datenbuch angegebenen 0,35A. Auch sonst machte die Röhre einen guten Eindruck. Die Anode der 1. Triode war herausgeführt, sodass ich ihre Kennlinie aufnehmen konnte. Bei 150V Anodenspannung stellten sich 0,35 mA für Ug=0 und R=10kOhm ein. Im positiven Gitterstrombereich war es kein Problem, mehrere mA zu erreichen. Somit würde einem Audionbetrieb nichts im Wege stehen. Die beiden Folgestufen sind allerdings nicht nutzbar, weil offenbar alle internen Widerstände sehr hochohmig geworden sind und quasi nicht vorhanden sind. Über die internen Widerstände der ersten Trioden waren nur 20µA zu erzeugen. Auch zeigt das Gitter der 3. Triode vermutlich auch wegen des Widerstandes keinerlei Wirkung. Der Anodenstrom betrug hier 0,38mA bei vermutlich offenem Gitter. Bei nicht beschaltetem Gitter der 1. Triode ist der dortige Anodenstrom übrigens auch nur um die 50µA.

Wahrscheinlich gibt es so gut wie keine funktionierenden 3NF mehr. Wie sind eure Erfahrungen? Als Deko taugen sie natürlich allemal.

Gruss
Walter

Zuletzt bearbeitet am 10.11.17 16:45

Datei-Anhänge
3NF.jpg 3NF.jpg (517x)

Mime-Type: image/jpeg, 828 kB

06.09.17 11:36
WoHo 

500 und mehr Punkte

06.09.17 11:36
WoHo 

500 und mehr Punkte

Re: Die LOEWE Mehrfachröhre 3NF testen

Guten Morgen Walter.

Das sind ja keine erfreulichen Nachrichten! Hoffentlich hast Du nicht zu viel bezahlt...

Wenn nur der Anodenwiderstand der 1. Triode offen wäre, dann könnte man extern von der herausgeführten 1. Anode einen 2,2 MOhm nach A1,A2 legen. In Deinem Fall ist jedoch der Schaden zu umfangreich.

Not everything is lost, Walter!
Glücklicherweise sind die Heizfäden noch intakt, das sieht schonmal authentisch aus. Man muss jetzt nur noch die Funktion der 3NF simulieren.

Weil ich vor Jahren in der selben Situation war, habe ich unterhalb im Sockelraum (von außen unsichtbar) drei Transitoren eingebaut und damit eine voll funktionsfähige 3NF geschaffen. Die Beschreibung war in Jogi's Röhrenbude zu sehen.



EDIT:
Habe die URL wiedergefunden:
http://www.military-tubes.com/forum/foru...y.php?id=105719

Gruß aus NL, Wolfgang

Zuletzt bearbeitet am 06.09.17 12:24

Datei-Anhänge
3NF-solid-state2.JPG 3NF-solid-state2.JPG (480x)

Mime-Type: image/jpeg, 77 kB

06.09.17 12:56
WalterBar 

500 und mehr Punkte

06.09.17 12:56
WalterBar 

500 und mehr Punkte

Re: Die LOEWE Mehrfachröhre 3NF testen

Hallo Wolfgang,

das ist ein hervorragender Schaltungsentwurf, den ich sicherlich beizeiten umsetzen werde!

Auszug aus der Loewe Röhrentabelle für die 3NF:

I1+2=0,3mA, I3=7mA bei 135V. Die Steilheiten sind nur 0,2mA/V für die ersten beiden Stufen und 0,7mA/V für die Endstufe. Die Innenwiderstände betragen 290 kOhm, Endstufe 7000 Ohm. Der Grenzwert für die Betriebsspannung beträgt 150V, maximale Verlustleistung der Endröhre 2W.

Gruss
Walter

Zuletzt bearbeitet am 06.09.17 16:18

06.09.17 19:40
WoHo 

500 und mehr Punkte

06.09.17 19:40
WoHo 

500 und mehr Punkte

Re: Die LOEWE Mehrfachröhre 3NF testen

Lieber Walter,
das ist nicht ganz korrekt, was da in der Tabelle steht (die habe ich auch).

Es sollen die Ströme im Betrieb (Betriebswerte), also mit den Außenwiderständen, sein.
Gehen wir mal vom 1. und 2. System aus, welche ja gleichstrommäßig parallel geschaltet sind, dann kommen wir bei einem Ra vom jeweils 3 MOhm und 100V Versorgungsspannung auf maximal 66 µA !! In Wirklichkeit ist dieser noch kleiner, weil die Innenwiderstände in Serie zu den Außenwiderständen liegen. Da aber letztere viel größer sind, vernachlässige ich das....

Ich besitze eine schwache 3NF, die auch den Anodenanschluss des 1. Systems herausgeführt hat.
Wenn man nun ein mA-Meter in den Anodenstromweg legt und das Ganze an 100V -ohne Ra- anschließt, dann ist der Ia ein paar mA !!!


Gruß aus NL, Wolfgang




Gruß aus NL

07.09.17 08:59
WalterBar 

500 und mehr Punkte

07.09.17 08:59
WalterBar 

500 und mehr Punkte

Re: Die LOEWE Mehrfachröhre 3NF testen

Hallo Wolfgang,

soll das heissen, Loewe hat zwei 3 MOhm-Widerstände in die Anodenleitungen der beiden ersten Stufen verbaut? Ist das sichergestellt?, denn ich habe noch nirgendwo konkrete Bauteilangaben zu Mehrfachröhren gefunden, was mich sehr verwundert. Ich habe zwischen herausgeführter 1. Anode und A1+2 einen Widerstandswert von 9,5 MOhm gemessen, was natürlich einem Defekt gleichkommt. Wahrscheinlich waren die gemessenen Widerstandswerte bereits in den 1950'er Jahren schon wesentlich zu hoch.

Selbst in sämtlichen Heathkit-Geräten aus den 1960'er Jahren wirst Du feststellen, dass alle 10%-Kohleschichtwiderstände 15 bis 30% über dem nominellen Wert liegen. Dass dies auch im Vakuum passiert, irritiert mich. Aber es ist halt, wie es ist.

Alle meine Audionschaltungen mit Röhrensystemen, die der 3NF vergleichbar sind, spielten mit Anodenwiderständen zwischen 47k und 270 kOhm am besten. Die Anodenspannung lag aber nur bei 50V. Insbesondere die gasgefüllten US-Röhren kamen sogar mit 10 bis 20V aus.

Gruss
Walter

07.09.17 10:52
WoHo 

500 und mehr Punkte

07.09.17 10:52
WoHo 

500 und mehr Punkte

Re: Die LOEWE Mehrfachröhre 3NF testen

Ja Walter,
das ist sichergestellt. Siehe die Kennlinien, welche in dem Büchlein "Die Mehrfachröhre" von Eugen Nesper und Walter Kunze 1928 veröffentlicht wurden!



Gruß aus NL, Wolfgang

Datei-Anhänge
Kennl-3NF-1-2-Syst.JPG Kennl-3NF-1-2-Syst.JPG (485x)

Mime-Type: image/jpeg, 323 kB

 1 2 3 4 5
 1 2 3 4 5
Anodenwiderstand   Rückkopplungseinsatz   Mehrfachröhre   Zuletzt   welt-der-alten-radios   Lautsprechereigenschaften   Glimmer-Festkondensatoren   Krokodil-Prüfschnüren   Doppelweg-Gleichrichterröhre   Wumpus-Gollum-Forum   Metall-Laubsägeblatt   Wolfgang   rainers-elektronikpage   Transistor-Nachbildung   Empfindlichkeitsverlust   Ortsempfängernachbau   Ausgangswechselspannung   Originalröhrenfassung   10%-Kohleschichtwiderstände   bearbeitet