| Passwort vergessen?
Sie sind nicht angemeldet. |  Anmelden

Sprache auswählen:

Wumpus Gollum Forum von
Wumpus Welt der (alten) Radios
Sie sind nicht angemeldet.
 Anmelden

KC1 Radio
  •  
 1 2 3 4 5 .. 13 .. 21
 1 2 3 4 5 .. 13 .. 21
22.01.11 12:17
Mikesch 

500 und mehr Punkte

22.01.11 12:17
Mikesch 

500 und mehr Punkte

KC1 Radio

Hallo
Heute möchte ich mein erstes Röhrenradio bauen.
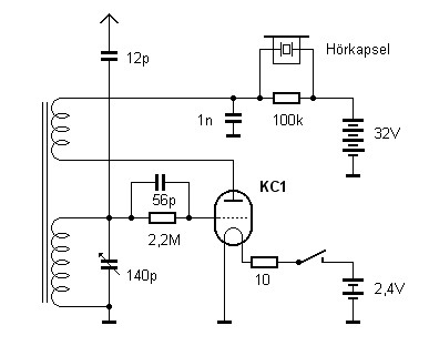
Leider fehlen in dem beigefügten Plan die Windungsangaben der Empfangsspulen. Auch möchte ich statt der Hörkapsel einen 32 Ohm Kopfhörer benutzen.
Wie könnte ich sowas realisieren., ohne beim Röhrenversuch gleich im Blinden herum zu irren?
Danke für Euere Hilfe und immer einen empfangbaren Sender.


Datei-Anhänge
KC1-Schaltplan.jpg KC1-Schaltplan.jpg (950x)

Mime-Type: image/jpeg, 20 kB

Noch gefällt der Beitrag keinem Nutzer.
!
!!! Fotos, Grafiken nur über die Upload-Option des Forums, KEINE FREMD-LINKS auf externe Fotos.    

!!! Keine Komplett-Schaltbilder, keine Fotos, keine Grafiken, auf denen Urheberrechte Anderer (auch WEB-Seiten oder Foren) liegen!
Solche Uploads werden wegen der Rechtslage kommentarlos gelöscht!

Keine Fotos, auf denen Personen erkennbar sind, ohne deren schriftliche Zustimmung.

Den Beitrag-Betreff bei Antworten auf Threads nicht verändern!
22.01.11 15:17
joeberesf 

500 und mehr Punkte

22.01.11 15:17
joeberesf 

500 und mehr Punkte

Re: KC1 Radio

Hallo Mikesch,

ich glaube da hast Du Dir nicht das einfachste Radio ausgesucht.

Die Röhre KC1 ist eine sehr alte Triode und benötigt 2V/60mA Heizstrom. Die Spannungsangabe am
Heizkreis 2,4V weist auf 2x Akku mit je 1,2V hin. Da mußt Du die Akkus recht häufig nachladen, denn
wenn der Heizstrom sinkt, verändern sich die Verhältnisse in der Schaltung. Besonders die Rückkopplung
reagiert darauf empfindlich. Die Rückkopllung ist bei der Schaltung nicht regelbar. Je nach Antennenlänge
hast Du unterschiedliche Rückkopplungseigenschaften. Das würde ich als Nachteil empfinden,
überhaupt wenn man die Heizung aus einer Batterie speist.

Der Hörer ist ein Piezo, deswegen auch die 100kOhm parallel dazu. 32Ohm (Kopfhörer) im
Anodenkreis ist natürlich zu wenig, hier müsstest Du einen Übertrager setzen.

Die Spule am Drehko 140 pF ist mit ca. 600uH zu bewerten. Das halte ich für ungünstig, da Du
viel Draht brauchst und die Eigenkapazität der Spule damit steigt.
340pF oder mehr und ca. 250uH ist besser. Wähle dann für die Rückkopplungswindung etwa 1/4 - 1/3
Wicklung der Empfangsspule. Da muss man etwas experimentieren.

Eine 250uH Luftspule auf eier Papprolle 45mm hätte ca. folgende Daten

Gesamte Wicklungslänge mit Wicklungsabstand 50mm

Anzahl 80W

Rückkopplung 20W

Ich hoffe das Du damit schon erfolgreich sein kannst.

Gruß

Joe

22.01.11 16:54
Mikesch 

500 und mehr Punkte

22.01.11 16:54
Mikesch 

500 und mehr Punkte

Re: KC1 Radio

Hallo joeberesf
Danke für Deine Antwort.
Die Heizspannung will ich mit einem kleinen Netzgerät einspeisen.
Die Spule werde ich mir selbst wickeln.
Oder soll ich zusätzlich mit einer Ferritspule aus Ausschlachtteiln experimentieren?
Der Übertrager wird wohl ein kleiner Trafo sein. Wie sollte das Übersetzungsverhältnis sein, zumal ich die Kopfhörermuscheln in Reihe geschaltet habe. Richten die 32 V aus der Netzgerätenversorgung für die Anode am Kopfhörer keinen Schaden an? Die Antenne wie soll ich die etwa gestalten? Wenn ich Euch hier im Forum nicht hätte, blieben meine Radios stumm wie meine Fische im Angelsee. Danke

22.01.11 17:51
wumpus 

Administrator

22.01.11 17:51
wumpus 

Administrator

Re: KC1 Radio

Hallo Mikesch,
die KC1 ist schon selten und relativ teuer und auch hinsichtlich der EXAKTEN Einhaltung der Heizspannung sehr empfindlich. Ich würde stattdessen eine DC90 oder DC96 verwenden. Die kann auch mit einem üblichen 1,2 Volt Akku versorgt werden. Ein Netzteil würde ich nicht verwenden.

Wenn Du den 32 Ohm-Hörer nutzen willst, sollte der Trafo ein Übersetzungsverhältnis von ca. 1: 50 haben.


Gruß von Haus zu Haus Rainer (Forum-Betreiber)

Rettet den analogen deutschen AM / FM - Rundfunk!
www.rettet-unsere-radios.de

Zuletzt bearbeitet am 22.01.11 18:00

22.01.11 18:11
Mikesch 

500 und mehr Punkte

22.01.11 18:11
Mikesch 

500 und mehr Punkte

Re: KC1 Radio

Hallo Rainer
Die KC1 habe ich auf dem Dachboden gefunden.
Die Heizung ist intakt, das hat mir mein Ohmmeter bestätigt. Wie es mit der Emission aussieht das liegt im Dunkeln.
Denn die Röhre ist ziemlich dunkel durch Beschlag. Ob sie überhaupt noch funktioniert da bin ich Optimist aus Verzweiflung.
Ich versuchs eben. Ist die Röhre lebensfähig, wird mit Eurer Stütze irgend ein Tönchen vernehmbar sein.
Und das wäre ein toller Erfolg für mich als Radioneuling.
Danke für Rat, nun folgt die Tat. Manfred

22.01.11 21:34
wumpus 

Administrator

22.01.11 21:34
wumpus 

Administrator

Re: KC1 Radio

Hallo Mikesch,
wenn Du doch eine KC1 verwenden willst und ein Netzteil zur Heizung nehmen willst, sollte dieses stabilisiert sein. Die K-Serie ist gegen Überspannung sehr empfindlich.

Der Schwarze Belag sagt nichts über die Funktionsfähigkeit der Röhre aus. Übrigens haette die Ohm-Messung mit einem falschen Ohmmeter (wenn es eine Messspannung über 2 Volt hätte) den Heizfaden schon zerstören können. Es gab Ohmmeter mit 4,5 und 9 Volt. In meiner Lehrzeit hatte ein solches Instrument eine KC1 beim Messen gehimmelt.

Gruß von Haus zu Haus Rainer (Forum-Betreiber)

Rettet den analogen deutschen AM / FM - Rundfunk!
www.rettet-unsere-radios.de

Zuletzt bearbeitet am 23.01.11 08:50

22.01.11 22:05
Mikesch 

500 und mehr Punkte

22.01.11 22:05
Mikesch 

500 und mehr Punkte

Re: KC1 Radio

Hallo Rainer
Mein Ohmmeter wird mit 1,5 V betrieben, es ist ein altes analoges Siemens Multizet Vielfachmessgerät. Ein super Instrument. Vor dem Heizfadenprüfen informiere ich mich in Datenblättern über die Heizspannung. Das mit dem stabilisieren muss ich noch nachholen. Gruß Mikesch

23.01.11 19:59
Mikesch 

500 und mehr Punkte

23.01.11 19:59
Mikesch 

500 und mehr Punkte

Re: KC1 Radio

Hallo,schönen Sonntag

Also ich habe einen Trafo mit 17V, 20V, 40V Ausgängen.
Nach Berechnen des notwendigen Vorwiderstandes messe ich mit meinen analogen Multizet genau 2V Heizspannung, was ja für die Röhre angegeben ist.
Mit meinem digitalen Messgerät-Profitec- messe ich 2,1 V. Wem soll ich nun glauben?
Also ich habe heraus bekommen wie ich die richtige Heizspannung einstellen kann.
Wenn ich nur 1,95 oder 1,9 V -analog gemessen einstelle ,ist das auch noch ausreichend für die Röhrenheizung? Kann das auch Wechselspannung sein, oder ist Gleichstrom sinnvoll?

Die 40 V noch gleichrichten, soll die Anodenspannung ergeben.
Muss die genau ,wie im Plan angegeben 36 V betragen?

Der Anfang ist gemacht.

23.01.11 20:54
Klaus 

500 und mehr Punkte

23.01.11 20:54
Klaus 

500 und mehr Punkte

Re: KC1 Radio

Hallo Mikesch,

nicht ohne Grund heißt es: Wer viel misst, misst Mist.

Zuerst ist zu klären, in welchem Messbereich deines Multizet du die Messung durchführst; am genausten misst es, wenn der Zeigerausschlag im letzten Drittel oder besser Viertel liegt. Die auf dem Gerät deklarierte Genauigkeit bezieht sich nämlich auf den Skalenendwert und die Ungenauigkeit steigt, je weiter im vorderen Bereich der Skala gemessen wird.
Bsp.: MB 10V, Genauigkeit 3% -> 0,3V Messfehler, abgelesener Wert z.B. 2V, d.h. der tatsächliche Wert liegt zwischen 1,7V und 2,3V.
MB 30V, 3% -> 0,9V Messfehler, abgelesener Wert 2V, d.h. der tatsächliche Wert liegt zwischen 1,1V und 2,9V.
Daher sollte man wie vorstehend beschrieben wenn möglich möglichst am Skalenende messen.
Ähnliches gilt für Digitalmessgeräte, wobei ein prozentualer Fehler sowie die Unsicherheit der letzten Stelle (+/-1 Digit) angegeben werden.
Da aber Röhrenheizungen idR mit mindestens +/- 5% Toleranz geheizt werden können, mit Vorteilen für die leichte Überheizung (Vermeidung der Sulfidschichtbildung), erscheint mir die Einstellung eher unkritisch. Wechselstromheizung dürfte in den meisten Fällen angezeigt sein, wobei die Heizspannung dann 2 V Effektivwert sind, was normalerweise bei sinusförmiger Spannung auch angezeigt wird von AC-Messgeräten.
Gleiches gilt für die Anodenspannung von 40V; stehen nur 36V bereit, sollte das auch kein großes Problem darstellen.

Viele Grüße
Klaus

23.01.11 21:07
joeberesf 

500 und mehr Punkte

23.01.11 21:07
joeberesf 

500 und mehr Punkte

Re: KC1 Radio

Hallo Mikesch,

die 1,9 V für die Heizung sind ok. Eine Anodenspannung um die 40 V geht natürlich auch.
Das ist kein Problem. Wenn Du Dein Netzteil im Betrieb durch das Gerät belastest, geht die
die Spannung, je nach Art der Gleichrichtung, noch etwas zurück.
Im Leerlauf, am Elko wird die Spannung bei ca. 110 % landen und dann ohmisch belastet auf ca.80%
einbrechen.

Die Röhre kannst Du mit AC oder DC heizen.

Gruß

Joe

 1 2 3 4 5 .. 13 .. 21
 1 2 3 4 5 .. 13 .. 21
Empfang   Schwingkreisspule   natürlich   Rückkopplungsspulen-Anschlüsse   Manfred   rettet-unsere-radios   Dietmar   Jürgen   Rückkopplung   Rückkopplungsspule   Übertrager   einfach   Anodenspannung   Zuletzt   Antenne   Schaltung   zusammen   Freundliche   Mikesch   bearbeitet