| Passwort vergessen?
Sie sind nicht angemeldet. |  Anmelden

Sprache auswählen:

Wumpus Gollum Forum von
Wumpus Welt der (alten) Radios
Sie sind nicht angemeldet.
 Anmelden

"MW-Synchron-Empfänger Caroline"
  •  
 1 2
 1 2
18.11.23 23:58
basteljero 

500 und mehr Punkte

18.11.23 23:58
basteljero 

500 und mehr Punkte

"MW-Synchron-Empfänger Caroline"

[kpl. überarbeitet 2024-04-13]
Hallo zusammen,
Wer heute noch das Glück hat, wenigstens einen oder zwei Sender auf Mittelwelle empfangen zu können,
steht als "Audion-Bastler" wahrscheinlich vor dem gleichen Problem wie ich:

Problem Empfangssituation
Die Sender fallen schwach ein, das Signal ist nicht nur verrauscht, es wird vom Audion auch nicht richtig demoduliert
und klingt verzerrt.

Eine Lösung liegt in der Anwendung des "Synchronempfangs":
dabei wird das Audion über seinen Rückkopplungseinsatz hinaus betrieben, es schwingt also etwas.
Dadurch schlägt man gleich zwei Fliegen mit einer Klappe:
1,: Die Gittergleichrichtung arbeitet verzerrungsfreier, weil jetzt ein Träger vorhanden ist. Es erscheint so,
als wäre der Träger weniger moduliert, als er es in Wirklichkeit ist.

2. : Kurz vor dem Schwingungseinsatz ist das Audion zwar am empfindlichsten, jedoch tritt eine starke
Abschwächung bei den Höhen auf, ganz besonders, wenn hochwertige Spulen verwendet werden, z.B.
Topfkerne oder Spulen aus HF-Litze, die auf 14cm - 20cm Ferritstäbe gewickelt wurden.
(In diesem Vorversuch wurde ein Ferritstab verwendet)
Lässt man aber das Audion (etwas !) schwingen, verbreitert sich die Durchlaßbreite wieder.

Man erhält dadurch eine Klangqualität, die den Vergleich mit dem "Kommerzellen" nicht zu scheuen braucht.

Leider kann ein schwacher Sender das Audion nicht so gut mitziehen wie ein schwacher:


Frequenz-Feineinstellung
Daher Frequenz-Feineinstellung, die als Permeabilitätsabstimmung mit 6mm-Messing-Röhrchen gemacht wurde:

Durch die Anordnung der einzelnen Stäbe ist eine recht lineare Einstellung erzeugt, die Frquenz steigt,
wenn die Stäbe der Ferritstabspule angenähert werden.
Maßnahmen Frequenzstabilität
Hohe Frequenz-Konstanz erhält man bei sehr schwacher Ankopplung des Audion-Kreises und Anwendung einer
2-Röhren-Schaltung, die erste Röhre kann neutralisiert werden (veränderliche Gitter-Anodenkapazität, "Miller-Effekt"):

Die KW-Spule rechts (um 1960) soll einen weiteren Punkt zeigen:
Die Temperaturabhängigkeit der Kreisspule. Die gezeigte Spule wurde seinerzeit fest auf Keramik gewickelt.
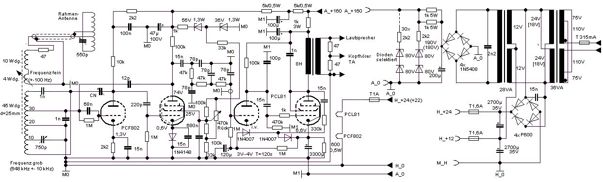
Schaltung des letzten Versuchaufbaus:

Erwärmung Netztrafo
Verursacht über längere Zeit Heizspannung-Verringerung. Eine einfache Stabilisierung der Heizspannung
brachte hier deutliche Verbesserung.
Die Audionröhre sollte deshalb auch nicht unterheizt werden.


Audion-Kreis
Einige Aspekte:

Parallel-Kapaztät:
Je größer gewählt, desto geringer Frequenzdrift bei Eingangskapazität Audion-Röhre (s. Beispielrechnung)
Kreisspulen-Anzapfung:
Eingangs-Kapazit Röhre wird transformatorisch scheinbar herabgesetzt
Kopplung zum Rahmenkreis:
Hier arbeite ich mit Rahmen im Dachgeschoß. Er entzieht dem Kreis Energie, ein Schwingloch entsteht durch
Aussetzen der Rückkopplung, man dreht dann über den Sender, ohne ihn zu hören.
die Rückkopplung ist entsprechend stark anzuziehen und wird entsprechend schwieriger einzustellen.

Es treten bei zu fester Kopplung Bandfilter-Effekte auf, der sogenannte "Doppelhöcker-Effekt" mit zwei
Empfangsstellen.

Ergebnis des Versuches:
Kreisspule unbedingt vor Erwärmung schützen.
Versuche, Erwärmung zu kompensieren unbefriedigend

Die HF-Siebung zur ersten NF-Röhre muß gut sein, sonst Beeinflussung Frequenz bei Regelung
(Hier über gleichgerichtete NF von der Endröhre)

Feineinstellung Frequenz mittels Hebel geht sehr gut und ist feinfühlg.

Verbund-Endröhren mit gemeinsamer Katode (hier PCL81) können zu Schwingungen bei sehr niedriger Frequenz
führen, hier wurde der Katodenkondensator sehr groß (über 3000µF) gewählt, so dass die untere Grenzfrequenz
der NF-Koppelkondensatoren viel höher liegt.

Nachtrag 2025:
Das Projekt wurde 2025 wieder aufgenommen mit verbesserter Frequenzstabilität und 3xUF5-Röhren-
("Caroline III")
Grund ist die Verzerrungsfreiheit und der bessere NF-Frquenzgang.

Gruß
Jens


---------------------
Hinweis vom Admin:
basteljero hat diesen Startbetrag seines Threads selbst entleert und durch Kurztexte ersetzt. Somit ist dieser Thread mit seinen etwaigen Antworten anderer Nutzer stark beeinträchtigt!


Admin: 2.9.2025: Wie von Jens gewünscht, habe ich die Betreff-Zeile des Threads geändert.

Zuletzt bearbeitet am 10.09.25 22:26

Datei-Anhänge
Prinzip Snchronisation_2023-11-22.jpg Prinzip Snchronisation_2023-11-22.jpg (131x)

Mime-Type: image/jpeg, 34 kB

Caroline-II_Permeabilitäts-Feinabstimmung.jpg Caroline-II_Permeabilitäts-Feinabstimmung.jpg (140x)

Mime-Type: image/jpeg, 100 kB

Neutralisation.JPG Neutralisation.JPG (140x)

Mime-Type: image/jpeg, 48 kB

Synchronaudion-Caroline_2023-12-10.JPG Synchronaudion-Caroline_2023-12-10.JPG (146x)

Mime-Type: image/jpeg, 107 kB

Stabilisierung_2023-11-22.JPG Stabilisierung_2023-11-22.JPG (141x)

Mime-Type: image/jpeg, 81 kB

Aspekte Audion-Ferritstab-Spulen_2024-04-13.jpg Aspekte Audion-Ferritstab-Spulen_2024-04-13.jpg (131x)

Mime-Type: image/jpeg, 68 kB

ELEK, wumpus, WoHo, apollo, Hajo, Axel, Roehren-Lutz, regency, Oldtimer_OM und Volker gefällt der Beitrag.
!
!!! Fotos, Grafiken nur über die Upload-Option des Forums, KEINE FREMD-LINKS auf externe Fotos.    

!!! Keine Komplett-Schaltbilder, keine Fotos, keine Grafiken, auf denen Urheberrechte Anderer (auch WEB-Seiten oder Foren) liegen!
Solche Uploads werden wegen der Rechtslage kommentarlos gelöscht!

Keine Fotos, auf denen Personen erkennbar sind, ohne deren schriftliche Zustimmung.

Den Beitrag-Betreff bei Antworten auf Threads nicht verändern!
19.11.23 16:01
WoHo 

500 und mehr Punkte

19.11.23 16:01
WoHo 

500 und mehr Punkte

Re: "MW-Synchron-Audion Caroline"

Hallo Jens

Ich möchte auf einen Nebeneffekt aufmerksam machen, welcher bei den Synchronempfangsschaltungen zwangsläufig gegeben ist:
Eingerastet auf einem starken Sender, ist die Oszillatorfrequenz = Empfangsfrequenz.

Mit anderen Worten, wir verfügen somit über eine Frequenzreferenz!
Koppelt man diese über eine Trennstufe aus und gibt sie dann auf einen Frequenzzähler, erscheint diese im Display (+- 1 count).
Mein Zähler hat keine besondere Langzeitfrequenzstabilität. Aber mit diesem Trick kann ich das ab und zu korrigieren.

Wenn man als Referenz die BBC Sender nimmt (693kHz und 909kHz), kann man sicher sein, dass das stimmt.
Bei Radio-Caroline habe ich so meine Zweifel, weil das ein Privatsender ist....

Gruß aus NL, Wolfgang

19.11.23 16:05
WalterBar 

500 und mehr Punkte

19.11.23 16:05
WalterBar 

500 und mehr Punkte

Re: "MW-Synchron-Audion Caroline"

WoHo:

Bei Radio-Caroline habe ich so meine Zweifel, weil das ein Privatsender ist....


Bei mir erzeugt der Sender regelmässig mit dem Gleichkanalsender aus Slovenien eine
1Hz Schwebung.

19.11.23 20:13
HB9 

500 und mehr Punkte

19.11.23 20:13
HB9 

500 und mehr Punkte

Re: "MW-Synchron-Audion Caroline"

Hallo zusammen,

das kann man auch bei einem Superhet nachrüsten:

https://www.wumpus-gollum-forum.de/forum...&thread=352

Gruss HB9

21.11.23 10:18
HB9 

500 und mehr Punkte

21.11.23 10:18
HB9 

500 und mehr Punkte

Re: "MW-Synchron-Audion Caroline"

Hallo zusammen,

für SSB-Empfang eignet sich ein Synchron-Audion nicht, da das 'Einrasten' des Oszillators bei SSB sehr störend ist (es gibt ja keinen Träger, auf den der Oszillator synchronisieren kann). Somit sollte für SSB-Empfang immer ein separater Oszillator verwendet werden, der durch das Empfangssignal nicht beeinflusst werden kann.

Mit geeigneten Kondensatoren (Keramik C0G und Luft-Drehko) und temperaturstabilen Eisenkernen sollte die Frequenzstabilität kein Thema sein.

Gruss HB9

01.09.25 00:49
basteljero 

500 und mehr Punkte

01.09.25 00:49
basteljero 

500 und mehr Punkte

Re: "MW-Synchron-Empfänger Caroline"

"MW-Empfänger Caroline III"
-Neue Spule für Neuaufbau, Temperaturtests

Hallo,
Der bisherige Testaufbau zeigte einige Verbesserungsmöglichkeiten auf:

- Die Wärmestrahlung der Röhren führt zu langsamer Frequenzdrift, wegen des geringen Mitnahmebereiches
bei der kleinen AM muss zu oft nachgestellt werden.
Der Harris DX25 ist nicht das Problem, der hat typisch max. +- 2Hz Frequenzabweichung.
http://www.fmamtv.com/products/Radio/Har...u50%20Specs.pdf
4 kW macht der Sender derzeit, beantragt sind 10 kW.
https://www.facebook.com/radiocarolineof...15173957277470/

- Die Spule muss also weg von den Röhren, im neuen Aufbau kommen Trennwände zum Einsatz.
- Der Ferritstab erzeugt zu große Frequenzdrift, Luftspule ist besser.
- PVC ist für den Spulenkörper weniger geeignet, die neue Spule ist auf Glas gewickelt.
(mit Teflon-Dichtband als Unterlage)
-Die Anoden- und Schirmgitter-Spannungen müssen stabilisiert sein.

Der Neuaufbau wird deshalb 3x UF5 enthalten, so dass nur eine einzige Versorgungsspannung von 36 Volt notwendig ist.
Die erzeugen dann unter 4W Wärme, sollte mit großzügigerem Aufbau und Abschottungen beherrschbar sein.

Für die Spule ein neuer Ansatz:
In zwei Feinkostgläser ist ein PVC-Rohr eingeschäumt, wegen des größeren Ausdehnungs-Koeffizienten
wird der Frequenzerniedrigung bei Erwärmung entgegengewirkt.

Die Frequenzdrift konnte von etwa 2 kHz auf unter 100 Hz gedrückt werden (+20C° Erwärmung)
Der Resonanzkreis besteht so aus 2 Wicklungsteilen.
Mit etwas Abstand kapazitätsarm gewickelt kann mit dem 500p-Drehko (und rund 20p
Parallel- Kapazität) der MW-Bereich von 508 kHz bis über 1600 kHz überstrichen werden.

Gestecktes Ziel ist, dass bis über 2 h gehört werden kann, bevor eine Nachjustierung des Audions notwendig wird.

Gruß
Jens

Zuletzt bearbeitet am 10.09.25 22:27

Datei-Anhänge
Test-Caroline-Oszillator-Spule_2025-08-31.jpg Test-Caroline-Oszillator-Spule_2025-08-31.jpg (76x)

Mime-Type: image/jpeg, 536 kB

01.09.25 10:09
Reflex-Kalle 

500 und mehr Punkte

01.09.25 10:09
Reflex-Kalle 

500 und mehr Punkte

Re: "MW-Synchron-Audion Caroline"

basteljero:
[kpl. überarbeitet 2024-04-13]

Schaltung des letzten Versuchaufbaus:



Hallo Jens,

da die Schaltung zwei NF-Stufen hat ist es kein 0V1[, wie in der Themenüberschrift genannt, sondern ein 0V2. Ist dir sicherlich nur bei der Themenüberarbeitung entgangen.

Ändere das entschrechend oder lass es ändern, wenn du es nicht selbst kannst.

Gruß

(Reflex-)Kalle

Admin: Der Betreff ist jetzt angepasst worden.

01.09.25 21:11
wumpus 

Administrator

01.09.25 21:11
wumpus 

Administrator

Re: "MW-Synchron-Audion Caroline"

Hallo zusammen,

ich überlege gerade, ob die historische Bezeichnungs-Systematik (hier 0V1 oder 0V2) hinreichend genau das hier beschriebene Gerät zutreffend ist. das V steht ja für Demodulation oder Demodulationsstufe. Hie wird ja zusätzlich zur Gleichrichtung noch ein Oszillatorsignal im Synchronbetrieb erzeugt. Sogar gibt es dazu eine weitere Röhre.

Die Frage wäre: Müsste für V noch ein Zusatzbuchstabe generiert werden? Z.B. 0VS2 für ohne Vorstufe, Demodulation, Synchron, zwei NF-Stufen?

Bei Geräten mit Rückkopplungsaudion wäre vielleicht 0VR2 (für Rückkopplung) sinnvoll.

Nur so ein Gedanke. Aber ist im Grunde eine Jahrzehnte zu späte Diskussion ?!



Grüße von Haus zu Haus
Rainer, DC7BJ (Forumbetreiber)

Welt der alten Radios:
http://www.welt-der-alten-radios.de

Wumpus-Gollum-Forum:
http://www.wumpus-gollum-forum.de/forum

Virtuelle Voxhaus-Gedenktafel:
http://www.voxhaus-gedenktafel.de

Wumpus bei youtube:
https://www.youtube.com/user/MyWumpus

Zuletzt bearbeitet am 02.09.25 13:20

02.09.25 01:22
basteljero 

500 und mehr Punkte

02.09.25 01:22
basteljero 

500 und mehr Punkte

Re: "MW-Synchron-Empfänger Caroline"

Hallo zusammen,
"MW-Empfänger Caroline III"
- Abstimm-Drehko und Temperaturkompensation.

Es zeigte sich bei den heutigen Vorversuchen, dass der Abstimm-Drehko einen positiven TK hat,
ebenso ein vergleichsweise eingesetzter zweiter Drehko.

Eine Erwärmung des Drehkos um etwa 20C° hat eine Frequenzdrift von etwa 300 Hz nach unten zur Folge.

Nimmt man das zweite Plattenpaket hinzu und legt Folienkondensatoren von etwa 3000 pF in Serie,
Schlägt man zwei Fliegen mit einer Klappe:

- Es lässt sich die Kompensation dadurch leicht bewerkstelligen, dass der Serienkondensator in passender
Weise aus Kondensatoren mit positivem oder negativem Temperatur-Koeffizienten zusammengesetzt wird.
- Der Abstimmbereich erweitert sich nach unten hin von 510 kHz nach 430 kHz.

Bezeichnungsschema:
man hat das ja nach der Verwendung der Röhren festgelegt, um grob die Leistungsfähigkeit des Empfängers
angeben zu können, ebenso unterschied man ja "Einkreiser" und "Zweikreiser"
Hier kann man stur darnach gehen:
Die Triode wird zur HF-Verstärkung benutzt, es ist die einzige Stufe vor dem Gittergleichrichter, dem Pentodenteil
der PCF802.
Dann folgen noch zwei weitere Röhren für die NF, die Anzahl der Verstärkerstufen bestimmt die Zahl nach dem "v"

Der letzte Stand des Caroline-Synchronemfängers war also ein 1v2.
Das wird deutlich, wenn man sich statt des Anodenwiderstandes der Triode einen Schwingkreis denkt,
dann wäre es ein "typischer" 1v2-Zweikreiser, hier nur ein 1v2 1-Kreiser.

Ob mit oder ohne Rückkopplung ist egal.
Ebenso, ob ich das Gerät schwingen lasse oder nicht.

Wird die Reflexschaltung angewendet, ist es sicherlich richtig, die doppelt benutzte
Röhre formell als zwei getrennte Röhren zu betrachten, wie an dieser Stelle geschehen:
https://www.wumpus-gollum-forum.de/forum...=447&page=1

Vielleicht gibt es sogar einen Thread zu dem Thema, hier passt es wohl eher nicht.
Kernthema soll sein, wie man am besten einen einfachen Synchronempfänger baut.

Alle hier vorhandenen Rückkopplungsempfänger kann man vom Prinzip natürlich zum Synchronempfang für AM verwenden.
Die Signalqualität steigt an, besonders bei schwachen und verrauschten Signalen.

Aber es ist unkomfortabel, ständig die Frequenz nachjustieren zu müssen, wenn sich die Schwingkreise
erwärmen oder der Trafo:
Die Empfangsfrequenz eiert weg und das Gejaule geht los.

Da soll eine bessere Lösung gefunden werden.

Der Versuch, den Kreis mit der Abwärme der Röhren vorzuheizen, brachte einigen Erfolg.
Man muss aber "vorglühen".
Jetzt soll der umgekehrte Weg gegangen werden und der Schwingkreis von den Röhren soweit
als möglich entfernt aufgebaut sein.

Nachtrag:
Wie immer, wird dieses Projekt von der Recherche begleitet.
Erich Roske, der Name taucht immer wieder beim Thema "Temperaturkompensation" auf:



Wie präzise man sowas aufgebaut hat, kann man am Beispiel des EK07 sehen.


Aber auch hinter dem "normalen" Radio aus den 1950er bis 1960er Jahren wird viel mehr
stecken, als man das so bei einer Reparatur vermutet.

Gruß
Jens

Zuletzt bearbeitet am 10.09.25 22:27

Datei-Anhänge
Roske-Temperaturkompensation Bildzitat-aufgehellt.jpg Roske-Temperaturkompensation Bildzitat-aufgehellt.jpg (78x)

Mime-Type: image/jpeg, 82 kB

Steueroszillator_R+S_EK07-D2_700px.jpg Steueroszillator_R+S_EK07-D2_700px.jpg (75x)

Mime-Type: image/jpeg, 74 kB

02.09.25 10:27
wumpus 

Administrator

02.09.25 10:27
wumpus 

Administrator

Re: "MW-Synchron-Audion Caroline"

Hallo zusammen,


Wenn die Triode zur Vorverstärkung dienen sollte, wäre das hier ein 1V2 ....

Grüße von Haus zu Haus
Rainer, DC7BJ (Forumbetreiber)

Welt der alten Radios:
http://www.welt-der-alten-radios.de

Wumpus-Gollum-Forum:
http://www.wumpus-gollum-forum.de/forum

Virtuelle Voxhaus-Gedenktafel:
http://www.voxhaus-gedenktafel.de

Wumpus bei youtube:
https://www.youtube.com/user/MyWumpus

Zuletzt bearbeitet am 02.09.25 13:21

 1 2
 1 2
Rückkopplungsschaltung   Caroline   Synchronempfangsschaltungen   III-MW-Synchronempränger-Schaltung   wumpus-gollum-forum   MW-Synchron-Empfänger   Rückkopplung   Langzeitfrequenzstabilität   Permeabilitätsabstimmung   Frequenz-Feineinstellung   MW-Synchron-Audion   Heizspannung-Verringerung   Ausdehnungs-Koeffizienten   Verbesserungsmöglichkeiten   Caroline-Synchronemfängers   Lautstärke-Schwankungen   Temperatur-Koeffizienten   Rückkopplungsempfänger   die-wissenschaftlichen-grundlagen-des-rundfunkempfangs   Sinus-Generator-Frequenz