| Passwort vergessen?
Sie sind nicht angemeldet. |  Anmelden

Sprache auswählen:

Wumpus Gollum Forum von
Wumpus Welt der (alten) Radios
Sie sind nicht angemeldet.
 Anmelden

[Startbeitrag leer] Audion mit Mischröhre UCH 81 (2 Versionen)
  •  
 1 2
 1 2
20.01.20 13:11
basteljero 

500 und mehr Punkte

20.01.20 13:11
basteljero 

500 und mehr Punkte

[ Startbeitrag leer ] Audion mit Mischröhre UCH 81 (2 Versionen)

Edit 2026-03-08
Moin,
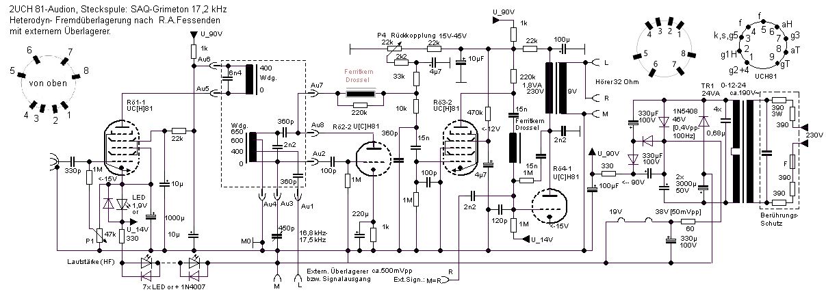
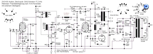
Es wird hier ein robustes Audion mit 2 Stück UCH81 vorgestellt.
Es kann entweder mit eingebautem Trafo oder mit 36V Pedelec-Akku betrieben werden.

Zum Zeitpunkt des Baues lagen noch wenig Erfahrungen mit dem Wickeln von kapazitätsarmen
SAQ-Kreisspulen vor (Stufenwicklung), das wird in einigen Beiträgen in der neuen Rubrik "SAQ SAQ SAQ"
thematisiert und beschrieben.

Am Anfang stand das Leergehäuse eines NVA-Feld-Telefones:


Für das Konzept wurde zuerst ein Blockplan erstellt:


Speziell für SAQ war schon ein Bandfilter aufgebaut worden, sowas ist sehr empfehlenswert,
wenn der Empfänger selbst nicht ausreichend schmalbandig ist.


Einer der Meilensteine war die Fertigstellung des NF-Teils:


Am Ende des Projektes sah der Schaltplan dann so aus:


Hieran der Nordseeküste kommt SAQ stark, man kann den Restträger hören,
die Tonaufnahme im Anhang zeigt das erste Signal von SAQ nach Anschalten der
Antenne und wie der Alternator in der Frequenz etwas zurückgeht bei Tastung
und danach wieder nachregelt.

---------------------
Hinweis vom Admin:
basteljero hat diesen Startbetrag seines Threads selbst entleert und durch Kurztexte ersetzt. Somit ist dieser Thread mit seinen etwaigen Antworten anderer Nutzer stark beeinträchtigt!


Zuletzt bearbeitet am 08.03.26 18:57

Datei-Anhänge
2UCH81-1v2_Rohbau_red.jpg 2UCH81-1v2_Rohbau_red.jpg (7x)

Mime-Type: image/jpeg, 141 kB

SAQ-2UCH-Audion-Blockplan_2023-08-08.JPG SAQ-2UCH-Audion-Blockplan_2023-08-08.JPG (5x)

Mime-Type: image/jpeg, 74 kB

SAQ-Box2-mod.JPG SAQ-Box2-mod.JPG (5x)

Mime-Type: image/jpeg, 33 kB

Meilenstein NF-Teil-fertig.jpg Meilenstein NF-Teil-fertig.jpg (6x)

Mime-Type: image/jpeg, 179 kB

2UCH81-Audion-letzter-Stand_2023-08-09.JPG 2UCH81-Audion-letzter-Stand_2023-08-09.JPG (6x)

Mime-Type: image/jpeg, 121 kB

SAQ_2022-11-16_Auszug Erstes Signal nach Ankopplung Antenne in Grimeton.mp3 SAQ_2022-11-16_Auszug Erstes Signal nach Ankopplung Antenne in Grimeton.mp3 (7x)

Mime-Type: audio/mpeg, 231 kB

Vorkreis, regency, Martin.M, wumpus, Roehren-Lutz, Oldtimer_OM und Volker gefällt der Beitrag.
!
!!! Fotos, Grafiken nur über die Upload-Option des Forums, KEINE FREMD-LINKS auf externe Fotos.    

!!! Keine Komplett-Schaltbilder, keine Fotos, keine Grafiken, auf denen Urheberrechte Anderer (auch WEB-Seiten oder Foren) liegen!
Solche Uploads werden wegen der Rechtslage kommentarlos gelöscht!

Keine Fotos, auf denen Personen erkennbar sind, ohne deren schriftliche Zustimmung.

Den Beitrag-Betreff bei Antworten auf Threads nicht verändern!
20.01.20 16:04
Reflex-Kalle 

500 und mehr Punkte

20.01.20 16:04
Reflex-Kalle 

500 und mehr Punkte

Re: Audion mit Mischröhre UCH 81

Hallo Jens,

Reflex-Schaltung gefällt mir immer, selbst wenn es eben auch mal problematisch sein kann.

Gruß

(Reflex-)Kalle

21.01.20 19:46
Reflex-Kalle 

500 und mehr Punkte

21.01.20 19:46
Reflex-Kalle 

500 und mehr Punkte

Re: Audion mit Mischröhre UCH 81

Hi Jens,

auch wenn die Hochzeit der Reflex-Schaltungen in den Anfängen der Rundfunkempfangstechnik zu finden ist, Anfang der 50er Jahre erlebten die Reflex-Schaltungen mit Röhren dann nochmal einer Renaissance, und gipfelte in der Triplex-Schaltung von Blaupunkt der Radio-Modelle F51U, F510/F512WH , B52W, F520WH, wo eine einzige E/UF80 gleichzeitig als UKW HF-Vorstufe, UKW ZF-Stufe und NF Vorverstärker-Stufe dient.Da die Radios auch noch eine interne UKW Dipol-Antenne hatten, musste Blaupunkt viel Aufwand mit ZF-Sperr- und -Saugkreisen treiben, damit die verstärkte ZF nicht über die HF-Stufe rückkoppelt.

Letztlich kann man die Reflex-Schaltungstechnik soweit treiben, dass man mit nur zwei modernen Röhren (E/PFL200) ein komplettes UKW-Stereoradio mit HF-Vorstufe, selbstschwingender Mischstufe, zwei ZF-Stufen und Stereo-Dekoder einschließlich zweier NF-Endstufen mit ca. 2W Ausgangsleistung realisieren kann. Daran bastle ich seit Jahren mit mehr oder weniger gutem Ergebnis. Zumindest funktioniert es schon lange befriedigend, aber noch nicht im angestrebten Endzustand. Noch fehlt die HF-Vorstufe und die selbstschwingende Mischstufe macht auch nicht immer das, was man erwartet.

Gruß

(Reflex-)Kalle

02.02.20 17:23
HB9 

500 und mehr Punkte

02.02.20 17:23
HB9 

500 und mehr Punkte

Re: Audion mit Mischröhre UCH 81

Hallo zusammen,

die Lebensdauer einer unterheizten Röhre hängt sehr stark vom Kathodenstrom ab. Das Problem der Unterheizung besteht darin, dass die Emission zwar statistisch abnimmt, genau genommen aber vermehrt emissionsfreie Zonen auf der Kathode existieren, so dass sich der Strom auf die emittierenden Bereiche der Kathode konzentriert, was die Stromdichte dort unter Umständen auf unzulässige Werte erhöht. Somit sollte bei einer unterheizten Kathode der Strom weit unter dem normalerweise zulässigen Wert gehalten werden. Weiter können natürlich auch chemische Prozesse, die bei der tieferen Temperatur anders ablaufen, die Lebensdauer verkürzen, umgekehrt werden weniger Gase und Ionen freigesetzt, welche die Kathode 'vergiften' können.

Ich bin gespannt auf die Ergebnisse.

Gruss HB9

16.08.22 12:17
MB-RADIO 

500 und mehr Punkte

16.08.22 12:17
MB-RADIO 

500 und mehr Punkte

Re: Audion mit Mischröhre UCH 81

basteljero:
Unterheizung der UCH81


Die Frage ist nur, in welchem Zeitraum sich dieser für die Kathode schädliche Betrieb auf die Funktion
der Schaltung auswirkt.
Jens

Hallo Jens,

solche Katoden lassen sich gut regenerieren. Wie auch Katoden mit geringen Anodenströmen. Zum Beispiel die EC92 als NF-VV und die Triode und Dioden der EABC80. Die werden zwar nicht wieder neu, aber wesentlich besser und funktionieren wieder tadellos.

Ich vermut, daß trotz deiner Unterheizung die sehr lange funktionieren.
Ich denke das Problem der Unterheizung ist eher bei Leistungsröhren gefährlich.

Viele Grüße
Bernd
der mit dem mitlesen nicht mehr mitkommt

Zwei Dinge sind unendlich, das Universum und die menschliche Dummheit, aber bei dem Universum bin ich mir noch nicht ganz sicher. (Albert Einstein)

16.08.22 15:12
MB-RADIO 

500 und mehr Punkte

16.08.22 15:12
MB-RADIO 

500 und mehr Punkte

Re: Audion mit Mischröhre UCH 81

Hallo Jens,

war ja nur meine Erfahrung als Anmerkung.

Viele Grüße
Bernd

Zwei Dinge sind unendlich, das Universum und die menschliche Dummheit, aber bei dem Universum bin ich mir noch nicht ganz sicher. (Albert Einstein)

08.08.23 11:07
MB-RADIO 

500 und mehr Punkte

08.08.23 11:07
MB-RADIO 

500 und mehr Punkte

Re: Audion mit Mischröhre UCH 81 (2 Versionen)

Hallo Jens,

Du weißt ja, ich lese eifrig hier mit.

Ein Tipp zu den Schalenkernen. Die geringen Abstrahlungen der Schalenkerne kannst Du beibehalten indem Du gleich Kerne mit Luftspalt nimmst, oder den inneren Kernteil mit einem Diamant- oder Widiaschleifstein etwas abschleifst. Der Schliff muß nicht sauber und glatt sein.
Durch den nun entstandenen Luftspalt erhältst Du sogar noch eine Abgleichmöglichkeit. Dazu gibt es sogar entsprechende Einsätze mit Schraubkern. Oder aber irgendeinen anderen Stabkern mit Gummifaden und Parafin befestigen geht auch.

Irgendwann muß ich auchmal weitermachen und meinen Drahtigel auf Platine bringen. Aber da liegen noch so viele andere Projekte auf dem Tisch. Auch Eingangskreis und Bandfilter, halt mit Transistoren. Aber die Audionvariante wollte ich auch mal testen. Allerdings nur als Gütevervielfacher.

Viele Grüße
Bernd

Zwei Dinge sind unendlich, das Universum und die menschliche Dummheit, aber bei dem Universum bin ich mir noch nicht ganz sicher. (Albert Einstein)

08.08.23 14:11
HB9 

500 und mehr Punkte

08.08.23 14:11
HB9 

500 und mehr Punkte

Re: Audion mit Mischröhre UCH 81 (2 Versionen)

Hallo zusammen,

N27 ist nicht gerade das Material der Wahl für Schwingkreise. N48 wäre hier angesagt, diese Kerne haben normalerweise bereits einen kleinen Luftspalt und sind sehr temperaturstabil, das habe ich beim Synchron-Demodulator für 470kHz getestet. Wenn man den Kern mit dem Lötkolben aufheizt, ändert die Frequenz nur wenige Hz (bei 470kHz), also völlig stabil, und die Güte ist für tiefe Frequenzen hervorragend (getestet bei 19kHz für den Stereodekoder). Durch das recht hohe AL hält sich die Windungszahl in Grenzen.

Gruss HB9

08.08.23 18:49
MB-RADIO 

500 und mehr Punkte

08.08.23 18:49
MB-RADIO 

500 und mehr Punkte

Re: Audion mit Mischröhre UCH 81 (2 Versionen)

basteljero:
Wenn der Luftspalt zu groß ist (bei den genannten Kernen ist das Mitteljoch zurückgesetzt) kann man den
umgekehrten Weg wie Bernd gehen und die außenliegenden Joche plan wegschleifen.

Gruß
Jens

Das 100%ig plan zu kriegen ist sehr schwierig. Und außerdem passen die Spulenkörper dann nicht mehr.

Viele Grüße
Bernd

Zwei Dinge sind unendlich, das Universum und die menschliche Dummheit, aber bei dem Universum bin ich mir noch nicht ganz sicher. (Albert Einstein)

09.08.23 23:09
MB-RADIO 

500 und mehr Punkte

09.08.23 23:09
MB-RADIO 

500 und mehr Punkte

Re: Audion mit Mischröhre UCH 81 (2 Versionen)

Hallo Jens,

was ist unter klingeln zu verstehen ?

Viele Grüße
Bernd

Zwei Dinge sind unendlich, das Universum und die menschliche Dummheit, aber bei dem Universum bin ich mir noch nicht ganz sicher. (Albert Einstein)

 1 2
 1 2
Rundfunkempfangstechnik   Widiaschleifstein   Mischröhre   Auflösungsbandbreite   Triplex-Schaltung   Abgleichmöglichkeit   Reflex-Schaltungen   Synchron-Demodulator   selbstschwingende   Gütevervielfacher   Versionen   Vorverstärker-Stufe   Universum   Reflex-Schaltungstechnik   Überlaufgeschwindigkeit   Spektrumanalysatoren   NVA-Feld-Telefones   selbstschwingender   temperaturabhängig   Flankencharakteristik