| Passwort vergessen?
Sie sind nicht angemeldet. |  Anmelden

Sprache auswählen:

Wumpus Gollum Forum von
Wumpus Welt der (alten) Radios
Sie sind nicht angemeldet.
 Anmelden

[Startbeitrag leer] Kopfhörer-Endstufe [neu erstellt]
  •  
 1
 1
03.01.20 15:38
basteljero 

500 und mehr Punkte

03.01.20 15:38
basteljero 

500 und mehr Punkte

[ Startbeitrag leer ] Kopfhörer-Endstufe [neu erstellt]

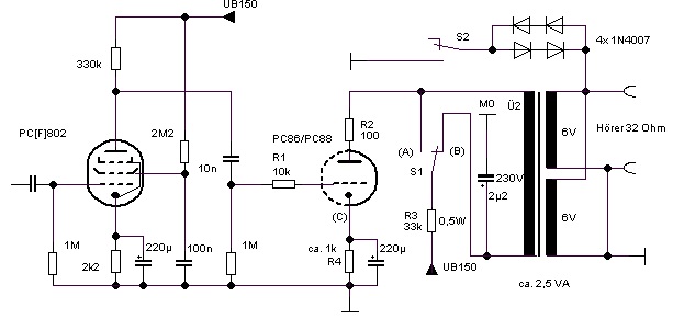
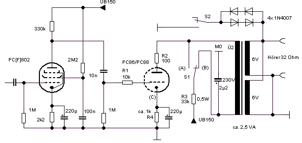
Hallo,
Wenn ein Audion aufgebaut wird, langt Kopfhörer-Betrieb eigentlich immer aus, denn man kann
ja einen leistungsfähigeren Verstärker nachschalten.

Damit entfällt auch das Problem "Ausgangsübertrager", hier reicht ein kleiner Printtrafo.
230V / 6V / 2,4VA ergaben günstige Resultate:
- Die Induktivität ist verhältnismäßig hoch
- Der Kern geht bei Strömen unter 2 mA noch nicht allzusehr in die Sättigung.

Mit dem umgelegten Schalter fließt überhaupt kein Gleichstrom durch den Übertrager,
die Leistung ist dann etwas geringer.

150 Volt braucht man nicht unbedingt, 80 Volt reichen auch noch aus.
Es wurden typische "Bastelröhren" verwendet, darüber ein eigener Thread an dieser Stelle:
https://www.wumpus-gollum-forum.de/forum...=298&page=4
-
"Scotty, wir brauchen mehr Power", geht aber auch mit größerem Kernschnitt:

Als Triode geschaltet, gibt die Endpentode auch mehr Schub im unteren Bereich.
-
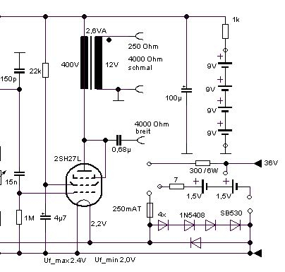
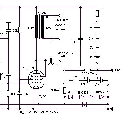
Für Batterieröhren ist die Primärinduktivität des 230V-Printtrafos etwas gering, bessere Tiefen
ergibt ein für 400V gewickelter Trafo, da er doppelte Windungszahl besitzt:

Man kann auch mit Erfolg 2 dieser kleinen 230V-Printtrafos in Serie schalten,
-
Für das DL651-Hybrid-Audion mit Germanium-Transistoren
https://www.wumpus-gollum-forum.de/forum...=461&page=1
wird diese Schaltung als Vorbild dienen:

Der Transistor kann weiter aussteuern als die Röhren, 9V Betriebsspannung reichen deshalb.

Gruß
Jens

---------------------
Hinweis vom Admin:
basteljero hat diesen Startbetrag seines Threads selbst entleert und durch Kurztexte ersetzt. Somit ist dieser Thread mit seinen etwaigen Antworten anderer Nutzer stark beeinträchtigt!


Zuletzt bearbeitet am 16.04.24 17:54

Datei-Anhänge
Uni-Kopfhörer-Endstufe.jpg Uni-Kopfhörer-Endstufe.jpg (124x)

Mime-Type: image/jpeg, 44 kB

EL84-0,6W-Verstärker.JPG EL84-0,6W-Verstärker.JPG (118x)

Mime-Type: image/jpeg, 26 kB

Beispiel 2SH27L-Kopfhörer-Endstufe.JPG Beispiel 2SH27L-Kopfhörer-Endstufe.JPG (112x)

Mime-Type: image/jpeg, 30 kB

SAQ-Verstärker_2_Verstärker_2021-04-12.JPG SAQ-Verstärker_2_Verstärker_2021-04-12.JPG (123x)

Mime-Type: image/jpeg, 41 kB

Martin.M, laurel1, wumpus, HB9, Airwaves, Vorkreis und Roehren-Lutz gefällt der Beitrag.
!
!!! Fotos, Grafiken nur über die Upload-Option des Forums, KEINE FREMD-LINKS auf externe Fotos.    

!!! Keine Komplett-Schaltbilder, keine Fotos, keine Grafiken, auf denen Urheberrechte Anderer (auch WEB-Seiten oder Foren) liegen!
Solche Uploads werden wegen der Rechtslage kommentarlos gelöscht!

Keine Fotos, auf denen Personen erkennbar sind, ohne deren schriftliche Zustimmung.

Den Beitrag-Betreff bei Antworten auf Threads nicht verändern!
04.01.20 14:16
HB9 

500 und mehr Punkte

04.01.20 14:16
HB9 

500 und mehr Punkte

Re: Kopfhörer-Endstufe universell

Hallo Jens,

die ECC88 (PCC88) eignet sich auch sehr gut als Endstufe, insbesondere für niedrigere Betriebsspannungen bis 100V. Die zweite Triode kann als NF-Vorstufe verwendet werden. Dabei ist zu beachten, dass die zulässige Anodenspannung im betriebswarmen Zustand bei 120V liegt, weil die Röhre für Kaskondenverstärker gebaut wurde. Neue Röhren sowie die E88CC vertragen bis 250V Anodenspannung, dabei sind Ausgangsleistungen bis 0.5W möglich, also auch komfortabler Lautsprecherbetrieb.

Um die Sättigungsprobleme des Ausgangstrafos zu vermeiden, kann man mit einer ECC88 (oder auch ECC81) eine Gegentaktstufe bauen und einen Netztrafo mit 2*110V Primärwicklung als Ausgangstrafo verwenden. So heben sich die Gleichströme auf und der Kern wird nicht gesättigt, dafür braucht es eine Röhre mehr (z.B. PCF802 oder PCF80 als Vorstufe und Phasendreher, ECC81 als Endstufe). Die Leistung reicht dann locker für Lautsprecherbetrieb. Alternativ geht 2*PCL86, das gibt richtig viel Leistung, dafür auch richtig viel Wärme und Stromverbrauch und wohl nicht erste Wahl für einen Kopfhörerverstärker...

Gruss HB9

04.01.20 15:01
Martin.M 

500 und mehr Punkte

04.01.20 15:01
Martin.M 

500 und mehr Punkte

Re: Kopfhörer-Endstufe universell

hallo alle,

EC88 ist mir am allersympatischsten als Antennenvorstufe in Gitterbasis-Schaltung.
PC88 noch besser da sie eine hohe Isolation Heizung vs. Kathode hat, das erlaubt, sie als obere Röhre in eine Kaskode zu bauen.
Hab das schon gemacht, das Resultat ist großartig.

lG Martin

10.04.20 07:10
Reflex-Kalle 

500 und mehr Punkte

10.04.20 07:10
Reflex-Kalle 

500 und mehr Punkte

Re: Kopfhörer-Endstufe universell

basteljero:
...
Für Kopfhörer (Variante A) begradigt R3 den Frequenzgang und es fließt kein Vomagnetisierungs-
Gleichstrom.
...

Hi Jens,

Der Kathodenstrom fließt doch weiterhin durch die Sekundärwicklung und bewirkt eine Vormagnetisierung des Kerns.

Gruß

(Reflex-)Kalle

10.04.20 11:37
Reflex-Kalle 

500 und mehr Punkte

10.04.20 11:37
Reflex-Kalle 

500 und mehr Punkte

Re: Kopfhörer-Endstufe universell

Jens,

für den Anodenstrom und die Primärwicklung ist das so ja ersichtlich, aber der Kathodenstrom fließt in der Schaltung auch noch durch einen Teil der Sekundärwicklung des "Ausgangsübertragers" und verursacht damit auch eine Vormagnetisierung des Kernes.

Kalle

 1
 1
DL651-Hybrid-Audion   Kopfhörerverstärker   Vomagnetisierungs-   Sättigungsprobleme   leistungsfähigeren   Betriebsspannungen   Vormagnetisierung   Lautsprecherbetrieb   Primärinduktivität   Germanium-Transistoren   Kopfhörer-Betrieb   Kaskondenverstärker   Gitterbasis-Schaltung   Ausgangsübertrager   Kopfhörer-Endstufe   allersympatischsten   Ausgangsübertragers   Ausgangsleistungen   wumpus-gollum-forum   verhältnismäßig