| Passwort vergessen?
Sie sind nicht angemeldet. |  Anmelden

Sprache auswählen:

Wumpus Gollum Forum von
Wumpus Welt der (alten) Radios
Sie sind nicht angemeldet.
 Anmelden

Geradeausempfänger Längstwelle
  •  
 1 2 3 4 5 6
 1 2 3 4 5 6
24.11.16 22:02
MIRAG 

500 und mehr Punkte

24.11.16 22:02
MIRAG 

500 und mehr Punkte

Geradeausempfänger Längstwelle

Hallo zusammen,

In Anbetracht der immer näher rückenden Weihnachtssendung aus Grimeton (ich hoffe es gibt eine?!) will ich mich auch mal auf die lauer legen. Mit Konverter und PL660 UND mit einem Geradeausempfänger. Geplant sind:
Rahmenantenne auf Fotostativ mit 1m Kantenlänge und 50 Windungen. Parallel dann die Nötigen Kapazitäten. Das Ganze dann an das G1 der HF Stufe. Dann Audion mit separatem Überlagerer auf 18kHz (Martin gab mir den Tipp, einen einfachen Stereoresonator 19kHz mit einem C bisschen drücken) und dann NF Verstärkung mit einfacher Sandtechnik. Die Röhren werden Russische 1Sh... Oder 6Sh... Bleistiftröhren.

Hat jemand Lust, da mit zu basteln parallel? Bis jetzt existiert nur ein Konzeptblatt und seit heute 200m Draht für den Rahmen.

Vorkreis und laurel1 gefällt der Beitrag.
!
!!! Fotos, Grafiken nur über die Upload-Option des Forums, KEINE FREMD-LINKS auf externe Fotos.    

!!! Keine Komplett-Schaltbilder, keine Fotos, keine Grafiken, auf denen Urheberrechte Anderer (auch WEB-Seiten oder Foren) liegen!
Solche Uploads werden wegen der Rechtslage kommentarlos gelöscht!

Keine Fotos, auf denen Personen erkennbar sind, ohne deren schriftliche Zustimmung.

Den Beitrag-Betreff bei Antworten auf Threads nicht verändern!
25.11.16 20:23
Opa.Wolle 

500 und mehr Punkte

25.11.16 20:23
Opa.Wolle 

500 und mehr Punkte

Re: Geradeausempfänger Längstwelle

Hi Mark,

Grimmeton und Längstwellen sind nicht so mein Ding.
Ich wünsche Dir aber viel Spaß beim Bauen und viel Erfolg beim Empfang.

25.11.16 21:54
joeberesf 

500 und mehr Punkte

25.11.16 21:54
joeberesf 

500 und mehr Punkte

Re: Geradeausempfänger Längstwelle

Hallo Mark,

immer wieder gut sich in neue Projekte zu stürzen. Ich werde nicht mitbasteln und konzentriere mich auf KW- Projekte.

Viel Spaß mit den Längstwellen...

Ich werde mitlesen...... Dein Konzept hört sich erst einmal sehr gut an!

Gruß

Joerg

26.11.16 18:30
MB-RADIO 

500 und mehr Punkte

26.11.16 18:30
MB-RADIO 

500 und mehr Punkte

Re: Geradeausempfänger Längstwelle

Hallo Mark,

laß Dich nicht entmutigen, das steht bei mir auch noch aus, wird aber dieses Jahr nichts mehr.
Aber mitlesen werde ich auf jedem Falle, und gebe auch meinen Senf dazu.

Nachtrag: Damit hatte ich schon mal bescheidenen Erfolg an meiner Langdrahtantenne. Leider ist der Störpegel hier zu hoch, so das man die Morsezeichen mehr erahnen , als richtig lesen kann. Eigentlich ist das nun ein Dreikreiser, da ich den Eingangskreis auch noch grob abgestimmt habe.



Viel Erfolg
Bernd

Zuletzt bearbeitet am 26.11.16 18:46

Datei-Anhänge
VLF-2-Kreiser.jpg VLF-2-Kreiser.jpg (468x)

Mime-Type: image/jpeg, 25 kB

26.11.16 19:11
Matu 

500 und mehr Punkte

26.11.16 19:11
Matu 

500 und mehr Punkte

Re: Geradeausempfänger Längstwelle

Hallo Mark

....ob ich es schaffe "meinen" Grimetonempfänger " zusammen zu bauen kann ich nicht versprechen.

...ich hab ja noch meine KW-Detektor-Baustelle....

Ich werde einen Schaltungsentwurf von meinem Sohn übernehmen:

der hat folgendes geschrieben:

Jupp,

Ich habe mal einen RX für 10-20kHz gebastelt. Dazu habe ich eine Menge Kupfer auf einen kleinen Ferritstab gewickelt. Wichtig ist die Windungen nicht parallel zu wickeln sondern kreuz und quer (criss-cross) damit die Spule keine große Eigenkapazität hat sonst hat die Spule eine schräge Eigenresonanz. Du kannst auch 1-3 LW Spulen aus alten Radios auf einen Kern schieben und die in Reihe schalten. Dabei musst du aber auf den Wickelsinn achten.

Wie groß L werden muss hängt ein wenig von deinem Empfänger ab. Wenn du die Antenne genau abstimmen willst (z.B. für einen Detektor) brauchst du ein großes L und ein kleines C (Drehko). Mein RX ist für Softwaredemod gedacht, daher habe ich ein kleines L und ein großes C (ca. 10nF). Dann ist die Antenne recht breit (10-30kHz) aber auch nicht so empfindlich.

Im Bild ist mein VLF RX. Ist im wesentlichen nur ein einfacher Hochpassfilter und Vorverstärker. Wenn du Direkt hören möchtest (ohne Software) solltest du noch ein 50Hz Notch-Filter verwenden um das Netzbrummen los zu werden.

Gruß,

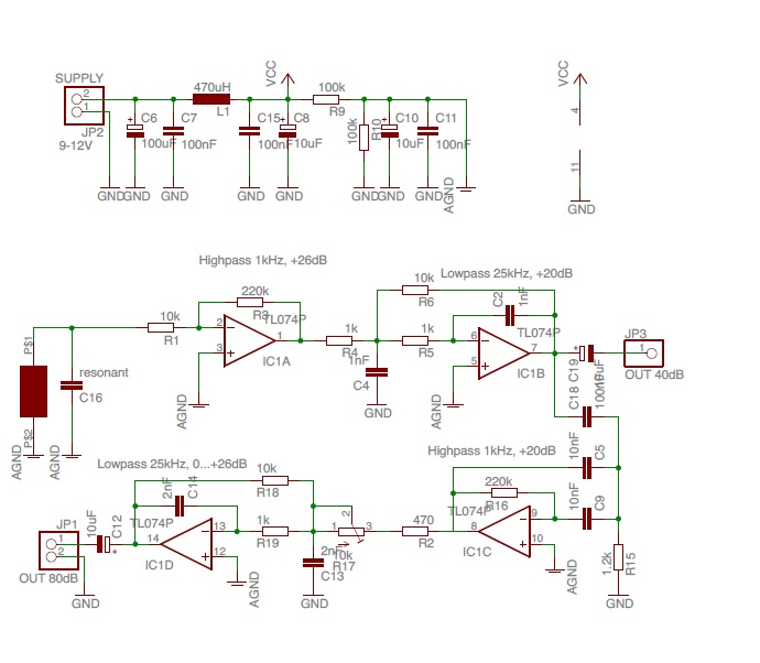
hier die Schaltung:

und hier der Kleine:


Grimeton mit einem Detektor zu empfangen währe schon eine Hausnummer....


Matu

Zuletzt bearbeitet am 26.11.16 19:16

Datei-Anhänge
schaltung Grimeton.jpg schaltung Grimeton.jpg (496x)

Mime-Type: image/jpeg, 84 kB

Empfänger Grimeton.jpg Empfänger Grimeton.jpg (469x)

Mime-Type: image/jpeg, 101 kB

26.11.16 19:37
Axel 

500 und mehr Punkte

26.11.16 19:37
Axel 

500 und mehr Punkte

Re: Geradeausempfänger Längstwelle

Hallo Mark,

Ich habe ja auch schon an einem VLF-Audion gebastelt, aber ohne BFO.
Das ging bis DCF77 auch ganz gut, aber dann kam mir ja "leider" der EKV13 dazwischen...
Dann habe ich das Audion erstmal in die Ecke gestellt.

Ich lese auch gespannt mit, mitbasteln kann ich leider auch nicht, meine Empfangskonfiration für SAQ steht momentan.
Zum einen ist das der Soundkartenempfänger mit dem Programm "SAQ-rx" und zum anderen der russische Empfänger "R-326" mit Längstwellenkonverter. Der "R-326" kann ja das Gras wachsen hören... Mal schauen was der so bringt.

Also diese Russenkisten hauen mich momentan gerade um. Auf meinem "R-323" läuft gerade nebenbei "NDR 2". Der Empfänger ist mit seinem Leitungsausgang am PC-Line-In Eingang verbunden.
Der Transverter hält sich angenehm zurück, er ist leiser als bei meinem R-326.

Mark, versuche doch mal deinen R-323 wieder zu beleben, es hat schon was, mit so einem Ding UKW-Rundfunk zu empfangen...
Wenn ich helfen kann, versuche ich es auch hier wieder.
Meiner geht übrigens bis 103 MHz, dann aber ohne Skala, die hört bei 100 MHz auf.


Viele Grüße,

Axel

Zuletzt bearbeitet am 27.11.16 09:42

27.11.16 09:14
Martin.M 

500 und mehr Punkte

27.11.16 09:14
Martin.M 

500 und mehr Punkte

Re: Geradeausempfänger Längstwelle

hallo Matu,
du kannst dein VLF Konzept optimieren indem du in die Gegenkopplung der ersten beiden OPs Doppel-T-Filter mit einer Mittenfrequenz von 17.2kHz setzt. Das ergibt eine enorme Filtersteilheit nach oben und nach unten. Dahinter könnte man es mit dem Sinus aus einem einfachen Phasenschiber (16.5kHz oder so) mixen und schon hat man SAQ mit BFO :)

lG Martin

27.11.16 17:05
hal 

500 und mehr Punkte

27.11.16 17:05
hal 

500 und mehr Punkte

Geradeausempfänger Längstwelle-SAQ

Hallo
-Unseren Empfang im Sommer hab ich in:
http://www.wumpus-gollum-forum.de/forum/...126_13.html#125
vorgestellt....mit Konverter.
-Die Idee von Martin find ich gut.Gibt es da schon Erfahrung???
-Noch mal das Thema SAQ sollten wir HIER zusammenfassen.
Gruß Hal

Zuletzt bearbeitet am 04.12.16 13:49

27.11.16 18:50
Martin.M 

500 und mehr Punkte

27.11.16 18:50
Martin.M 

500 und mehr Punkte

Re: Geradeausempfänger Längstwelle

ich werd bei der diesjährigen Weihnachtssendung allerdings das restaurierte Riesenradio dafür einsetzen, das wartet schon auf seine große Stunde Daher fall ich für Basteltechnik diesmal aus.

lG Martin

27.11.16 22:38
MIRAG 

500 und mehr Punkte

27.11.16 22:38
MIRAG 

500 und mehr Punkte

Re: Geradeausempfänger Längstwelle

Danke für die vielen Rückmeldungen!

Ich muss extremst ranklotzen, durch ungünstige Konstellationen wirds Schulmäßig richtig stressig in der Weihnachtszeit. Eigentlich schäme ich mich fast, aber ich werde wohl mal im Forum fragen, ob mir den R326 jemand repariert. Den würde ich schon gern verwenden, nur schaffe ich den nicht auch noch.

R323 kommt nächstes Jahr. irgendwann.

Nächste Woche werde ich erstmal den Rahmen bauen und ausmessen. Das dürfte ich gerade so packen.

Für den Empfangsort hatte ich schon mal ein Wenig geschaut, habe hier einige Felder, wo 800m Luftliene nichts ist. Sollte gehen.

 1 2 3 4 5 6
 1 2 3 4 5 6
Langwellenrahmenantenne   Längstwellenfreunde   incident-on-long-wave-antenna   Längstwelle   Schwingkreiskondensator   Weihnachtsausstrahlung   Gesamtinduktivität   Schwingkreiskondensatoren   bearbeitet   Zuletzt   Intermodulationsverzerrungen   Soundkartenempfänger   Parallelschwingkreis   KW-Detektor-Baustelle   Empfänger   Geradeausempfänger   Spannungs-Übersetzungsverhältnis   Entmagnetisierungsspule   Längstwellenkonverter   Kupferlackdrahtbespannung