| Passwort vergessen?
Sie sind nicht angemeldet. |  Anmelden

Sprache auswählen:

Wumpus Gollum Forum von
Wumpus Welt der (alten) Radios
Sie sind nicht angemeldet.
 Anmelden

MW Transmitter
  •  
 1
 1
19.04.16 11:50
GeorgK 

500 und mehr Punkte

19.04.16 11:50
GeorgK 

500 und mehr Punkte

MW Transmitter

Hallo Wissende...

Wer hat einen Plan für einen AM Transmitter mit 1 MHz Quarz. ? Den Quarz habe ich für einen "Freundschaftspreis"-so der Verkäufer) von 5.-Euro bekommen.

Jetzt soll daraus ein Am Transmitter werden.


Admin: In Deutschland gibt es Rechtsvorschriften, die die Nutzung von Sendern im Rundfunkbereich einschränken / regeln.

Noch gefällt der Beitrag keinem Nutzer.
!
!!! Fotos, Grafiken nur über die Upload-Option des Forums, KEINE FREMD-LINKS auf externe Fotos.    

!!! Keine Komplett-Schaltbilder, keine Fotos, keine Grafiken, auf denen Urheberrechte Anderer (auch WEB-Seiten oder Foren) liegen!
Solche Uploads werden wegen der Rechtslage kommentarlos gelöscht!

Keine Fotos, auf denen Personen erkennbar sind, ohne deren schriftliche Zustimmung.

Den Beitrag-Betreff bei Antworten auf Threads nicht verändern!
19.04.16 14:54
Opa.Wolle 

500 und mehr Punkte

19.04.16 14:54
Opa.Wolle 

500 und mehr Punkte

Re: MW Transmitter

Hallo Georg,

ich selber habe das "Heimsenderlein" nachgebaut, leider ohne Quarz, weil auf LW&MW frei durchstimmbar.



Weiterhin habe ich gerade den AM-Modulator K-488 fertig gebaut,
dieser sendet aber nur auf MW mit einer Festfrequenz, einstellbar am Spulenkern.



Eventuell könnte Dir ja diese Seite weiter helfen: h t t p://radio-bastler.de/forum/showthread.php?tid=5448&highlight=modulator
................................................................Leerzeichen entfernen

Oder google mal: am-modulator mit quarz

Zuletzt bearbeitet am 19.04.16 15:00

Datei-Anhänge
100_5182.JPG 100_5182.JPG (342x)

Mime-Type: image/jpeg, 628 kB

Heimsenderlein mit Frequenzzähler.jpg Heimsenderlein mit Frequenzzähler.jpg (310x)

Mime-Type: image/jpeg, 111 kB

19.04.16 17:19
qw123 

500 und mehr Punkte

19.04.16 17:19
qw123 

500 und mehr Punkte

Re: MW Transmitter

Hallo Georg,

GeorgK:
Wer hat einen Plan für einen AM Transmitter mit 1 MHz Quarz. ?
ich hatte vor Jahren schon mal auf eine solche Schaltung hingewiesen. Sie ist m.E. immer noch hochaktuell und bietet manche Vorteile, die man bei den meisten Bastellösungen vermißt.

http://ludens.cl/Electron/amtx/amtx.htm
http://www.wumpus-gollum-forum.de/forum/...khz-29_9.html#6

Statt des dort verwendeten fertigen Quarzoszillators könntest Du eine einfache Schaltung mit Quarz und CMOS-Gattern verwenden. Schaltung im Internet, z.B. hier:
https://home.zhaw.ch/kunr/Elektronik2/Sl...szillatoren.pdf
(weiter unten im Text unter "Quarzoszillatoren").

Gruß

Heinz

19.04.16 18:15
GeorgK 

500 und mehr Punkte

19.04.16 18:15
GeorgK 

500 und mehr Punkte

Re: MW Transmitter

Ja das ist doch schon einiges, Danke dafür!

Jetzt braucht es nur noch "schlechtes Wetter"...... (Gartenarbeit geht vor...)

20.04.16 18:35
Martin.M 

500 und mehr Punkte

20.04.16 18:35
Martin.M 

500 und mehr Punkte

Re: MW Transmitter

hallo Georg,

so ein Transmitterchen ist eigentlich kein Problemo.
Ich würde dir aber gerne mal vorführen welche Spannung an einer resonanten Ferritantennenspule entsteht wenn man da mit einem Wättchen MW draufgeht, das ist außerirdisch und hat nichts mit der Versorgungsspannung zu tun. Also sei bitte vorsichtig !

lG Martin

03.11.16 13:43
Opa.Wolle 

500 und mehr Punkte

03.11.16 13:43
Opa.Wolle 

500 und mehr Punkte

Re: MW Transmitter

Hallo,

oder diesen hier mit der 4P1L:



Admin: In Deutschland gibt es Rechtsvorschriften, die die Nutzung von Sendern im Rundfunkbereich einschränken / regeln, insbesondere wenn sie auf eine Antenne arbeiten und Leistung im Watt-Bereich abgeben können.

Datei-Anhänge
-THELKO- MW-Sender mit 4P1L und Anzeige.JPG -THELKO- MW-Sender mit 4P1L und Anzeige.JPG (379x)

Mime-Type: image/jpeg, 45 kB

Testsender DYNATRON alt.jpg Testsender DYNATRON alt.jpg (291x)

Mime-Type: image/jpeg, 312 kB

05.11.16 18:53
Stefan02 

100-249 Punkte

05.11.16 18:53
Stefan02 

100-249 Punkte

Re: MW Transmitter

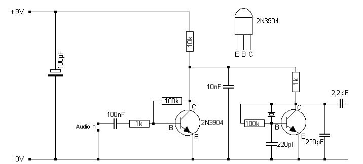
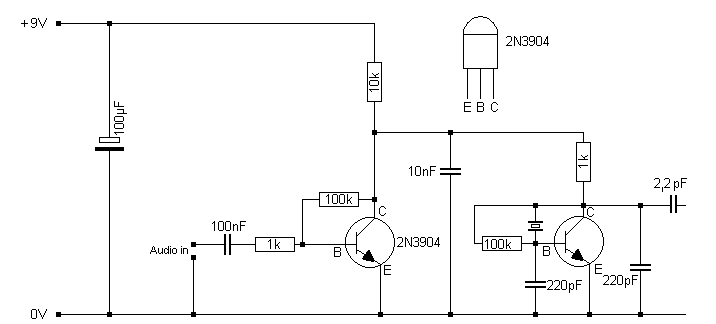
Hallo,

mit folgender Schaltung kann man sich spielen, einem einfachen 2- Transistor Modulator.

Der Modulator ist sehr stromsparend, und hat auch wenig Leistung. Am 2,2pF ist der Ausgang, da kann man den Empfänger anstecken, oder über

eine Spule / Ferritantenne induktiv senden, was ja bekanntermaßen lt. BNETZA Aussagen erlaubt sei.

Mit einer Ferritantenne von einem Franzis Radiobausatz konnte ich eine effektive Reichweite von 50cm erzielen, wenn diese gut abgeglichen war.



Mit einer 220µH Festinduktivität sinds ca 15cm. Der Parallel C bewegt sich dabei im Bereich um die 90pF.

Datei-Anhänge
wumpusspielen.gif wumpusspielen.gif (260x)

Mime-Type: image/gif, 6 kB

 1
 1
Transmitterchen   AM-Modulator   wumpus-gollum-forum   Heimsenderlein   Quarzoszillators   tid=5448&highlight=modulator   Versorgungsspannung   Rechtsvorschriften   Bastellösungen   Rundfunkbereich   radio-bastler   Quarzoszillatoren   einschränken   Festinduktivität   Transmitter   Freundschaftspreis   durchstimmbar   Ferritantenne   Ferritantennenspule   bekanntermaßen