| Passwort vergessen?
Sie sind nicht angemeldet. |  Anmelden

Sprache auswählen:

Wumpus Gollum Forum von
Wumpus Welt der (alten) Radios
Sie sind nicht angemeldet.
 Anmelden

Regen Wanjüscha
  •  
 1 2 3 4
 1 2 3 4
21.03.14 16:07
friedrich-kutnik 

500 und mehr Punkte

21.03.14 16:07
friedrich-kutnik 

500 und mehr Punkte

Regen Wanjüscha

Hallo Zusammen,

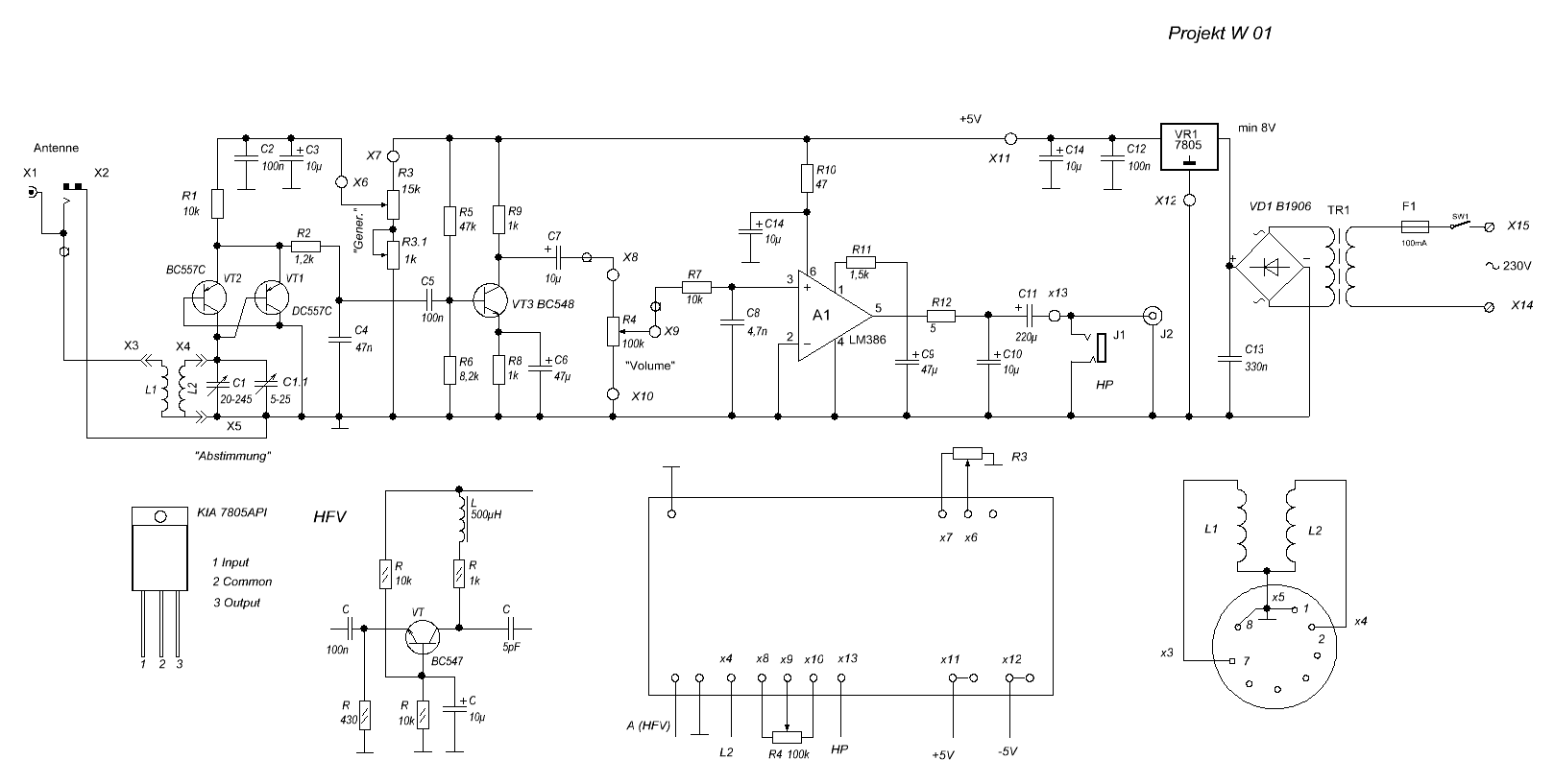
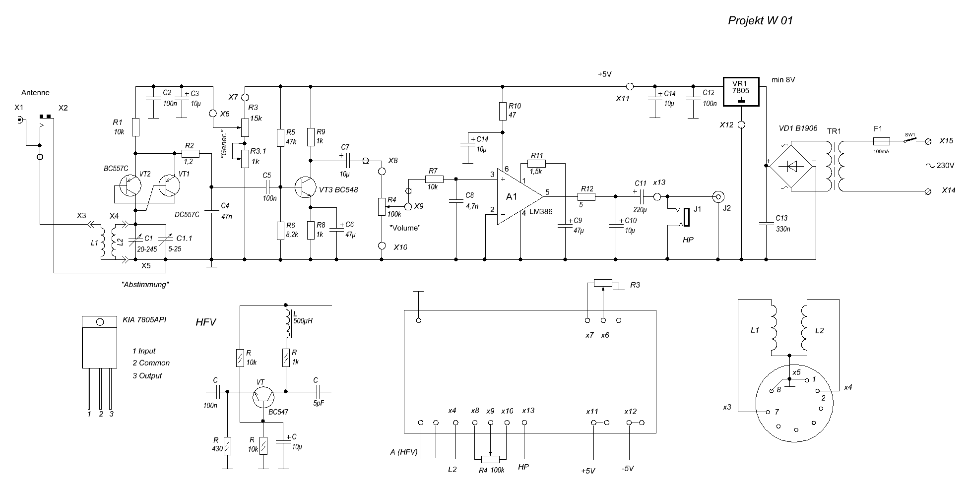
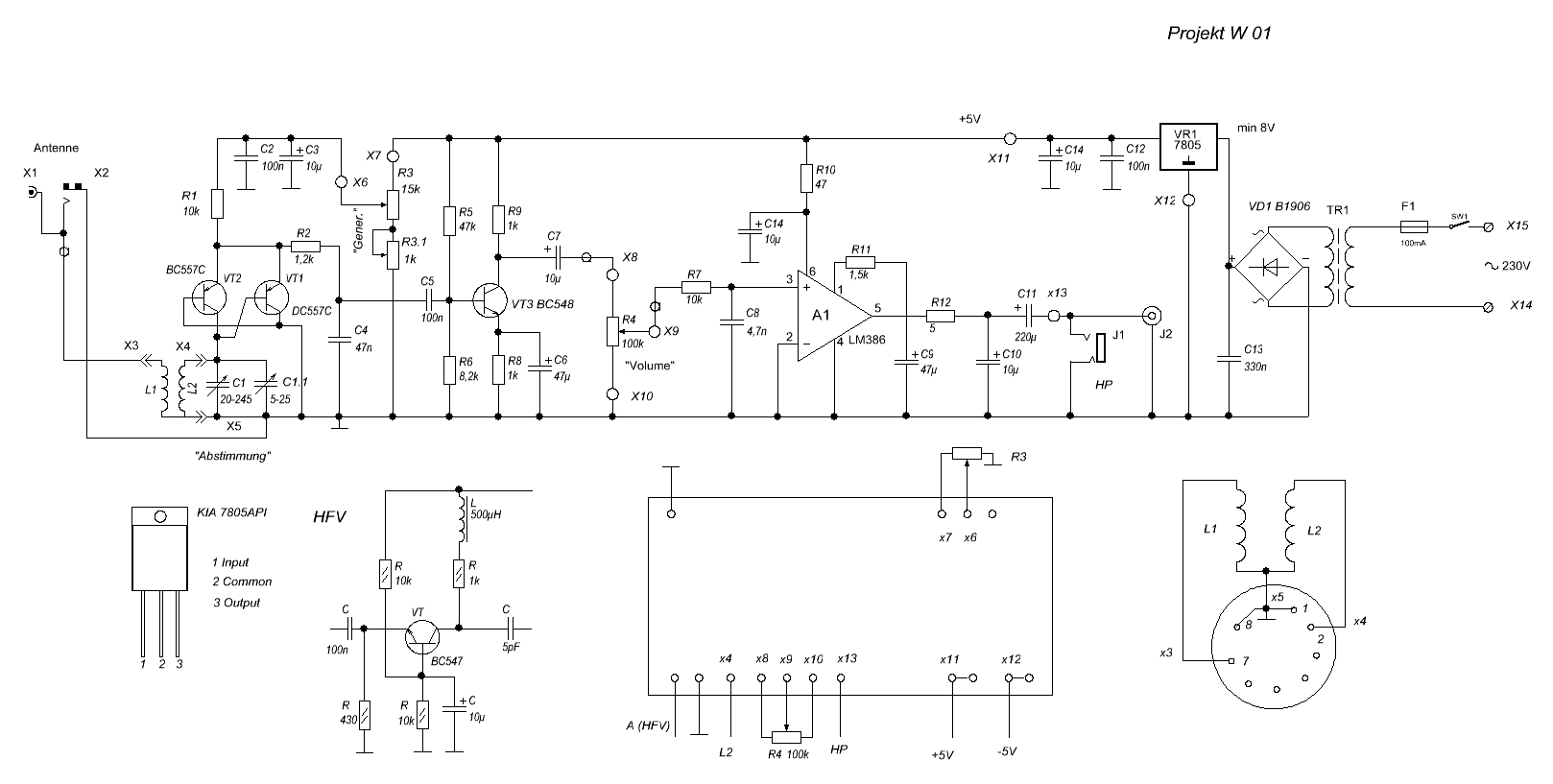
hier möchte ich noch meiner Projekt vorstellen - Wanjüscha. Das ist ein Regen-Empfänger. Was interessant bei dem Projekt ist, das der Empfänger hat nur ein Paar Elementen, aber zeigt eine Arbeit nicht schlechter als Röhren Audions, oder Mohikanin.






Das war einer erster Versuch, (Ich habe nur HF-Teil aufgebaut) und das hat schon gute Ergebnisse gezeigt:










https://www.youtube.com/watch?v=6DUe8dSiWf8

Dann habe ich ein NF-Teil zugebaut (LM386)






https://www.youtube.com/watch?v=bWwNE484k-c


Es ist ein Wunder, was können nur zwei Transistoren.


Nach dem Aufbau habe ich experimentiert mit verschiedenen Spulen.
Bereiche KW und MW.
Als Chassis habe ich einer alter Prüfgenerator genommen, als provisorischer Variante.


















MfG Friedrich

Zuletzt bearbeitet am 23.03.14 10:12

Datei-Anhänge
W 01.GIF W 01.GIF (409x)

Mime-Type: image/gif, 42 kB

1.jpg 1.jpg (382x)

Mime-Type: image/jpeg, 212 kB

3.jpg 3.jpg (377x)

Mime-Type: image/jpeg, 208 kB

4.jpg 4.jpg (385x)

Mime-Type: image/jpeg, 223 kB

5.jpg 5.jpg (418x)

Mime-Type: image/jpeg, 246 kB

6.jpg 6.jpg (390x)

Mime-Type: image/jpeg, 253 kB

W 01.GIF W 01.GIF (435x)

Mime-Type: image/gif, 34 kB

W 01.GIF W 01.GIF (440x)

Mime-Type: image/gif, 34 kB

apollo, MIRAG, wumpus, regency, Klaus und joeberesf gefällt der Beitrag.
!
!!! Fotos, Grafiken nur über die Upload-Option des Forums, KEINE FREMD-LINKS auf externe Fotos.    

!!! Keine Komplett-Schaltbilder, keine Fotos, keine Grafiken, auf denen Urheberrechte Anderer (auch WEB-Seiten oder Foren) liegen!
Solche Uploads werden wegen der Rechtslage kommentarlos gelöscht!

Keine Fotos, auf denen Personen erkennbar sind, ohne deren schriftliche Zustimmung.

Den Beitrag-Betreff bei Antworten auf Threads nicht verändern!
22.03.14 08:26
MIRAG 

500 und mehr Punkte

22.03.14 08:26
MIRAG 

500 und mehr Punkte

Re: Regen Wanjüscha

Hallo Friedrich,

das Prüfgeneratorgehäuse ist eine schöne Idee. Provisorien halten ja bekanntlich am längsten.

Diese Schaltung muss ich mir mal merken, werde ich mal nachbauen. Irgendwann

22.03.14 15:14
Pluspol 

500 und mehr Punkte

22.03.14 15:14
Pluspol 

500 und mehr Punkte

Re: Regen Wanjüscha

Hallo Friedrich

Ein gelungener Aufbau, fast als Industriegerät zu vermuten.
Die Schaltung selbst entspricht im Wesentlichen der des beim blauen "C" für rund 10 Euro käuflichen KW- Retroradio.
Dein Modell hat als HF-Eingang eine hochwertigere KW-Luftspule und zwei BC557 in Darlingtonschaltung und läuft mit 5 Volt, während das Retromodell mit einem 9 Voltblock arbeitet und nur die nötigste Beschaltung aufweist.
Prima Lösung und sehr ansehliches Projekt.

Freundliche Grüße von Dietmar

22.03.14 17:17
friedrich-kutnik 

500 und mehr Punkte

22.03.14 17:17
friedrich-kutnik 

500 und mehr Punkte

Re: Regen Wanjüscha

Hallo MIRAG und Pluspol,

hier noch ein Paar Bilder. Ich habe die Idee das Radio in eine andere Gehäuse einbauen.





















Und noch die wichtigste Funktion - SSB:







MfG Friedrich

Zuletzt bearbeitet am 22.03.14 17:22

Datei-Anhänge
7.jpg 7.jpg (376x)

Mime-Type: image/jpeg, 229 kB

8.jpg 8.jpg (370x)

Mime-Type: image/jpeg, 227 kB

9.jpg 9.jpg (381x)

Mime-Type: image/jpeg, 231 kB

10.jpg 10.jpg (364x)

Mime-Type: image/jpeg, 197 kB

22.03.14 18:32
Opa.Wolle 

500 und mehr Punkte

22.03.14 18:32
Opa.Wolle 

500 und mehr Punkte

Re: Regen Wanjüscha

Schicke Idee mit dem Generator, trotzdem werde ich meinen alten Leader LSG11 nicht zerlegen!

22.03.14 19:06
MIRAG 

500 und mehr Punkte

22.03.14 19:06
MIRAG 

500 und mehr Punkte

Re: Regen Wanjüscha

Sagmal Friedrich, aus was machst Du diese hübschen Spulenkörper?

22.03.14 19:25
friedrich-kutnik 

500 und mehr Punkte

22.03.14 19:25
friedrich-kutnik 

500 und mehr Punkte

Re: Regen Wanjüscha

Hallo Mirag,

ich nehme alte und kaputte Röhhersockel, von Oktal Röhre, dann wickele ich drauf, mit Kleber, braunes Papier (in Schreibwaren Laden).
Nach ein Tag die Hülse wird mit Schellach bedeckt. Das war schon alles - fertige Spulenkörper.
Manchmal statt Papier nehme ich Plastikröhre aus Baumarkt.









MfG Friedrich

Zuletzt bearbeitet am 22.03.14 19:26

Datei-Anhänge
5.jpg 5.jpg (379x)

Mime-Type: image/jpeg, 473 kB

Katuschki.jpg Katuschki.jpg (382x)

Mime-Type: image/jpeg, 136 kB

22.03.14 20:44
regency 

500 und mehr Punkte

22.03.14 20:44
regency 

500 und mehr Punkte

Re: Regen Wanjüscha

Hallo Friedrich,
volle Begeisterung was das Ergebnis betrifft. Auch die Versuchsschaltung zu der HF Stufe - einfach Klasse!!

Frage dazu: Ist die Verschaltung von T1 und T2 so korrekt im Schaltplan? Beide Emitter zusammen und der Kollektor des T1 an die Basis von T2? Ich will das HF Teil auf dem Steckbrett mal ausprobieren. Der R2 ist 1,2 Ohm? Danke für deine Antwort, dann kann es losgehen.

Schöne Grüße, Jan

23.03.14 10:15
friedrich-kutnik 

500 und mehr Punkte

23.03.14 10:15
friedrich-kutnik 

500 und mehr Punkte

Re: Regen Wanjüscha

Hallo Jan,

ja, da waren ein Paar Fehler. Danke für Anweisung. Jetzt habe ich das korrigiert.
Schaltplan ist geändert.






MfG Friedrich

Zuletzt bearbeitet am 23.03.14 21:31

Datei-Anhänge
W 01.GIF W 01.GIF (404x)

Mime-Type: image/gif, 34 kB

23.03.14 15:35
regency 

500 und mehr Punkte

23.03.14 15:35
regency 

500 und mehr Punkte

Re: Regen Wanjüscha

Hallo Friedrich,
jetzt schwingt es auf Anhieb, eine sehr schöne Oszillatorvariante die hier für den Regenerativbetrieb genutzt wird. Es handelt sich um einen Differenzverstärker mit dem gemeinsamen Emitterwiderstand. Der phasengleiche Ausgang an T2 wird zur Rückkopplung genutzt. Habe das mit LC 900 kHz ausprobiert und es funktioniert gut, Feineinstellung mit zweitem Poti ist wichtig für die Rückkopplung. Im Schwingbetrieb begrenzt die Schaltung auf max. 0,6 Voltss, da der Kollektor T2 direkt mit der Basis T1 verbunden ist. Sehr interessant und völlig neu für mich, danke nochmals.

Schöne Grüße, Jan

 1 2 3 4
 1 2 3 4
Prüfgeneratorgehäuse   Friedrich   Rückkopplungseinsatz   Kopfhörer-Verstärker   Fernempfangsradio   Schaltung   Rückkopplungsaudion   Differenzverstärker   Lieblingsaudion-Schaltung   Windungsverhältnis   Fernempfangsaudionen   Darlingtonschaltung   Demodulations-Eigenschaften   parallelgeschalteten   Hf-Vorverstärkerstufe   Halbleiter-Audion-Schaltung   Wanjüscha   welt-der-alten-radios   Eingangswiderstand   Lautsprecher-Verstärker