| Passwort vergessen?
Sie sind nicht angemeldet. |  Anmelden

Sprache auswählen:

Wumpus Gollum Forum von
Wumpus Welt der (alten) Radios
Sie sind nicht angemeldet.
 Anmelden

Superhet
  •  
 1 .. 7 8 9 10 11 .. 19
 1 .. 7 8 9 10 11 .. 19
13.06.11 22:07
omthomas 

250-499 Punkte

13.06.11 22:07
omthomas 

250-499 Punkte

Re: Superhet

roehrenfreak:
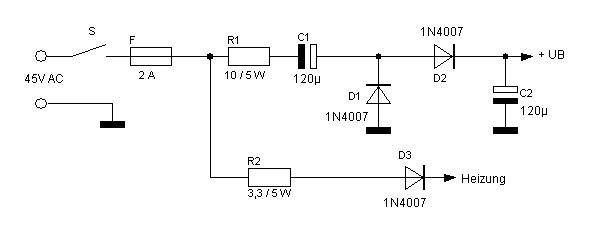
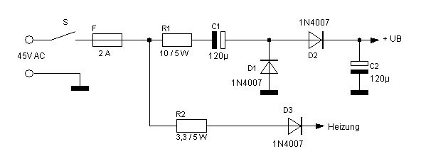
Die Spannungsverdopplerschaltung wird zur Schonung der Gl.-Dioden über einen 10-Ohm/5Watt-Vorwiderstand an 45Volt~ betrieben.

Hallo Jürgen,

das verstehe ich nicht!!
Oder ist es zu einfach?!

Gruß
Thomas

!
!!! Fotos, Grafiken nur über die Upload-Option des Forums, KEINE FREMD-LINKS auf externe Fotos.    

!!! Keine Komplett-Schaltbilder, keine Fotos, keine Grafiken, auf denen Urheberrechte Anderer (auch WEB-Seiten oder Foren) liegen!
Solche Uploads werden wegen der Rechtslage kommentarlos gelöscht!

Keine Fotos, auf denen Personen erkennbar sind, ohne deren schriftliche Zustimmung.

Den Beitrag-Betreff bei Antworten auf Threads nicht verändern!
13.06.11 22:23
roehrenfreak

nicht registriert

13.06.11 22:23
roehrenfreak

nicht registriert

Re: Superhet

Hallo Thomas,

in der Verdopplerschaltung weden zwei Elkos mit je 120µF verwendet. Der Einschaltstromstoß übersteigt dabei den Auslösestrom der vorgeschalteten 2-Ampere-Sicherung. Das machen die beiden 1N4007 mit Sicherheit auf Dauer auch nicht mit. Der 10-Ohm-Vorwiderstand dämpft den Einschaltstrom auf einen erträglichen Wert.

Freundliche Grüsse,
Jürgen rf

Erzähle es mir – und ich werde es vergessen.
Zeige es mir – und ich werde mich erinnern.
Lass es mich tun - und ich werde es behalten.

(Konfuzius)

http://www.rettet-unsere-radios.de

13.06.11 22:50
omthomas 

250-499 Punkte

13.06.11 22:50
omthomas 

250-499 Punkte

Re: Superhet

Hallo Jürgen,

in etwa so:



Gruß
Thomas

Zuletzt bearbeitet am 13.06.11 22:53

Datei-Anhänge
Versorgung1.jpg Versorgung1.jpg (405x)

Mime-Type: image/pjpeg, 12 kB

13.06.11 23:32
NorbertWerner 

500 und mehr Punkte

13.06.11 23:32
NorbertWerner 

500 und mehr Punkte

Re: Superhet

Hallo Thomas,

Jürgen hat hier Recht, der Stoßstrom wird je nach Phasenlage beim einschalten >2A sein. Die 1N41xx hält jedoch noch weniger aus (1A). Vielleicht hält es ja eine 'SuperTräge' Sicherung aus, aber ehrlich gesagt, ich würde diese Schaltung so nicht verwenden. Ein NTC-Widerstand könnte hier Abhilfe schaffen.

Gruss
Norbert

Zuletzt bearbeitet am 13.06.11 23:35

14.06.11 01:02
roehrenfreak

nicht registriert

14.06.11 01:02
roehrenfreak

nicht registriert

Re: Superhet

Hallo Thomas,

exakt so - Volltreffer! Hinter C2 folgt noch eine Siebdrossel und ein weiterer Elko mit 60µF, danach geht es zum NF-Endverstärker.

Momentan kämpfe ich mit dem ZF-Verstärker, der keiner ist. Ein nicht zu bändigender Oszillator ist er stattdessen. Vermutlich braucht die PFL200 eine Schirmhaube - muss ich erst anfertigen. Danach sehen wir weiter.

Freundliche Grüsse,
Jürgen rf

Erzähle es mir – und ich werde es vergessen.
Zeige es mir – und ich werde mich erinnern.
Lass es mich tun - und ich werde es behalten.

(Konfuzius)

http://www.rettet-unsere-radios.de

14.06.11 17:40
nobbyrad58 

500 und mehr Punkte

14.06.11 17:40
nobbyrad58 

500 und mehr Punkte

Re: Superhet

Hallo Jürgen !

Du schreibst das Du gegen ein schwingfreudigen F System eine Abschirmhaube bauen willst. Da hab ich mir mal die Sockelschaltung genau angesehen. Bei dem L System sind k, g3 und die innere Abschirmung zwischen den beiden Systemen an einem Anschluss. Zur Erzeugung von U -g1 des L System ist ein R zwischen k und Masse gelegt worden, ganz normal. Damit liegt die innere Abschirmung nicht mehr auf Masse. Bei einer Verwendung des F Systems als ZF Stufe, wofür es ja nicht gedacht ist, könnte so etwas zu den Problemen führen? Ich will ja kein schlechtes Gewissen haben, hab die PFL200 auch gepostet und während Du mit wilden Schwingungen kämpfst sitze ich hier und..... Etwas Humor kann ruhig sein. Es gibt noch eine Fernseh - Röhre für kleine Spannungen die PCH200, wohl eine Weiterentwicklung der ECH84 diese lässt wie eine ECH81 einsetzen als Oszillator u.- Mischröhre, ob die PCH200 dafür geeignet ist weis ich nicht. Wenn das alles klappt dann hätte man ein wirklich außergewöhnliches besonderes Radio einen leistungsfähigen Super mit 2 Röhren ohne Kompromisse was Empfindlichkeit und Trennschärfe betrifft für ein Heim Radio.

MFG Nobby

14.06.11 18:20
Kurzschluss 

250-499 Punkte

14.06.11 18:20
Kurzschluss 

250-499 Punkte

Re: Superhet

Hallo Miteinander.
Was so schwingt kann man nie sagen.Ich denke aber, das die PFL durchaus als ZF Verstärker ausgelegt ist.Warum sollte sie sonst eine veränderliche Steilheit haben.? Ich bin mir sicher, das Jürgen die Sache in den Griff bekommt.
Selber hoffe ich bis zum Wochenende meine eigenen Erfahrungen einbringen zu können.
LG
Norbert

Wenn ein FS mit 15 Röhren läuft, ist der Anblick durch die Rückwand auf jeden Fall schöner und interessanter wie das Programm auf der Mattscheibe.

Zuletzt bearbeitet am 14.06.11 18:20

Datei-Anhänge
EFL200_Radio.JPG EFL200_Radio.JPG (519x)

Mime-Type: image/jpeg, 173 kB

14.06.11 20:04
nobbyrad58 

500 und mehr Punkte

14.06.11 20:04
nobbyrad58 

500 und mehr Punkte

Re: Superhet

Hallo Zusammen !

Schon klar das da alles mögliche eine Rolle spielen kann. War auch nur so eine Idee. Im Fernseher auf gedruckter Schaltung (1964) sind andere Verhältnisse als auf dem Alubrett zu Hause. Konnte in meinen Fernsehschrifttum keine PFL200 Schaltung finden. Das L System wurde für die Vertikalablenkung eingesetzt, das F System dann als Vorstufe dabei es geht dabei um die Herstellung besonderer Impulsformen zu diesen Zweck sind die beiden Systeme optimiert worden und eben nicht als regelbarer AM ZF Verstärker. Somit ist die Herausforderung damit einen guten AM Radio Super hinzubekommen nicht gerade klein.

MFG Nobby

14.06.11 20:25
Kurzschluss 

250-499 Punkte

14.06.11 20:25
Kurzschluss 

250-499 Punkte

Re: Superhet

Na Ja,
ich halte mich nur ein wenig an dem Datenblatt.
Wenn da etwas von Sound IF die Rede ist, dann schließt das meiner Meinung auch den französischen AM Tonträger mit ein.
Ich weiß nicht ob ich etwas übersehen habe, aber ich finde im Daten Blatt nichts was auf Impulsbetrieb hindeutet.
VG
Norbert
Wenn ein FS mit 15 Röhren läuft, ist der Anblick durch die Rückwand auf jeden Fall schöner und interessanter wie das Programm auf der Mattscheibe.

Datei-Anhänge
Bildschirmfoto.png Bildschirmfoto.png (482x)

Mime-Type: image/png, 84 kB

14.06.11 22:47
omthomas 

250-499 Punkte

14.06.11 22:47
omthomas 

250-499 Punkte

Re: Superhet

Liebe Gemeinde,

es ist doch eigentlich völlig egal, wofür eine Röhre früher mal geschaffen wurde.
Experimentiert einfach mit ihr!!
Unter 100 V erlebt man immer wieder Überraschungen.
Baut nur!
Wie sagt der alte Brecht:

Ja, mach nur einen Plan!
Sei nur ein großes Licht!
Und mach dann noch 'nen zweiten Plan
Gehn tun sie beide nicht.


Na, dann zeichnen wir einen dritten Plan;
irgendwann schwingt schon was.

Thomas

 1 .. 7 8 9 10 11 .. 19
 1 .. 7 8 9 10 11 .. 19
Freundliche   rettet-unsere-radios   Grüße   Grüsse   bearbeitet   zusammen   Jürgen   Norbert   Mittelwellen-Subminiaturröhren-Superhet   Rückkopplungs-Zweikreiser-Audion   Programm   interessanter   Mattscheibe   Spannungs-Vervierfacher-Schaltung   Superhet   Zuletzt   Rückwand   Schaltung   Röhren   vergessen