| Passwort vergessen?
Sie sind nicht angemeldet. |  Anmelden

Sprache auswählen:

Wumpus Gollum Forum von
Wumpus Welt der (alten) Radios
Sie sind nicht angemeldet.
 Anmelden

SAQ-Ferrit-RX
  •  
 1 .. 7 8 9 10 11 .. 13
 1 .. 7 8 9 10 11 .. 13
15.04.21 15:59
Hajo 

500 und mehr Punkte

15.04.21 15:59
Hajo 

500 und mehr Punkte

Re: SAQ-Ferrit-RX

Hallo die Runde

Momentan geht es mit dem Projekt langsamer voran, meine Nähmaschine benötigt einen neuen elektronischen Anlasser.
Dadurch laufen hier gerade zwei Projekte parallel.
Habe HB9's Anregung aufgenommen und einen sanft anlaufenden Regler aufgebaut.



Da kein LowDrop Regler vorrätig ist, stattdessen aber reichlich LM317, kommt ein solcher zum Einsatz. Mit 3 NiMh Zellen a 2400 mA/h in Serie, paßt es mit der Entladeschlußspannung und der Betriebsdauer recht gut. Bei 2,9V stößt die Schaltung an ihre Regelgrenze. Die Heizspannung steigt nach dem Einschalten innerhalb einer reichlichen Sekunde sanft an.
Überheizen findet nicht mehr statt und das Gewissen ist beruhigt



200mV/Diff vertikal, 200ms/Diff horizontal




Gruß in die Runde
Hajo

Zuletzt bearbeitet am 15.04.21 16:07

Datei-Anhänge
Heizg. russ. Röh.jpg Heizg. russ. Röh.jpg (260x)

Mime-Type: image/jpeg, 42 kB

0V2 Rö-softanl.png 0V2 Rö-softanl.png (255x)

Mime-Type: image/png, 39 kB

!
!!! Fotos, Grafiken nur über die Upload-Option des Forums, KEINE FREMD-LINKS auf externe Fotos.    

!!! Keine Komplett-Schaltbilder, keine Fotos, keine Grafiken, auf denen Urheberrechte Anderer (auch WEB-Seiten oder Foren) liegen!
Solche Uploads werden wegen der Rechtslage kommentarlos gelöscht!

Keine Fotos, auf denen Personen erkennbar sind, ohne deren schriftliche Zustimmung.

Den Beitrag-Betreff bei Antworten auf Threads nicht verändern!
15.04.21 16:08
HB9 

500 und mehr Punkte

15.04.21 16:08
HB9 

500 und mehr Punkte

Re: SAQ-Ferrit-RX

Hallo Hajo,

das ist die Luxuslösung, ich habe bei meinem Batterieröhrenradio auf einen bewussten Sanftanlauf verzichtet. Eine gewisse Strombegrenzung gibt es dort aber trotzdem, da der gleiche Schaltregler auch die Anodenspannung liefert und beim Aufladen der Elkos die primärseitige Peak-Strombegrenzung anspricht, die auch eine Sättigung des Trafos verhindert.

Wenn du es ganz perfekt machen willst, kannst du die Strombegrenzung vor den Regler zügeln, dann ist die Heizspannung perfekt stabil, die Schaltung an sich bleibt unverändert, P1 kann dann durch einen Festwiderstand ersetzt werden (ist sicherer, da ein Unterbruch zu einer zu hohen Heizspannung führt). Die Inversdiode über dem Spannungsregler ist hier nicht notwendig, die Heizungen saugen die kleinen Elkos sehr schnell leer.

Gruss HB9

Zuletzt bearbeitet am 15.04.21 16:10

15.04.21 16:19
Hajo 

500 und mehr Punkte

15.04.21 16:19
Hajo 

500 und mehr Punkte

Re: SAQ-Ferrit-RX

HB9:
Wenn du es ganz perfekt machen willst, kannst du die Strombegrenzung vor den Regler zügeln...
P1 kann dann durch einen Festwiderstand ersetzt werden (ist sicherer, da ein Unterbruch zu einer zu hohen Heizspannung führt)

Hallo HB9

Du meinst, den Softanlauf vor den Regler setzen? Werde ich testen.
Bezüglich des Trimmers hast Du Recht, der ist zwar sehr stabil aber sicher ist sicher.

Gruß in die Runde
Hajo

15.04.21 16:44
HB9 

500 und mehr Punkte

15.04.21 16:44
HB9 

500 und mehr Punkte

Re: SAQ-Ferrit-RX

Ja richtig, es spielt ja keine Rolle, wo man den Strom begrenzt. Für 1.2V brauchst du den Spannungsteiler für die Einstellung gar nicht, habe ich gerade gemerkt. Wenn man den 'Adj'-Pin auf Masse legt, liefert der LM317 genau 1.25V, das passt hier. So hat man zwei Widerstände weniger

Gruss HB9

03.11.21 23:59
Hajo 

500 und mehr Punkte

03.11.21 23:59
Hajo 

500 und mehr Punkte

Re: SAQ-Ferrit-RX

Hallo Zusammen

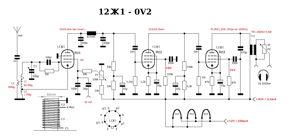
Da sich der 0V2 mit den russischen Stiftröhren für den SAQ Empfang als etwas zu schwach erwiesen hat, habe ich das gleiche Konzept mit drei 12Ж1 auf dem Steckbrett getestet - zunächst der Einfachheit wegen für MW. Der NF Verstärker bringt an 2x32Ω parallel 62dB- und an 2x32Ω seriell 67dB Verstärkung. In Verbindung mit dem entdämpften Audion ist die Verstärkung überreichlich. Am Abend ist das wichtigste Stellglied die Antennenkopplung, P2 steht dabei nur kurz über Minimum. Als Antenne dient der bekannte Ferritstab extern über einen einfachen Sourcefolger an L3 angeschlossen.



Etwas merkwürdig scheint mir die Spannungslage an der NF Vorstufe zu sein. Hatte zunächst für die Anoden- und Schirmgitterwiderstände Trimmer eingesetzt, ein Signal an G1 von Rö2 eingekoppelt und die Verstärkung auf Maximum abgeglichen. Dabei kommt die G2 Spannung über der Anodenspannung zu liegen. Ändert man die Anoden- und Schirmgitterwiderstände so, daß sich eine vernünftige Spannungslage ergibt, ist die Verstärkung der Stufe stark verringert. So wie es ist, arbeitet der Verstärker tadellos sauber und geht auch relativ gleichmäßig in die Begrenzung.
Habe die ermittelten Spannungen und Ströme im Schaltbild eingetragen.
Die Werte der Audionstufe sind ohne Rückkopplung (Kathode an Masse) und max. Verstärkungseinstellung durch P1 aufgenommen worden.
Das Radio ist sehr empfindlich und spielt hervorragend, es macht am Abend Spaß damit über die MW zu kurbeln.
Anbei noch eine Impression vom „Spielplatz“



Gruß in die Runde
Hajo

Zuletzt bearbeitet am 04.11.21 00:02

Datei-Anhänge
0V2 12Ж1.jpg 0V2 12Ж1.jpg (180x)

Mime-Type: image/jpeg, 99 kB

0V2.jpg.JPG 0V2.jpg.JPG (178x)

Mime-Type: image/jpeg, 150 kB

04.11.21 08:11
HB9 

500 und mehr Punkte

04.11.21 08:11
HB9 

500 und mehr Punkte

Re: SAQ-Ferrit-RX

Hallo Hajo,

der Fall, dass die Spannung am Schirmgitter höher ist als an der Anode, kommt durchaus vor, z.B. bei Zeilenendröhren oder dynamisch bei Audio-Endstufen während der positiven Halbwelle am Steuergitter. Bei Kleinsignalröhren ist das aber eher nicht der Fall, und bei gewissen Röhren kann so eine Barkhausen-Kurz-Schwingung auftreten, was sich einerseits in einer verbogenen Ausgangskennlinie und andererseits in einer breitbandigen HF-Schwingung im KW- oder UKW-Bereich äussert. Aber es gibt auch Kleinsignalröhren, wo dies üblich ist, z.B. die EF42 oder EF184, hier ist die nominelle Schirmgitterspannung gleich der Anodenspannung, und bei Verwendung eines ohmschen Arbeitswiderstands ist dann die Anodenspannung kleiner als die Schirmgitterspannung.

Grundsätzlich ist es so, dass bei einer Pentode mit steigender Schirmgitterspannung die Steilheit und damit die Verstärkung steigt, dieses Verhalten wurde teilweise in kommerziellen Empfängern zur Verstärkungsregelung verwendet. Natürlich gibt es hier Grenzen, wenn die Schirmgitterspannung zu hoch wird, fliesst der meiste Strom von der Kathode über das Schirmgitter ab, und die Anode geht leer aus. Ebenso kann bei zu hoher Schirmgitterspannung die Barkhausen-Kurz-Schwingung auftreten, insbesondere wenn die Anodenspannung deutlich kleiner ist als die Schirmgitterspannung. In diesem Fall werden die Elektronen nach dem Passieren des Schirmgitters abgebremst, da das elektrische Feld die Richtung gedreht hat. Ist ein Elektron zu langsam, z.B. weil es auf dem Weg durch das Schirmgitter eine Elektrode touchiert hat oder auch weil zwei Elektronen zusammengestossen sind, wird es im Feld zwischen Schirmgitter und Anode bis zum Stillstand abgebremst und danach umgekehrt Richtung Schirmgitter beschleunigt.

Fazit: Solange die Elektronen bei der Anode ankommen und keine Barkhausen-Kurz-Schwingung entsteht, darf die Schirmgitterspannung ohne Weiteres höher als die Anodenspannung sein, wenn man hohe Verstärkung haben will. Die zulässige Verlustleistung vom Schirmgitter (Schirmgitterspannung * Schirmgitterstrom) darf natürlich nicht überschritten werden.

Gruss HB9

04.11.21 12:47
Hajo 

500 und mehr Punkte

04.11.21 12:47
Hajo 

500 und mehr Punkte

Re: SAQ-Ferrit-RX

HB9:
Fazit: Solange die Elektronen bei der Anode ankommen und keine Barkhausen-Kurz-Schwingung entsteht, darf die Schirmgitterspannung ohne Weiteres höher als die Anodenspannung sein, wenn man hohe Verstärkung haben will. Die zulässige Verlustleistung vom Schirmgitter (Schirmgitterspannung * Schirmgitterstrom) darf natürlich nicht überschritten werden.

Hallo HB9

Danke für Deine ausführliche und sehr lehrreiche Antwort. Demnach kann ich es so lassen, wie es ist. Für die maximale G2 Verlustleistung ist im Datenblatt 700mW angegeben, das sollte also passen. Höherfrequente Schwingungen kann ich mit meinen Mitteln nicht erkennen.
Will als nächstes schauen, wie sich die Schaltung auf VLF verhält.

Gruß in die Runde
Hajo

05.11.21 06:23
Hajo 

500 und mehr Punkte

05.11.21 06:23
Hajo 

500 und mehr Punkte

Re: SAQ-Ferrit-RX

Hallo Jens

Danke für Deine Überlegungen
Voraussetzung für SAQ Empfang ist hier am Ort, daß der RX portabel ist. Meistens finden meine Empfangsversuche im Garten statt und darum bin ich auf Batteriebetrieb angewiesen. Das ist auch der Grund, warum die "Russenröhren" bevorzugt zum Einsatz kommen sollen. Sie sind genügsam in der Heizleistung und haben bei relativ niedriger Anodenspannung schon brauchbare Steilheit. Und nicht zuletzt, ist in den Jahren, als sie noch günstig beschaffbar waren, ein kleiner Vorrat gewachsen.
Das Klingen der Audionröhre ist nicht das Problem, die Schaltung hat für SAQ einfach zu wenig Verstärkung, jedenfalls, wenn das Signal so dünn ist, wie bei der letzten Übertragung. MW macht mit dem Audion an der Ferritantenne viel Spaß und dafür will ich es auch lassen. Man könnte noch eine Vorstufe und eine NF Stufe hinzufügen und einen 1V3 daraus machen aber dann müßte eine neue Platine angefertigt werden, wovor ich mich etwas scheue, auch dürfte dafür der Platz knapp werden. Eine andere Alternative wäre ein Rahmen oder ein größerer Ferritstab. Ich will es jetzt erst mal so lassen, wie es ist, weil auch die Akkus mit in das Chassis passen.
Lautsprecher muß nicht unbedingt sein, bin eher ein Fan von Kopfhörern.
Die neue Schaltung, mit den 12Ж1, hat bei gleicher Anodenspannung deutlich mehr Verstärkung und ist empfindlicher. Ich hege die Hoffnung, daß das Ziel, SAQ mit Ferritantenne zu empfangen, sich damit einfacher erreichen läßt. Der Erfolg mit dieser Antenne am Direktmischer beweist ja, daß sie genügend Pegel liefert. Bin aber im Zweifel, ob die ECO Schaltung für VLF die richtige Wahl ist. Vermutlich sollte man für den Zweck doch besser eine Schaltung mit separater Rückkopplungsspule bevorzugen.

Gruß in die Runde
Hajo

05.11.21 16:32
Matu 

500 und mehr Punkte

05.11.21 16:32
Matu 

500 und mehr Punkte

Re: SAQ-Ferrit-RX

Hallo,

ich werfe mal das Kaskode Audion in die Waagschale. Separate Rückkopplungsspule , sehr weicher Einsatz der Rückkopplung.
Mein VLF Ferrit RX funktioniert klaglos, und wenn man dann noch Ahnung hat von dem was man macht (ist bei mir nicht immer der Fall ) dann sollte es funktionieren. (Anodenspannung 12 Volt)

Grüße Matu

Zuletzt bearbeitet am 05.11.21 16:33

05.11.21 16:40
HB9 

500 und mehr Punkte

05.11.21 16:40
HB9 

500 und mehr Punkte

Re: SAQ-Ferrit-RX

Hallo zusammen,

für niedrige Betriebsspannungen sind auch die Röhren ECC84 und ECC88 empfehlenswert (oder PCC84, PCC88).

Gruss HB9

 1 .. 7 8 9 10 11 .. 13
 1 .. 7 8 9 10 11 .. 13
Ferritantenne   Wolfgang   Schirmgitterspannung   funktioniert   bearbeitet   „Fingerspitzengefühl“   Schaltung   SAQ-Ferrit-RX   Rückkopplung   Zuletzt   empfangen   saq-unable-to-air-on-alexanderson-day   Überlagerungs-Oszillator   Schirmgitter-Blockkondensators   Zusammen   Barkhausen-Kurz-Schwingung   Bandbreite   saq-to-air-on-dec-1st-anniversary   Anodenspannung   Empfang