| Passwort vergessen?
Sie sind nicht angemeldet. |  Anmelden

Sprache auswählen:

Wumpus Gollum Forum von
Wumpus Welt der (alten) Radios
Sie sind nicht angemeldet.
 Anmelden

Batterieröhren-Superhet
  •  
 1 .. 5 6 7 8 9 .. 11
 1 .. 5 6 7 8 9 .. 11
09.12.20 21:48
HB9 

500 und mehr Punkte

09.12.20 21:48
HB9 

500 und mehr Punkte

Re: Batterieröhren-Superhet

Hier der 2. Teil der ZF-Beschreibung.

Damit die DK96 als FM-ZF-Stufe nicht schwingt, muss einerseits der gitterseitige Schwingkreis genug Dämpfung haben (der Eingangswiderstand der DK96 ist leicht negativ) und anodenseitig wird über eine Koppelspule in das Bandfilter eingespeist, damit der Anodenkreis niederohmiger wird. Die Wirkung ist ähnlich wie ein Dämpfungswiderstand, aber man verliert keine Verstärkung. In den Anfangszeiten der HF-Stufen mit Pentoden wurde das oft so gemacht.

Der folgende ZF-Verstärker ist zweistufig und bei AM geregelt. Die erste ZF-Röhre ist über das Schirmgitter neutralisiert, damit die Verstärkung maximal wird und die Filterkurve nicht durch Rückwirkung verzerrt wird.
Die Demodulation erfolgt für FM mit einem Ratiodetektor und für AM mit der Diode der DAF96 für die NF-Vorverstärkung. Mit Relais S2B wird die NF für AM oder FM umgeschaltet.
Die DM71 dient als Abstimmanzeige, mit Relais S2A wird die Steuerspannung umgeschaltet. Mit dem Schalter S3 kann die Heizung der DM71 abgeschaltet werden, um Strom zu sparen. Relais S2B schaltet für UKW-Betrieb die Heizung des UKW-Tuners ein.

S1A schaltet bei FM die Regelspannung auf Masse, da hier nicht geregelt wird. Bei AM bildetr R7 mit C16 den Tiefpass zur Beseitigung der NF und sorgt auch für eine gewisse Trägheit, damit bei 'Flatterfading' durch Gleichwellensender der Verstärker nicht sofort bei jedem Trägereinbruch hochgeregelt wird und so die Störgeräusche noch verstärkt. 'Normales' Fading wird aber sauber ausgeregelt. Eingangsspannungen zwischen 10uV und 10mV ergeben nur etwa 6dB Änderung der NF-Amplitude.

Da die parallelgeschaltenen Heizungen wunderbare Rückkopplungspfade für HF darstellen, wird die Heizung an jeder Röhre mit 100nF gegen Masse abgeblockt. Für die HF-Vorstufe und den UKW-Tuner ist auch noch eine kleine Drossel in die Heizleitung geschaltet.

Wie man sieht, gibt es für AM 3 ZF-Filter und für FM 5. Für AM ist es ein 9-Kreiser (ausser LW, dort sind es 8) und für FM 13 Kreise, also ein richtiges Spitzengerät.

Nun kommen die kleinen Problemchen bei FM sowie eine Optimierung der FM-Filterkurve.

Gruss HB9

!
!!! Fotos, Grafiken nur über die Upload-Option des Forums, KEINE FREMD-LINKS auf externe Fotos.    

!!! Keine Komplett-Schaltbilder, keine Fotos, keine Grafiken, auf denen Urheberrechte Anderer (auch WEB-Seiten oder Foren) liegen!
Solche Uploads werden wegen der Rechtslage kommentarlos gelöscht!

Keine Fotos, auf denen Personen erkennbar sind, ohne deren schriftliche Zustimmung.

Den Beitrag-Betreff bei Antworten auf Threads nicht verändern!
10.12.20 07:59
Reflex-Kalle 

500 und mehr Punkte

10.12.20 07:59
Reflex-Kalle 

500 und mehr Punkte

Re: Batterieröhren-Superhet

Was soll C6 (39pF) am Mittelpunkt des Ratio-Kreises bewirken? Ist die durch L2b in den Mittelpunkt eingekoppelte ZF zu hoch oder nicht phasenrichtig, so dass C6 notwendig ist?

10.12.20 08:32
HB9 

500 und mehr Punkte

10.12.20 08:32
HB9 

500 und mehr Punkte

Re: Batterieröhren-Superhet

Hallo Kalle,

das ist eine etwas spezielle Beschaltung des Primärkreises, C6 ist der Schwingkreiskondensator für den Primärkreis, also L2A. Diese Schaltung ist nicht von mir, das ZF-Filter samt Ratiodetektor habe ich aus dem Grundig HF10-"Bauteilspender" ausgebaut. Vermutlich war die Idee, auf diese Weise die Streuinduktivität zwischen L2A und L2B zu kompensieren. Normal wäre ein Schwingkreiskondensator parallel zu L2A. Hier gibt es eventuell noch Optimierungspotential zwecks Erhöhung der NF-Spannung, z.B. durch Erhöhen der Windungszahl von L2B (und damit auch Verkleinern von C6).
Für die NF-Problematik ist mir noch eine andere Idee gekommen, die leicht umsetzbar ist, falls sie funktioniert. Die DM71 zusätzlich als NF-Vorstufe für FM verwenden. Die Steilheit beträgt etwa 25uA/V im relevanten Betriebsbereich, das ergibt eine Verstärkung von etwa 5..6 bei 330kOhm Arbeitswiderstand. Der Gleichspannungsabfall kann einfach kompensiert werden, indem man den Widerstand an 90V statt 60V anschliesst, dann hat die Anode je nach Leuchtbandlänge eine Spannung von 60..80V. Schon fast wie in den 30er-Jahren mit der EFM11...

Gruss HB9

10.12.20 17:25
Reflex-Kalle 

500 und mehr Punkte

10.12.20 17:25
Reflex-Kalle 

500 und mehr Punkte

Re: Batterieröhren-Superhet

Zum Ratio-Detektor - "Zur Technik des Verhältnisgleichrichters mit Germaniudioden und EABC 80" - findet man eine ausführliche Diskussion in einer der "Röhren- und Halbleitermitteilungen" von Telefunken

rainers-elektronikpage.de/telefunken-röhren-und-halbleitermitteilungen

12.12.20 21:42
HB9 

500 und mehr Punkte

12.12.20 21:42
HB9 

500 und mehr Punkte

Re: Batterieröhren-Superhet

Hallo zusammen,

heute habe ich mich mit 'Kleinigkeiten' beschäftigt.
Als erstes hatte ich seltsame Störungen beim UKW-Empfang, die wie die PLC-Störungen auf KW tönten. Nach dem Abhängen der AM-Antenne waren sie weg. Die Ursache war dann schnell gefunden. Beim Umschalten auf UKW wird einfach das Gitter der ersten DF96 von den AM-Eingangskreisen auf den UKW-Tuner-Ausgang umgeschaltet. Dummerweise kommt das AM-Antennensignal aber bis zum Relais, und dort hatte es dann öber den offenen Kontakt kapazitiv eingekoppelt. Mit dem zweiten, ungenutzten Umschalter wird das AM-Signal jetzt bei UKW auf Masse gelegt und das Problem ist weg.

Als Nächstes habe ich mich dem UKW-Tuner gewidmet. Er hatte noch etwas hohe Oszillator-Abstrahlung. Durch eine Koppelwindung statt einer Anzapfung am Vorkreis für den Antennenanschluss, eine korrekte Einstellung der Neutralisation und der Oszillatorbrücke hat dann die Störstrahlung beseitigt. An den beiden Bandenden beträgt die Spannung noch etwa 50uV, im mittleren Bereich ist sie nicht mehr messbar, somit alles im grünen Bereich. Als Vergleich: Übliche Röhrengeräte haben meistens mehere 100uV Oszillatorspannung am Antenneneingang (auf 60 Ohm asymmetrisch konvertiert).

Danach war die NF UKW dran. Mit der DM71 kann man tatsächlich etwa Faktor 6 verstärken, und bei starkem Empfang (viel Ausschlag der DM71) sinkt die Verstärkung auf etwa 2, also eine Vorwärtsregelung, was ganz nützlich ist. Der Klirrfaktor ist mit etwa 1% ebenfalls gering. Aber es gibt Probleme mit Mikrophonie. Diese äussert sich nicht so wie bei Netz-Röhren, wo man z.B. im Lautsprecher das Klopfen an die Röhre hört, was im dümmsten Fall akustische Rückkopplung gibt. Bei Batterieröhren ist das Problem der Heizfaden. Dieser ist sehr dünn und gut gespannt und hat daher eine Resonanzfrequenz mit hoher Güte, in diesem Fall etwa 1.3kHz. Durch mechanische Einwirkung wird diese Resonanz manchmal angeregt, was sich dann in einem nicht besonders lauten, aber sehr störenden Pfeifton bemerkbar macht. Durch Klopfen an die Röhre kann es provoziert werden. Vermutlich wird er auch durch elektrostatische Kräfte angeregt. Somit ist diese Lösung nur bedingt geeignet, um das Problem des zu niedrigen NF-Pegels zu lösen.

Gruss HB9

13.12.20 12:10
Reflex-Kalle 

500 und mehr Punkte

13.12.20 12:10
Reflex-Kalle 

500 und mehr Punkte

Re: Batterieröhren-Superhet

Statt des symmetrischen Ratio-Detektors könnte man auch eine asymmetrische Schaltung verwenden, die dann eine doppelt so hohe NF-Spannung liefert.

Gruß

(Reflex-)Kalle

13.12.20 21:39
HB9 

500 und mehr Punkte

13.12.20 21:39
HB9 

500 und mehr Punkte

Re: Batterieröhren-Superhet

Hallo zusammen,

@Kalle: Asymmetrisch ist unschön, da es Verzerrungen gibt, das passt nicht zu einem Spitzensuper. Symmetrisch muss nicht unbedingt weniger Signal bedeuten. Ich gehe mal davon aus, dass beim Ratiodetektor noch Verbesserungspotential ist. Das Filter ist ja ein normales Industriefilter aus einem netzbetriebenen Gerät mit 3 ZF-Stufen, so dass viel Signal vorhanden ist. Spulen mit besserer Güte bringen vermutlich noch einiges.

Heute habe ich mich wieder einmal dem FM-ZF-Pfad gewidmet. Ein sauberer Abgleich war wegen der Rückwirkungen nicht möglich, daher habe ich die Idee des Doppel-Supers wieder aufgenommen. Für einen Versuch musste ich nur die Ansteuerung eines Relais abhängen, so dass die DK96 bei UKW als Mischer und nicht als Geradeausverstärker funktioniert. Durch manuelles Zuschalten eines AM-Bereichs kann der zugehörige Oszillator aktiviert werden. Zuerst dachte ich an eine niedrige Oszillatorfrequenz, was aber keine gute Idee war, denn die Oszillator-Oberwellen dürfen nicht auf die ZF fallen (logisch), aber es dürfen auch keine Mischprodukte mit den Oszillator-Oberwellen auf den ZF-Durchlassbereich fallen, was bei niedrigen Oszlllatorfrequenzen nicht möglich ist. Ideal wäre eine Oszillatorfrequenz um 22MHz, aber das bietet die Schaltung (momentan) nicht, aber ein Versuch mit 4.46MHz war schon sehr erfolgversprechend. Die 5. Harmonische dient hier zur Mischung der 1. ZF (ca. 11.6MHz) auf die 2. ZF (ca. 10.7MHz). Da durch die Oberwelle rechnerisch nur etwa 1/5 der Signalamplitude gegenüber Mischen mit der Grundwelle herauskommt, gibt es noch ordentliches Verbesserungspotential. Somit muss ich noch eine UKW-Oszillatorschaltung vorsehen, am besten mit einem Quarz, dann gibt es keine Drift-Probleme, und wegen der geringen Steilheit der Oszillator-'Triode' ist eine hohe Güte zwingend. Bei dieser Gelegenheit könnte auch die 2. ZF deutlich tiefer gelegt werden (z.B. 5.5MHz), damit mehr Verstärkung und eine höhere NF-Ausbeute des Ratiodetektors möglich ist. Allerdings wird es schwieriger, die geforderte Bandbreite ohne zusätzliche Verluste hinzukriegen.

Weiter habe ich noch einen Versuch mit Batteriebetrieb gemacht, damit keine Störungen mehr vom Netzgerät kommen. Mit der Antenne werden keine Störungen vom Gleichspannungswandler aufgenommen, aber im Gerät gibt es auf LW und MW noch schwache Störungen (reicht nicht für eine Anzeige der DM71) bei den Oberwellen der Schaltfrequenz. Somit muss ich noch den Ausbreitungspfad finden und das unterbinden. Ich vermute mal den Heizkreis.

Gruss HB9

14.12.20 08:42
Reflex-Kalle 

500 und mehr Punkte

14.12.20 08:42
Reflex-Kalle 

500 und mehr Punkte

Re: Batterieröhren-Superhet

HB9:
Hallo zusammen,

@Kalle: Asymmetrisch ist unschön, da es Verzerrungen gibt, das passt nicht zu einem Spitzensuper. Symmetrisch muss nicht unbedingt weniger Signal bedeuten. Ich gehe mal davon aus, dass beim Ratiodetektor noch Verbesserungspotential ist. Das Filter ist ja ein normales Industriefilter aus einem netzbetriebenen Gerät mit 3 ZF-Stufen, so dass viel Signal vorhanden ist. Spulen mit besserer Güte bringen vermutlich noch einiges.
...

Naja, prinzipbedingt liefert der asymmetrische Ratio-Detektor bei selber Schaltungsdimensionierung eine doppelt so hohe NF wie ein symmetrischer Ratio-Detektor. Auch die absolute Höhe der begrenzten ZF-Spannung ist unerheblich, welche NF man erhält. Ohne Begrenzung im ZF-Verstärker ist etwas anders, passt aber nicht zu einem „Spitzensuper“, obwohl ein Ratio-Detektor dank seiner eigenen AM-Begrenzereigenschaften durchaus ohne Begrenzung im ZF-Verstärker brauchbare Ergebnisse liefern kann.

Aus welchem Radio stammt denn das Ratio-Filter bzw. für welche Röhre in der ansteuernden ZF-Stufe war es gedacht? Die ZF-Stufe mit einer Batterie-Röhre wird ja wahrscheinlich höherohmiger sein als z.B. eine ZF-Stufe mit EF89.

Gruß

(Reflex-)Kalle

14.12.20 12:40
HB9 

500 und mehr Punkte

14.12.20 12:40
HB9 

500 und mehr Punkte

Re: Batterieröhren-Superhet

Hallo Kalle,

der Ratiodetektor (samt AM/FM-Filter, ist eine Einheit) stammt aus dem Grundig HF10 Einbauchassis. Die ZF-Stufen bei UKW sind E(C)H81, EAF802, EAF802 (die sind praktisch identisch zur EF89).
Die letzte ZF-Stufe bei meinem Gerät geht ab etwa 100uV in die Begrenzung, mit der neuen Variante Doppelsuper schon früher. In der Begrenzung ist die NF-Amplitude ausreichend, aber davor eben nicht. Bei 10uV ist rauschfreier Empfang möglich, aber sehr leise, das ist nicht die Idee, daher braucht es noch Optimierung, was grundsätzlich gehen sollte, wenn man die Güte erhöht und das Ganze hochohmiger macht oder den NF-Pegel anderweitig anhebt. Die Empfindlichkeit an sich ist gut, bei 1uV am Eingang hat man bereits guten Empfang, und viel besser geht wegen der Rauschzahl der DC96 gar nicht.

Zum asymmetrischen Ratiodetektor: Ich weiss nicht genau, was du damit meinst. Man kann den Ratiodetektor so aufbauen, dass ein Ende des Elkos (meistens der Pluspol, bei der EABC80 geht es nicht anders) auf Masse liegt (so wie ich es auch gemacht habe), oder dass man mit einem Spannungsteiler parallel zum Elko den Elko symmetrisch zu Masse schaltet, in diesem Fall sollte man zwei Elkos parallel zu den Widerständen spendieren, damit man keine NF verliert. Für AFC ist diese Schaltung notwendig, damit die NF bei korrekter Abstimmung gleichspannungsfrei ist. In der ursprünglichen Schaltung des HF10 war das auch so, da dieser eine AFC hatte.

Nachtrag: Habe gerade gesehen, dass der Bajazzo 56 von Telefunken für FM ebenfalls ein Doppelsuper ist (1. ZF 10.7MHz, 2. ZF ca. 6.5MHz). Somit also keine neue Idee...

Gruss HB9

Zuletzt bearbeitet am 14.12.20 12:55

14.12.20 17:57
Reflex-Kalle 

500 und mehr Punkte

14.12.20 17:57
Reflex-Kalle 

500 und mehr Punkte

Re: Batterieröhren-Superhet

HB9:
Zum asymmetrischen Ratiodetektor: Ich weiss nicht genau, was du damit meinst. Man kann den Ratiodetektor so aufbauen, dass ein Ende des Elkos (meistens der Pluspol, bei der EABC80 geht es nicht anders) auf Masse liegt (so wie ich es auch gemacht habe), ...

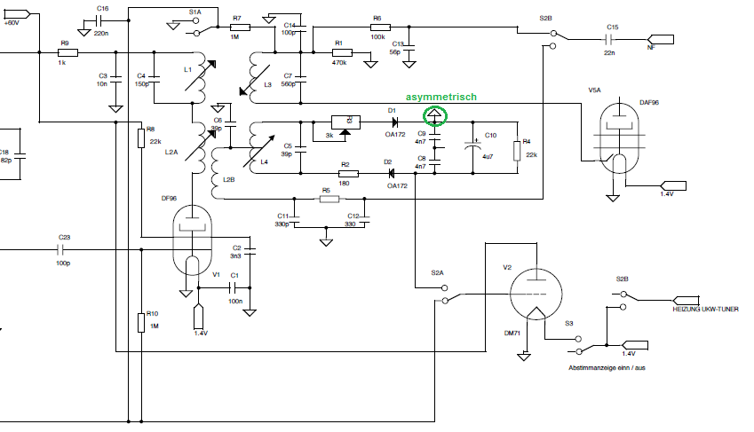
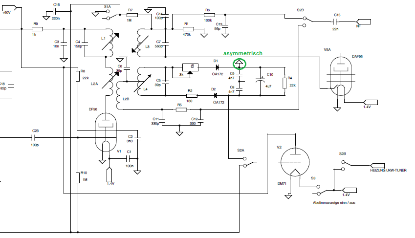
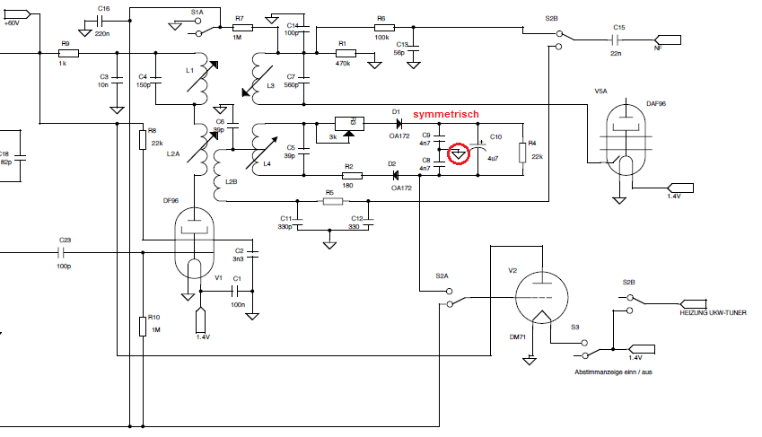
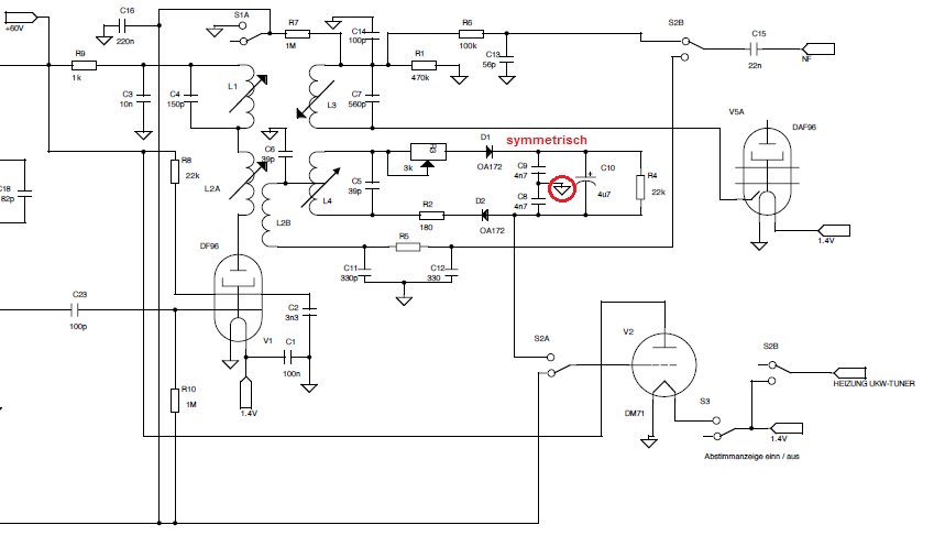
So wie du es gezeichnet hast, ist es eine symmetrische Ratio-Detektorschaltung:



Richtig, eine asymmetrische Schaltung wäre dann:



Und wie schon mal angemerkt, der Kondensator C6 (39pF) an der Mittelanzapfung des sekundären Ratiokreises L4/C5 ist eigentlich unsinnig. Als Kreiskapazität des Primärkreises mit L2A wirkt er auch nicht (wirklich).

Zuletzt bearbeitet am 14.12.20 18:02

Datei-Anhänge
symmetrisch.png symmetrisch.png (194x)

Mime-Type: image/png, 40 kB

asymmetrisch.png asymmetrisch.png (194x)

Mime-Type: image/png, 46 kB

 1 .. 5 6 7 8 9 .. 11
 1 .. 5 6 7 8 9 .. 11
Batterieröhren-Superhet   Gegentakt-Gleichspannungswandler   Verstärkung   DCF-Antennenfilterverstärkers   Schaltung   Mischer   Gleichspannungswandler   Zweikreis-Geradeausempfänger   Spiegelfrequenzunterdrückung   Ratiodetektor   weniger   beträgt   Spannungs-Übersetzungsverhältnis   braucht   zusammen   Begrenzung   telefunken-röhren-und-halbleitermitteilungen   ZF-Stufe   Spannung   HF-Vorstufe