| Passwort vergessen?
Sie sind nicht angemeldet. |  Anmelden

Sprache auswählen:

Wumpus Gollum Forum von
Wumpus Welt der (alten) Radios
Sie sind nicht angemeldet.
 Anmelden

2 Transistor Rückkopplungesradio
  •  
 1 2 3 4 5 6
 1 2 3 4 5 6
23.01.11 12:52
Bennybuis

nicht registriert

23.01.11 12:52
Bennybuis

nicht registriert

Re: 2 Transistor Rückkopplungesradio

Hallo Radiofreunde,


so sieht mein komplettes Transistorradio aus, die NF Ausgangsstufe ist mit einem LM386 aufgebaut. Die kleinen Platinen sind einfach mit der Hand gemalt, das geht ganz gut und ist auch für den Anfänger geeignet. Ich habe Bernhards Platinenherstellungsmanual gelesen, da werde ich schon neidisch, so weit ha be ich es nicht gebracht, meine Platinen sind alle handgefertigt, aber das war immer gut genug für mich.









Viele liebe Grüße aus Holland.


Bernd

Datei-Anhänge
IMG_1723.jpg IMG_1723.jpg (449x)

Mime-Type: image/jpeg, 57 kB

IMG_1724.jpg IMG_1724.jpg (428x)

Mime-Type: image/jpeg, 64 kB

IMG_1722.jpg IMG_1722.jpg (457x)

Mime-Type: image/jpeg, 53 kB

!
!!! Fotos, Grafiken nur über die Upload-Option des Forums, KEINE FREMD-LINKS auf externe Fotos.    

!!! Keine Komplett-Schaltbilder, keine Fotos, keine Grafiken, auf denen Urheberrechte Anderer (auch WEB-Seiten oder Foren) liegen!
Solche Uploads werden wegen der Rechtslage kommentarlos gelöscht!

Keine Fotos, auf denen Personen erkennbar sind, ohne deren schriftliche Zustimmung.

Den Beitrag-Betreff bei Antworten auf Threads nicht verändern!
23.01.11 12:56
Martin.M 

500 und mehr Punkte

23.01.11 12:56
Martin.M 

500 und mehr Punkte

Re: 2 Transistor Rückkopplungesradio

hallo Bernd,

Leiterplatten lassen sich auch prima mit einer 12V Fräse machen.

nette Grüße
Martin

28.01.11 06:59
Bennybuis

nicht registriert

28.01.11 06:59
Bennybuis

nicht registriert

Re: 2 Transistor Rückkopplungesradio

Hallo Freunde,

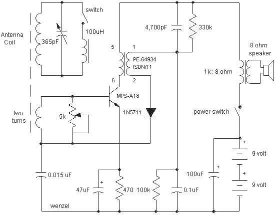
ja die kleinen Platinen male ich gut mit der Hand, das war noch immer gut genug für mich. Nur für die IC Fassungen gebrauche ich Anreibesymbole. Ich habe mir die NF Stufe des Radiomannes nach gebaut, auch auf einer kleinen Platine, die geht gleich ins Ätzbad, haha. Ich habe im Netz ein interessantes Radiochen gefunden, das angeblich mit nur einem Transistor einen Lautsprecher mit raumfüllendem Volumen ansteuern kann. Der verwendete Transistor ist ein MPS-A18, nicht zu kriegen, aber der BC550C ist ein direkter Ersatz, andere Bastler hatten damit auch Erfolg. Ich will das gerne probieren, wenn jemand Lust hat, ich habe genug BC550C und will gerne teilen. Als Zwischentrafo versuche ich verschiedene Trafos aus einem alten Computermodem, damit hatte ich auch schon Glück in der Vergangenheit. Ich habe paar mit verschiedenen Impedanzen zum probieren. Hier ist der Schaltplan, ich bin dankbar um alle Vorschläge, habe das Ding auch noch nicht gebaut oder hören laufen, haha.

28.01.11 18:53
Bennybuis

nicht registriert

28.01.11 18:53
Bennybuis

nicht registriert

Re: 2 Transistor Rückkopplungesradio

Hallo Freunde,

habe vergessen, den Schaltplan zu veröffentlichen, hier ist er! Sieht viel-versprechend aus.

Datei-Anhänge
1 transistor radio.jpg 1 transistor radio.jpg (839x)

Mime-Type: image/jpeg, 54 kB

28.01.11 22:27
roehrenfreak

nicht registriert

28.01.11 22:27
roehrenfreak

nicht registriert

Re: 2 Transistor Rückkopplungesradio

Hallo Bernd,

die Schaltung ist offenbar ein kleiner Reflex-Empfänger. HF- und NF-Verstärkung werden vom Transistor wahrgenommen, die Diode 1N5711 am aperiodischen HF-Trafo in dessen Collectorkreis übernimmt die Demodulation des AM-Signals. Etwas nachdenklich betrachte ich die Schaltungsvariante um den 5-kOhm Steller, der wohl der Rückkopplungseinstellung dienen soll. Das könnte bei nicht optimalen Aufbauten schon problematisch werden, denke ich. Aber vielleicht zerstreust Du mit ein paar Worten meine Bedenken.

Freundliche Grüsse,
Jürgen rf

Noli turbare circulos meos (Störe meine KREISE nicht! - Archimedes)
http://www.rettet-unsere-radios.de/]http...sere-radios.de/

29.01.11 04:28
Bennybuis

nicht registriert

29.01.11 04:28
Bennybuis

nicht registriert

Re: 2 Transistor Rückkopplungesradio

Hallo Jürgen,

ich bin selbst gespannt, wenn Du mal unter MPS-A18 reflex receiver googelst, kommst Du mehreren Varianten der eintransistorigen Empfängern entgegen. Den MPS-A18 habe ich nicht und bekomme ich auch nicht, aber der BC550C ist fast genauso gut und andere Leute hatten damit auch Erfolg. Das Problem ist der Zwischentransformator, ich habe paar kleine Trafos aus einem Computermodem mit verschiedenen Impedanzen. Der Versuch wird zeigen, ob vielleicht ein brauchbarer dazwischen sitzt. http : // www . techlib . com/electronics/roberts_radio.htm * oder http : // oldradiobuilder . com/One%20Transistor%20Radio.html

Kuck Dir das mal an. Ich bin auch nicht so kaputt von den 18 Volt Betriebsspannung, aber trotzdem, ein Radio mit nur einem Transistor, das einen Lautsprecher ansteuern kann ist doch schon bisschen besonders, findest Du nicht?



Viele liebe Grüße aus Holland.




Bernd

Admin * = gewerbliche Seite

29.01.11 22:57
roehrenfreak

nicht registriert

29.01.11 22:57
roehrenfreak

nicht registriert

Re: 2 Transistor Rückkopplungesradio

Hallo Bernd,

jaha - wenn's denn funzt... joahh! Ist irgendwie die Eierlegende Wollmilchsau. In meinem schier unergründlichen Fundus muss ich nun mal etwas suchen, oder halt nach gut Dünken selbst die Trafochen wickeln. Das wird jedoch noch etwas dauern. Es stehen noch ein paar andere Objekte zur Reparatur und Restauration an....

Freundliche Grüsse,
Jürgen rf

Noli turbare circulos meos (Störe meine KREISE nicht! - Archimedes)
http://www.rettet-unsere-radios.de/]http...sere-radios.de/

30.01.11 06:05
Bennybuis

nicht registriert

30.01.11 06:05
Bennybuis

nicht registriert

Re: 2 Transistor Rückkopplungesradio

Hallo Jürgen,

ich habe die NF Stufe des Radiomannes nun endlich fertig, funzt gut mit AC128 und AC153, sehr gut sogar. Na ja, voll aufgedreht verzerrt sie schon bisschen, aber was will ich denn von nur zwei GE Transistoren erwarten. Die ganze Sache verbraucht 41 milli Ampere, das geht schon, für Klasse A.

Viele liebe Grüße aus Holland.




Bernd

30.01.11 06:09
Bennybuis

nicht registriert

30.01.11 06:09
Bennybuis

nicht registriert

Re: 2 Transistor Rückkopplungesradio

Nun will ich doch endlich den ein Transistor Reflex Empfänger bauen. Den korrekten Trafo habe ich auch nicht, aber paar kleine Trafos aus einem alten Modem zum probieren habe ich schon. Den 8 ohm zu 1000 ohm Trafo habe ich. Mal sehn, was passiert, haha.


Viele liebe Grüße aus Holland.




Bernd

 1 2 3 4 5 6
 1 2 3 4 5 6
Gegenkopplungswiderstand   One%20Transistor%20Radio   Transistor   kleinen   Lautsprecher   Transistoren   HF-Bipolartransistoren   Kollektor-Emitterspannung   Rückkopplungseinstellung   Kopfhörer   Rückkopplungsradio   einfach   Betriebspannungsbereich   Rückkopplungesradio   Anschlusswiderstandes   Anschlusswiderstands-Impedanz   Freundliche   Rückkopplungsempfänger   rettet-unsere-radios   Platinenherstellungsmanual