| Passwort vergessen?
Sie sind nicht angemeldet. |  Anmelden

Sprache auswählen:

Wumpus Gollum Forum von
Wumpus Welt der (alten) Radios
Sie sind nicht angemeldet.
 Anmelden

Selbstgebautes Mischpult Version 1
  •  
 1 2 3 4 5 6 .. 12 .. 18
 1 2 3 4 5 6 .. 12 .. 18
21.01.11 15:33
technikfreund 

500 und mehr Punkte

21.01.11 15:33
technikfreund 

500 und mehr Punkte

Re: selbstgebautes Mischpult

Hallo Wolfgang2!

Der Mischer ist für folgende Geräte gedacht:

2 Mikros
2 Plattenspieler
2 Cd Player
2 PC
2 Bandmaschinen
2 Kassettendecks

Der Mischer soll in meinem kleinen Heimstudio eingesetzt werden.
Das Studio hat die Idee, das ich von jeder Tonquelle aus zuspielen
und Analog & Digital (je nach Bedarf) aufnehmen kann.

Für die Mikros und Plattenspieler sind natürlich Vorverstärker eingeplant.
Sonst kommt aber nur die IC Schaltung, die Klangregelung und eine VU-Meter
Schaltung in das Pult.

Übrigens das Pult auf der von die beschriebenen Seite habe ich auch schon gesehen.

Grüße Technikfreund.

!
!!! Fotos, Grafiken nur über die Upload-Option des Forums, KEINE FREMD-LINKS auf externe Fotos.    

!!! Keine Komplett-Schaltbilder, keine Fotos, keine Grafiken, auf denen Urheberrechte Anderer (auch WEB-Seiten oder Foren) liegen!
Solche Uploads werden wegen der Rechtslage kommentarlos gelöscht!

Keine Fotos, auf denen Personen erkennbar sind, ohne deren schriftliche Zustimmung.

Den Beitrag-Betreff bei Antworten auf Threads nicht verändern!
22.01.11 16:39
technikfreund 

500 und mehr Punkte

22.01.11 16:39
technikfreund 

500 und mehr Punkte

Re: selbstgebautes Mischpult

Hallo Zusammen!

Der Passive Teil des Pultes ist größtenteils fertig.

Für die Eingänge habe ich 6 Cynch und 6 Diodenbuchsen.
4 Diodenbuchsen sind für je 2 Mikros und 2 Plattenspieler.
Außerdem hat der Mischer noch eine Cynch Buchse zum Verstärker und
einen Aufnahmeausgang.

Grüße Technikfreund.

22.01.11 18:49
technikfreund 

500 und mehr Punkte

22.01.11 18:49
technikfreund 

500 und mehr Punkte

Re: selbstgebautes Mischpult

Hallo Zuammen!

Der Vorverstärker ist auch fertig.

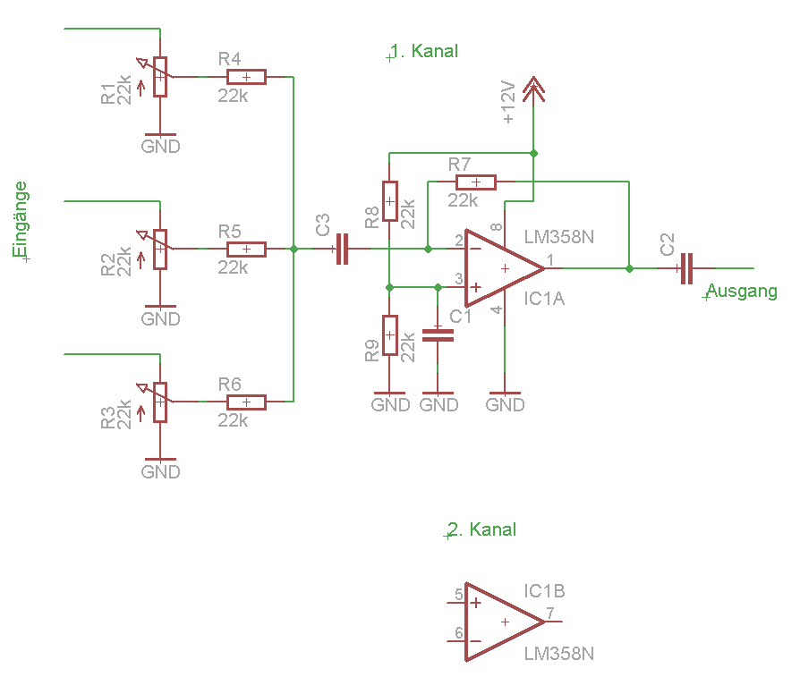
Für die Zusammenführung der Kanäle habe ich jetzt die erste
Schaltung von Ingo gewählt. (Anhang).

Kurze Frage hierzu:

Was für Kapazitäten sollen die Kodensatoren haben, sollen es
Kondensatoren oder Elkos sein?

Für das zweite IC wird die Schaltung genauso aufgebaut wie für
das erste IC, das heißt mit den Widerständen und Kondensatoren?

Viele Grüße Technikfreund.

Datei-Anhänge
misch01.png misch01.png (1476x)

Mime-Type: image/png, 13 kB

22.01.11 18:58
ingodergute 

Moderator

22.01.11 18:58
ingodergute 

Moderator

Re: selbstgebautes Mischpult

Hallo technikfreund,

C3= 0,47µF ... 2,2µF, ungepolt, darf aber auch ein Elko sein mit + in Richtung IC
C1= 22µF ... 100µF Elko mit - an Masse, dazu 0,1µF Kondensator parallel
C2= 0,47µF ... 2,2µF, ungepolt, darf aber auch ein Elko sein mit + in Richtung IC, zu C2 besser noch 1 kOhm parallel
zu R7 220pF (150pF ... 270pF) parallel

Gruß Ingo.

22.01.11 19:43
technikfreund 

500 und mehr Punkte

22.01.11 19:43
technikfreund 

500 und mehr Punkte

Re: selbstgebautes Mischpult

Hallo Ingo!

Die von dir genannte Bauteile habe ich teilweise da.

Sonst ist das Pult größtenteils fertig.
Muss nur noch diese Schaltung und ein paar Kleinigkeiten (Schalter, usw)
einbauen.

Eine Frage wäre noch, wie ich an den Master Ausgang analoge VU - Meter anschliessen
kann. Habe da an so Kassettendeck Vu - Meter oder so etwas gedacht.

Grüße Technikfreund.

23.01.11 16:35
technikfreund 

500 und mehr Punkte

23.01.11 16:35
technikfreund 

500 und mehr Punkte

Re: selbstgebautes Mischpult

Hallo Zusammen!

Die Vorverstärker für Mikro und Phono sind auch eingebaut.

Fehlt nur noch die Zusammenführung über das IC (brauche hierfür noch
Bauteile) und die Klangregelung.

Hat jemand denn eine Idee, um analoge VU - Meter an den Master Ausgang
anzuschliessen?

Nochmal vielen Dank an alle, die mir bis hierhin geholfen haben.

Grüße Technikfreund.

27.01.11 16:45
technikfreund 

500 und mehr Punkte

27.01.11 16:45
technikfreund 

500 und mehr Punkte

Re: selbstgebautes Mischpult

Hallo Zusammen!

Die Schaltung von Ingo habe ich fertig, allerdings
funktionierte sie noch nicht. Vielleicht ist das IC
nicht OK, war ja eines aus der Bastelkiste.
Werde mir mal ein neues besorgen.

Zu der Klangregelung hätte ich noch eine
Frage: Ich habe den Kemo Bausatz B 134
genommen. (2 Mono Klangregelungen)
Wenn ich diese einbaue, kann
ich trotzdem das Ausgangssignal auf einen
Vollverstärker geben, oder würde das
nicht gehen, weil das ja 2 Klangregelungen
(der Bausatz und die des Vollverstärkers)
hintereinander sind?


Grüße Technikfreund.

Zuletzt bearbeitet am 27.01.11 16:48

27.01.11 17:05
Klaus 

500 und mehr Punkte

27.01.11 17:05
Klaus 

500 und mehr Punkte

Re: selbstgebautes Mischpult

Hallo Technikfreund,

doch, das sollte funktionieren.

Vor langer Zeit habe ich vor einen Eigenbauverstärker mit Kuhschwanzentzerrer je einen Rausch-, Rumpel- sowie Präsenzfilter gesetzt; auch das funktionierte, wobei natürlich die Dämpfungen jeweils ausgeglichen werden mussten.

Wenn der nachgeschaltete Vollverstärker jedoch über eine eigene Klangregelung/ -einstellung verfügt, warum willst du dann eine 2. zusätzlich davor setzen?
Der Überallesfrequenzgang hat dann jedoch nicht mehr viel mit HiFi gemein.



Viele Grüße
Klaus

27.01.11 17:12
technikfreund 

500 und mehr Punkte

27.01.11 17:12
technikfreund 

500 und mehr Punkte

Re: selbstgebautes Mischpult

Hallo Klaus!

Danke für deine Antwort.

Der Grund für die Zweite Klangregelung ist der,
das ich an das Pult vielleicht auch mal Aktiv-Boxen
anschliessen möchte - und da wäre eine Klangregelung
nicht schlecht.
Die Idee stammt von einem Dynacord Mischpult. Das
hat auch eine Interne Klangregelung und wurde an einen
Vollverstärker angeschlossen.
Außerdem hat die Klangregelung einen Lautstärke Regler,
den ich als Masterpoti nehmen wollte.

Hast du vielleicht eine Idee, wie man analoge Vu-Meter
an den Master Ausgang anschliessen kann?

Grüße Technikfreund.

27.01.11 17:40
Klaus 

500 und mehr Punkte

27.01.11 17:40
Klaus 

500 und mehr Punkte

Re: selbstgebautes Mischpult

Hallo Technikfreund,

ähnliche Lösungen kenne ich auch, bei denen man den Signalweg eines Vollverstärkers auftrennen und andere komponenten einschleifen kann; nun ja, wer es braucht.

Eine Aussteuerungsanzeige analog lässt sich recht einfach realisieren, wie bei früheren Tonbandgeräten.
Einen Vorschlag findest du, wenn du nach Wie schließt man eine Aussteuerungsanzeige an? suchst und dir die Skizzen (Theo, 11.20 Uhr, Elektronik-Kompendium) ansiehst; leider steht mir kein Scanner zu Verfügung, sonst könnte ich es hier einstellen.

Viele Grüße
Klaus

 1 2 3 4 5 6 .. 12 .. 18
 1 2 3 4 5 6 .. 12 .. 18
könnte   Selbstgebautes   Schaltung   Widerstände   Mischpult   angeschlossen   Tonabnehmer   Zuletzt   Spannung   Schaltplan   funktioniert   eingebaut   Zusammen   Technikfreund   bearbeitet   Plattenspieler   Verstärkung   Winfried   Vorverstärker   Grüße