| Passwort vergessen?
Sie sind nicht angemeldet. |  Anmelden

Sprache auswählen:

Wumpus Gollum Forum von
Wumpus Welt der (alten) Radios
Sie sind nicht angemeldet.
 Anmelden

Das "beste" Audion?
  •  
 1 2 3 4 5 .. 12 .. 18
 1 2 3 4 5 .. 12 .. 18
07.12.11 23:52
joeberesf 

500 und mehr Punkte

07.12.11 23:52
joeberesf 

500 und mehr Punkte

Re: Das "beste" Audion?

Hallo Nobby, Uwe, hallo zusammen,

ja... ich denke das ist hier genau der Punkt. Ein Audion von 75-90m, das ist schon speziell.
Ich habe hier auch schon experimentiert und einige Stationen auf den Morse- und Sprachkanälen empfangen.
Es macht beim einfachen Audion aber ordentlich Mühe, auf den Sprachkanälen, den Schwebungssummer (BFO)
mit der stark angezogenen Rückkopplung einzustellen. Sehr fipsig die Angelegenheit. Kann man hier nicht zusätzlich etwas
integrieren? Oszillator...Lambdadiode ..etc. ?

Auch die Bandspreizung muss sein, wenn man einen großen Frequenzbereich hat. Also z.B. 3- 8MHz o.ä.
Wenn man sich nur auf 80m konzentriert und die ensprechende Induktivität
und Kapazität nutzt, kann man die natürlich weglassen. Das KW- Band in mehrere Bereiche zu unterteilen, hätte auch Vorteile
Nur die ganze "Schalterei",.......... bringt dann auch wieder Verluste in den Kreis.

Mit einer Spezialisierung, auf einen eng eingeschränkten Frequenzbereich, lassen sich bestimmt die besten Ergebnisse erzielen.

Gruß

Joe

Zuletzt bearbeitet am 08.12.11 00:22

!
!!! Fotos, Grafiken nur über die Upload-Option des Forums, KEINE FREMD-LINKS auf externe Fotos.    

!!! Keine Komplett-Schaltbilder, keine Fotos, keine Grafiken, auf denen Urheberrechte Anderer (auch WEB-Seiten oder Foren) liegen!
Solche Uploads werden wegen der Rechtslage kommentarlos gelöscht!

Keine Fotos, auf denen Personen erkennbar sind, ohne deren schriftliche Zustimmung.

Den Beitrag-Betreff bei Antworten auf Threads nicht verändern!
08.12.11 00:31
nobbyrad58 

500 und mehr Punkte

08.12.11 00:31
nobbyrad58 

500 und mehr Punkte

Re: Das "beste" Audion?

Hallo Joe!

An einen stabilen Oszillator der lose in den Audionkreis eingekoppelt ist habe ich auch schon gedacht. Nur dann sind wir schon fast beim Super, aber experimentell über einen Messender zum probieren warum nicht?
Der Oszillator müsste dann das ganze Band abdecken und in der Stärke regelbar sein. Eine Röhre vom Typ (E)CF wäre ein Denkansatz. Die Dekalröhre PCF 200/201 könnte die Idealbesetzung sein. Hohe Steilheit des P System, getrenntes g3 also auch für ECO geeignet. Die Triode ist von der Pentode komplett getrennt gut für einen Oszillator. Aber ob der Aufwand lohnt?

MFG Nobby

08.12.11 01:06
qw123 

500 und mehr Punkte

08.12.11 01:06
qw123 

500 und mehr Punkte

Re: Das "beste" Audion?

Hallo Nobby und zusammen,

nobbyrad58:
...und musste feststellen das ein KW Amateurband Röhrenaudion mit Vorstufe, also ein Zweikreiser fast nicht beschrieben wird. ..
ich denke mal, daß das seinen Grund haben wird.
Eine abgestimmte Vorstufe bringt für den Einsteiger wahrscheinlich mehr Probleme als Vorteile. Sie kann keinen nennenswerten Beitrag zur Erhöhung der Trennschärfe liefern. ( Nur mal im Kopf überschlagen: bei 10 MHz müßte ein Vorkreis für eine Bandbreite von 5 kHz eine Betriebsgüte von 1x10^7/5x10^3 = 2000 haben.)

Auch zur Erhöhung der Empfindlichkeit trägt eine solche Vorstufe wahrscheinlich nicht viel bei.
Es gibt veröffentlichte Beispiele (z.B. [1]) bei denen mit einem Kurzwellenaudion mit Batterieröhre die Empfindlichkeit eines Großsupers erreicht wurde (natürlich nicht dessen Trennschärfe).

Falls Vorstufe sein muß, würde ich für eine aperiodische Vorstufe mit 10...15dB Verstärkung plädieren. Die läßt sich auch mit einer so steilen Röhre wie der EF183 noch stabil aufbauen. Eine aperiodische Vorstufe hätte den Vorteil, daß sie die Antenne vom Audionkreis entkoppelt, die Antennenanpassung vereinfacht und eine Verstärkungsregelung ohne Verstimmung ermöglicht. Außerdem wird weitgehend verhindert, daß ein schwingendes Audion über die Antenne abstrahlt.

Gruß

Heinz

[1] H.M.Ernst, "Ein tragbarer Kurzwellenempfänger mit großer Empfindlichkeit", Funkschau 1958/22/S.521,

08.12.11 01:48
nobbyrad58 

500 und mehr Punkte

08.12.11 01:48
nobbyrad58 

500 und mehr Punkte

Re: Das "beste" Audion?

Hallo Heinz!

In der Tat ist der Gewinn an echter Selektivität nicht sehr groß. Es wächst aber die Empfindlichkeit und vor allem hat man eine Regelbarkeit des Audion. Man kann schwache Signale lauter hören und vor allem eine Regelung vornehmen die eine Übersteuerung des Audion verhindert. Somit werden Verzerrungen vermindert und die Selektivität gesteigert.
Ich zitiere: In der Praxis wirkt sich das so aus, das zwei von dem Audion zur gleichen Zeit aufgenommene Stationen verschiedener Feldstärke durch den quadratischen Verlauf der Kennlinie noch unterschiedlicher werden und damit besser voneinander getrennt erscheinen. Zitat Ende. Aus Handbuch für den Kurzwellenamateur, Helmut Bürkle 1950.
Für das Vorhaben von Uwe bestimmt nicht verkehrt, nur eben aufwändiger als ein Einkreiser.

MFG Nobby

08.12.11 09:03
Pluspol 

500 und mehr Punkte

08.12.11 09:03
Pluspol 

500 und mehr Punkte

Re: Das "beste" Audion?

Hallo an alle.

Ein Nachteil der aperiodische HF-Vorstufe ist, dass sie alles "gnadenlos" mitverstärkt, leider auch die vielerorts massiven Störfelder und -impulse. Den Vorteil sehe ich darin, dass sich die Kopplung der HF-Spulen zur Verbesserung der Selektivität des nachfolgenden Audions loser gestalten lässt. Ich denke auch, dass die Verwendung steilerer HF-Spanngitterpentoden, wie von Jürgen erwähnt, sich da speziell auszahlt.
Es ist die offene Wahl, auch in Hinsicht auf die Rauschanhebung, ob man das Antennensignal mit etwas geringerer Vorverstärkung bewusst selektiert oder alles was ankommt verstärkt zum Audion führt.

Freundlche Grüße von Dietmar

Zuletzt bearbeitet am 08.12.11 09:04

08.12.11 10:27
qw123 

500 und mehr Punkte

08.12.11 10:27
qw123 

500 und mehr Punkte

Re: Das "beste" Audion?

Hallo Dietmar und zusammen,

Pluspol:
Ein Nachteil der aperiodische HF-Vorstufe ist, dass sie alles "gnadenlos" mitverstärkt, leider auch die vielerorts massiven Störfelder und -impulse. ....
das ist wohl so.

Aber hat man wirklich eine Wahl?
Ein Einzel-Vorkreis auf KW trägt, wie erwähnt, kaum zur Selektion bei.
Bei Amateurfunk-KW-Empfängern war/ist es eine übliche Methode, für jedes Band ein festabgestimmtes mehrpoliges Bandpassfilter im Eingang zu benutzen. Das trägt zur Nahselektion nichts bei, hat aber außerhalb des Bandes eine höhere Flankensteilheit als ein Einzelkreis. Nachteil ist natürlich, daß man für den gesamten KW-Bereich sehr viele solcher Filter braucht. Außerdem ist es nötig die Antenne anzupassen (z.B. auf 50 Ohm), damit das Filter wie vorgesehen funktioniert.

Es gibt auch heute noch Bausatz- und Komplettangebote für ein KW-Einkreis-Audion. Etwa im Angebot des 'Funkamateur'-Shops.
Oder bei der DL-QRP-AG (Suchmaschine: Fernempfangsradio).

Die Tendenz bei neueren Konstruktionen geht dahin, die verschiedenen Funktionen des Röhrenaudions (HF-, NF-Verstärkung und Demodulation) zu trennen und diese Aufgaben jeweils separaten und optimierten Bauelementen zuzuweisen. Z.B. Demodulation durch einen FET mit µA-Drainstrom, Entdämpfung mit bipolarem Transistor, NF-Verstärkung mit OP-Amp (wie bei der DL-QRP-AG).

Die erwähnten Bausätze wurden übrigens von Fachleuten entwickelt, es sind keine Bastler-Projekte. Auch hier wird auf eine abgestimmte Vorstufe verzichtet. Der DL-QRP-AG-Vorschlag hat eine aperiodische Vorstufe.

Gruß

Heinz

08.12.11 15:56
Uwe.Soboszcyk 

250-499 Punkte

08.12.11 15:56
Uwe.Soboszcyk 

250-499 Punkte

Re: Das "beste" Audion?

Hallo, Nobby, Heinz, Dietmar, Joe, alle zusammen!

Danke für die rege Diskussion.

@Nobby, Schaltplan
Natürlich fehlte der Kathodenwiderstand. Habe ich verstanden.
Bitte sei nicht böse, aber wie ich die Regelung implementieren soll habe ich nicht so richtig kapiert. Irgendwie kommen mir in dem Betrag die Gitter durcheinander.
g1 ist das Steuergitter, g2 das Schirmgitter und g3 das Bremsgitter.
In meiner Vorstellung wird die Regelung der Verstärkung über das Schirmgitter gemacht. Wäre schön, wenn Du mir (noch einmal) kurz beschreiben könntest, wie ich nun das Poti einsetzen muß, um eine Regelung zu realisieren.
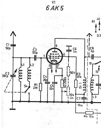
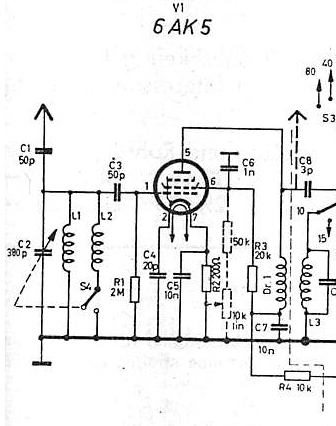
Ich habe gestern noch einmal alte Bauanleitungen aus den Radio RIM - Jahrbüchern angeschaut. Da gibt es ebenfalls eine regelbare und auch abstimmbare Vorstufe mit einer 6AK5. Dort wird das Schirmgitter über einen Wideerstand auf positives Potential gelegt und dann mit einem Poti zu Masse, so daß die Spannung des Schirmgitters gegelbar wird. Der Schaltplan hängt dem Post an. War es von Dir so gemeint?

@Joe, Schalenkerne
Vielen Dank für den Hinweis. Leider habe ich mit B... überhaupt noch keine Erfahrung. Mal sehen, ob ich die Dinger auch bei einem meiner "Stammlieferanten" bekomme.

Zweikreiser:
Ich habe im Frühjahr mal einen Röhrenzweikreiser mit Niederspannungsröhren und Steckspule gebaut, der den Kurzwellenbereich bis ca. 15 MHz abdeckt. EF97 Vorstufe, ECC86 Kaskodenaudion, EF98 NF-Vorstufe, PL81 NF-Endstufe.
Ich hatte zunächst nur das Audion und die NF-Vorstufe aufgebaut und gute Empfindlichkeit und Selektivität im gesamten Empfangsbereich. Im 80m Band konnte ich jedoch nichts empfangen.
Danach habe ich eine abstimmbare Vorstufe und den NF-Endverstärker hinzugefügt, die aber in der Verstärkung nicht regelbar ist. Bei sehr sorgfältiger Abstimmung gelingt dann er Emfang einiger Stationen im 80m-Band und auch (aber seltener) im 40m-Band. Das funktioniert aber nur, wenn beide Kreise gut abgestimmt sind. In so fern hat die Vorstufe mindestens subjektiv zur Empfindlichkeit und auch zur Selektion beigetragen. Die Antenne ist über einen kleinen Drehko gekoppelt, so daß der Empfang abgeschwächt werden kann. An dem Empfänger habe dann eine Menge herumgebastelt und auch noch vieles zusätzlich regelbar gemacht. Die Resultate wurden aber eigentlich immer schlechter und inzwischen ist das Teil so verbastelt, daß ein kompletter Neuaufbau notwendig ist. Ich habe aber aus den Fehlern gelernt: Der Emfangebereich soll auf 80m beschränkt sein, eine abstimmbare Vorstufe erscheint notwendig, Der Aufbau muß! stabil und schwingsicher sein. Bei den Schwingkreisen führt jedes Schalten, Ankoppeln usw. zu verminderter Güte/Selektion.

Aperiodische Vorstufe:
Ich weiß nicht genau, was das aperiodisch heißt. Das werde ich nachher noch nachschlagen.

Stabiler Oszillator:
Auch shon dran gedacht, aber ist es dann noch ein Audion oder schon ein Direktmischer?
Ist ein Direktmischer so viel besser und einfacher zu realisieren? Wenn ja, wäre ich bereit, über das Projekt noch einmal nachzudenken. Aber eigentlich wollte ich ein Audion bauen, daß bis an die Grenzen der Leistungsfähigkeit des Prinzips geht.

Ich melde mich nachher noch einmal mit Fotos und korrigiertem Schaltplan. Habe leider noch einen Termin.


Vielen Dank an Euch
MFG Uwe

Zu Hause ist da, wo man hin geht, wenn man einmal etwas falsch gemacht hat.






Hallo Uwe, aus urheberrechtlichen Gründen sind Komplett-Schaltbilder im WGF unerwünscht. Bitte ändere den Schaltplan derart, dass diese Vorgabe erfüllt wird. Vielen Dank. MfG Klaus, Co-Admin

Sorrry Klaus, kommt nicht wieder vor.
MFG Uwe

Datei-Anhänge
Vorstufe 6AK5.jpg Vorstufe 6AK5.jpg (942x)

Mime-Type: image/jpeg, 76 kB

08.12.11 16:34
wumpus 

Administrator

08.12.11 16:34
wumpus 

Administrator

Re: Das "beste" Audion?

Hallo Uwe,

aperiodisch bedeutet in diesem Zusammenhang eine Stufe ohne frequenzmäßige Resonanz-Selektionsmittel. Im einfachsten Fall ist das aus HF-Sicht ein Widerstand vor der Röhre nach Masse und an der Anode der Röhre ein einfacher Arbeitswiderstand. Manchmal wird statt des Anodenwiderstands auch eine HF-Drossel oder eine R-Drossel-Kombination verwendet.

Zu dem Thema "Die Vorstufe braucht kaum Selektionsmittel" habe ich die Ansicht: Eine zusätzliche Selektion mittels eines abgestimmten Schwingkreises in der Vorstufe ist doch nützlich. Sicher kann es hier nur bedingt um eine Verbesserung der Nachbarkanal-Selektion gehen, aber bei einem Rückkopplungs-Einkreiser kann auch ein starkes Innerbandsignal etwas weiter weg Probleme geben. Hier ist dann in der Vorstufe ein weiterer Kreis von Vorteil. Man kann sich ja entscheiden, ob der zweite Kreis auf die Gitterseite oder die Anodenseite kommt.

Gruß von Haus zu Haus Rainer (Forum-Betreiber)

Rettet den analogen deutschen AM / FM - Rundfunk!:
www.rettet-unsere-radios.de
Mach mit: Photos der letzten AM-Sender:
http://www.wumpus-gollum-forum.de/forum/...e-am-sender.htm
Besuche die WEB-Seite des Deutschen Rundfunk-Museum e.V.
http://www.drm-berlin.de

08.12.11 16:48
nobbyrad58 

500 und mehr Punkte

08.12.11 16:48
nobbyrad58 

500 und mehr Punkte

Re: Das "beste" Audion?

Hallo Uwe!

Mit g1 meine ich das Steuergitter, g2 Schirmgitter, g3 Bremsgitter bei einer Pentode. Die EF183 ist eine sog. Regelröhre mit der man die Steilheit durch die Höhe der neg. Gittervorspannung regeln kann. Das wird durch eine besondere Bauart des Gitters bewirkt. Bei der EF183 ist die Steilheit von 12,5 bis 0,5 mA/V mit einer -g1 Spannung von ca. 2 - 12 V regelbar.
Diese Spannung kann durch ein positiver machen der Katode gegenüber dem g1 erzeugt werden. In dem Schaltbild des KW Audion ist diese Regelung durch P1 (20 kOHM) gemacht worden. Es wird als einfacher regelbarer Widerstand benutzt; kleiner Widerstand = kleine g1 = große Verstärkung, großer Widerstand = große g1 = kleine Verstärkung. Nachteil ist die hochliegende Katode, die Leitungen und das Poti müssen geschirmt werden, der Vorteil einfach zu Bauen.
Die -g1 Spannung kann aber auch extra erzeugt werden, es ist eine Spannung die neg. gegenüber der Masse oder Katode ist. Diese neg. Spannung wird über einen großen Widerstand, dessen Größe allerdings begrenzt ist dem Gitter zugeführt. Macht man diese Spannung regelbar hat man fast dasselbe wie mit dem Regelwiderstand (Poti) in der Katodenleitung. Allerdings kann die Katode auf Masse, auf einen neutralen Punkt gelegt werden das macht die Schaltung stabiler. Nachteil ist der erhöhte Aufwand zur Erzeugung der -g1.
Bei der Regelung in Radio und FS Geräten wird auch meist nach der zweiten Methode verfahren. Die neg. "Regelspannung" wird extra erzeugt und den Gittern über Widerstände zugeführt. So wird eine automatische Verstärkungsregelung aufgebaut.
Noch was zum Schirmgitter, eine Regelung über das Schirmgitter habe ich nicht gemeint. Es gab zwar Regelröhren die mit einer "gleitenden Schirmgitterspannung" betrieben werden konnten, aber ich glaube die moderne EF183 war für so eine zusätzliche Regelung nicht vorgesehen. Die g1 Regelung ist hier vollkommen ausreichend. Bei der EF184 hat das einen anderen Grund.

MFG Nobby

Zuletzt bearbeitet am 08.12.11 18:13

08.12.11 20:21
Uwe.Soboszcyk 

250-499 Punkte

08.12.11 20:21
Uwe.Soboszcyk 

250-499 Punkte

Re: Das "beste" Audion?

Hallo Rainer, hallo Nobby!

Danke Euch für die Erklärungen. Wieder etwas dazu gelernt. Insbesondere die Sache mit der Regelung wird mir nun klar. Da war ich ja auf dem völlig falschen Dampfer. Aber, Rainer, die Möglichkeit, den abstimmbaren Kreis der Vorstufe anodenseitig zu machen, ist mir, ehrlich gesagt, noch nie in den Sinn gekommen. Aus dem Bauch heraus würde ich meinen, dass bei so einer Schaltung das Risiko, daß der Ausgang der Vorstufe induktiv auf den Eingang rückkoppelt, geringer ist.
Wäre es dann nicht sinnvoll, den Eingang der Vorstufe als kleines abgeschirmtes Bandfilter auszulegen?

Wenn ich Dich, Nobby, richtig verstanden habe, benötigen wir, um den Aufbau mögl. stabil zu bekommen, eine regelbare negative Spannung für g1.
Das ist eine Sache der Auslegung des Netzteils. Meines Erachtens kein großes Problem, da es ja nur um eine stabilisierte Spannung von -12V geht. Jetzt wird mir auch dein Post mit dem Negativ-Spannungsdreibeiner klar, und jetzt kapier ich auch das Minuszeichen vor "g1" in Deinem Post. Großer AHA-Effekt!

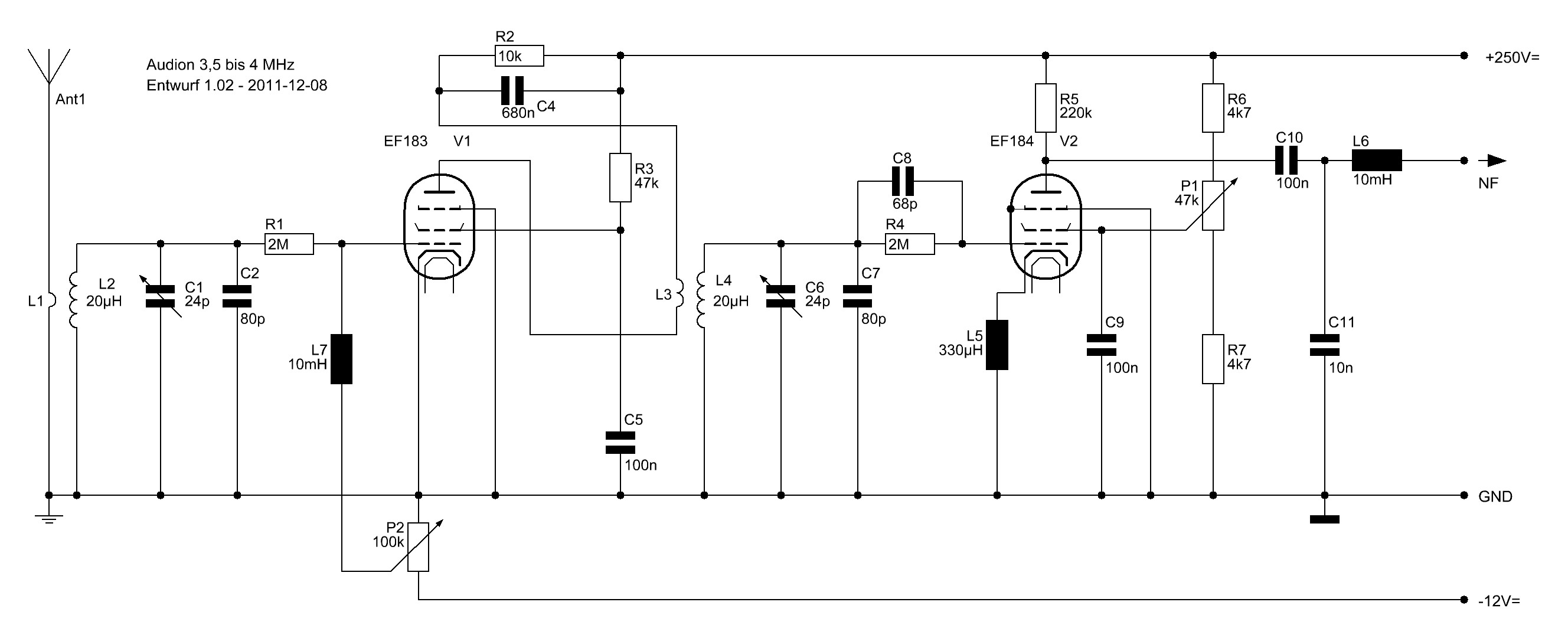
Ich versuche mal das, was ich verstanden habe, im Schaltbild umzusetzen. (Siehe Anhang)

Ebenso noch 3 Bilder von dem im letzten Post angesprochenen alten Kurzwellen-Audion.
Im Gitterkondensator des Audions steckt der Widerstand mit 1M.
Beim Bau des Audions wußte ich noch nicht, daß die Isolierung der heißen Drähte schädlich ist.
Als Frequenzlupe dient der 12pF-UKW-Bereich des einen Luftdrehkos.
Die Rückkopplung ist mir einem 50K-10-Gang-Wendelpoti realisiert
Die steckbare Schwingkreisspule des Audions befindet sich im "Abschimbecker", dessen Deckel auf dem Bild offen ist. Sie ist mit dicker HF-Litze auf einen Spulenkörper mit Ferritkern gewickelt.
Die Front sieht durch die nachträglich angebrachten Regler ziemlich bescheiden aus.









MFG Uwe

Zu Hause ist da, wo man hin geht, wenn man einmal etwas falsch gemacht hat.

Datei-Anhänge
Plan1.02-2011-12-08.JPG Plan1.02-2011-12-08.JPG (1456x)

Mime-Type: image/jpeg, 188 kB

Front.jpg Front.jpg (863x)

Mime-Type: image/jpeg, 170 kB

Bestückung.jpg Bestückung.jpg (756x)

Mime-Type: image/jpeg, 121 kB

Gitterkondensator.jpg Gitterkondensator.jpg (717x)

Mime-Type: image/jpeg, 129 kB

 1 2 3 4 5 .. 12 .. 18
 1 2 3 4 5 .. 12 .. 18
Verstärkung   könnte   Schaltung   natürlich   Rückkopplung   allerdings   rettet-unsere-radios   Antenne   Anodenspannung   deutschen   Zuletzt   zusammen   Röhren   richtig   Vorstufe   gemacht   wumpus-gollum-forum   letzten   vielleicht   bearbeitet