| Passwort vergessen?
Sie sind nicht angemeldet. |  Anmelden

Sprache auswählen:

Wumpus Gollum Forum von
Wumpus Welt der (alten) Radios
Sie sind nicht angemeldet.
 Anmelden

Selbstgebautes Mischpult Version 1
  •  
 1 2 3 4 5 .. 12 .. 18
 1 2 3 4 5 .. 12 .. 18
19.01.11 21:02
technikfreund 

500 und mehr Punkte

19.01.11 21:02
technikfreund 

500 und mehr Punkte

Re: selbstgebautes Mischpult

Hallo Ingo!

Jetzt verstehe ich das, wie das mit der symmetrischen Stromversorgung
gemeint ist.
Da ich dafür natürlich noch ein Netzteil bauen müsste, überlege ich, ob die
Sache mit den Koppelkondensatoren wie aus der ersten Schaltung nicht einfacher ist.
Was für Kapazitäten müssten diese denn haben?

Das Steckernetzteil ist nämlich schaltbar und kann 9V und 12V rausschicken.

Grüße Technikfreund.

!
!!! Fotos, Grafiken nur über die Upload-Option des Forums, KEINE FREMD-LINKS auf externe Fotos.    

!!! Keine Komplett-Schaltbilder, keine Fotos, keine Grafiken, auf denen Urheberrechte Anderer (auch WEB-Seiten oder Foren) liegen!
Solche Uploads werden wegen der Rechtslage kommentarlos gelöscht!

Keine Fotos, auf denen Personen erkennbar sind, ohne deren schriftliche Zustimmung.

Den Beitrag-Betreff bei Antworten auf Threads nicht verändern!
19.01.11 21:30
joeberesf 

500 und mehr Punkte

19.01.11 21:30
joeberesf 

500 und mehr Punkte

Re: selbstgebautes Mischpult

Halo Technikfreund,

Du Kannst natürlich auch 2x9VDC Schaltnetzteile verwenden. Mit den Billigdingern
hat man aber machmal Probleme durch ihre hohe Schaltfrequenz. Im NF- Bereich dürfte
dieses aber kein so großes Problem darstellen.
Wenn Du die in Reihe schaltest hast Du ja +/- 9VDC und in der Mitte 0VDC. Zum Probieren
wird das schon funktionieren.

Gruß

Joe

19.01.11 23:21
ingodergute 

Moderator

19.01.11 23:21
ingodergute 

Moderator

Re: selbstgebautes Mischpult

Hallo technikfreund,

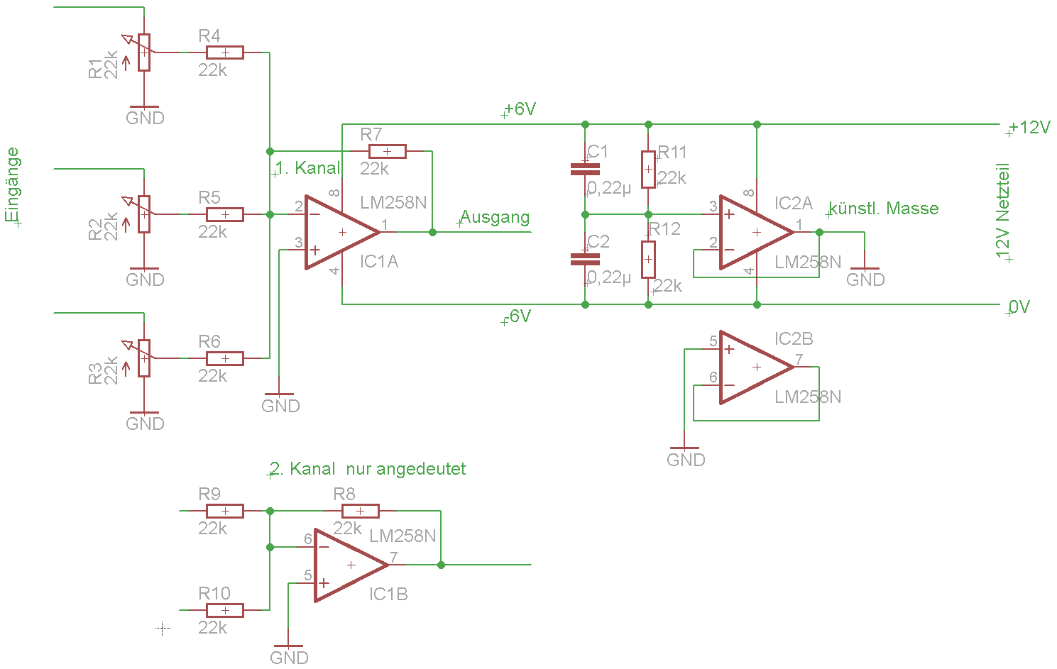
Du kannst mit Hilfe eines Operationsverstärkers aus einer einzelnen Spannung (z.B. Deines 12V Netzteils) zwei halbe zur Masse symmetrische Spannungen machen. Ich habe das mal gezeichnet.


Gruß Ingo.

Datei-Anhänge
misch03.png misch03.png (1036x)

Mime-Type: image/x-png, 24 kB

20.01.11 19:57
technikfreund 

500 und mehr Punkte

20.01.11 19:57
technikfreund 

500 und mehr Punkte

Re: selbstgebautes Mischpult

Hallo Zusammen!

Nach den tollen Vorschlägen und Ideen habe ich heute mal
angefangen, den passiven Teil des Pultes mit 2 Potis aufzubauen.

Jedoch bekomme ich keinen Ton raus. Für die Anschlüsse an dem
Stereopoti habe ich mich im Elektronikladen erkundigt.

Im Anhang ist ein Bild, wie der Poti von unten aussieht und verdrahtet
ist. Zuletzt habe ich nur den Poti mit den Widerständen zwischen CD Player
und Aktiv PC Box gehängt, trotzdem kommt kein Ton raus.

Was habe ich falsch gemacht?

Grüße Technikfreund.

Datei-Anhänge
Poti.JPG Poti.JPG (602x)

Mime-Type: image/jpeg, 31 kB

20.01.11 20:35
Klaus 

500 und mehr Punkte

20.01.11 20:35
Klaus 

500 und mehr Punkte

Re: selbstgebautes Mischpult

Hallo Technikfreund,

deine Beschaltung lässt sich überprüfen, indem du jeweils den Widerstand zwischen Eingang und Masse misst, dort sollte der Nennwiderstand der Widerstandsbahn auftreten. Alsdann misst du den Widerstand vom Schleifer zur Masse bzw. Eingang; dort sollte sich der Widerstand mittels Schleifer verändern lassen.
Auf den ersten Blick erscheint mir deine Beschaltung plausibel.

Viele Grüße
Klaus

20.01.11 20:49
technikfreund 

500 und mehr Punkte

20.01.11 20:49
technikfreund 

500 und mehr Punkte

Re: selbstgebautes Mischpult

Hallo Klaus!

Der Poti ist ein 22 Kiloohm Poti von Radioohm.

Zwischen Eingang und Masse messe ich 22 Kiloohm.

Messe ich jeweils zwischen Eingang und Ausgang und
verstelle den Poti, verändert sich auch der Widerstand.

Mein Vater meint ob bei den 22 Kiloohm Endkoppelwiderständen
überhaupt noch etwas am Ende durchkommt. (In der passiven Schaltung)

Auch die Endkoppelwiderstände habe ich durchgemessen, auch 22 Kiloohm.

Grüße Technikfreund.

20.01.11 21:24
Klaus 

500 und mehr Punkte

20.01.11 21:24
Klaus 

500 und mehr Punkte

Re: selbstgebautes Mischpult

Doch, wenn du die Potis voll auf ziehst, sollte nahezu die gesammte NF hinter den Entkopplungswiderständen anliegen. Zwar kann es sein, dass du die Potis nur sehr wenig zu schließend brauchst, um eine starke Absenkung zu erhalten, aber grundsätzlich sollte es klappen.
Versuchs halber lass die Widerstände einmal weg und überprüfe es erneut. Du findest aber in allen Mischschaltungen diese Widerstände, es sei denn, die Schaltung sieht völlig anders aus.

Viele Grüße
Klaus

20.01.11 22:49
technikfreund 

500 und mehr Punkte

20.01.11 22:49
technikfreund 

500 und mehr Punkte

Re: selbstgebautes Mischpult

Hallo Klaus!

Die Schaltung funktioniert!

Auch mit den Widerständen.

Ich tippe darauf das ich mich vorher bei meinen Diodenbuchsen irgendwo
mit links und rechts vertan habe. Habe probeweise mal Cynchkabel angelötet.
Der Mischer bekommt DIN und Cynchbuchsen, damit man keine Adapter braucht.

Grüße Technikfreund.

21.01.11 09:22
Klaus 

500 und mehr Punkte

21.01.11 09:22
Klaus 

500 und mehr Punkte

Re: selbstgebautes Mischpult

Hallo Technikfreund,

es freut mich für dich, dass es jetzt voran geht.

Viele Grüße
Klaus

21.01.11 11:42
Wolfgang2 

500 und mehr Punkte

21.01.11 11:42
Wolfgang2 

500 und mehr Punkte

Re: selbstgebautes Mischpult

Hallo Technikfreund

Ich hab meiste was hier zu deinem Mischpult geschrieben wurde gelesen. Dazu hab ich mal eine Grundsätzliche frage. Was genau alles möchtest du den alles an dein Mischpult hängen? Fangen wir mal bei den Phonoeingängen an. Ich hab etwa 12 Plattenspieler. Die fangen bei Kristallsystemem an und gehen dann über MM bis zu MC Systemen. Was brauchst du da oder wirst du brauchen? Dazu kommt noch das der Vorverstärker so gemacht sein sollte das er auf das System im Plattenspieler angepaßt werden kann. Ohne diese Anpassung hast du da heftige Klangverluste. Dann weiter zu den Tapeanschlüssen. Bei meinen fast 40 Tonbandgeräten von mitte der 50er bis zum ende kommt das nächste Problem. Wie willst du das mit den Unterschiedlichen Spannungen im Aufnahmezweig lösen? Ich hab mir drei verschiedene Kabel mit unterschiedlichen Wiederständen gemacht damit es geht. Wenn du nicht nur ein Tape einstecken möchtest sondern drei oder vier dann möchtest du ja auch Aufnehmen und die Buchsen für ältere Geräte vieleicht auch auf Mono umstellen können. Da währe dann noch bei Tapes oder Bandgeräten die Sache mit der Hinterbandkontrolle. Wie soll das denn gelöst werden? Nach all diesen Überlegungen hab ich's aufgegeben da was zu finden. Und ein's bauen was all das kann ist meiner Meinung nach für mich einfach zu aufwendig. Also Überleg noch mal genau was es tatsächlich am ende können muß bevor du da viel Zeit Geld und Energie aufwendest. Das einzige brauchbare was ich bisher gefunden habe hat ein Tonbandkolege da stehen. Ich füge mal den Link von seiner Tonbandseite ein. Schau da mal unter Eigenbaumischer nach. http://www.makarateyp.com/MG/MG1.htm

Wolfgang

 1 2 3 4 5 .. 12 .. 18
 1 2 3 4 5 .. 12 .. 18
Schaltung   Mischpult   Schaltplan   eingebaut   Tonabnehmer   Plattenspieler   Zusammen   Winfried   Technikfreund   Spannung   Selbstgebautes   Grüße   könnte   Verstärkung   angeschlossen   Zuletzt   bearbeitet   Widerstände   Vorverstärker   funktioniert