| Passwort vergessen?
Sie sind nicht angemeldet. |  Anmelden

Sprache auswählen:

Wumpus Gollum Forum von
Wumpus Welt der (alten) Radios
Sie sind nicht angemeldet.
 Anmelden

Selbstgebautes Mischpult Version 1
  •  
 1 2 3 4 5 .. 12 .. 18
 1 2 3 4 5 .. 12 .. 18
18.01.11 23:00
roehrenfreak

nicht registriert

18.01.11 23:00
roehrenfreak

nicht registriert

Re: selbstgebautes Mischpult

Hallo zusammen,

Ingo hat's auf den Punkt gebracht. Die beschriebene Entkopplung über OP-Amps hat den grossen Vorteil, dass man beliebig viele Kanäle - quasi "massgeschneidert" - auf einer Sammelschiene addieren kann. Profipulte bedienen sich dazu einer Steckbus-Technik. Darin lassen sich Module für die unterschiedlichsten Anwendungen einfach und problemlos zusammenstecken. Preamp-Module für Micro-, Phono-, TB-, Linepegel - egal - alles kommt rückwirkungsfrei auf den Summenausgang, sauber angepasst und freqenzgangentzerrt.

Freundliche Grüsse,
Jürgen rf

Noli turbare circulos meos (Störe meine KREISE nicht! - Archimedes)

!
!!! Fotos, Grafiken nur über die Upload-Option des Forums, KEINE FREMD-LINKS auf externe Fotos.    

!!! Keine Komplett-Schaltbilder, keine Fotos, keine Grafiken, auf denen Urheberrechte Anderer (auch WEB-Seiten oder Foren) liegen!
Solche Uploads werden wegen der Rechtslage kommentarlos gelöscht!

Keine Fotos, auf denen Personen erkennbar sind, ohne deren schriftliche Zustimmung.

Den Beitrag-Betreff bei Antworten auf Threads nicht verändern!
18.01.11 23:25
ingodergute 

Moderator

18.01.11 23:25
ingodergute 

Moderator

Re: selbstgebautes Mischpult

Hallo Tech nikfreund,

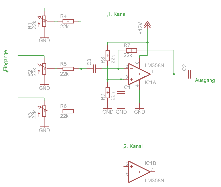
ich habe mal, um das Prinzip zu zeigen, eine einfache Schaltung aufgezeichnet.


Sie ist für eine positive Betriebspannung ausgelegt. Die Zahl der Potis kannst Du (fast) beliebig erhöhen.
Die Schaltung wird noch einfacher, wenn Du sowohl eine positive als auch eine negative Betriebsspannung hast. In dem Fall dürfen C1, C2, C3, R8 und R9 entfallen, Pin 3 von IC1A kommt dann einfach an Masse. Das wäre dann an Einfachheit kaum zu übertreffen.

Gruß Ingo.

Zuletzt bearbeitet am 19.01.11 19:24

Datei-Anhänge
misch01.png misch01.png (1126x)

Mime-Type: image/x-png, 13 kB

19.01.11 14:14
technikfreund 

500 und mehr Punkte

19.01.11 14:14
technikfreund 

500 und mehr Punkte

Re: selbstgebautes Mischpult

Hallo Zusammen!

Die Schaltung sieht wirklich gut aus.

Für die Spannungsversorgung ist ein 12 Trafo
mit Gleichrichter kein Problem.

Wie ist das denn mit der Positiven und Negativen
Betriebsspannung gemeint?

Denn dann bräuchte ich keine Kondensatoren
und die Widerstände habe ich noch da.

Fehlt nur noch das IC.

Grüße Technikfreund.

19.01.11 17:04
technikfreund 

500 und mehr Punkte

19.01.11 17:04
technikfreund 

500 und mehr Punkte

Re: selbstgebautes Mischpult

Hallo Ingo!

Beim kramen in der Bastelkiste habe ich zwei IC LM258N gefunden.
Würden die auch für die Schaltung funktionieren?
Wie ist das mit dem IC für Kanal 2 gemeint. Ist das ein zweites IC
oder nur andere Anschlüsse am ersten IC?

Grüße Technikfreund.

19.01.11 18:17
ingodergute 

Moderator

19.01.11 18:17
ingodergute 

Moderator

Re: selbstgebautes Mischpult

Hallo Technikfreund,

der LM358 war nur als Beispiel gedacht. Ich habe gerade nachgesehen und denke der LM258 erfüllt die Anforderungen der Schaltung ohne Probleme.
Der 2. Kanal würde die 2. Hälfte des gleichen ICs nutzen, so dass Du für die Funktion "Mischen insgesamt mit einem LM258 auskommen solltest.
Abhängig davon, was Du noch versorgen willst (Klangregelung(?)) kannst Du die Schaltung mit einem 12V Trafo versorgen, wobei ich dann aus der 12V Wicklung je eine positive und eine negative Betriebsspannung erzeugen würde, die mit je einem Spannungsregler-IC zu stabilisieren wäre. Dabei böte sich an, auf +9V und -9V zu stabilisieren, wenn die Klangregelung nicht andere Anforderungen hat. Die sehr preiswerten ICs 78L09 und 79L09 (jeweils mit 0,1A belastbar) würden diese Aufgabe problemlos erfüllen. Wegen der geringen Stromaufnahme würde Einweggleichrichtung ausreichen.

Gruß Ingo.

19.01.11 18:25
joeberesf 

500 und mehr Punkte

19.01.11 18:25
joeberesf 

500 und mehr Punkte

Re: selbstgebautes Mischpult

Hallo Technikfreund,

hier die Pinbelgung für den 2. Kanal.

Es is ein sogenannter Dual- Chip mit 2x In /Out.



Hier noch ein Tipp. Lege größte Sorgfalt auf Schirmung, sonst gibt es immer Probleme mit
Brumen etc.

Gruß

Joe

Datei-Anhänge
LM386.JPG LM386.JPG (556x)

Mime-Type: image/pjpeg, 14 kB

19.01.11 18:43
technikfreund 

500 und mehr Punkte

19.01.11 18:43
technikfreund 

500 und mehr Punkte

Re: selbstgebautes Mischpult

Hallo Zusammen!

Einen 12V Trafo und Gleichrichter habe ich da.
Die Klangregelstufe kann mit 9V Gleichspannung
betrieben werden. Stromaufnahme etwa 3mA.

Oder sollte ich direkt einen 9 Volt Trafo nehmen?

Den hätte ich nämlich auch noch da.

Grüße und Dank, Technikfreund.

19.01.11 19:17
ingodergute 

Moderator

19.01.11 19:17
ingodergute 

Moderator

Re: selbstgebautes Mischpult

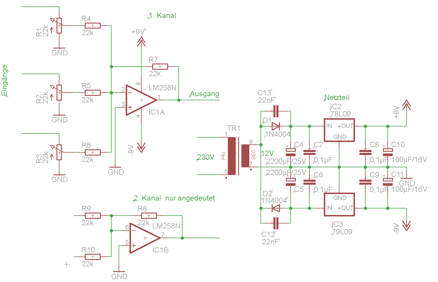
Hallo Technikfreund,

der 12V Trafo ist ok, wenn Du 9V stabilisiert haben willst.
Ich habe mal die Schaltung um ein Netzteil erweitert.

Gruß Ingo.

Zuletzt bearbeitet am 19.01.11 19:22

Datei-Anhänge
misch02.png misch02.png (695x)

Mime-Type: image/x-png, 29 kB

19.01.11 20:24
technikfreund 

500 und mehr Punkte

19.01.11 20:24
technikfreund 

500 und mehr Punkte

Re: selbstgebautes Mischpult

Hallo Ingo!

Habe noch ein stabilisiertes Steckernetzteil
mit 9V Gleichspannung und max 1 A.
Das würde doch ausreichen?

Grüße Technikfreund.

19.01.11 20:37
ingodergute 

Moderator

19.01.11 20:37
ingodergute 

Moderator

Re: selbstgebautes Mischpult

Hallo Technikfreund,

wenn Du eine symmetrische Stromversorgung benötigst (also +/-9V) dann reicht ein 9V Netzteil nicht aus.

Man könnte natürlich auch mit nur einer 9V-Betriebsspannung arbeiten, bräuchte dann aber wieder Koppelkondensatoren, weil die Operationsverstärker auf halbe Betriebsspannung vorgespannt sein müssten (wie ich es anfangs skizziert hatte).

Gruß Ingo.

 1 2 3 4 5 .. 12 .. 18
 1 2 3 4 5 .. 12 .. 18
Mischpult   Spannung   Schaltung   Selbstgebautes   Verstärkung   könnte   Zuletzt   Tonabnehmer   angeschlossen   Zusammen   Grüße   Vorverstärker   Plattenspieler   Winfried   Widerstände   Technikfreund   bearbeitet   eingebaut   funktioniert   Schaltplan