| Passwort vergessen?
Sie sind nicht angemeldet. |  Anmelden

Sprache auswählen:

Wumpus Gollum Forum von
Wumpus Welt der (alten) Radios
Sie sind nicht angemeldet.
 Anmelden

"MW-Synchron-Empfänger Caroline"
  •  
 1 2
 1 2
02.09.25 10:44
basteljero 

500 und mehr Punkte

02.09.25 10:44
basteljero 

500 und mehr Punkte

Re: "MW-Synchron-Audion Caroline"

Hallo Rainer,

Jawohl , so ist es.
Der erste Empfänger war ein 0v1, aber mit der Trioden-Vorstufe hat man höheren
Signalpegel, das verbreitert den Fang- und Haltebereich.
(Das wird im bekannten Barkhausen-Lehrbuch "Band3-Rückkoplung" beschrieben)
Die zusätzliche Endstufe ermöglichte seinerzeit eine NF-Regelung mit langer Zeitkonstante.


Ich hätte den Ursprungs-Beitrag schon lange in
"MW-Synchron-Empfänger Caroline"
geändert,
wenn das an anderer Stelle nicht zu merkwürdigen Reaktionen geführt hätte.
Wenn es nicht zu viel Mühe macht, würde ich eine diesbezügliche Anpassung deinerseits
begrüßen.
Nun zum gleichen Thema einen neuen Beitrag eröffnen, schien auch nicht passend.
Das mache ich nur dann, wenn Beitragsfolgen zu sehr von Trollen oder verwirrten
Personen gestört werden.

Zu anderen Dingen schreibe ich hier nichts, erinnere aber an die grundsätzliche Foren-Regel
des höflichen Umgangstons und dem Grundsatz, nur Themenbezogen zu antworten.

Sind ja im Forum und nicht auf dem NVA-Kasernenhof.
(Der Vergleich hinkt, die Befehle dort dürften meist vom Fachlichen her Sinn ergeben haben)

Es fällt mir aber außerordentlich schwer, mir Pseudo-Beiträgen umzugehen, deren Zweck
nicht die sachliche Diskussion eines Themas ist und daher dem Leser nichts nützen.
Oft sogar Falschaussagen beinhalten aufgrund mangelhafter Beschäftigung mit der
Materie oder fehlenden Wissens.

Gruß
Jens

Admin: Ich habe den Betreff entsprechend geändert.

!
!!! Fotos, Grafiken nur über die Upload-Option des Forums, KEINE FREMD-LINKS auf externe Fotos.    

!!! Keine Komplett-Schaltbilder, keine Fotos, keine Grafiken, auf denen Urheberrechte Anderer (auch WEB-Seiten oder Foren) liegen!
Solche Uploads werden wegen der Rechtslage kommentarlos gelöscht!

Keine Fotos, auf denen Personen erkennbar sind, ohne deren schriftliche Zustimmung.

Den Beitrag-Betreff bei Antworten auf Threads nicht verändern!
10.09.25 23:22
basteljero 

500 und mehr Punkte

10.09.25 23:22
basteljero 

500 und mehr Punkte

Re: "MW-Synchron-Empfänger Caroline"

Caroline III

Praxistests.

Hallo,
heute wurde der Empfänger das erste Mal in Betrieb gesetzt:



Anstelle den Oszillatorkreis aufzuheizen, wie man das bei vielen Rohde und Schwarz Meßgeräten
sieht, wurde jetzt der umgekehrte Weg gegangen.

Die Wärme-erzeugenden Röhren sind im linken, der vollständig gekapselte Oszillatorkreis im rechten Teil
untergebracht.
Da der Drehko und auch die Spule wieder von Glas umgeben sind, kann hier noch eventuelle Wärme abgegeben werden,
Die Serien-kapazität dient auch zur Temperatur-Kompensation, bei 55C° ist die Frequenz 150 Hz höher als bei Raumtemperatur
(bei 648 kHz)

Das Radio läuft sehr Frequenz-stabil, wenn Slowenien abends durchschlägt, sind die Schwunderscheinungen von radio Caroline
stark gemindert.

Die Demodulation erfolgt jetzt durch Dioden wie gezeichnet, die BAT15 mit ihrer stärker gekrümmten Kennlinie zeigt
mit wenig Rückkopplung weniger Verzerrungen als die 1N4148. (HF an den Dioden etwa 20mVpp.)

Wird die Rückkopplung etwas über den Schwingungseinsatz hinaus angezogen, erhält man eine sehr gute Klangqualität
mit beiden Dioden-Typen, wobei die 1N4148 eine Vorspannung (0,4V) erhält.
Die HF beträgt dann etwa 160mVpp bis 200 mVpp.
Die überlagerte NF-Hüllkurve hat nur 2x15mV, was die gute Klangqualität eines
Synchronempfängers erklärt.

Genau wie im Barkhausen "Lehrbuch der Elektronenröhren, Band 3, Rückkoppung" beschrieben
steigt die Bandbreite etwas an, so dass die hohen Töne nicht mehr abgeschwächt werden.
Trotzdem wird der angeschlossene Eingangs-Resonanzkreis über das Steuergittter der UF5 noch entdämpft,
der Empfänger ist sehr trennscharf, was man abends gut beobachten kann.

Am Rande des "Mitnahmebereiches", also wo der Empfänger in den Synchronbetrieb geht, ist das Signal leise
Vermutlich liegt das daran, dass nicht nur die Frequenz von Oszillator, sondern auch die Phase mit dem
Sender übereinstimmen muss, was hier wohl nicht mehr gegeben ist.

Eine Feinabstimmung der Oszillator-Freuenz wird deshalb über Kurzschluss-Bügel auf der Vorderseite gemacht.

Gruß
Jens

Zuletzt bearbeitet am 10.09.25 23:27

Datei-Anhänge
caroline_III_Test_2025-09-10.jpg caroline_III_Test_2025-09-10.jpg (48x)

Mime-Type: image/jpeg, 222 kB

14.09.25 00:06
basteljero 

500 und mehr Punkte

14.09.25 00:06
basteljero 

500 und mehr Punkte

Re: "MW-Synchron-Empfänger Caroline"

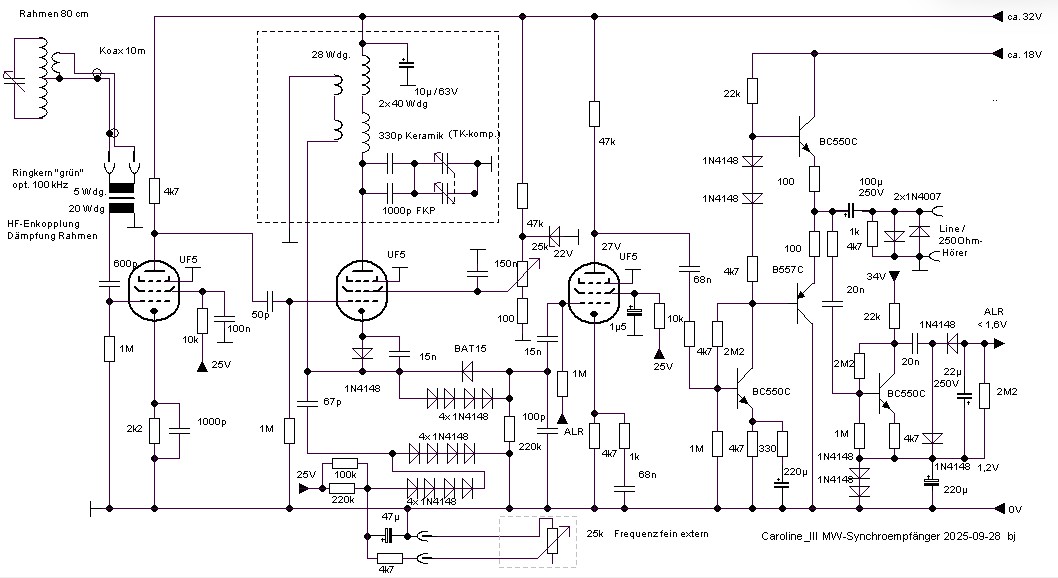
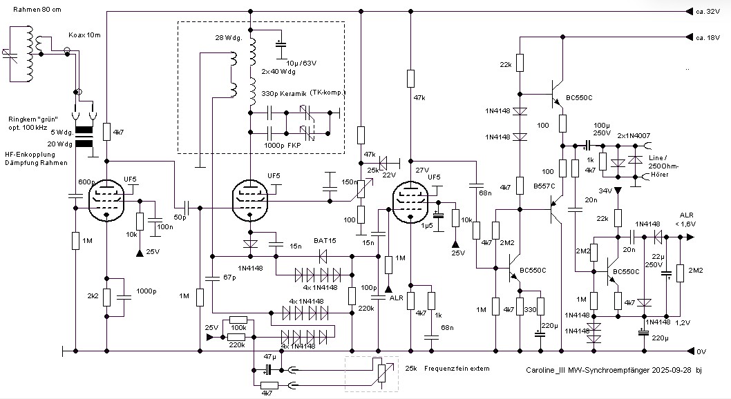
-Caroline_III-MW-Synchronempränger-Schaltung
Hallo,
Stand 2025-09-28:


Die HF-Vorstufe wurde wegen folgender Punkte eingefügt.
-Entkoppelt den Eingangskreis vollständig
-Ermöglicht RC-Kombi für weichere Rückkopplung in der "Audion"-Stufe
-Verbreitert den Fangbereich
-Verstärkt den geringen Pegel der Rahmenantenne

Ein passender NF-Übertrager mit hoher Induktivität und breitem Frequenzgang wäre aufwendig
zu wickeln.
Ein PNP-Universaltransistor BC557C besorgt die Impedanzwandlung und bringt genügend Leistung,
um einen 250 Ohm-Kopfhörer anschließen zu können.
Einige zugeschaltete Kondensatoren besorgen noch eine NF-Frequenzkorrektur.
-
2025-09-15
Ersetzt nun durch eine kleine Gegentakt-Endstufe, der etwas höhere Pegel ist für
den TA-Eingang der Röhrenradios besser. (Brummen)
2025-09-19
Fernbedienbare Feineinstellung Frequenz (+-200 Hz) über Poti
-
2025-09-23
-Spannungsversorgung überarbeitet
-Automatische Lautstärkeregelung (Schwundausgleich) über NF-Regelverstärker.
(HF-Regelung wegen Frequenzverwerfung nicht ratsam)
2025-09-28
HF-Übertrager zur Entkopplung der Rahmenantenne und Dämpfung
(breitere Durchlasskurve HF-Vorkreis = mehr Höhen NF)

Bedienung:
Die Aufnahme im Anhang wurde folgendermaßen gemacht:

Es wurde etwas neben die Caroline-Frequenz von 648 kHz abgestimmt und die Rückkopplung
nur leicht angezogen.
Obwohl die Bandbreite recht groß ist (ein Verstellen der Feinabstimmung bewirkt keinen
hörbaren Unterschied), klingt der Sender etwas dumpf, es sind auch etwas Verzerrungen hörbar.
Dann wird die Rückkopplung bis über den Schwingungseinsatz hinaus aufgedreht, und gleichzeitig
die Feinabstimmung auf Sollfrequenz gebracht.

An einem bestimmten Punkt rastet das "Audion" ein und man hat klareren und verzerrungsfreien
Empfang bei etwa gleicher Lautstärke.

Die Rückkopplung muss wie bei jedem Audion weich einsetzen.
Bei etwa 8V Schirmgitterspannung beträgt die erzeugte HF an der Kathode etwa 100 mVpp.
Der Empfang ist hier bereits verzerrungsfrei, aber noch etwas dumpf.
Mit zunehmender Rückkopplung kommen immer mehr Höhen hinzu, bis bei etwa 10V Schirmgittterspannung
der beste Klang (mehr Höhen) erzielt ist und die Lautstärke zurückgeht.
Die Kathoden-HF beträgt dann etwa 500 mVpp

Die Rückkopplung kann so wie ein einstellbares Bandfilter benutzt werden.

Am Tage erscheint das Rauschen geringer und das Signal wesentlich klarer und besser demoduliert
als beim bisher zum Hören verwendeten Mittelklasse-Super.
Die praktisch verschwundenen Verzerrungen lassen sich mit dem scheinbar extrem
verringertem Modulationsgrad
des Senders erklären:

Zitieren:
[Der Klirrfaktor] ist unabhängig von der Trägeramplitude und nur dem
Modulationsgrad proportional.
Nach diesem Ergebnis dürfte die Hochfrequenz höchstens mit 20%
durchmoduliert werden, wenn k' unter 5% bleiben soll.
Zum Glück tritt dieser hohe Klirrfaktor nur bei der Demodulation an
parabelförmigen Kennlinien auf.
(Schröder: "Elektrische Nachrichtentechnik", 1966)

Warum aber das "Hintergrund-Rauschen geringer als bei den Mittelklasse-Super ist, dafür
konnte ich noch keine Begründung finden.

Mit dem Vorverstärker braucht der Empfänger auch in der Warmlaufphase nicht nachgestimmt zu werden.
Nur abends, bei sporadischen starken Schwunderscheinungen oder wenn gelegentlich Slowenien über die
Raumwelle die Rahmenantenne überlistet, wird bei "Flattererscheinungen" etwas nachjustiert.

Die in der Funkschau 1950/Heft 1 empfohlene Diodengleichrichtung anstelle der Gittergleichrichtung hat
sich bewährt.
("Grundlegende Verbesserungen an Ein- und Zweikreisempfängern")

Wegen der gekrümmten Kennlinien der UF5 kann eine ALR einfach realisiert werden.
Dazu Schirmgitterspannung festgehalten.
Sehr lange Zeitkonstante, Ladekondensator mit hoher Spannung / wenig Leckstrom.
Die HF- und NF- Signalspannungen so niedrig wir möglich, eine Abschirmung gegen Brummeinstreuung
unbedingt erforderlich in den Röhrnkreisen.

Gruß
Jens

Zuletzt bearbeitet am 28.09.25 15:26

Datei-Anhänge
Einstellung-Synchronbetrieb_2025-09-13.mp3 Einstellung-Synchronbetrieb_2025-09-13.mp3 (61x)

Mime-Type: audio/mpeg, 120 kB

Croline_III-Synchronempfänger_Schaltung_2025-09-28.jpg Croline_III-Synchronempfänger_Schaltung_2025-09-28.jpg (43x)

Mime-Type: image/jpeg, 133 kB

18.09.25 19:49
basteljero 

500 und mehr Punkte

18.09.25 19:49
basteljero 

500 und mehr Punkte

Re: "MW-Synchron-Empfänger Caroline"

-Netzteil
-Langzeitstabilität Empfänger
-Spielereien mit kiwi-Web-SDR

Hallo,

Das Labornetzteil ist jetzt abgeklemmt und ein kleines Stecker-Netzteil selbstgebaut:
(Stand: 2025-09-22)

Da damit auch eine sporadisch auftretende Netzstörung fast unhörbar wurde, wird
im Empfänger noch eine Entstördrossel verbaut, ansonsten alles sehr einfach gehalten.

Wie in der guten alten Zeit Längsgeregelt, ein einziger Transistor besorgt Siebung, sanftes Hochfahren der
Heizspannung ("Heißleiter-Ersatz") und Stabilisierung aller Spannungen ab 36Volt Versorgungsspannung.

Die Frequenzabweichung bei 648 kHz sieht ungefähr so aus:


Wolfgang schrieb vor längerer Zeit:

Zitieren:
Ich möchte auf einen Nebeneffekt aufmerksam machen, welcher bei den Synchronempfangsschaltungen
zwangsläufig gegeben ist:
Eingerastet auf einem starken Sender, ist die Oszillatorfrequenz = Empfangsfrequenz.

Anstelle der beschriebenen genauen Methode, die Frequenz des Synchronempfängers direkt zu verstärken,
Wurde der hier vorhandene Frequenzzähler an einen Sinus-Generator angeschlossen,.
Im synchronisierten Empfänger ist der Funktionsgenerator als Störton vorhanden, bei sehr geringen
Abweichungen ergeben sich langsame Lautstärke-Schwankungen des Empfangssignals.

So wurde recht genau die Abweichung des Frequenzzählers bestimmt : etwa 8 Hz.
Spielereien:
Mit einem kiwi-Web-SDR wurde wiederum die Genauigkeit von "radio Caroline" bestimmt.
(Dokkum, nl, http://212.52.246.172:8073/)
Kaum schlechter als die BBC auf 693 kHz, 0,2 Hz.

Wählt man anstelle von "AM" "SAM", erscheint ein Feld "carrier", in dem die Abweichung angezeigt wird.
In "Stat" kann man sich anschauen, ob das betreffende kiwi GPS-Zeitsynchronisiert ist.


Gruß
Jens

Zuletzt bearbeitet am 22.09.25 14:50

Datei-Anhänge
Caroline_III_Frequenzabweichung_Langzeit.jpg Caroline_III_Frequenzabweichung_Langzeit.jpg (48x)

Mime-Type: image/jpeg, 46 kB

Caroline_III_Spannungsversorgung_2025-09-22.jpg Caroline_III_Spannungsversorgung_2025-09-22.jpg (48x)

Mime-Type: image/jpeg, 80 kB

18.09.25 21:24
DK1IS 

250-499 Punkte

18.09.25 21:24
DK1IS 

250-499 Punkte

Re: "MW-Synchron-Empfänger Caroline"

Hallo Jens und Kollegen,

bin im Urlaub und nur mit Smartphone bewaffnet, trotzdem kurzer Hinweis zur Frequenzmessung beim schwingenden Audion:
siehe dazu meine Artikel "Nutzung des Schirmgitters beim Pentoden-Audion", Teile 1 und 2 hier im WGF, sollte bei dieser Schaltung auch gut funktionieren.

73, Tom, DK1IS

19.09.25 01:42
basteljero 

500 und mehr Punkte

19.09.25 01:42
basteljero 

500 und mehr Punkte

Re: "MW-Synchron-Empfänger Caroline"

Hallo Tom,

Zitieren:
sollte bei dieser Schaltung auch gut funktionieren.
Sicher, und es ist schade, dass solche "analogen" Empfangssachen nur verhältnismäßig
selten im Detail vorgestellt werden.
https://www.radio-bastler.de/forum/index...empf%C3%A4nger/

Und ein Frequenzzähler bietet sich ja wirklich an, sind ja doch so einige Sender abends auf MW empfangbar.

Da die Schaltung in Anlehnung an den Lorenz "Landshut" mit der P2000 als selbstschwingender Mischer gewählt
wurde, mit Spulenwicklung in der Kathode, bietet sich hier natürlich eine Auskoppelmöglichkeit,
wenn die Belastung in etwa der eines Oszi-Tastkopfes entspricht.
-
Ein KW-Vorsatz speziell für das 49m-Band schwebt mir vor, die wurden früher gerne verwendet und
erlauben ja den KW-Empfang mit der recht guten Trennschärfe des vorhandenen Audions für MW .
Sind ja wieder einige deutschsprachige Sender am Tage zu empfangen.
In dem Fall des Synchronempfängers wäre eine Mischstufe mit z.B. 5 Mhz-Quarz ein Muss, um
hier Frequenzstabile Verhältnisse zu haben.

Nachtrag:
eine merkwürdige Erscheinung brachte der Versuch, die Demodulator-Diode an den Anodenreis anzuschließen:

Zunächst schien "alles gut" zu sein, höhere Nf-Spannung und die Fanggrenzen waren breiter.
Jedoch erschien die Fanggrenze unscharf zu sein, bei längerem Hören zeigte sich, dass die Höhen undifferenziert
waren und irgendwie verzerrt.
Als ob das Audion nicht auf den Träger konstant einrastet, sondern etwas von der Modulation mitgezogen wird.
Also: Tonne und wieder zurückgebaut:

Mit Auskopplung an der Kathode rastet das Audion mit einem "Flattern" ein, wenn man sich der Synchronfrequenz nähert,
nach einem schmalen Bereich, wo der Ton leise ist, hat man dann guten Klang und klare Höhen.

Bei dem Versuch ging auch eine BAT15 flöten, 10 Stück 1N4148 sind also zu viel als Schutz-
Jetzt werden es in Zukunft 6 Bodyguards für die Diva mit ihren 4V maximaler Rückwärtsspannung sein.


Gruß
Jens

Zuletzt bearbeitet am 30.09.25 23:32

Datei-Anhänge
Fehlversuch Anodenauskopplung_2025-09-30.jpg Fehlversuch Anodenauskopplung_2025-09-30.jpg (42x)

Mime-Type: image/jpeg, 128 kB

19.09.25 20:51
basteljero 

500 und mehr Punkte

19.09.25 20:51
basteljero 

500 und mehr Punkte

Re: "MW-Synchron-Empfänger Caroline"

-Trennschärfe im Eimer bei Synchronempfang ?

Hallo,
Im Netz ist des Öfteren zu lesen, dass das Schwingende Audion keine Selektion besitzt.

Da der 0V2 etwa aber in früheren Zeiten von den Funkamateuren auch noch in der Zeit der SSB- Sender
mit ihrem geringem Frequenzabstand verwendet wurde, um im schwingendem Zustand den fehlenden
Träger zuzusetzen, sind da Zweifel angebracht.

Bei diesem MW-Aufbau kann auch nachts ohne Störung durch benachbarte Sender Radio Caroline
einwandfrei gehört werden.
Ausnahme sind lediglich die Stationen, die nicht ins 9 kHz-Raster fallen, und die kriegt man auch
mit dem Super nicht weg, außer bei stark verringerter Bandbreite.

Wie immer bei Barkhausen reingeschaut, er widmet ein ganzes Kapitel dem Thema "Mitnahme":


Ähnliche Durchlaßkurven wie im normalen Audion-Betrieb lassen sich auch in der Praxis durch
einen kleinen Versuch feststellen.

Dazu wurde ein Funktionsgenerator auf 655 kHz, also nur 7 kHz oberhalb von Caroline, mit etwa
gleichstarkem Signal eingespeist.
Das ergibt einen hübschen 7 kHz-Pfeifton.

Wenn die Trennschärfe verlorengeht, müsste der beim Anziehen der Rückkopplung extrem laut werden.

Wie die Aufnahme im Anhang aber zeigt, ist das nicht der Fall:
Zwar ist der Ton mit dem Anziehen der Rückkopplung zu hören [00:05], aber gleichzeitig werden die Höhen insgesamt
besser wiedergegeben.

Dann wird auf die 655 kHz gedreht, nach einem fiesen Pfeifen (Schwebung von Caroline und schwingendem Audion)
synchronisiert der Empfänger auf die Frequenz bei [00:13]

Caroline ist nur noch sehr leise zu hören, das wäre nicht der Fall, würde der Kreis nicht durch das Audion entdämpft
werden und so seine scheinbare Güte-Erhöhung auch hier noch bestehen bleiben.

Gegen Ende der Aufnahme wird die Rückkopplung zurückgenommen.
Die Lautstärke von Caroline verändert sich dabei nicht.

Fazit:
Sowohl von der Theorie, als auch von der Praxis her sind kaum Unterschiede in der Trennschärfe festzustellen
zwischen dem Punkt, wo noch keine Schwingungen einsetzen und dem Punkt, wo das Empfangssignal bei schwingendem
Audion anfängt, leiser zu werden.

Nachträge:

Auf der Aufnahme ist außerdem zu hören:
Das kurzzeitige Verlassen es Mitnahmebereiches, es tritt ein "Knurren" auf:
1) Beim Anziehen der Rückkopplung auf der Caroline-Frequenz 648 kHz [00:02]
2) Beim Abstimmen auf die Frequenz 655 kHz [00:11]
(Es musste die "Grobabstimmung" am Drehko benutzt werden, der "Feinabstimmungs-Bügel" überstreicht
nur einen kleinen Frequenz-Bereich)
3) Beim Zurücknehmen der Rückkopplung auf der Sinus-Generator-Frequenz 655 kHz [00:17]

Ursache ist vermutlich der sich verändernde Gitterstrom. eine höhere Vorspannung zur Vermeidung
hätte harten Schwingungseinsatz zur Folge)

---
Zum Radiohören wurde das Schwingaudion wohl eher nicht benutzt, jedenfalls noch nichts darüber
gefunden.
Aber dass sich andere Hörer über das Schwingenlassen eines Audions an Langdraht-Antenne beschwerten,
das findet sich in praktisch allen Radio-Zeitschriften der 1920er Jahre.

Für Messungen hatte es aber Bedeutung:
h t t p s://archive.org/details/die-wissenschaftlichen-grundlagen-des-rundfunkempfangs_20230210/page/337/mode/2up?view=theater

Gruß
Jens

Zuletzt bearbeitet am 22.09.25 14:55

Datei-Anhänge
Bandbreite-bei-Rückkopplung_Bildzitat-Barkhausen.jpg Bandbreite-bei-Rückkopplung_Bildzitat-Barkhausen.jpg (55x)

Mime-Type: image/jpeg, 154 kB

Trennschärfe_Schwingaudion_648kHz-655kHz_Caroline_2025-09-19.mp3 Trennschärfe_Schwingaudion_648kHz-655kHz_Caroline_2025-09-19.mp3 (53x)

Mime-Type: audio/mpeg, 324 kB

25.09.25 16:47
basteljero 

500 und mehr Punkte

25.09.25 16:47
basteljero 

500 und mehr Punkte

Re: "MW-Synchron-Empfänger Caroline"

-quadratische Gleichrichtung und Trennschärfe
Hallo zusammen,
Mit dem "Caroline-III"-Empfänger am Tonabnehmer des Mittelklassen-Supers ist der Empfang
sowohl am Tage, als auch abends besser als mit dem Radio, besonders in den Schwundphasen,
die nach Sonnenuntergang auftreten.
Das war das eine Zel des Aufbaues, das andere ist, etwas tiefer in die "Audion-Problematik"
einzusteigen, soweit möglich.

Es ist immer wieder erstaunlich, dass sich bei der im Grunde einfachen Audion-Schaltung
immer neue Aspekte ergeben und wie leistungsfähig ein einfacher Zweikreiser im MW-Bereich ist.

Mit der Entdämpfung des Audion-Resonanzkreises lässt sich schon mal die gute Selektionswirkung
des Audions erklären.
Der Synchronempfänger verhält sich da genauso, wenn er nicht zu weit rückgekoppelt wird.

Die geringeren Verzerrungen beim synchronisierten Schwingaudion mit der geringer erscheinenden
Modulation des Nutzsenders.

Ein weiterer Punkt wird in dem Funkschau-Artikel 1950/Heft 1 über Synchron-Empfang besprochen:
Die Art der Demodulation hat auch Einfluss auf die Trennschärfe des Empfängers.
In der genannten Referenzquelle liest sich das so:



Es macht sich in den Schwundphasen angenehm bemerkbar, dass man einen "Träger"
stehen hat, wo beim normalen Radio eine Demodulation schon nicht mehr möglich ist.
Der Nachteil ist, dass der Mitnahmebereich sehr klein ist bzw. überhaupt keine Mitnahme
mehr stattfindet.
Deshalb die kleine Handsteuerung, mit der die Frequenz bequem auch etwas vom Empfänger
entfernt bedient werden kann.

Beim Detektor-Empfang liegen wohl ähnliche Verhältnisse vor:
Ein Signal auf Empfangsfrequenz führt zum Lautstärke-Anstieg, auch dann, wenn die Diode
mit Vorspannung im optimalen Arbeitsbereich läuft.

So erkläre ich mir auch die Ergebnisse von Tom /DK1IS mit dem Torni e.b. beim Einspeisen
einer Fremd-HF (auf das Schirmgitter der Audion-Stufe).

Ein analoger Versuch beim hochwertigen Super mit hoher ZF-Verstärkung und "linearer"
Dioden-gleichrichtung bei hohem Signalpegel war keine Verbesserung bei Fremdsignal
festzustellen.

Gruß
Jens

Zuletzt bearbeitet am 26.09.25 10:58

Datei-Anhänge
Barkhausen bd4 quadratische Gleichrichtung und Trennschärfe.jpg Barkhausen bd4 quadratische Gleichrichtung und Trennschärfe.jpg (47x)

Mime-Type: image/jpeg, 137 kB

02.10.25 15:08
basteljero 

500 und mehr Punkte

02.10.25 15:08
basteljero 

500 und mehr Punkte

Re: "MW-Synchron-Empfänger Caroline"

- Einige historische Schaltungen
Hallo,
Das "Nestel-Audion" ist an dieser Stelle ausführlich besprochen und trägt möglicherweise den falschen Namen.
h t t p s://www.radiomuseum.org/forum/das_nestel_audion_audion_mit_diode.html?language_id=1

"Die Binode in der Rückkopplungsschaltung" von Pitsch ist da zu finden, der Artikel
"Rückkopplungsaudion mit verringertem Klirrfaktor" von Nestel ist auf archive.org zu finden.



Es ist offensichtlich nicht egal, ob man eine seperate Diode oder die Gitter-Kathoden-Strecke
des Audions verwendet.

Die Diode wurde in diesem Projekt aber hinter die "Audion"-Röhre gelegt:

-Ein kleinerer Gitterwiderstand bedämpft den Resonanzkreis unnötig
-Er führt erfahrungsgemäß zu härterem Schwingungseinsatz, da er über den
Gitterstrom eine kleinere Vorspannung erzeugt und sich die Steilheit der
Röhre weniger stark ändert als bei den üblichen 1-2 Mohm

Hinter die Röhre geschaltet, erhält man umgekehrt eine negative Richtspannung,
welche den Schwingungseinsatz weicher macht und "Hysterese-Effekte" treten nicht auf,
wenn man die vorteilhafte negative Vorspannung
stabil (Diode in der Kathodenleitung etc.) macht.

Alles wieder mal nicht ganz so neu, wie es die Verfasser darstellen möchten.

Der Kombi Gleichrichter im Gitterkreis - Röhre als Verstärker -wird in "radio-News" 1925
beschrieben. (sept./ okt./Dez.)
Bezeichnet wird die Kombination als "interflex".
Hervorgehoben werden ua. Klangqualität
Im Dezember-Heft wird Rückkopplung angewendet-
h t t p s://www.worldradiohistory.com/Archive-Radio-News/20s/Radio-News-1925-12-O.pdf

Zu den genannten "Wissenschaftlichen Quellen" des Prinzips dürfte
"LONG RANGE RECEPTION WITH COMBINED CRYSTAL DETECTOR AND
AUDION AMPLIFIER" BY HARADEN PRATT" zähen, auch wenn die Gründe hier u.a. in den noch mangelhaften
Röhren lagen:
h t t p s://www.worldradiohistory.com/Archive-IRE/10s/IRE-1915-06.pdf

Als Schwingaudion auch später noch verwendet, und zwar zum SSB-Empfang.
h t t p s://www.worldradiohistory.com/Archive-Radio-News/20s/Radio-News-1927-06-R.pdf
(The Transoceanic Radiotelephone Interflex"


Jens

Zuletzt bearbeitet am 04.10.25 18:03

Datei-Anhänge
Nestel-Zitat-Klirrfaktor-Audion.jpg Nestel-Zitat-Klirrfaktor-Audion.jpg (47x)

Mime-Type: image/jpeg, 352 kB

 1 2
 1 2
III-MW-Synchronempränger-Schaltung   Rückkopplungsschaltung   Caroline-Synchronemfängers   Verbesserungsmöglichkeiten   MW-Synchron-Audion   MW-Synchron-Empfänger   Ausdehnungs-Koeffizienten   Rückkopplung   Lautstärke-Schwankungen   Caroline   Synchronempfangsschaltungen   Heizspannung-Verringerung   wumpus-gollum-forum   Langzeitfrequenzstabilität   Permeabilitätsabstimmung   Sinus-Generator-Frequenz   Temperatur-Koeffizienten   Rückkopplungsempfänger   die-wissenschaftlichen-grundlagen-des-rundfunkempfangs   Frequenz-Feineinstellung