| Passwort vergessen?
Sie sind nicht angemeldet. |  Anmelden

Sprache auswählen:

Wumpus Gollum Forum von
Wumpus Welt der (alten) Radios
Sie sind nicht angemeldet.
 Anmelden

SAQ-Ferrit-RX
  •  
 1 .. 8 9 10 11 12 13
 1 .. 8 9 10 11 12 13
06.11.21 13:19
Hajo 

500 und mehr Punkte

06.11.21 13:19
Hajo 

500 und mehr Punkte

Re: SAQ-Ferrit-RX

Hallo Zusammen

Danke für Eure vielen Vorschläge
Eine Kaskodeschaltung hatte ich auch schon mal angedacht, ähnlich wie diese. In meiner Kiste liegen noch einige E88CC, damit lohnt sich vielleicht auch ein Versuch mit 45V Anodenspannung. Ansonsten wären auch noch PCL82 im Vorrat.
Zunächst will ich aber mal schauen, ob die "Russenschätzchen" auch auf VLF mitspielen wollen, die gestrigen Versuche waren allerdings noch nicht erfolgreich. Vermutlich liegt das Problem aber bei'm Versuchsdurchführenden

Gruß in die Runde
Hajo

!
!!! Fotos, Grafiken nur über die Upload-Option des Forums, KEINE FREMD-LINKS auf externe Fotos.    

!!! Keine Komplett-Schaltbilder, keine Fotos, keine Grafiken, auf denen Urheberrechte Anderer (auch WEB-Seiten oder Foren) liegen!
Solche Uploads werden wegen der Rechtslage kommentarlos gelöscht!

Keine Fotos, auf denen Personen erkennbar sind, ohne deren schriftliche Zustimmung.

Den Beitrag-Betreff bei Antworten auf Threads nicht verändern!
06.11.21 19:54
Martin.M 

500 und mehr Punkte

06.11.21 19:54
Martin.M 

500 und mehr Punkte

Re: SAQ-Ferrit-RX

hallo Hajo,

ich halte eine DC gekoppelte Kaskode bei 45V für keine gute Idee.
Da müßten sich ja beide Systeme nochmal die Spannung teilen.

lG Martin

06.11.21 20:56
Reflex-Kalle 

500 und mehr Punkte

06.11.21 20:56
Reflex-Kalle 

500 und mehr Punkte

Re: SAQ-Ferrit-RX

Letztlich ist die Kaskode auch nur ein(e) Ersatz(schaltung) für eine Pentode.

07.11.21 00:53
Hajo 

500 und mehr Punkte

07.11.21 00:53
Hajo 

500 und mehr Punkte

Re: SAQ-Ferrit-RX

Hallo die Runde

Die Idee mit der Kaskode wäre durchaus interessant und würde mich reizen, ist aber vorerst verschoben.
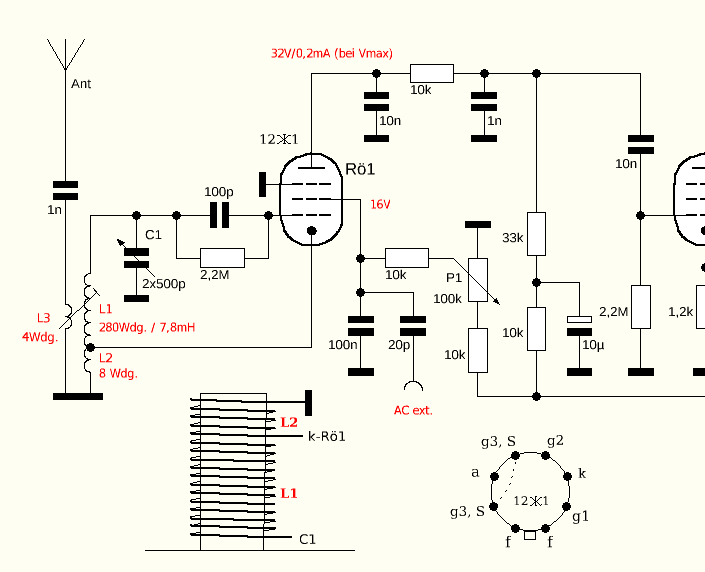
Nachdem mich meine Enkeltöchterchen heute Abend doch noch in die Freizeit entlassen hatten, blieb noch etwas Zeit zum Testen. In der Kiste fand sich eine 7,8mH Ferritspule, die auf dem kalten Ende provisorisch mit 8 Wdg. für die Rückkopplung versehen wurde. Die externe Ferritantenne war über 4 Wdg. angekoppelt. Aber erst nach Änderung des Anoden Siebgliedes kam richtig Leben in das Radio. Mit den 8 Wdg. setzt die Rückkopplung im optimalen Arbeitspunkt seidenweich ein. Die angegebene Dimensionierung ergab ein Maximum an Signalausbeute, bei verzerrungsarmer Wiedergabe. DCF77 war an der Ferritantenne so stark, daß das Audion übersteuerte, MSF auf 60kHz war laut und deutlich aufzunehmen, das NF Poti stand wenig über Minimum.
Soweit scheint es für's erste schon mal ganz gut auszusehen.



Gruß in die Runde
Hajo

Zuletzt bearbeitet am 07.11.21 01:03

Datei-Anhänge
0V2-VLF.png 0V2-VLF.png (231x)

Mime-Type: image/png, 21 kB

01.02.22 16:59
Hajo 

500 und mehr Punkte

01.02.22 16:59
Hajo 

500 und mehr Punkte

Re: SAQ-Ferrit-RX

Axel:
Damals bin ich irgendwie nicht unter 60 kHz gekommen. Hast du schon mal eine Schaltung vorab?
Hallo Axel

Damit hatte ich auch etwas Probleme, das Audion kam zwar auf 17kHz in's Schwingen aber die Rückkopplung setzte hart ein.
Habe die Gitterkombination verändert, sowie die G2- und Anodenspannungsteiler erhöht, jetzt funktioniert es mit 45V Anodenspannung wunderbar.



Um etwas flexibler bezüglich der Antenne zu bleiben, soll die Schwingkreisspule nicht aus der Ferritantenne bestehen, sondern es kommt ein Siemens Schalenkern 25x16 N22 zum Einsatz. Falls Du dazu Wickeldaten brauchst, muß ich schauen, finde gerade die richtigen Notizen nicht.
Hier muß seeeeehr dringend aufgeräumt werden




Gruß in die Runde
Hajo

Zuletzt bearbeitet am 01.02.22 17:34

Datei-Anhänge
0V2 VLF 12Ж1.JPG 0V2 VLF 12Ж1.JPG (237x)

Mime-Type: image/jpeg, 31 kB

01.02.22 17:36
Axel 

500 und mehr Punkte

01.02.22 17:36
Axel 

500 und mehr Punkte

Re: SAQ-Ferrit-RX

Hallo Hajo,

Vielen Dank!
Na dann werde ich mein Audion mal herauskramen und umbauen. Das hatte ich damals mit 2SH27l gebaut.
2 Stück 12SH1l habe ich noch auf Lager da kann es mit der NF losgehen....


Warum kenne ich das mit dem Aufräumen?


Viele Grüße,
Axel


.........................................................................................................................
.
Da will man endlich mal in Ruhe die Werkstatt aufräumen und was passiert?
...Man hat keine Lust.


.

01.02.22 17:45
Hajo 

500 und mehr Punkte

01.02.22 17:45
Hajo 

500 und mehr Punkte

Re: SAQ-Ferrit-RX

Hallo Axel

Ja, und wie das bei Dir schon richtig steht mit der Lust...
Zum Aufräumen braucht man Zeit und Lust und eins von beiden steht meistens nicht zur Verfügung.

Falls Du noch eine 12Ж1 benötigst, laß es mich wissen.

Gruß in die Runde
Hajo

27.02.22 19:27
Hajo 

500 und mehr Punkte

27.02.22 19:27
Hajo 

500 und mehr Punkte

Re: SAQ-Ferrit-RX

Hallo

Die nächste SAQ Sendung rückt unaufhaltsam näher und noch immer ist bei mir kein neuer RX in Arbeit.
Axels Erwähnung der 2Ж27 führte mich zu der Idee, es doch auch mal mit dieser Röhre zu versuchen, da sie deutlich weniger Heizleistung benötigt, als die 12Ж1.
Für den Portabeleinsatz ist das ein nicht unwesentliches Argument, zumal mir momentan kein geeigneter 12V Heizakku zur Verfügung steht. Ein erster Steckbrett-Testaufbau verlief recht vielversprechend und auch die ECO Schaltung funktioniert mit dieser Röhre tadellos.




Gruß in die Runde
Hajo

Datei-Anhänge
Audion-VLF-2SH27.gif Audion-VLF-2SH27.gif (225x)

Mime-Type: image/gif, 18 kB

14.06.22 19:00
Matu 

500 und mehr Punkte

14.06.22 19:00
Matu 

500 und mehr Punkte

Re: SAQ-Ferrit-RX

Ein Hallo in die Runde,

mein Ferrit RX ist mittlerweile auch fertig. Ich habe eine Kaskode-Audion benutzt. Sie Schaltung ist trivial aber funktioniert ausgezeichnet.
Den russischen U-Bootsender auf 18,1 kHz kann ich selbst in meiner Wohnung aufnehmen. Ich bin guter Hoffnung das ich SAQ ebenfalls gut empfangen kann.
Die Röhren sind zwei 6SH2P als Triode geschaltet, Heizung und Anodenspannung 12 Volt.






73 Matu

Zuletzt bearbeitet am 14.06.22 19:03

Datei-Anhänge
Ferrit_RX1.jpg Ferrit_RX1.jpg (196x)

Mime-Type: image/jpeg, 177 kB

Schaltung Ferrit_Rx.jpg Schaltung Ferrit_Rx.jpg (214x)

Mime-Type: image/jpeg, 116 kB

14.06.22 22:29
Hajo 

500 und mehr Punkte

14.06.22 22:29
Hajo 

500 und mehr Punkte

Re: SAQ-Ferrit-RX

Hallo Matu

Offenbar ist Dein Ferrit geschirmt, magst Du mehr darüber berichten?

Meine Schaltung oben befindet sich immer noch auf dem Steckbrett.
Habe den Aufbau zwar begonnen aber momentan fehlt der nötige Antrieb


Gruß in die Runde
Hajo

 1 .. 8 9 10 11 12 13
 1 .. 8 9 10 11 12 13
„Fingerspitzengefühl“   saq-to-air-on-dec-1st-anniversary   SAQ-Ferrit-RX   Überlagerungs-Oszillator   Wolfgang   Barkhausen-Kurz-Schwingung   Bandbreite   bearbeitet   Schirmgitter-Blockkondensators   Anodenspannung   Schaltung   empfangen   Schirmgitterspannung   Empfang   saq-unable-to-air-on-alexanderson-day   Zuletzt   Rückkopplung   Ferritantenne   funktioniert   Zusammen