| Passwort vergessen?
Sie sind nicht angemeldet. |  Anmelden

Sprache auswählen:

Wumpus Gollum Forum von
Wumpus Welt der (alten) Radios
Sie sind nicht angemeldet.
 Anmelden

Das "beste" Audion?
  •  
 1 2 3 4 5 .. 12 .. 18
 1 2 3 4 5 .. 12 .. 18
06.12.11 16:22
Uwe.Soboszcyk 

250-499 Punkte

06.12.11 16:22
Uwe.Soboszcyk 

250-499 Punkte

Das "beste" Audion?

Liebe Forenmitglieder und Forenmitleser,

seit einigen Jahren befasse ich mich mit dem Bau von Audionempfängern, insbesondere auf Kurzwelle.
Mitlerweile habe ich etliche Audions gebaut, meist Schaltungen aus dem Internet, die ich z.T. auch abgewandelt habe. Teils mit Röhren, teils mit Halbleitern. Ich bin allerdings in vielen Bereichen Nostalgiker und kann mich der Faszination eines Gerätes mit schönen Röhren nicht entziehen. Deshalb soll mein Projekt auch hauptsächlich mit Röhren realisiert werden.
Die Erläuterungen hinsichtlich der Funktionsweise eines Röhren-Audions und der "besten" Schaltungstechnik sind ja durchaus "immer noch" kontrovers. Die alten Empfänger, die diese Technik angewandt haben, wurden häufig unter den Gesichtspunkten der Kostenersparnis und der Materialknappheit konstruiert. Ich denke, daß dem Audion-Prinzip mit entsprechendem Aufwand ein Empfänger zu entlocken ist, der mehr als nur brauchbare Ergebnisse liefern kann.
Bei den im Internet propagierten Bauvorschlägen habe ich den Eindruck, daß es dort häufig darum geht, Anfängern den Einstieg mit möglichst einfachen Schaltungen leicht zu machen. Bei diesem Projekt aber soll es darum gehen, wie mit dem Audion-Prinzip die besten Ergebnisse erreicht werden können.

Bevor ich also der Bastelei mit Audiontechnik den Rücken kehre und mich dem Direktmischer und dem Superhet zuwende, ist es deshalb mein Wunsch, noch folgendes Projekt zu realisieren:

Kurzwellenaudion mit dem Empfangsbereich von 3500 - 4000 kHz, also ausschließlich das 80m Amateurfunk Band.
Es soll SSB gehört werden.
Es soll (fast) ohne Rücksicht auf Aufwand das Letzte aus dem Audion-Prinzip herausgeholt werden. (Sozusagen ein Audion-Referenz-Empfänger)
Bei der Spannungsversorgung ist bis 300 Volt alles möglich.
Die Größe des Gerätes spielt eine untergeordnete Rolle.
Im Gerät (insbesondere im Netzteil) dürfen auch Halbleiter zur Anwendung kommen.

Vorhanden sind u.a. zwei Schwingkreisspulen, (vermutlich mal von Oppermann gekauft), mit um die 20µH. Die Spulen haben einen Durchmesser von knapp 5 cm und bestehen aus einem zylindrischen Keramikkörper, auf den die Spule mit Wicklungsabstand in Silber aufgewalzt wurde. Ich Schätze die Güte der Spule sehr hoch ein, solltet Ihr aber für mein Vorhaben etwas Besseres vorschlagen, nehme ich das gern an. Die Spulen sind 'zur Not' auch anzapfbar.

Drehkondensatoren sind einige untersetzte Luftdrehkos von RFT vorhanden, mit den Werten 2x320pF und 2x12pF.
Als Trimmer sind einige Topftrimmer vorhanden.

Als Röhren sind ECC81, ECC82, ECC86, einige 12SH1L, EF97, EF98, 1T4, ECH83, PL81, EL/PL504 und einiges mehr vorhanden. Wenn es etwas herausragend Gutes gibt, das nicht nicht besitze, bin ich auch gern bereit, es für dieses Projekt anzuschaffen.

Sonstiges Elektronik-Bastelmaterial, Werkzeug, Messgeräte sowie Bauteile sind natürlich auch vorhanden.

Nach der Thomsonschen Schwingungsformel, sollte ein Schwingkreis, bestehend aus einer der o.g. Spulen, einem Drehko mit 2x12pF + ca. 80pF Parallelkapazität das gewünschte Band recht genau abdecken. Ein Versuch mit einem kleinen Ozillator, einem Frequenzmessgerät/Oszilloskop und provisorisch aufgebautem Schwingkreis bestätigte das.

Nun zu meinen Fragen, auf die ich mir einige -aufgrund Eurer Erfahrung bestimmt kompetente- Antworten erhoffe:

1) Welche Audionschaltung ist Eurer Meinung nach die geeignetste? Dies besonders im Hinblick auf die beabsichtigte Schwingkreisspule. Vermindert z.B. eine Anzapfung die Güte? (Eco/Hartley/Schnell/Colpitts/Kaskodenaudion...)
2) Macht eine abstimmbare Vorstufe Sinn? (Der Empfänger sollte zumindest in der Audionstufe einigermaßen eichbar sein) (Kaskodenverstärkung zur Impedanzwandlung?)
3) Welche Röhren haltet Ihr für besonders geeignet?
4) Was hat es mit der regelbaren Heizung der HF-Röhren auf sich? Macht das u.U. auch für mein Projekt Sinn?
5) In Abhängigkeit von der ersten Frage: Rückkopplung über Drehko oder Poti? Wie habe ich da die geringsten Rückwirkungen auf die Frequenzstabilität?
6) Ist der oben beschriebene Schwingkreis wirklich von hoher Güte, oder macht es Sinn, trotz der aufwändigen Spulen etwas anderes zu bauen?

Wenn ich diese Angaben als Planungsgrundlage habe, würde ich für das Projekt einen Schaltplan posten und diesen dann mit Euch weiter diskutieren und verbessern wollen.
Ich hoffe, daß das Projekt von Euch angenommen und mit Eurem Wissen und Eurer Erfahrung unterstützt wird und verspreche, "dran" zu bleiben und hier alles zu dokumentieren, so daß es auch für andere Leser gut nachvollziehbar wird.

Mit freundlichen Grüßen aus dem Lipperland
Uwe
(Sorry für den langen Post)

Zuletzt bearbeitet am 06.12.11 16:25

joeberesf und wumpus gefällt der Beitrag.
!
!!! Fotos, Grafiken nur über die Upload-Option des Forums, KEINE FREMD-LINKS auf externe Fotos.    

!!! Keine Komplett-Schaltbilder, keine Fotos, keine Grafiken, auf denen Urheberrechte Anderer (auch WEB-Seiten oder Foren) liegen!
Solche Uploads werden wegen der Rechtslage kommentarlos gelöscht!

Keine Fotos, auf denen Personen erkennbar sind, ohne deren schriftliche Zustimmung.

Den Beitrag-Betreff bei Antworten auf Threads nicht verändern!
06.12.11 17:30
Uwe.Soboszcyk 

250-499 Punkte

06.12.11 17:30
Uwe.Soboszcyk 

250-499 Punkte

Re: Das "beste" Audion?

Hallo,
um es etwas anschaulicher zu machen, in der Anlage ein Foto der Spule mit dem provisorisch aufgebauten Diodenempfänger zum Testen der kleinsten und größten Resonanzfrequenz des Kreises.



Uwe

Zu Hause ist da, wo man hin geht, wenn man einmal etwas falsch gemacht hat.

Datei-Anhänge
Aufbau1.JPG Aufbau1.JPG (967x)

Mime-Type: image/jpeg, 187 kB

Spule1.JPG Spule1.JPG (1012x)

Mime-Type: image/jpeg, 148 kB

06.12.11 18:36
nobbyrad58 

500 und mehr Punkte

06.12.11 18:36
nobbyrad58 

500 und mehr Punkte

Re: Das "beste" Audion?

Hallo Uwe!

Guten Tag und Willkommen im Forum!

Ne Menge Holz das da zu hacken ist.

Fast alle mir bekannten Röhren KW Audion für ernsthafte Zwecke sind als ECO Schaltung aufgebaut.
Die Röhre sollte eine möglichst hohe Steilheit haben eine Pentode EF80, EF184 oder ähnliche.
Was soll die regelbare Heizung bewirken? Ein langsames Hochfahren der Heizspannung und dann erst die Anodenspannung zuschalten kann nicht schaden, wird bei hochwertigen Tube - Amps angewendet, ob sich der Aufwand lohnt? Eine Verstärkungsregelung über die Heizung kommt bei "normalen" Röhren nicht in Frage. Die würden zerstört werden.
Die Regelung der RK erfolgt bei den KW Audion über eine Schirmgitterregelung (Poti).
Eine HF Vorstufe verbessert auch die Regelmöglichkeit hier also eine Regelröhre vorsehen. EF85, EF183 o.ä. Wobei hier ein zweiter Kreis gebraucht wird. Es wird dann ein Zweikreiser. Bei 80m dürfte die Katodenbasisschaltung noch genau richtig sein.
Das ist das was ich dazu sagen kann.

MFG Nobby

06.12.11 19:21
wumpus 

Administrator

06.12.11 19:21
wumpus 

Administrator

Re: Das "beste" Audion?

Hallo Uwe,


1) Welche Audionschaltung ist Eurer Meinung nach die geeignetste? Dies besonders im Hinblick auf die beabsichtigte Schwingkreisspule. Vermindert z.B. eine Anzapfung die Güte? (Eco/Hartley/Schnell/Colpitts/Kaskodenaudion...)

Trioden-Kaskode, hat insbesondere in den höheren Bändern mehr Verstärkung und Empfindlichkeit. Enger massesicherer Aufbau.

2) Macht eine abstimmbare Vorstufe Sinn? (Der Empfänger sollte zumindest in der Audionstufe einigermaßen eichbar sein) (Kaskodenverstärkung zur Impedanzwandlung?)

Vorstufe ist immer gut, wenn sie denn schwingsicher neutralisieren?) aufgebaut ist und rauscharm. Bei der Kaskode kommt man aber ganz gut ohne aus. Penthoden-Vorstufen rauschen oft ganz schön, bis auf die EF85. Die könnte man sogar noch zum manuellen Regeln nehmen.

3) Welche Röhren haltet Ihr für besonders geeignet?

ECC85

4) Was hat es mit der regelbaren Heizung der HF-Röhren auf sich? Macht das u.U. auch für mein Projekt Sinn?

Wird überschätzt

5) In Abhängigkeit von der ersten Frage: Rückkopplung über Drehko oder Poti? Wie habe ich da die geringsten Rückwirkungen auf die Frequenzstabilität?

Rückkopplung via untere Triode der Kaskode und Rückkopplungseinstellung am Gitter der zweiten Triode.

6) Ist der oben beschriebene Schwingkreis wirklich von hoher Güte, oder macht es Sinn, trotz der aufwändigen Spulen etwas anderes zu bauen?

Ferrit-"Topf"-Spulen hauen richtig rein:
Sinngemäß, da auf der Detektorseite für MW, geht aber auch mit dem richtigen Ferrit bis in einen Teil des KW-Bereichs, in den oberen Bereichen dicken versilberten Draht als Luftspule.



Und ähnlich wie bei Hochleistungsdetektor-Empfänger nur an den heissen HF-Stellen hochwertige Isolierungen (auch beim Drehko) verwenden.


Gruß von Haus zu Haus Rainer (Forum-Betreiber)

Rettet den analogen deutschen AM / FM - Rundfunk!:
www.rettet-unsere-radios.de
Mach mit: Photos der letzten AM-Sender:
http://www.wumpus-gollum-forum.de/forum/...e-am-sender.htm
Besuche die WEB-Seite des Deutschen Rundfunk-Museum e.V.
http://www.drm-berlin.de

Zuletzt bearbeitet am 06.12.11 19:25

06.12.11 20:10
Uwe.Soboszcyk 

250-499 Punkte

06.12.11 20:10
Uwe.Soboszcyk 

250-499 Punkte

Re: Das "beste" Audion?

Hallo Nobby,
vielen Dank für Deine Antwort und Deine Wilkommensgrüße.

Sicher, das sind bestimmt hohe Anforderungen und es wird nicht ganz leicht werden.

Zur regelbaren Heizspannung:
So weit ich weiß, wurde die Regelung einerseits dazu verwendet, die Verstärkung, und somit auch die Rückkopplung eines Audions zu regeln. Andererseits existieren im Netz (wenn du möchtest, google ich das noch einmal raus) gebastelte Audions, bei denen durch die Verminderung der Heizleistung der Röhren ein Audion deutlich besser funktioniert hat. Wenn ich mich richtig erinnere, dann waren das allerdings durchweg Schaltungen mit sogen. Raumladegitterröhren.

Wenn ich die Datenblätter der von dir genannten Röhren richtig deute, haben die EF184 und EF183 gegenüber der EF80 und der EF85 die deutlich höhere Steilheit. Genau diese Röhren besitze ich nicht, werde sie aber noch heute Abend bei P... ordern.

Ich werde mich dann mal hinsetzen und versuchen, für ein ECO-Audion mit Vorkreis in Kathodenbasisschaltung den Schaltplan zu Zeichnen und hier zu posten. Das gibt dann vielleicht Anlaß zu weiteren Diskussionen.

MFG Uwe


Zu Hause ist da, wo man hin geht, wenn man einmal etwas falsch gemacht hat.

Zuletzt bearbeitet am 08.12.11 22:03

06.12.11 21:01
roehrenfreak

nicht registriert

06.12.11 21:01
roehrenfreak

nicht registriert

Re: Das "beste" Audion?

Hallo zusammen,

nur zur Ergänzung: EF183/184 sind sehr steile Spanngitter*-Penthoden (12,5/15,6 mA/V!!!). 183=Regelröhre. Ursprünglich konzipiert für TV-ZF-Anwendung, passen hervorragend für KW-Anwendungen. Die Röhren sind noch zu moderaten Preisen gut erhältlich.

Freundliche Grüsse,
Jürgen rf

Erzähle es mir – und ich werde es vergessen.
Zeige es mir – und ich werde mich erinnern.
Lass es mich tun - und ich werde es behalten.

(Konfuzius)

http://www.rettet-unsere-radios.de

*Spanngittertechnik - siehe auch http://de.wikipedia.org/wiki/Spanngitterr%C3%B6hren

Zuletzt bearbeitet am 06.12.11 21:10

06.12.11 21:22
Uwe.Soboszcyk 

250-499 Punkte

06.12.11 21:22
Uwe.Soboszcyk 

250-499 Punkte

Re: Das "beste" Audion?

Hallo Rainer,

vielen Dank für die wertvolle Tipps.

Kaskodenaudion:
Tja, das Kaskodenaudion mit einer ECC-Röhre habe ich damals als eines der ersten Projekte gebaut. Noch recht unerfahren habe ich ziemlich geschludert. Schlechter Schwingkreis, schlechte Verdrahtung usw.
Trotzdem war es das einzige von mir gebaute Audion, mit dem auch in den höheren Kurzwellenfrequenzen noch ein sauberer Empfang realisierbar war. Allerdings durch meine Schludrigkeit beim Aufbau recht handempfindlich. Man mußte schon still sitzen, wenn die Frequenz stabil bleiben sollte.
Ist das Kaskodenaudion auch bei den niedrigen Frequenzen (3,5-4 MHz) überlegen?

Ferrit(topf)kerne:
Der Amateurfunkbereich 80m liegt ja eher am unteren Frequenzbereich der Kurzwelle, weshalb ich es mal bei einem anderen Audion mit Amidon T50 Ringkernen versucht habe. Der Empfang wurde lautstärker, aber auch weniger selektiv gegenüber den vorher verwendeten Luftspulen. Ist das bei Ferriten generell zu befürchten?

Vorstufe:
Eine gebrauchte EF85 für die Vorstufe hätte ich wohl im Bestand. Gilt das stärkere Rauschen auch für die EF183? (Wegen meiner gerade abgeschickten Bestellung bei P...)
Eingangskreis und Ausgang müssen natürlich subtil getrennt werden, damit die Vorstufe nicht zum Oszillator wird. Ich hoffe, das mit Abschimblechen in den Griff zu bekommen.

regelbare Heizung:
OK, das mit der regelbaren Heizung ist dann wohl gestorben.

Aufbau/Verdrahtung:
Ich habe bisher beidseitig kupferkaschiertes Leiterplattenmaterial zum Gehäuse- bzw. Chassisbau verwendet. Vorderseite, Rückseite und dazwischen eine Leiterplatte waagerecht, auf der die Röhrenfassungen montiert sind. Alle 3 Teile sind miteinander auf der ganzen Länge, bei der mittleren Platte oben und unten verlötet.
Für die Verdrahtung habe ich bei meinen letzten Audions dicken (1,5 oder sogar 2,5 quadrat) Kupfervolldraht verwendet. Der Draht war wenn irgend möglich nicht isoliert und freitragend verlegt. Bei den Bauteilen war alles was ging direkt am Röhrensockel bzw. von Sockel zu Sockel verlötet.
Bei abgeschirmten Leitungen verwende ich Teflon-isolierte Leitungen. Die habe ich mal von einem sehr netten Bastlerkollegen geschenkt bekommen.
Natürlich alle Verbindungen so kurz wie möglich.
Ist das OK?

Wie bereits im letzten Post geschrieben, werde ich mich nun mal an das Schaltbild / die Schaltbilder machen, damit eine Grundlage zur weiteren Diskussion vorhanden ist.

Kompliment an das Forum! Ich bin äußerst positiv überrascht, wie schnell ich hier Antworten bekomme, obwohl ich als Neuling einen solchen "Problemhaufen" gepostet habe. Vielen Dank!

MFG Uwe



Zu Hause ist da, wo man hin geht, wenn man einmal etwas falsch gemacht hat.

Zuletzt bearbeitet am 08.12.11 22:03

06.12.11 21:26
Uwe.Soboszcyk 

250-499 Punkte

06.12.11 21:26
Uwe.Soboszcyk 

250-499 Punkte

Re: Das "beste" Audion?

Hallo Jürgen rf,

auch Dir vielen Dank für den Post. Insbesondere, weil ich gerade diese beiden Röhren bei P... bestellt habe.

MFG Uwe


Zu Hause ist da, wo man hin geht, wenn man einmal etwas falsch gemacht hat.

Zuletzt bearbeitet am 08.12.11 22:04

06.12.11 22:07
nobbyrad58 

500 und mehr Punkte

06.12.11 22:07
nobbyrad58 

500 und mehr Punkte

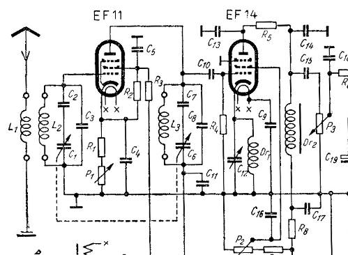
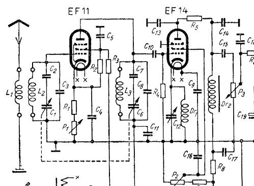
Re: Das "beste" Audion?

Hallo Uwe!

Das die Audionröhre gerade für KW möglichst steil sein sollte ist schon bei historischen Schaltungen zu sehen. In dieser Zweikreis Schaltung von 1950 ist die Audionröhre eine EF14, die hatte schon 7mA/V. Später wurde dafür die EF80 gerne verwendet. Die sehr steilen Spanngitterröhren EF183 Regelröhre, EF184 ungeregelt die Audionröhre kamen zu einer Zeit auf den Markt als das Audion keine kommerzielle Bedeutung mehr hatte. Bei diesen Röhren muss natürlich sehr sorgfältig alles unternommen werden um eine Selbsterregung zu vermeiden. Das könnte eine anspruchsvolle Aufgabe sein.
Wenn Du nur das 80m Band empfangen willst könnte der Eingangskreis als fest abgestimmtes Bandfilter gebaut werden.



MFG Nobby

Datei-Anhänge
KW Audion.jpg KW Audion.jpg (2331x)

Mime-Type: image/jpeg, 37 kB

06.12.11 23:36
Uwe.Soboszcyk 

250-499 Punkte

06.12.11 23:36
Uwe.Soboszcyk 

250-499 Punkte

Re: Das "beste" Audion?

Hallo Nobby,


Selbsterregender Vorkreis:
die Sache mit der Selbsterregung wurde ja auch von Rainer schon angemahnt. Ich hoffe, daß ich das durch sauberen Aufbau der Vorstufe in den Griff bekommen werde. Vermutlich wird das Problem erst angegangen werden können, wenn der Aufbau beginnt.

Vorkreis als Bandfilter:
Wegen der doch recht engen Kanäle und der Anforderung des SSB-Empfangs möchte ich den gesamten Empfänger auf höchst mögliche Selektivität bringen.
Deshalb soll der Vorkreis bereits eine hohe Güte aufweisen. Wenn dieser aber bereits massgeblich zur Selektivität beitragen soll, denke ich, so muß er auch abstimmbar ausgelegt werden. Korrigiert mich bitte, wenn ich falsch liege, was leicht passieren kann.

Übrigens:
Mein gesamtes Wissen über den Stoff habe ich mir angelesen und anexperimentiert. Gelernt habe ich Industriekaufmann und beruflich -außer mit Computern- nie etwas mit Elektronik zu tun gehabt. Deshalb bitte ich um Nachsicht und Korrektur, wenn ich irgendwelche Eseleien von mir geben sollte.
Obwohl mir die Grundformeln der Elektrik wohl bekannt sind, habe ich leider nicht die Kenntnisse, solche Schaltungen zu berechnen. Ich verlasse mich da ein wenig auf eine Mischung von Ohmschem Gesetz, Schaltungsbeispielen aus Internet und Literatur, so wie auf meine Experimentierfreude, meine Intuition und meine im Laufe der Jahre angesammelte dürftige Erfahrung.

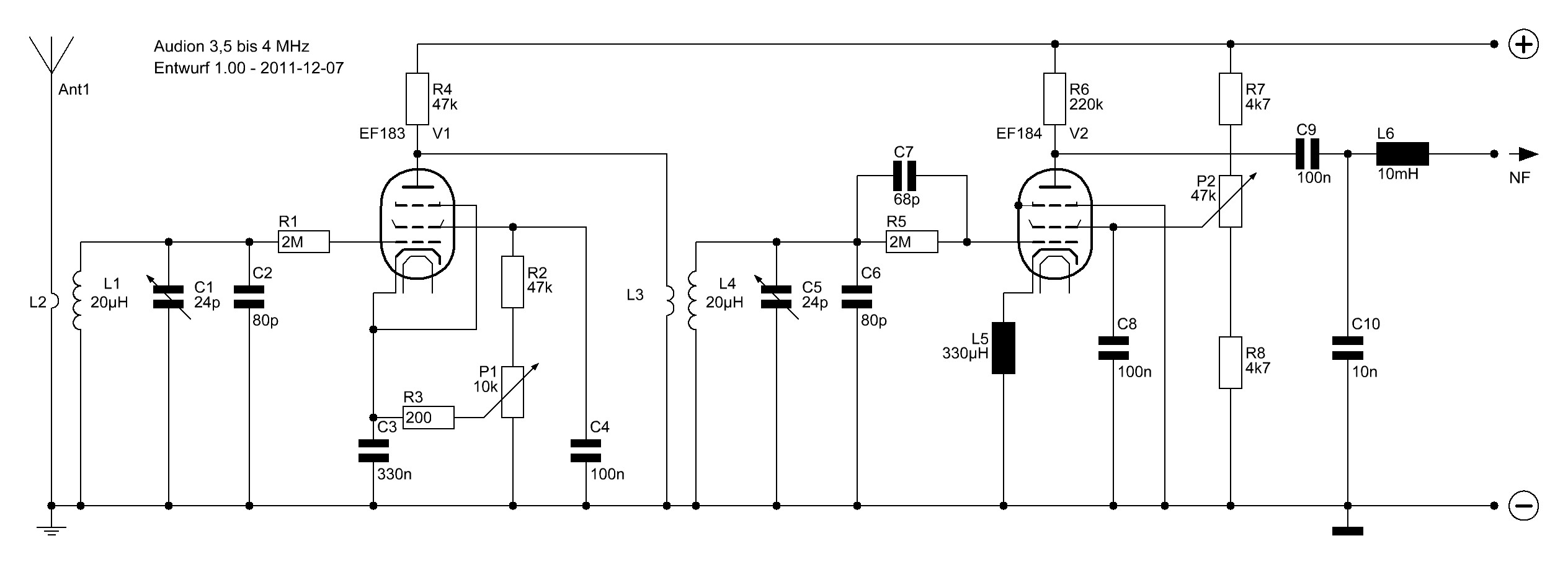
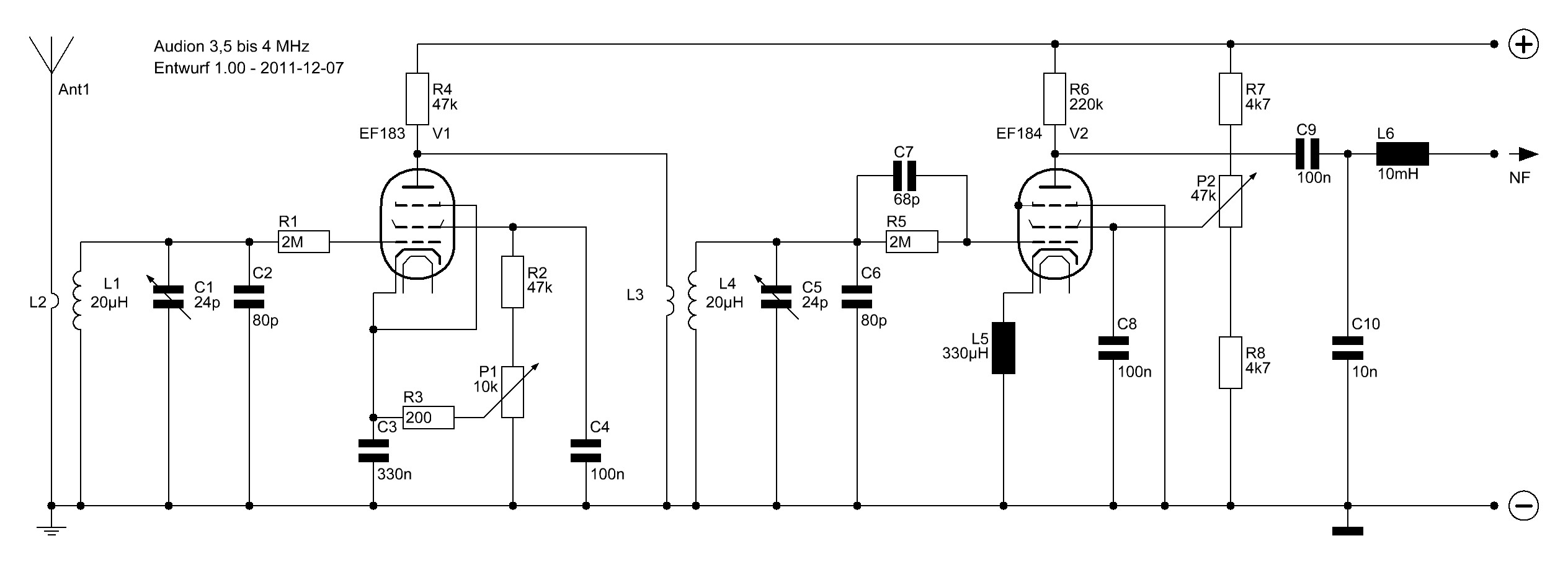
Unter diesen Gesichtspunkten bitte ich, den angehängten Schaltplan zu betrachten.

@Rainer:
Die Schaltung mit dem Kaskodenaudion ist keineswegs aus dem Kopf. Mal sehen, wie das hier weiter läuft. Vielleicht mache ich die Spulen steckbar. Dann könnte man beides aufbauen und im direkten Vergleich mit identischen Schwingkreisen sehen, welche Schaltung besser abschneidet.



Für heute bedanke ich mich nochmals und wünsche allen eine gute Nacht.
MFG Uwe

Zu Hause ist da, wo man hin geht, wenn man einmal etwas falsch gemacht hat.

Datei-Anhänge
Plan1.00-2011-12-07.JPG Plan1.00-2011-12-07.JPG (1500x)

Mime-Type: image/jpeg, 167 kB

 1 2 3 4 5 .. 12 .. 18
 1 2 3 4 5 .. 12 .. 18
letzten   Rückkopplung   richtig   Vorstufe   Röhren   bearbeitet   gemacht   Schaltung   deutschen   natürlich   Zuletzt   könnte   allerdings   rettet-unsere-radios   Antenne   zusammen   vielleicht   Anodenspannung   wumpus-gollum-forum   Verstärkung