| Passwort vergessen?
Sie sind nicht angemeldet. |  Anmelden

Sprache auswählen:

Wumpus Gollum Forum von
Wumpus Welt der (alten) Radios
Sie sind nicht angemeldet.
 Anmelden

Der Infinite Impedance Detector
  •  
 1
 1
16.03.19 18:18
WoHo 

500 und mehr Punkte

16.03.19 18:18
WoHo 

500 und mehr Punkte

Der Infinite Impedance Detector

Im Radiomuseum.org werden AM-Demodulationsverfahren vorgestellt, die an hohe Ansprüche genügen sollen. Es wird selbst von High Fidelity Tunern gesprochen....
Außer einem großen Audio-Frequenzbereich sind möglichst geringe Verzerrungen bei HiFi gefordert.
https://www.radiomuseum.org/forum/hifi_am_empfaenger_1.html

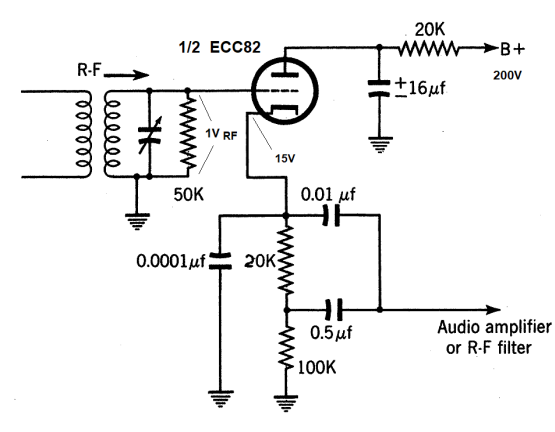
Klar, sowas suchen wir schon seit langem, also habe ich mir ein Schaltbeispiel herausgesucht und nachgebaut. Es stammt aus den USA von 1953, der Autor (nicht Erfinder) ist J.H. Newitt und nennt sich „Infinite Impedance Detector“.



Die Funktion ist recht einfach: Eine Triode wird soweit negativ vorgespannt, bis der Anodenstrom beinahe zu Null wird. Nur die positiven Halbwellen steuern die Röhre aus. Ähnlich dem Anodengleichrichter (Richtverstärker), nur dass jetzt die NF an der Katode ausgekoppelt wird.

Wie bei einem „Katodenfolger“ (Anodenbasisschaltung) üblich, ist die Eingangsimpedanz sehr hoch (infinite). Also wird der am Gitter angeschlossene Kreis kaum belastet, was wiederum eine hohe Kreisgüte ermöglicht. Andererseits ist gerade bei HiFi eine große (ZF-) Bandbreite gewünscht, wobei dann die Tennschärfe leidet. Das ist jedoch kein Problem, weil sowieso nur der nächstgelegene Sender in Frage kommt. Im obigen Schaltbeispiel ist aus diesem Grund selbst ein Dämpfungswiderstand von 50k parallel gelegt, farewell Infinite Impedance.....

Meine Messungen:
Ein 900kHz Signal wird mit 30, 60 und 90% moduliert. Auf dem Scope wird dann mit dem Auge verglichen, ob die NF am Ausgang (Restanteile der HF wegefiltert) der Hüllkurve entspricht.







Wir erkennen, dass das bis m= 60% noch gerade akzeptabel ist, jedoch bei 90% starke Verzerrungen entstehen.
Bleibt für mich nur eine Erklärung: Damals wurden die AM-Rundfunksender nicht soweit durchmoduliert.

Nachtrag:
Wie schon gesagt, ist HiFi nur beim Ortssender möglich, allein schon wegen dem Störabstand.
So ein Ortssender produziert jedoch mehr als 1V HF am Detektor! Das hat mich veranlasst, den HF Pegel drastisch zu erhöhen und siehe da, ab 6V ist die NF bei m= 90% kaum noch verzerrt !!



Fazit: Der „Infinite Impedance Detector“ ist nur bei sehr starkem Empfang eine Option....

Gruß aus NL, Wolfgang

Zuletzt bearbeitet am 17.03.19 18:12

Datei-Anhänge
Infinite Schltg.png Infinite Schltg.png (433x)

Mime-Type: image/png, 55 kB

Infinite-30-f.jpg Infinite-30-f.jpg (418x)

Mime-Type: image/jpeg, 59 kB

Infinite-60-f.jpg Infinite-60-f.jpg (421x)

Mime-Type: image/jpeg, 61 kB

Infinite-90-f.jpg Infinite-90-f.jpg (418x)

Mime-Type: image/jpeg, 64 kB

Infinite-90-f-6V.jpg Infinite-90-f-6V.jpg (419x)

Mime-Type: image/jpeg, 60 kB

wumpus, WalterBar, basteljero und Roehren-Lutz gefällt der Beitrag.
!
!!! Fotos, Grafiken nur über die Upload-Option des Forums, KEINE FREMD-LINKS auf externe Fotos.    

!!! Keine Komplett-Schaltbilder, keine Fotos, keine Grafiken, auf denen Urheberrechte Anderer (auch WEB-Seiten oder Foren) liegen!
Solche Uploads werden wegen der Rechtslage kommentarlos gelöscht!

Keine Fotos, auf denen Personen erkennbar sind, ohne deren schriftliche Zustimmung.

Den Beitrag-Betreff bei Antworten auf Threads nicht verändern!
16.03.19 19:31
wumpus 

Administrator

16.03.19 19:31
wumpus 

Administrator

Re: Der Infinite Impedance Detector

Hallo Wolfgang.

Der Versuch gefällt mir. Ich hatte mich in den siebziger Jahren mal mit einen Ingenieur eines MW-Rundfunksenders unterhalten. Der meinte damals, dass man zufrieden war, wenn der Modulationsklirrgrand unter 5 % lag.. Wäre mal interessant zu hören, wo damals der Durchschnitt für deutsche AM-Sender lag...


Grüße von Haus zu Haus
Rainer, DC7BJ (Forumbetreiber)

Welt der alten Radios:
http://www.welt-der-alten-radios.de

Wumpus-Gollum-Forum:
http://www.wumpus-gollum-forum.de/forum

Virtuelle Voxhaus-Gedenktafel:
http://www.voxhaus-gedenktafel.de

Wumpus bei youtube:
https://www.youtube.com/user/MyWumpus

 1
 1
Wumpus-Gollum-Forum   Impedance   angeschlossene   Richtverstärker   Dämpfungswiderstand   welt-der-alten-radios   AM-Demodulationsverfahren   nächstgelegene   Modulationsklirrgrand   MW-Rundfunksenders   Anodenbasisschaltung   Eingangsimpedanz   „Katodenfolger“   AM-Rundfunksender   Forumbetreiber   Voxhaus-Gedenktafel   Audio-Frequenzbereich   Anodengleichrichter   Schaltbeispiel   durchmoduliert