| Passwort vergessen?
Sie sind nicht angemeldet. |  Anmelden

Sprache auswählen:

Wumpus Gollum Forum von
Wumpus Welt der (alten) Radios
Sie sind nicht angemeldet.
 Anmelden

L bzw. LCR Meßgerät für den Hausgebrauch
  •  
 1 .. 8 9 10 11 12
 1 .. 8 9 10 11 12
04.01.16 23:19
NorbertWerner 

500 und mehr Punkte

04.01.16 23:19
NorbertWerner 

500 und mehr Punkte

Re: L bzw. LCR Meßgerät für den Hausgebrauch

Hallo Bernd,

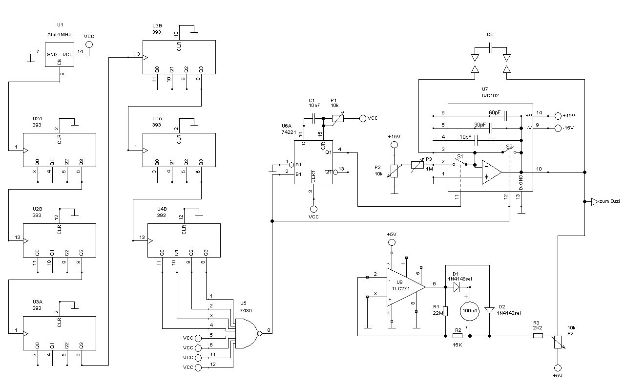
wenn es stimmt, dass das L-_Messgerät eine Auflösung von 1nH hat, dann wäre das ein wirklich gutes Ergebnis. Für die Schaltung wurden auch keine aussergewöhnlichen Teile verwendet, was den Nachbau erleichtert.

Was die Kapazitätsmessung angeht, da habe ich meine Schaltung etwas verbessert. Für die Anzeige des Pegels bei 63 Prozent verwende ich jetzt alternativ zum Oszi als Anzeige ein kleines Drehspulinstrument, das auf Mittelstellung justiert ist. Die Trickschaltung mit den Dioden verhindert hierbei, dass der Strom zu gross wird. Man muss die Dioden allerdings selektieren.

Der rote Kanal zeigt bei angeschlossener Kapazität (in diesem Fall 50pF) das Ende des fallenden Pegels bei 63 Prozent () an.
In meinem Fall beträgt der Pegelunterschied ohne (sehr kleiner) Kapazität 13,68V, also muss ich mit externer Kapazität den Monoflop so einstellen, dass ich einen Pegelunterschied von ca 8,62V (63Prozent) bekomme (violette Cursor).
Der gelbe Kanal zeigt mir jetzt die Kapazität in 1pF/µs an. Die Schaltung ist etwas umständlich, aber sie ist recht genau.

Die Kapazität habe ich mir am Wochenende gebaut. Sie sieht einfach aus, aber sie war doch sehr aufwendig. Um 50pF zu bekommen, musste der Abstand der beiden Platten (in meinem Fall) genau 1,37mm betragen.

So, jetzt muss aber mal alles in ein Gehäuse.









Gruss
Norbert

Datei-Anhänge
C_Oszillogramm.jpg C_Oszillogramm.jpg (559x)

Mime-Type: image/jpeg, 103 kB

C_Messschaltung.jpg C_Messschaltung.jpg (628x)

Mime-Type: image/jpeg, 76 kB

Kondensator 50pF Bausatz.jpg Kondensator 50pF Bausatz.jpg (539x)

Mime-Type: image/jpeg, 54 kB

Kondensator 50pF.jpg Kondensator 50pF.jpg (575x)

Mime-Type: image/jpeg, 124 kB

!
!!! Fotos, Grafiken nur über die Upload-Option des Forums, KEINE FREMD-LINKS auf externe Fotos.    

!!! Keine Komplett-Schaltbilder, keine Fotos, keine Grafiken, auf denen Urheberrechte Anderer (auch WEB-Seiten oder Foren) liegen!
Solche Uploads werden wegen der Rechtslage kommentarlos gelöscht!

Keine Fotos, auf denen Personen erkennbar sind, ohne deren schriftliche Zustimmung.

Den Beitrag-Betreff bei Antworten auf Threads nicht verändern!
07.01.16 23:18
MB-RADIO 

500 und mehr Punkte

07.01.16 23:18
MB-RADIO 

500 und mehr Punkte

Re: L bzw. LCR Meßgerät für den Hausgebrauch

Hallo Norbert,

mein LC-Messer nach der Schaltung aus dem "funkamateur" hat als kleinsten Bereich 99,9pF und 999µH bei einer Meßfrequenz von 1,5kHz. Als Digi wird eines auf der Basis eines C520D verwendet, Ein Digi mit einer Stelle mehr brächte schon mal eine Verbesserung. Und mit heutigen Bauelementen ließe sich die Meßfrequenz erhöhen um auch eine Auflösung von 1nH zu erreichen. mit einem völlig anderen mechanischen Aufbau, als bei Meinem, damit die Spule/Drahtstück auch direkt am Meßpunkt der Schaltung angeklemmt werden kann.

Deinen Eichkondensator finde ich gut - wie stabil ist der thermisch, erschütterungsmäßig und lageabhängig ? Ich würde da eine Kombination von Keraramik-C's mit verschiedenen TK-Werten vorziehen. Dabei ist der exakte Wert ja Nebensache - Hauptsache kurz vor Meßbereichsende und in allen Lebenslagen stabil - in den normalen Umgebungsbedingungen.

Dein Meßgerät ist klasse, wenn es entsprechend langzeitstabil ist . Es könnte auch mit einem Zähler ausgewertet werden.

Viele Grüße
Bernd

08.01.16 19:05
Martin.M 

500 und mehr Punkte

08.01.16 19:05
Martin.M 

500 und mehr Punkte

Re: L bzw. LCR Meßgerät für den Hausgebrauch

Ich hab einen der mir besondere Freude macht,

siehe http://www.wumpus-gollum-forum.de/forum/...130-24_154.html

lG Martin

 1 .. 8 9 10 11 12
 1 .. 8 9 10 11 12
Hausgebrauch   Messung   Schaltung   Grüße   Minimal-Kapazitätsbereich   Natürlich   Mehrpol-Steckverbindungen   HF-Schwingkreis-Gestaltung   messungen   bearbeitet   Bereich   Iduktivitäts-Messchaltung   zusammen   Meß-Wiederholgenauigkeit   Preis-Leistungs-Verhältnis   auslaufmodelle-nur-solange-der-vorrat-reicht   Zuletzt   Meßgerät   Energieanlagenelektroniker   Norbert