| Passwort vergessen?
Sie sind nicht angemeldet. |  Anmelden

Sprache auswählen:

Wumpus Gollum Forum von
Wumpus Welt der (alten) Radios
Sie sind nicht angemeldet.
 Anmelden

L bzw. LCR Meßgerät für den Hausgebrauch
  •  
 1 .. 8 9 10 11 12
 1 .. 8 9 10 11 12
05.11.15 23:09
NorbertWerner 

500 und mehr Punkte

05.11.15 23:09
NorbertWerner 

500 und mehr Punkte

Re: L bzw. LCR Meßgerät für den Hausgebrauch

Hallo zusammen,

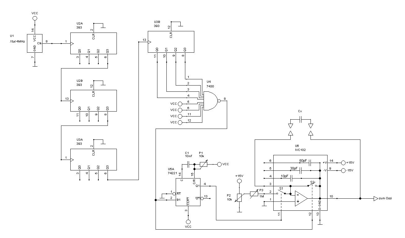
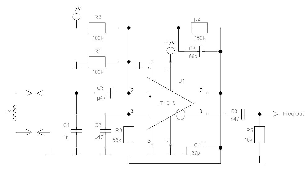
nachdem die Schaltung zur Kapazitätsmessung recht gut arbeitet habe ich mir jetzt eine Schaltung zur Messung von Iduktivitäten gebaut. Man kann sie noch für Messungen bis runter im nH-Bereich verwenden.
Ich habe mir eine Loop aus Aluminium (2cm breit) mit einem Durchmesser von 32m gebaut und habe sie mit meiner Schaltung vermessen. Das Ergebnis war 604,5nH. Nach Wetec's Spulenrechner kam ich auf 616,25nH. Die geringe Abweichung finde ich nicht schlecht.
Die Schaltung ist recht einfach, nur ist C1 sehr kritisch. Von dem frequenzbestimmenden Kondensator muss man den genauen Wert kennen. Dafür gibt es aber auch eine Schaltung.



Gruss
Norbert

Datei-Anhänge
L-Messung.jpg L-Messung.jpg (423x)

Mime-Type: image/jpeg, 30 kB

!
!!! Fotos, Grafiken nur über die Upload-Option des Forums, KEINE FREMD-LINKS auf externe Fotos.    

!!! Keine Komplett-Schaltbilder, keine Fotos, keine Grafiken, auf denen Urheberrechte Anderer (auch WEB-Seiten oder Foren) liegen!
Solche Uploads werden wegen der Rechtslage kommentarlos gelöscht!

Keine Fotos, auf denen Personen erkennbar sind, ohne deren schriftliche Zustimmung.

Den Beitrag-Betreff bei Antworten auf Threads nicht verändern!
06.11.15 18:23
MB-RADIO 

500 und mehr Punkte

06.11.15 18:23
MB-RADIO 

500 und mehr Punkte

Re: L bzw. LCR Meßgerät für den Hausgebrauch

Hallo Norbert,

soweit , so gut. Es gibt viele Möglichkeiten kleine C's und L's zu messen.
Aber bisher kenne ich kein Meßverfahren , welches hier einfachst aufgebaut zufriedenstellend arbeitet.

Wie ist denn bei Dir die Meß-Wiederholgenauigkeit ?

Viele Grüße
Bernd

07.11.15 00:34
NorbertWerner 

500 und mehr Punkte

07.11.15 00:34
NorbertWerner 

500 und mehr Punkte

Re: L bzw. LCR Meßgerät für den Hausgebrauch

Hallo Bernd,

ich habe heute mal einen Langzeittest über mehrere Stunden mit meiner Iduktivitäts-Messchaltung gemacht. Ich stellte fest, dass sich die Frequenz(3. Nachkommastelle) nach ca. 30 Minuten stabilisiert hat. Bei dieser Spule mit 3 Windungen hatte sich der Wert in dieser Zeit von 57,78nH auf 57,80nH geändert.
Klar, Halbleiter sind natürlich temperaturabhängig, aber der Komparator scheint nicht so stark zu driften.
Morgen (heute) werde ich die Messung wiederholen.

Bei der Schaltung zur C-Messung bin ich mir ehrlich gesagt nicht sicher, wie genau der Monoflop bei niedrigen Kapazitäten arbeitet. Ich habe da aber auch noch eine andere Schaltung im Auge.
Für Photodioden verwende ich gern die Integratorschaltung IVC102U um schwache Signale zu messen. Bei einem Eingangsoffset von 700fA sollte ich hier für eine Kapazitätsmessung eine gute Linearität hinbekommen. Bei der jetzigen Schaltung habe ich da ein Problem, wenn der Messbereich zu gross gewählt ist. Ich meine hier den durchgehenden Messbereich von 1pF bis 10nF.


Gruss
Norbert

Zuletzt bearbeitet am 07.11.15 00:35

07.11.15 10:54
MB-RADIO 

500 und mehr Punkte

07.11.15 10:54
MB-RADIO 

500 und mehr Punkte

Re: L bzw. LCR Meßgerät für den Hausgebrauch

Hallo Norbert,

das ist sehr gut, da würde ich mir keine weitere Gedanken darüber machen.

Ein Tipp ist, immer auf gute Kontaktgabe achten - am Besten Schraubverbindung der Meßklemme oä. - die kleinen Abgreifklemmen sind ungeeignet, mit denen kann man nur schnell mal in etwa testen. Sonst hat man nach jeden Ab- und Anklemmen einen anderen Anzeigewert.

Ja und Meßbereiche sollten eine Dekade nicht übersteigen.

Die Probleme treten immer bei den kleinen Werten auf, besonders bei Messungen nicht direkt am Eingang der Schaltung. Jede Zuleitungsinduktivität und Schaltkapazität sind da sehr störend und wirken sich je nach Meßverfahren unterschiedlich aus.
Das merkt man meist schon beim Einbau in ein Gehäuse.

Viele Grüße
Bernd

07.11.15 13:38
Pluspol 

500 und mehr Punkte

07.11.15 13:38
Pluspol 

500 und mehr Punkte

Re: L bzw. LCR Meßgerät für den Hausgebrauch

Hallo zusammen.

Nachdem mein Einfach- LC-Bausatz, im Vorfeld erwähnt für 30€ den Geist aufgab, besorgte ich mir aus Fernost ein LC 200A zu einem ähnlichem Preis. Gleich mit Gehäuse, für kleine L-und C-Werte gut geeignet und gut ansehlich, war ich sehr zufrieden. Bei Messungen an Drehkos kam es plötzlich zum Ausfall. KLeine L-und C-Werte waren nicht mehr meßbar und beim Start war gleich ein µF-Wert im Display. Anfragen nach möglichen Ausfallursachen blieben ergebnislos. Von Rainers LCR40 überzeugt, kaufte ich mir dieses kleine handliche Gerät, dass inzwischen etwas teurer war. Ein prima Gerät mit guten Messeigenschaften. Etwas klein und filigran verträgt es keinen rustikalen Umgang. Ein kleines Manko ist die spezielle 12 Volt-Batterien, bei deren evtl. Wechsel, das Gerät aufgeschraubt werden muss. Das Komische war, dass nach vorher mehrfach erfolglosen Bemühungen bei einem erneuten sporadischen Versuch mein "defektes" LC200A wieder funktionierte. Meine Vermutung ist, dass der Fehler durch eine ungewollte Fehlbedienung entstand. Ich hatte beim Starten vermutlich den Speicherzyklus bis zur meldung "OK" gestört bzw. vorzeitig beendet.

Freundliche Grüße von Dietmar

07.11.15 13:38
NorbertWerner 

500 und mehr Punkte

07.11.15 13:38
NorbertWerner 

500 und mehr Punkte

Re: L bzw. LCR Meßgerät für den Hausgebrauch

Hallo Bernd,

jetzt habe ich die gleiche Spule noch einmal gemessen. Nach dem einschalten bekam ich einen Wert von 57,65nH(IC-Temperatur=20,3 Grad C). Nach einer halben Stunde war es der gleiche Wert wie gestern, 57,807nH(IC-Temperatur=24,9 Grad C). Ich finde, das Ergebnis ist mehr als ausreichend. Man muss nur abwarten, bis der Komparator eine stabile Arbeitstemperatur erreicht hat.
Du erwähntest die Kontaktgabe. Ja, das ist mein jetziges Problem. Momentan verwende ich IC-Kelchfassungen und an die zu vermessenden Spulen habe ich kurze Stücke Klingeldraht stumpf angelötet. Das ist natürlich keine endgültige Lösung, aber für meine Testmessungen hat es ausgereicht.
Was die Zuleitungen angeht, die habe ich natürlich sehr kurz gehalten, obwohl, hier werden trotzdem noch einige nH dazu kommen.
Heute war Radioflohmarkt in Inning, da habe ich mich gleich mit Silberdraht eingedeckt. Jetzt kann ich mir davon wieder einige Spulen herstellen.

Gruss
Norbert

08.11.15 20:32
MB-RADIO 

500 und mehr Punkte

08.11.15 20:32
MB-RADIO 

500 und mehr Punkte

Re: L bzw. LCR Meßgerät für den Hausgebrauch

Hallo Norbert,

das hört sich gut an, zeigt aber, daß ohne Einlaufzeit die Genauigkeit leidet.
Leider ist das besonders bei den Batteriegeräten, die sich nach der Messung selbstständig ausschalten der Fall.

Nun kommt aber der heiklere Teil - kalibrieren, womit ???
Und bei welcher Frequenz wird gemessen ? - Die Meßfrequenz sollte ja nicht zu weit von der Eisatzfrequenz entfernt sein , wenn es ein Messen sein soll.

Ja, ich weiß schon, in der Praxis kommt es nie so genau darauf an - es sei denn man will ein Meßgerät bauen , und da wären wir wieder am Anfang.

Ich habe mir zu DDR-Zeiten ein RLC-Meßgerät gebaut. Die LC-Messung nach einer Schaltung im Funkamateur, R-Messung nach ?.
Da sind mir die ganzen Probleme auf die Füße gefallen. Als Referenz hatte ich nur einige industrielle Meßgeräte und paar selbstgebastelte Eich-C's und-L's aber leider eben bei anderen Frequenzen gemessen.

Viele Grüße
Bernd

12.11.15 01:49
NorbertWerner 

500 und mehr Punkte

12.11.15 01:49
NorbertWerner 

500 und mehr Punkte

Re: L bzw. LCR Meßgerät für den Hausgebrauch

Hallo zusammen,

ich habe ja auch ein RLC-Messgerät vom blauen 'C', aber die unteren Messbereiche sind zu gross und ausserdem ungenau. Seit ein paar Wochen zeigt mir jetzt auch noch der L-Bereich einen Schmarrn an.
Das Gerät, das Rainer und Dietmar hat scheint ja sehr gut zu sein. Vielleicht lege ich mir auch mal so ein Teil zu. Im Moment verwende ich für die C-Messungen (<=10pF) meinen Eigenbau. Die Bedienung ist allerdings etwas umständlich, da 1* sich ja auf 63 Prozent (bei C laden) bezieht. Ich muss in diesem Fall einmal den Ausgang (Min-Max) des Integrators ohne C messen. Dann setze ich den zweiten Cursor auf 63 Prozent des Pegels. Wenn ich jetzt ein C messen will muss ich die Zeit des 74221 soweit ändern, bis ich mit dem zweiten Cursor wieder die 63 Prozent Linie erreiche. Die Zeit ist dann 1.
Zugegeben, das ist etwas umständlich aber doch sehr genau und @Bernd reproduzierbar. Ich habe allerdings ein Problem mit der Anzeige bei Messungen <9pF. Der Integrator scheint hier ein Problem mit der Settling-Zeit zu haben. Das macht aber nichts, da ich den Pegel erst messe, wenn er stabil ist.
Die Schaltung im Anhang ist für C's mit kleiner Kapazität augelegt. Für grössere Kapazitäten kann man sie aber anpassen.
Da ich hier mit relativ kleinen Messfrequenzen arbeite ist die Drahtlänge zum zu messenden Kondensator nicht kritisch. Bei 1pF bekomme ich hier eine Pulsbreite von 1us.


Bei beiden Oszillogrammen ist die horizontale Auflösung 1us/Div.








Gruss
Norbert

Zuletzt bearbeitet am 12.11.15 09:33

Datei-Anhänge
1pF.jpg 1pF.jpg (402x)

Mime-Type: image/jpeg, 77 kB

10pF.jpg 10pF.jpg (388x)

Mime-Type: image/jpeg, 78 kB

C-Messung.jpg C-Messung.jpg (394x)

Mime-Type: image/jpeg, 57 kB

12.11.15 13:01
Pluspol 

500 und mehr Punkte

12.11.15 13:01
Pluspol 

500 und mehr Punkte

Re: L bzw. LCR Meßgerät für den Hausgebrauch

Hallo Norbert

Das erwähnte LCR-40 ist eine gute Lösung. Es beinhaltet auch die rel. genaue Messung der 3 wichtigen kleinen aber auch größeren elektr. Parameter. Allerdings sind dafür gegenwärtig rund 100€ nötig. Mit einer etwas fragilen Bauweise, nichts für rustikalen Umgang und mit einer internen 12V-Batterie. M. E. eine lohnende Ausgabe für jemanden, der nicht ständig jeden Cent umdrehen muss.. Ohne R-nur mit L-C-Messung macht es das LC-200A auch um die 30€ aus Fernost. Es kommt im ansehlich fertigen Gehäuse bei einer UB über vier 1,5V Batterien oder der Adapterbuchse bei 5-Volt. Ein PC-Anschluss gibt es auch noch. Wichtig vor dem Meßvorgang ist, die interne Speicherfunktion bis zur "OK-Meldung" abzuwarten und nicht vorzeitig zu unterbrechen...

Freundliche Grüße von Dietmar

Zuletzt bearbeitet am 12.11.15 13:07

12.11.15 21:29
MB-RADIO 

500 und mehr Punkte

12.11.15 21:29
MB-RADIO 

500 und mehr Punkte

Re: L bzw. LCR Meßgerät für den Hausgebrauch

Hallo,

das LCR40 ist ein RCL-Tester, kein Meßgerät.
100 Euro würde ich dafür nie ausgeben, das ist es schon lange nicht mehr wert.
In den kleinsten Bereichen zeigt es nur noch zweistellig an, also recht ungenau.

Hallo Norbert,

für Spulen wäre vielleicht das hier was: http://www.qsl.net/va3iul/L_meter/L_meter.htm

Es ist für die kleinen Werte wohl kein kombiniertes Meßgerät machbar, da zunehmend viele verschiedene Störfaktoren beachtet werden müssen.

Viele Grüße
Bernd

 1 .. 8 9 10 11 12
 1 .. 8 9 10 11 12
Minimal-Kapazitätsbereich   bearbeitet   Norbert   Energieanlagenelektroniker   HF-Schwingkreis-Gestaltung   Iduktivitäts-Messchaltung   Zuletzt   Mehrpol-Steckverbindungen   Meß-Wiederholgenauigkeit   Grüße   Bereich   Natürlich   Meßgerät   zusammen   Hausgebrauch   Preis-Leistungs-Verhältnis   auslaufmodelle-nur-solange-der-vorrat-reicht   messungen   Messung   Schaltung