| Passwort vergessen?
Sie sind nicht angemeldet. |  Anmelden

Sprache auswählen:

Wumpus Gollum Forum von
Wumpus Welt der (alten) Radios
Sie sind nicht angemeldet.
 Anmelden

Oszillator mit J-Fets
  •  
 1 2 3
 1 2 3
29.06.19 21:15
technikfreund 

500 und mehr Punkte

29.06.19 21:15
technikfreund 

500 und mehr Punkte

Oszillator mit J-Fets

Hallo Zusammen,

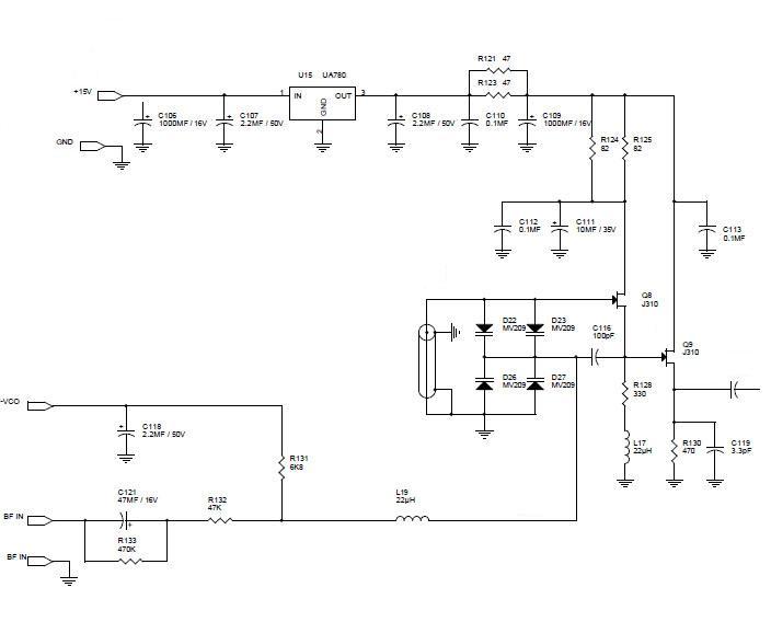
ich habe eine Oszillator Schaltung mit zwei J310 Transistoren aufgebaut (Oszillator + Buffer).

1) Der erste Schaltungsaufbau auf einer geätzten Platine lieferte sauber im ganzen Frequenzband
eine konstante Leistung.

2) Bei einer zweiten Platine, alles gleich, nur die J310 sind von einem anderen Hersteller, liefert
die Schaltung am Bandanfang ca. die gleiche Leistung wie o.g., aber ab der Bandmitte Richtung Bandende geht
die Leistung steil nach unten weg bis 0mW.

Wenn ich dann die Transistoren wie in der ersten Schaltung einbaue, arbeitet die Schaltung ganz normal wie
der erste Aufbau - also gehe ich davon aus dass die Transistoren entweder Fakes sind oder einen anderen
Arbeitspunkt haben.

Ich habe bis jetzt alles probiert was mir eingefallen ist, aber keinen Erfolg gehabt.

Anbei mal der Schaltplan und die mittels Transistor-Tester gemessenen Daten der beiden Transistoren unterschiedlicher Hersteller.

Wer hat Ideen für mich, meine einzigste Idee ist dass der Arbeitspunkt vielleicht auf Grund der abweichenden Daten von
Transistor 2 nicht stimmt.

Viele Grüße Technikfreund.





Zuletzt bearbeitet am 29.06.19 21:17

Datei-Anhänge
Oscillator.JPG Oscillator.JPG (631x)

Mime-Type: image/jpeg, 46 kB

Bild 1.JPG Bild 1.JPG (623x)

Mime-Type: image/jpeg, 23 kB

Noch gefällt der Beitrag keinem Nutzer.
!
!!! Fotos, Grafiken nur über die Upload-Option des Forums, KEINE FREMD-LINKS auf externe Fotos.    

!!! Keine Komplett-Schaltbilder, keine Fotos, keine Grafiken, auf denen Urheberrechte Anderer (auch WEB-Seiten oder Foren) liegen!
Solche Uploads werden wegen der Rechtslage kommentarlos gelöscht!

Keine Fotos, auf denen Personen erkennbar sind, ohne deren schriftliche Zustimmung.

Den Beitrag-Betreff bei Antworten auf Threads nicht verändern!
29.06.19 23:41
Martin.M 

500 und mehr Punkte

29.06.19 23:41
Martin.M 

500 und mehr Punkte

Re: Oszillator mit J-Fets

mess mal die g_s Kapazität von den FETs.

lG Martin

30.06.19 08:38
WalterBar 

500 und mehr Punkte

30.06.19 08:38
WalterBar 

500 und mehr Punkte

Re: Oszillator mit J-Fets

Hallo zusammen,

ich würde mir da keine Arbeit machen und nach einer seriöseren und damit teureren Bezugsquelle suchen. Manche Chinesen nehmen ein Bauteil mit gewissen Grundeigenschaften und drucken einfach eine x-beliebige Typenbezeichnung drauf.

Wie bei deinem J310 (der fafür auch bekannt ist) ist es mir zuletzt mit folgenden Bauteilen gegangen:

2SC1969 (HF-Leistungstransistor, Elecraft K2, CB)
SSM2165 (Dynamikkompressor Elecraft KSB2, AMT3000)

Der Transistor war ab 14 MHz unbrauchbar, der Kompressor funktionierte überhaupt nicht und war ein normaler OP-Amp)


Gruss
Walter

30.06.19 09:47
technikfreund 

500 und mehr Punkte

30.06.19 09:47
technikfreund 

500 und mehr Punkte

Re: Oszillator mit J-Fets

Hallo Martin,

wie sollte ich da vorgehen - Kapatizätsmessgerät?

@ Walter, eigentlich dachte ich die JFets kommen aus einer seriösen Quelle, (gleiche Quelle von beiden Herstellern) bestelle da öfters, bisher keine Probleme, aber wer weiß. Die verkaufen ja auch nur und produzieren nicht selber.

Leider ist der gut funktionierende JFet fast nicht mehr zu bekommen und sehr teuer, daher hatte ich den anderen bestellt,
bevor ich die alle in die Tonne kloppe würde ich doch gerne herausfinden was jetzt der Grund für dieses Verhalten vom Transistor ist.

Viele Grüße Technikfreund.

30.06.19 10:21
Martin.M 

500 und mehr Punkte

30.06.19 10:21
Martin.M 

500 und mehr Punkte

Re: Oszillator mit J-Fets

ich halte die Schaltung für Murks da kann der Fet auch nix dran ändern. (ß<1)
daß die erste lief ist ein Zufallsprodukt.

lG Martin

Zuletzt bearbeitet am 30.06.19 10:23

30.06.19 10:37
HB9 

500 und mehr Punkte

30.06.19 10:37
HB9 

500 und mehr Punkte

Re: Oszillator mit J-Fets

Hallo zusammen,

damit der Oszillator funktionieren kann, braucht es eine ausreichend grosse Kapazität vom Source nach Masse, die zusammen mit dem Rückkopplungskondensator (der zwischen Source und Gate) einen Spannungsteiler bildet und so für die Hochtransformation der Spannung vom Source zum Gate sorgt. In dieser Schaltung war wohl die parasitäre Schaltungskapazität und die Eingangskapazität des Puffers dafür zuständig. Ist nun die Kapazität des FETs etwas kleiner, reicht es halt nicht mehr...

Gruss HB9

30.06.19 13:51
technikfreund 

500 und mehr Punkte

30.06.19 13:51
technikfreund 

500 und mehr Punkte

Re: Oszillator mit J-Fets

Hallo Zusammen,

ich habe jetzt den Arbeitspunkt des Transistors verändert,
der Source Widerstand (330R) hat jetzt 82R, die Leistung vom Bandanfang
bis Bandende ist nun fast gleich. Gegenüber vorher Null! Milliwatt am Bandende.

Viele Grüße Technikfreund.

Zuletzt bearbeitet am 30.06.19 13:52

30.06.19 14:37
Martin.M 

500 und mehr Punkte

30.06.19 14:37
Martin.M 

500 und mehr Punkte

Re: Oszillator mit J-Fets

und wieviel mW hast du auf der 1. harmonischen?
lG Martin

30.06.19 15:05
technikfreund 

500 und mehr Punkte

30.06.19 15:05
technikfreund 

500 und mehr Punkte

Re: Oszillator mit J-Fets

Hallo Martin,

die 1. Harmonische wird mit -60dB unterdrückt.

die 2. Harmonische mit -50dB.

Viele Grüße Technikfreund.

30.06.19 17:45
Martin.M 

500 und mehr Punkte

30.06.19 17:45
Martin.M 

500 und mehr Punkte

Re: Oszillator mit J-Fets

das sieht garnicht schlecht aus
nimm es so.

lG Martin

 1 2 3
 1 2 3
Kennlinienschreiber   Technikfreund   Schwingkreis-Induktivität   Reihenwiderstand   Eingangskapazität   Oszillator   Hochtransformation   Wumpus-Gollum-Forum   Grundeigenschaften   Kleinspannungskurven   Transistor-Tester   welt-der-alten-radios   peak-atlas-dca75-   Kapatizätsmessgerät   Schaltungskapazität   Ausgangsleistung   Schaltung   Rückkopplungskondensator   HF-Leistungstransistor   Voxhaus-Gedenktafel