| Passwort vergessen?
Sie sind nicht angemeldet. |  Anmelden

Sprache auswählen:

Wumpus Gollum Forum von
Wumpus Welt der (alten) Radios
Sie sind nicht angemeldet.
 Anmelden

Micro, ein russischer Miniaturempfänger
  •  
 1 2 3 4
 1 2 3 4
05.04.15 18:37
thiago 

0-49 Punkte

05.04.15 18:37
thiago 

0-49 Punkte

Re: Micro, ein russischer Miniaturempfänger

hmm, an der Basis des 5 Transistors ist aber kein Widerstand gegen Minus




Guck Dir mal die blaue Linie an. Das ist die Verbindung von der Basis des T5 zur Dünnschichtschaltung. In dieser führt aber nur ein einziger Widerstand weg, nämlich der R5 von der Basis T5 zum Kollektor T4. Anderseits würde der von Dir erwähnte Widerstand wenig Sinn machen, denn die Basis von T5 bekommt den Arbeitspunkt über R5 geregelt. Wo sitzt denn dieser 4,5 k Widerstand bei Deinem Micro?

Zuletzt bearbeitet am 05.04.15 18:39

Datei-Anhänge
000012e.jpg 000012e.jpg (371x)

Mime-Type: image/jpeg, 108 kB

!
!!! Fotos, Grafiken nur über die Upload-Option des Forums, KEINE FREMD-LINKS auf externe Fotos.    

!!! Keine Komplett-Schaltbilder, keine Fotos, keine Grafiken, auf denen Urheberrechte Anderer (auch WEB-Seiten oder Foren) liegen!
Solche Uploads werden wegen der Rechtslage kommentarlos gelöscht!

Keine Fotos, auf denen Personen erkennbar sind, ohne deren schriftliche Zustimmung.

Den Beitrag-Betreff bei Antworten auf Threads nicht verändern!
05.04.15 18:55
thiago 

0-49 Punkte

05.04.15 18:55
thiago 

0-49 Punkte

Re: Micro, ein russischer Miniaturempfänger

Hallo Peter,

hab gerade Deine Mail bekommen mit der Frage nach der Platinenlayout. Ja, ich habe eines, hier ...



wäre nett wenn Du hier im Forum Deine Fragen stellst, dann haben alle etwas davon

Datei-Anhänge
00004f.jpg 00004f.jpg (360x)

Mime-Type: image/jpeg, 57 kB

05.04.15 19:58
MB-RADIO 

500 und mehr Punkte

05.04.15 19:58
MB-RADIO 

500 und mehr Punkte

Re: Micro, ein russischer Miniaturempfänger

Hallo Claudio,

da hast Du bestimmt recht, die 4,5k sind der gemessene Gesamtwiderstand Basis nach Minus - muß ich nächste Woche noch mal gucken.

Lade Dir mal das dritte Buch herunter : http://publ.lib.ru/ARCHIVES/K/KRUPININ_I...pinin_I.T..html
Auf der echten Seite76 ist die Schaltung - vonwegen das Buch brauchen wir nicht.

Viele Grüße
Bernd

Zuletzt bearbeitet am 05.04.15 20:00

05.04.15 20:52
thiago 

0-49 Punkte

05.04.15 20:52
thiago 

0-49 Punkte

Re: Micro, ein russischer Miniaturempfänger

Hi,
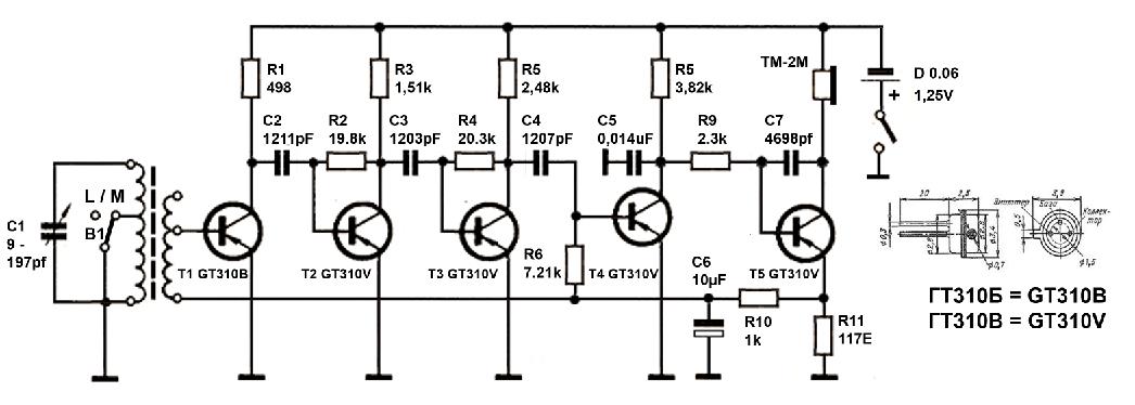
es kommt Freude auf!!! bin wieder einen gewaltigen Schritt vorangekommen!! Mein Versuchsaufbau funktioniert jetzt. Ich hatte eine kleine Verbindung zwischen zwei Leiterbahnen auf der Lochrasterplatine mit Lötzinn. Nach Beseitigung funktioniert der Empfänger nun bestens.

Meine Schaltung dürfte also ziemlich gut hinkommen.

Hier also die endgültige Schaltung:





und hier der provisorische Aufbau:






werde nun versuchen das kleine Platinchen selbst herzustellen bzw. zu ätzen um meine zwei anderen Micros zu retten. Bei diesen ist nämlich Flüssigkeit aus dem Knopfakku daraufgekommen

.

Datei-Anhänge
000011e.jpg 000011e.jpg (367x)

Mime-Type: image/jpeg, 55 kB

000016e.jpg 000016e.jpg (366x)

Mime-Type: image/jpeg, 57 kB

05.04.15 20:57
thiago 

0-49 Punkte

05.04.15 20:57
thiago 

0-49 Punkte

Re: Micro, ein russischer Miniaturempfänger

sorry hab Deinen letzten Beitrag erst jetzt gesehen. Das Buch aus dem russischen Forum!?
Juhu! Das wäre der Hammer! Gibt es da noch weitere wichtige Details??

05.04.15 21:08
thiago 

0-49 Punkte

05.04.15 21:08
thiago 

0-49 Punkte

Re: Micro, ein russischer Miniaturempfänger

Mist, nach dem halben Download kommt ein Fehler

05.04.15 21:32
thiago 

0-49 Punkte

05.04.15 21:32
thiago 

0-49 Punkte

Re: Micro, ein russischer Miniaturempfänger

es hat geklappt!! Whow... freut mich, meine Schaltungsaufnahme war also fehlerfrei.
Mann und ich plag mich da herum. Na ja hatte im Endeffekt doch etwas Gutes, dass ich in den russischen Foren herumgestöbert und die Seite 75 entdeckt habe. Jedenfalls haben wir nun die Schaltung mit Platinenlayout, die Dünnfilmschaltung und einen Bestückungsplan.
Ich habe übrigens die kleinen 10uF Elkos mit 12 x 2,8 mm aufgetrieben. In ebay hatte einer 6 Stück als Neuware zum Sofortkauf angeboten. Da habe natürlich gleich zugeschlagen. Angeblich sollen sie die volle Kapazität haben.
Als nächstes werde ich noch ein kleines gehärtetes Stahlwerkzeug anfertigen mit dem ich das Gehäuse des Micro öffnen kann ohne es dabei zu beschädigen.

Gruß
Claudio

06.04.15 09:33
Wolle 

500 und mehr Punkte

06.04.15 09:33
Wolle 

500 und mehr Punkte

Re: Micro, ein russischer Miniaturempfänger

Hallo Claudio.

Vielen Dank für Deine Arbeit und meinen Glückwunsch zu Deinem Erfolg.

Mit vielen Grüssen.
Wolle

06.04.15 10:17
MB-RADIO 

500 und mehr Punkte

06.04.15 10:17
MB-RADIO 

500 und mehr Punkte

Re: Micro, ein russischer Miniaturempfänger

Hallo,

danke an Hardy, der den Stein wieder ins rollen gebracht hat und an thiago, der ein Gerät total zerlegt hat um den Hybrid-IC genau auszumessen.
Ich dagegen hatte nur die Werte in der Schaltung gemessen, was zu Abweichungen führt und ich fälschlicherweise den 4,5k-Widerstand eingezeichnet habe.
Nun ist es aber klar, daß Mikro und Mikron die gleiche Schaltung haben und laut dem Buch sogar mal das gleiche Gehäuse hatten.
Das Überbrücken des Teilwiderstandes R6, dient wohl zum Anpassen an verschiedenen Stromverstärkungen.

Nun wäre es noch schön , wenn man einen Ersatz für den Drehko fände - einen winzigen 200pF-Trimmer o.ä..

Viele Grüße
Bernd

06.04.15 11:49
thiago 

0-49 Punkte

06.04.15 11:49
thiago 

0-49 Punkte

Re: Micro, ein russischer Miniaturempfänger

MB-RADIO:
Hallo Claudio,

da hast Du bestimmt recht, die 4,5k sind der gemessene Gesamtwiderstand Basis nach Minus - muß ich nächste Woche noch mal gucken.

Lade Dir mal das dritte Buch herunter : http://publ.lib.ru/ARCHIVES/K/KRUPININ_I...pinin_I.T..html
Auf der echten Seite76 ist die Schaltung - vonwegen das Buch brauchen wir nicht.

Viele Grüße
Bernd

nun ja, das Buch brauchen wir deshalb nicht mehr weil die Schaltung mit Bestückungsplan und Layout ja nun da ist. Ich habe mir übrigens die Seite 76 angesehen aber nicht viel Brauchbares entdeckt was wir nicht eh schon wüssten.
Das mit der 5-Transitor-Schaltung des Micron war ja bekannt. Laut Auskunft meines russischen Freundes Leonid hat man den Micro in zwei Versionen gebaut. Anfangs mit 6 Transistoren in grüner und türkiser Gehäusefarbe und später, als die Serie für damalige Verhältnisse dort wirklich riesig wurde hat man dann versucht einzusparen und die 5-Transistor Variante entwickelt welche im schwarz/elfenbein farbenen Gehäuse gefertigt wurde. Diese Spar-Schaltung hat man dann auch für den Micron übernommen, so die Auskunft von Leonid. Er sagte mir weiter, dass vom selben Hersteller zur Olympiade 1980 in Moskow auch noch eine dritte Variante gefertigt wurde. Der Verkaufserfolg war aber schlecht da zeitgleich auch die Japaner mit einigen leistungsstarken AM-Miniempfängern auf den Markt erschienen.



Zuletzt bearbeitet am 06.04.15 13:08

Datei-Anhänge
000010e.jpg 000010e.jpg (367x)

Mime-Type: image/jpeg, 104 kB

 1 2 3 4
 1 2 3 4
Miniaturisierungsgrad   Kondensatorschaltkreis   Germaniumtransistoren   Transistoren   5-Transitor-Schaltung   Schaltung   7-Transistor-Version   Rasierklingenstückchen   russischer   6-Transistorvariante   Widerstandsbezeichnung   6-Transistorschaltung   5-Transistorschaltung   Miniaturempfänger   Temperaturänderungen   Streichholzschachtel   Dünnschichtschaltung   Verdrahtungsversionen   russischen   Schaltungsprinzipien