| Passwort vergessen?
Sie sind nicht angemeldet. |  Anmelden

Sprache auswählen:

Wumpus Gollum Forum von
Wumpus Welt der (alten) Radios
Sie sind nicht angemeldet.
 Anmelden

SAQ-Röhren-Geradeaus-Empfänger
 1 2
 1 2
23.07.25 11:38
Reflex-Kalle 

500 und mehr Punkte

23.07.25 11:38
Reflex-Kalle 

500 und mehr Punkte

Re: SAQ-Röhre-Geradeaus-Empfänger

basteljero:

Da ein Teiler iC in einem Röhrenprojekt im WGF völlig zu Recht abgelehnt wird, …


Guten Tag Jens,

grundsätzlich wird sicherlich ein IC bei einem Röhrenprojekt hier im WGF nicht abgelehnt. Nur die Themenüberschrift ist hier eben etwas irreführend, weil ein Geradeaus-Empfänger mit Röhren eben keinen IC erwarten lässt, schon gar nicht, um irgendeine Frequenz zu erzeugen. Geradeaus-Empfänger mit Röhren haben sowas eigentlich gar nicht.

Gruß

(Reflex-)Kalle

    !
    !!! Fotos, Grafiken nur über die Upload-Option des Forums, KEINE FREMD-LINKS auf externe Fotos.    

    !!! Keine Komplett-Schaltbilder, keine Fotos, keine Grafiken, auf denen Urheberrechte Anderer (auch WEB-Seiten oder Foren) liegen!
    Solche Uploads werden wegen der Rechtslage kommentarlos gelöscht!

    Keine Fotos, auf denen Personen erkennbar sind, ohne deren schriftliche Zustimmung.

    Den Beitrag-Betreff bei Antworten auf Threads nicht verändern!
    23.07.25 18:21
    basteljero 

    500 und mehr Punkte

    23.07.25 18:21
    basteljero 

    500 und mehr Punkte

    Re: SAQ-Röhren-Geradeaus-Empfänger

    Hallo Kalle,
    Das war natürlich mit einem Augenzwinkern gemeint.

    Natürlich wird man einen Quarz und nachfolgenden Teiler einsetzen, anstatt in problematischer
    Empfangssituation die SAQ-Ausstrahlung zu verpassen.

    Dieser Empfänger ist ja hauptsätzlich für den Außeneisatz geplant, und da muss die Frequenzeinstellung
    "sitzen".
    Je schmalbandiger man baut, desto wichtiger wird die Frequenzstabilität des Oszillators.

    in der Funk-Technik 1954 / Heft 16 beginnt übrigens eine Artikelserie von Erich Roske über Temperatur-
    kompensation von Schwingkreisen.

    Mal sehen, wie genau man den Schalenkern hinbekommt, das Abstimmaggregat ist gerade in Arbeit.
    https://www.worldradiohistory.com/INTERN...nik-1954-16.pdf
    Solche Basteleien sind immer lehrreich, wenn man praktisch nachvollziehen will was dahintersteckt wenn es
    im Manual heißt "Alle Schwingkreise Tempferaturkompensiert"

    Gruß
    Jens

    Zuletzt bearbeitet am 24.07.25 18:20

      23.07.25 23:03
      wumpus 

      Administrator

      23.07.25 23:03
      wumpus 

      Administrator

      Re: SAQ-Röhren-Geradeaus-Empfänger

      Hallo Jens,

      Augenzwinkern in Foren ist immer ein Problem. Du darfst nicht vergessen, dass Nutzer auch über Suchmaschinen mit Suchbegriff (z.B.) SAQ-Röhren-Geradeaus auf diesen Thread gelenkt werden könnten. Diese Nutzer wollten aber eben genau das finden, was dann nicht geboten wird: Ein Röhren-Empfänger im eigentlichen Wortsinn , wie ihn Radio / Funk / Interessierte deuten würden, mit Vakuum-Elektronen-Verstärkerröhren.

      So hast Du wieder mal eine gewisse Nervosität mit einem Deiner Thread generiert. Ich habe im Betreff deshalb etwas nachgebessert um ein beabsichtigtes Augenzwinkern um 2 dB erkennbarer zu machen...


      Nachtrag 25.07.2015, 10:45 Uhr: Siehe auch hier:

      https://www.wumpus-gollum-forum.de/forum...0&page=2#15


      Grüße von Haus zu Haus
      Rainer, DC7BJ (Forumbetreiber)

      Welt der alten Radios:
      http://www.welt-der-alten-radios.de

      Wumpus-Gollum-Forum:
      http://www.wumpus-gollum-forum.de/forum

      Virtuelle Voxhaus-Gedenktafel:
      http://www.voxhaus-gedenktafel.de

      Wumpus bei youtube:
      https://www.youtube.com/user/MyWumpus

      Zuletzt bearbeitet am 25.07.25 10:46

        24.07.25 11:44
        Reflex-Kalle 

        500 und mehr Punkte

        24.07.25 11:44
        Reflex-Kalle 

        500 und mehr Punkte

        Re: SAQ-Röhren-Geradeaus-Empfänger

        basteljero:

        Je schmalbandiger man baut, desto wichtiger wird die Frequenzstabilität des Oszillators.

        in der Funk-Technik 1954 / Heft 16 beginnt übrigens eine Artikelserie von Erich Roske über Temperatur-
        kompensation von Schwingkreisen.

        Mal sehen, wie genau man den Schalenkern hinbekommt, das Abstimmaggregat ist gerade in Arbeit.
        https://www.worldradiohistory.com/INTERN...nik-1954-16.pdf
        Solche Basteleien sind immer lehrreich, wenn man praktisch nachvollziehen will was dahintersteckt wenn es
        im Manual heißt "Alle Schwingkreise Tempferaturkompensiert"

        Gruß
        Jens

        Hi Jens,

        Temperaturkompensation von Schwingkreisen mit Induktivitäten durch passend gewählte Schwingkreiskondensatoren ist ein weites Feld und letztlich nur „experimentell“ richtig lösbar.

        Zum Beispiel verwendet Grundig in seinen röhrenbestückten Stereo-Dekodern für das 19kHz Pilotton-Filter als 1,08nF Schwingkreiskapazität 6 parallelgeschaltet 180pF Keramik-Rohrkondensatoren mit entsprechendem Temperaturkoeffizienten. Findet man in anderen Stereo-Dekodern so nicht wieder, die mit kleineren Induktivitäten und damit größeren Kapazitäten für die 19kHz Pilotton-Filtern dimensioniert wurden. Bei meinem selbst dimensionierten Stereo-Dekoder mit einer einzigen Pentode (nach dem Vorbild des ersten Grundig Dekoders mit einer 6BH6 in Reflex-Schaltung) verwende ich auch industriell gefertigte Filter mit ca. 11…12mH Induktiviäten und Kreiskapazitäten von 6,2nF für das 19kHz Pilotton-Filter dann Styroflex-Kondensatoren und hab bei üblichen Raumtemperaturen (15…30…°C) und in üblichen Radiogehäusen eingebaut keine Temperaturdifferenzprobleme.

        Gruß

        (Reflex-)Kalle

          24.07.25 18:15
          basteljero 

          500 und mehr Punkte

          24.07.25 18:15
          basteljero 

          500 und mehr Punkte

          Re: SAQ-Röhren-Geradeaus-Empfänger

          Hallo Kalle,

          Zitieren:
          Temperaturkompensation von Schwingkreisen mit Induktivitäten durch passend gewählte Schwingkreiskondensatoren ist ein weites Feld und letztlich nur „experimentell“ richtig lösbar.

          So ist es, und es gehört etwas Erfahrung mit den verwendeten Bauteilen dazu.
          Leute wie Erich Roske brachten seinerzeit natürlich auch erhebliches Fachwissen in dem Bereich mit, das ist
          in manchen Fällen auch nicht zu ersetzen.

          Ein weiteres Problem ist, dass ich kein gut sortiertes Sortiment an Keramik-Kondensatoren habe, und dass
          sich die Farb-Codierungen wohl im Verlauf der Jahrzehnte geändert hat.

          Gestern ist das Abstimm-Aggregat gemacht worden und ein erster Test mit dem Föhn gemacht worden:

          Beim Erwärmen des Kernes auf "Anfassgrenze" (60°C) brachte einen Anstieg der Frequenz von 16,400 kHz auf
          16,460 kHz mit sich.
          Das passt schon mal, die Schaltnetzteil-Kerne hatten teilweise mehr als das Zehnfache an Abweichung.

          [img]

          Die geringe Abweichung veändert das Projekt:
          Anstelle sowohl SAQ als auch RDL in einem Bereich zu erfassen (Es ist max. ein Bereich von ungefähr 2,5 kHz abstimmbar)
          Wird nun eine Umschaltung zwischen beiden verwendet.
          Der Abstimmkern kann so weiter herausgedreht sein, hier ist der Abstimmbereich / Drehwinkel kleiner.

          Dann kamen die Kondensatoren dran, es stehen 2 Typen zur Verfügung:
          1. Ein Wima-1000pF-Kondensator mit hoher Güte und praktisch keiner Temperaturabweichung.
          2. Ein 1200pF-Kondensator, schlechte Güte (recht hohe Verluste), aber einer der wenigen
          Typen, die mit ansteigender Temperatur ihre Kapazität erhöhen.

          Der Ferritkern wurde auf Temperatur gehalten, dann die "roten" FKP-Kondensatoren unter annähernder Beibehaltung
          der Frequenz durch die "blauen" ersetzt, bis ein Frequenzabfall bei Erwärmung auch von etwa 60 Hz stattfand.

          Das geht verhältnismäßig schnell und würde für den praktischen Gebrauch ausreichen.
          im Winter soll es aber genauer gemacht werden, das wird langwieriger, weil dann der gesamte Empfänger
          auf Temperatur gebracht werden muss und nach jedem Durchgang komplett wieder abgekühlt sein muss.

          Hier wird zum Problem, dass der Schalenkern mit seiner hohen Masse eine lange Temperatur-Zeitkonstante hat.
          ----
          @Rainer,
          Natürlich ist das ein Röhren-Projekt, 3xUf5 in Aussenkontaktfassung, mehr Röhre geht bei dem Platz nicht !
          Der erste Beitrag ist unmissverständlich ergänzt.

          Wen das Teiler-IC stört, der darf mir gerne einen "geraden" Quarz im Bereich von 16,3 bis 16,8 kHz anbieten...

          Gruß
          Jens

          Zuletzt bearbeitet am 24.07.25 20:59

          Datei-Anhänge
          Abstimmaggregat_erste Tempreraturkompensation_2025-07-24.jpg Abstimmaggregat_erste Tempreraturkompensation_2025-07-24.jpg (74x)

          Mime-Type: image/jpeg, 202 kB

            25.07.25 10:37
            wumpus 

            Administrator

            25.07.25 10:37
            wumpus 

            Administrator

            Re: SAQ-Röhren-Geradeaus-Empfänger

            Hallo zusammen,

            Ich war und bin mir sicher, dass bei Start dieses Threads im Startbeitrag keine Eektronenröhren (Zitat "Alle 3 Röhren werden CF7 oder UF5 sein, die mit kleiner Schrimgitterspannung laufen.") erwähnt wurden, das zeigen ja auch Antworten von Nutzern auf den Tread, die gerade auf diesen Umstand aufmerksam machten.

            Auch im gezeigten Schaltbild werden diese Röhren auch jetzt noch nicht gezeigt.

            Auch der erwähnte Quer-Beitrag im Thread zeigt keine Elektronenröhren.

            Wie dem auch sei, nunmehr gibt es diese Hinweise, sei es drum. So kommen die von mir in den Betreff zugefügten Anführungszeichen um "Röhren" wieder weg, aber um weitere Ergänzungen oder Korrekturen meiner Korrekturen auszuschließen, beende ich jetzt diesen Thread- Nachtrag: 13.08.2025



            Grüße von Haus zu Haus
            Rainer, DC7BJ (Forumbetreiber)

            Welt der alten Radios:
            http://www.welt-der-alten-radios.de

            Wumpus-Gollum-Forum:
            http://www.wumpus-gollum-forum.de/forum

            Virtuelle Voxhaus-Gedenktafel:
            http://www.voxhaus-gedenktafel.de

            Wumpus bei youtube:
            https://www.youtube.com/user/MyWumpus

            Zuletzt bearbeitet am 13.08.25 18:03

              09.08.25 14:44
              basteljero 

              500 und mehr Punkte

              09.08.25 14:44
              basteljero 

              500 und mehr Punkte

              Re: SAQ-Röhren-Geradeaus-Empfänger

              -Teil 6 : Chassis-Unterseite

              Hallo,

              Ziel dieses Projektes ist es, einen einfachen, aber sehr leistungsfähigen SAQ-Röhren-Empfänger
              vorzustellen, der auch für den weniger geübten Röhrenfan adaptiert werden kann.

              Der Erfolg hängt ganz entscheidend davon ab, ob grundsätzliche Fehler begangen werden.
              Kritisch ist beispielsweise eine mögliche HF-Kopplung von Gitter und Anodenkreis.

              Daher ist ein Abschirmblech eingefügt, welches auf der Unterseite des Chassis eine Abschirmung
              bewirkt:

              Ebenso beim NF-Endverstärker, der Ausgangsübertrager ist unterhalb, der Eingngsübertrager
              ist auf dem Chassis montiert.

              HF- und NF-Kreise können dagegen nicht miteinander koppeln, wegen des verhältnismäßig
              großen Frequenzabstandes und der scharfen Resonanzkurven der Kreise.

              Wenn das Gehäuse gemacht ist, kommt hier noch eine Gesamtansicht des fertigen Gerätes
              rein.

              Von der Grundkonzeption her kann man sich an den professionellen Empfängern orientieren.
              Hier hat jemand sich erst mit so einem Gerät sehr eingehend beschäftigt und dann ein
              Video von der Bedienung des Gerätes eingestellt:
              https://www.youtube.com/watch?v=_saZEfnevkE
              Ganz am Ende [7:33] wird es im Zusammenhang SAQ interessant:
              Mit Einschalten des "Tonsiebes" verschwindet schlagartig das Gedüdel der sehr nahen Telegrafie-
              Stationen, der gewünschte Sender wird danach dann eingestellt.

              Der Lorenz-Bandfilter ist extrem gut, aber man kann selbst mit einem Kreis schöne Ergebnisse
              erzielen.
              Zunächst wurde im Empfänger Dioden-Gleichrichtung versucht, war aber leise und führe zu einer
              Verbreiterung des Anodenkreises.
              Das führte dann letztendlich zu folgender Schaltung im nächsten Beitrag:

              Jens

              Datei-Anhänge
              SAQ-Röhren-Geradeausempfänger_Testbetrieb-Chassis-Unterseite_2025-08-09.jpg SAQ-Röhren-Geradeausempfänger_Testbetrieb-Chassis-Unterseite_2025-08-09.jpg (58x)

              Mime-Type: image/jpeg, 477 kB

                09.08.25 14:46
                basteljero 

                500 und mehr Punkte

                09.08.25 14:46
                basteljero 

                500 und mehr Punkte

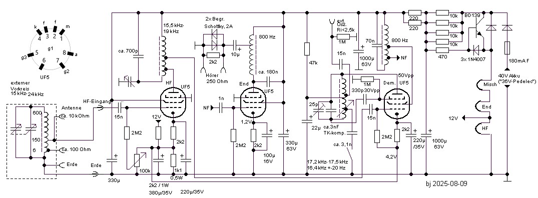
                Re: SAQ-Röhren-Geradeaus-Empfänger

                -Teil 7 : Schaltung-
                Hallo,

                Die Schaltung sieht nach einigen Veränderungen so aus:

                Die UF5 ist mein "RV12P2001-Ersatz", eine Regelröhre, die auch mit geringer Spannung noch gut
                läuft und sich wegen ihrer Hochohmigkeit gut für diese Schaltung eignet.

                Die HF lässt sich so über die Gitter-Vorspannung reduzieren, ein Spannungsteiler erzeugt die notwendige
                positive Spannung der Katode.

                Die ist auch in der selbstschwingenden Mischstufe notwendig, die zur Demodulation dient.
                etwa 5V negative Spannung benötigt das Bremsgitter, um einigermaßen Steuerwirkung zu haben.

                Am Steuergitter liegt nur die HF an, die Mischung erfolgt meiner Meinung nach über die sich
                verändernde Stromverteilung über das Schirmgitter, an der die NF abgenommen werden kann
                und dem Anodenstrom.

                Auch 60mVpp HF (RDL an passiver Hilfsantenne) beeinträchtigen den Oszillator nicht.
                Das Schirmgitter ist an Anzapfung des Übertrgers gelegt wegen der Dämpfung, die Endröhre
                liefert über 100mVpp am 250-ohm-Hörer, das ist schon fast zu laut.

                Begrenzerdioden deshalb auch als Schottky, schützt auch den Hörer bei Defekt des Auskoppelkondensators.

                Die Heizspannung ist gleichzeitig Anodenbetriebsspannung, zu Kaiser-Zeiten "Sparschaltung" genannt.
                Großzügig gesiebt, da auch NF-Bezugsspannung.
                Die Heizfäden würden vermutlich den Fahrrad-Akku direkt nicht lange überleben, deshalb ein Softanlauf
                mit BD 139.
                Der durchläuft ein Leistungs-Maximum während der Anlauf-Zeit und braucht einen Kühlkörper.

                Höreindruck:
                Wird RDL eingestellt und auf SAQ umgeschaltet, ist RDL weg, wegen des Tonsiebes.
                RDL ist ein scharfes Kriterium für einen SAQ-Empfänger, weil man zwei Kanäle hat, die nur 80 Hz
                auseinanderliegen.
                Bei Behelfsantenne am niederohmigen Eingang des externen Vorkreises ist auch dieser scharf,
                Beide Kanäle von RDL lassen sich trennen, es ist dann jeweils nur ein leiser Dauerton zu hören.

                Gruß
                Jens

                Zuletzt bearbeitet am 09.08.25 16:21

                Datei-Anhänge
                SAQ-Röhren-Geradeausempfänger-Schaltung-2025-08-09.jpg SAQ-Röhren-Geradeausempfänger-Schaltung-2025-08-09.jpg (63x)

                Mime-Type: image/jpeg, 114 kB

                  10.08.25 19:09
                  basteljero 

                  500 und mehr Punkte

                  10.08.25 19:09
                  basteljero 

                  500 und mehr Punkte

                  Re: SAQ-Röhren-Geradeaus-Empfänger

                  -Teil 8 : Hörprobe, Blick auf Kungsbacka-Empfänger (SAK)

                  Hallo zusammen,

                  Der kleine Empfänger wurde auch aus dem Grund gebaut um zu einer wenigstens
                  ansatzweisen Einschätzung zu kommen, mit welchen Bandbreiten seinerzeit gearbeitet wurde.

                  Tonaufnahme "RDL"
                  Die Aufnahme im Anhang wurde folgendermaßen gemacht:

                  Die Behelfsantenne wurde sehr lose (niederohmiger Eingang des Eingangskreises) angekoppelt.
                  Dann wurde der Empfänger auf die Empfangsfrequenz 18,15 kHz eingestellt und gewartet, bis RDL
                  mal wieder Morsezeichen sendet.

                  Zweimal ist das Zeichen für die "9" (dreimal lang, einmal kurz) zu hören,
                  bei der "2" (zwiemal kurz, dreimal lang) wird der Überlagerer auf den unteren RDL-Kanal gestellt.

                  Die Zeichen erscheinen danach invertiert (die Tastpausen sind als Ton zu hören)

                  Dann wird der Anoden- und zum Schluß der Eingangskreis frequenzrichtig nachjustiert.

                  Messung:

                  Ein Draht wurde mit 2 Windungen um das Glasgehäuse des externen Eingangskreises gewickelt und
                  koppelt so lose kapazitiv auf den Ferrit-Schalenkern.
                  Beim angeschlossenen HM8032 wurden alle Abschwächer gedrückt, der Empfänger so eingestellt, dass
                  die erzeugten 6mVpp 40 mVpp NF erzeugen.
                  Dann wurden in 10dB-Abständen die Abschwächer herausgenommen und die beiden Frequenzen aufgeschrieben,
                  bei welchen dann ebenfalls die 40mVpp erzeugt werden.
                  Bei 1800mV (50dB) endete die Messung.
                  Es ergibt sich so die Selektionskurve des gesamten Empfängers:


                  Spätestens unter- und oberhalb 100Hz interessiert den gar nichts mehr.

                  Kungsbacka-Empfänger:

                  Beim Blick auf den Prinzipschaltplan des SAQ-Kungsbacka-Empfängers von 1923 in Schweden meine
                  ich 5 Selektionskreise erkennen zu können:

                  https://archive.org/details/tekniska-med...ge/n39/mode/2up

                  Ein Bild des Empfängers, aufgenommen zum Ende der Station 1948 ist hier zu finden:
                  https://sv.wikipedia.org/wiki/Kungsbacka...tation_1948.jpg

                  Da die Artikel von Siffer Lemoine mittlerweile auch in Schweden gemeinfrei sind, findet sich auch ein Radio-Buch von ihm
                  auf "Rungeberg", es wird aber nur kurz auf die Maschinensender eingegangen, obwohl der Mann maßgeblich an dem Projekt
                  beteiligt war.
                  So schnell wurde diese bewundernswerte Technik fast obsolet

                  Aber sehr aufwändig gemacht, alle Baugruppen in großen abgeschirmten Gehäusen und ganz sicher von bester Qualität..
                  Wahrscheinlich ist man da an die Grenzen des Möglichen gegangen:

                  Alexanderson erwähnt in seinem Grundlagenpapier "Transoceanic radio communication" (1919),
                  dass selbst für Übertragungsraten von 100 Wörtern / Minute eine Bandbreite von 80 Hz theoretisch ausreicht.
                  (Stichwort "Schnelltelegrfie")
                  20 Wörter / Minute nennt er als gebräuchlichen Standard.
                  Es wäre also gut möglich, dass für schlechte Verhältnisse Bandbreiten unterhalb von 80 Hz einstellbar waren.
                  "Echte" Bandbriten wohlgemerkt, mit steilen Flanken.

                  Gruß
                  Jens

                  Zuletzt bearbeitet am 11.08.25 15:04

                  Datei-Anhänge
                  Prinzipschaltbild Kungsbacka (Riverhead)-Empfänger.jpg Prinzipschaltbild Kungsbacka (Riverhead)-Empfänger.jpg (71x)

                  Mime-Type: image/jpeg, 137 kB

                  SAQ-3-Röhren-Geradeaus-Empfänger_RDL-beide-Kanäle_8000Hz-Abtastrate.mp3 SAQ-3-Röhren-Geradeaus-Empfänger_RDL-beide-Kanäle_8000Hz-Abtastrate.mp3 (65x)

                  Mime-Type: audio/mpeg, 56 kB

                  Selektionskurve_SAQ-3-Rö-Geradeausempfänger.jpg Selektionskurve_SAQ-3-Rö-Geradeausempfänger.jpg (57x)

                  Mime-Type: image/jpeg, 50 kB

                     1 2
                     1 2
                    Konstruktionsprinzipien   welt-der-alten-radios   SAQ-Kungsbacka-Empfängers   Schwingkreiskondensatoren   Vakuum-Elektronen-Verstärkerröhren   Voxhaus-Gedenktafel   Permeabilitäts-abstimung   wumpus-gollum-forum   Dachboden-Behelfsantenne   SAQ-Röhre-Geradeaus-Empfänger   temperaturkompensierten   NF-Kopfhörerverstärker-Röhre   SAQ-Röhren-Geradeaus-Empfänger   Keramik-Rohrkondensatoren   Stecker-Schaltnetzteilen   Temperaturdifferenzprobleme   Kopfhörer-Ausgangstrafo   Temperatur-Zeitkonstante   1N4148-Gleichrichter-Diode   Anoden-Betriebsspannung