| Passwort vergessen?
Sie sind nicht angemeldet. |  Anmelden

Sprache auswählen:

Wumpus Gollum Forum von
Wumpus Welt der (alten) Radios
Sie sind nicht angemeldet.
 Anmelden

Warum muss ein Boosterkondensator impulsfest sein ?
  •  
 1
 1
09.05.13 12:28
olli031971 

500 und mehr Punkte

09.05.13 12:28
olli031971 

500 und mehr Punkte

Warum muss ein Boosterkondensator impulsfest sein ?

Hallo,

ich habe noch einen Graetz Kornett F37 auf dem Tisch. Wie oft, mussten auch hier einige Kondensatoren getauscht werden.
Wenn man diverse Foren liest, findet man einige Aussagen hinsichtlich Impulsfestigkeit des Boosterkondensatore wie z.B. :


" Boosterkondensator ersetzen ( den kann man nicht immer zweifelsfrei prüfen! ) Unbedingt genauen Wert und Spannungsfestigkeit einhalten. Der Kondensator muss impulsfest sein"

"Ansonsten unters Chassis schauen ob der Boosterkondensator defekt ist. Wichtig auf die Betriebsspannung achten ca 1,6 - 2KV müssens schon sein und Impulsfest sollte er auch sein."


Also - Warum muss dieser Boosterkondensator impulsfest sein und warum ist er besonderen Belastungen ausgesetzt ?

Um die Frage zu klären habe ich mal bei den vielzitierten Wima FKP's das Datenblatt verlinkt (Link: http://www.wima.de/DE/WIMA_FKP_2.pdf)

Dort ist die Impulsfestigkeit und der Verlustfaktor angegeben - ich habe mal die Werte für 10 kHz heraus genommen, weil dies am nächsten an die Zeilenfrequenz kommt (15,624 kHz). Bei der Kapazität habe ich 0,022µF angesetzt - wie für den Kornett vorgesehen :

"Impulsbelastung: Flankensteilheit 1000 V/µs bei vollem Spannungshub"
"Verlustfaktoren bei +20°C: tan delta bei 10 kHz: < 4 · 10E-4"

Zum Vergleich mal die Version Wima MKS4 (Link: http://www.wima.de/DE/WIMA_MKS_4.pdf):

"Impulsbelastung für 1000V Kondensatoren einer Kapazität 0,01... 0,022µF -> 50..500 V/µs bei vollem Spannungshub"
"Verlustfaktor: bei +20°C: tan delta bei 10kHz : < 15 · 10E-3"

Nun habe ich versuchsweise einen Standardkondensator eingebaut 0,022 / 1000V und mal mein Oszilloskop angeschmissen. Der Fernseher wird natürlich über Trenntrafo versorgt.

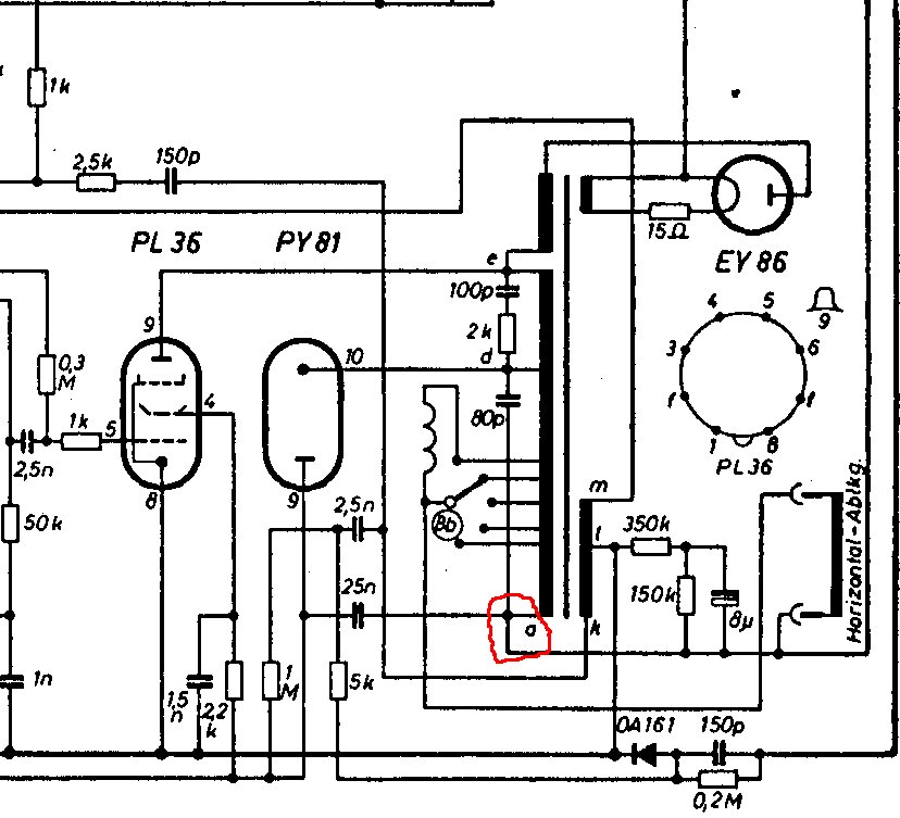
Gemessen habe ich am Boosterkondensator hier mit 10:1 Tastkopf:




Folgende Bilder ergeben sich hier:



Der Wechselspannungsanteil ist hier ca. 150V ss. Inkl. DC-Anteil liegen hier 600Vs an.
Wenn man nun noch berücksichtigt, das das Oszilloskop gegen Masse misst, der Boosterkondensator aber mit dem einen Bein auf +UB liegt wird die tatsächlich über dem Boosterkondensator liegende Spannung noch um UB (ca. 250V ) kleiner sein.

Also bekommt der Boosterkondensator eine Spannung von 350Vs bei einem Wechselspannungsanteil von 150Vss ab.
Die Periodendauer der überlagerten Wechselspannung beträgt 64µs bei einer Anstiegszeit und einer Abfallzeit von ca. 20 µs.

Wenn man das mit dem FKP2 vergleicht, der für 1000V/µs ausgelegt ist (bei 10 kHz) ist dieser FKP2 an dieser Stelle doch völlig überdimensioniert, oder ? Der MKS mit 500V/µs reicht dort doch dicke aus.

Seht ihr das ähnlich ?


Gruß
Oliver

Datei-Anhänge
Korf37b_Ausschnitt.jpg Korf37b_Ausschnitt.jpg (495x)

Mime-Type: image/jpeg, 113 kB

SNC01036_verändert.jpg SNC01036_verändert.jpg (398x)

Mime-Type: image/jpeg, 187 kB

Noch gefällt der Beitrag keinem Nutzer.
!
!!! Fotos, Grafiken nur über die Upload-Option des Forums, KEINE FREMD-LINKS auf externe Fotos.    

!!! Keine Komplett-Schaltbilder, keine Fotos, keine Grafiken, auf denen Urheberrechte Anderer (auch WEB-Seiten oder Foren) liegen!
Solche Uploads werden wegen der Rechtslage kommentarlos gelöscht!

Keine Fotos, auf denen Personen erkennbar sind, ohne deren schriftliche Zustimmung.

Den Beitrag-Betreff bei Antworten auf Threads nicht verändern!
09.05.13 14:03
nobbyrad58 

500 und mehr Punkte

09.05.13 14:03
nobbyrad58 

500 und mehr Punkte

Re: Warum muss ein Boosterkondensator impulsfest sein ?

Hallo Oliver!

Könnte mir denken, das der Verlustfaktor da mit hineinwirkt. Der Verlustfaktor ist bei dem Hochvoltkondensator geringer und zwar um einiges. Je geringer dieser Faktor, desto geringer die Belastung von Röhre und Trafo. Der Kondensator hält die Spannung länger, einfach gesagt. Je höher die Spannungsfestigkeit, desto geringer der Verlustfaktor. Diesen muss man sich ja als Parallel zum eigentlichen Kondensator vorhandenen (ohmschen) Widerstand vorstellen, der der Ladung entgegenwirkt und die Entladung bewirkt.
Auch könnten Alterungsfaktoren eine Rolle spielen, da hat man eine gewisse " Reserve". So meine Überlegung.
PS: Hab mal gerade die Nase ins Buch gesteckt Wenn möglich mess die Spannung über dem Kondensator, nicht nur gegen Masse. Es treten dort kurze Impulse auf, die eine hohe Spannung haben können.

MFG Nobby

Zuletzt bearbeitet am 09.05.13 14:35

09.05.13 17:38
wumpus 

Administrator

09.05.13 17:38
wumpus 

Administrator

Re: Warum muss ein Boosterkondensator impulsfest sein ?

Hallo zusammen,

der Booster-Kondensator "lebt" ja vom Stromfluss in Beziehung zur Öffnungszeit der Boosterdiode . In ihm wird die Booster-Zusatzspannung aufgebaut. Wenn der hohe Booster-C Aufladestrom in den Boosterkondensator einfließt, belastet er das Material darin recht stark. Diese "Impulsvernichtung" muss der Kondensator in seinen "zarten" Folien aushalten. Die Boosterspannung muss IM Kondensator erarbeitet werden. Der Boosterkondensator ist nicht eine Art Ladeelko, man kann den Wert nicht beliebig erhöhen, er muss zu dem resonanten System Zeilentrafo / Ablenkspule passen.

Das ist ungefähr so (Vergleiche hinken immer), als wenn man den Netzladeelko an 220 Volt Gleichspannung hängt, es wird kräftig knallen, bis er aufgeladen ist. Aber wie gesagt, der Boosterkondensator ist kein richtiger Lade-Kondensator, wie im Netzteil.

Übrigens addiert sich die BoosterSpannung zur Betriebsspannung gegen Chassis.



Gruß von Haus zu Haus
Rainer (Forumbetreiber)

09.05.13 18:13
nobbyrad58 

500 und mehr Punkte

09.05.13 18:13
nobbyrad58 

500 und mehr Punkte

Re: Warum muss ein Boosterkondensator impulsfest sein ?

Hallo Zusammen!

Stimmt Rainer, das hab ich gerade gelesen. Es wird ein resonantes System gebildet um eine bestimmte Impulsform "energiesparend" zu erzeugen. Die Entwickler solcher Ablenkeinheiten müssen alle Verluste einrechnen und damit auch die des Kondensators. Rein Theoretisch könnte ein Superverlustarmer neuer Kondensator zu einer Abweichung zur damaligen Berechnung führen, das wiederum eine nicht korrektes Funktionieren zur Folge hat. Das steht im Gegensatz zu meiner obigen Aussage, aber andererseits ist die Güte von Spulen und Trafos immer viel geringer als die von Kondensatoren. So müsste der beste Kondensator gerade richtig sein.

MFG Nobby

10.05.13 09:47
yehti 

100-249 Punkte

10.05.13 09:47
yehti 

100-249 Punkte

Re: Warum muss ein Boosterkondensator impulsfest sein ?

Moin!
Impulsfest ist eher ein Problem der Elektromechanik.
Wenn ein Filmkondensator mit Wechselströmen belastet wird, ist immer etwas Bewegung im Kondensatorenwickel.
Das ist ein ähnlicher Effekt wie die brummenden Trafokerne.
Wenn diese Bewegung zu stark wird, löst sich die Kontaktschicht vom Wickel, es entsteht ein Übergangswiderstand.
Gruß Gerrit

10.05.13 11:00
olli031971 

500 und mehr Punkte

10.05.13 11:00
olli031971 

500 und mehr Punkte

Re: Warum muss ein Boosterkondensator impulsfest sein ?

Hallo ihr ,

nobbyrad58:
Könnte mir denken, das der Verlustfaktor da mit hineinwirkt.
Das sehe ich auch so. Im Orginal war dort ein Eroid Papierkondensator eingebaut, welcher für 600VAC / 1000V DC spezifiziert war. Ich habe leider keine technischen Daten zu diesem Bauteil, kann mir aber vorstellen, dass der Verlustfaktor dort schlechter war, als er bei heutigen Folienkondensatoren sein kann.

Vielleicht hat jemand in seinem Fundus alte Datenbücher von diesem Kondensator ?

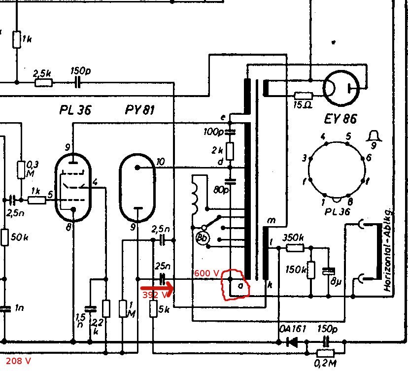
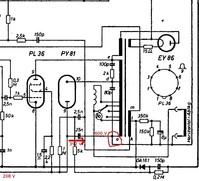
Dann hattest du ja vorgeschlagen, mal die Spannung direkt am Kondensator darzustellen. Das hab ich getan. Allerdings geht das nur mit Trenntrafo. Da das Oszilloskop geerdet ist, liegt dann natürlich am Chassis des Fernsehers gegenüber Erde die negative Betriebsspannung von 208V an - also Vorsicht !



Das Ergebnis ist das hier (10:1 Teiler; 10V/cm; 20µs/cm - Nullinie unten):


Der Kondensator bekommt so knappe 400Vs ab. Die Kurvenform ist identisch zur vorigen Messung.

@Rainer
Ich habe hier Fernsehtechnik ohne Ballast vorliegen (Ausgabe 1969). Dort ist die Boosterschaltung auch beschrieben. Ich zitiere mal frei:

"In der Zeilen-Endstufe besteht die gleiche Gefahr wie in der Bild-Endstufe, daß die beim Rücklauf an den Spulen sich ausbildende große Spannungsspitze den Anodenstromkreis zum Schwingen anstößt."..."Man schaltet deshalb beim Zeilenbeginn einen Kondensator C (gemeint ist der Boosterkondensator) über einen Schalter S (Diese Aufgabe übernimmt die Boosterdiode) parallel zu den Ablenkspulen L. Die Kapazität C vergößert die ".." Kreiskapazität. Die Eigenfrequenz wird so stark herab gesetzt, dass sie weit unterhalb der Zeilenfrequenz liegt."

Bei Zeilenbeginn lädt sich der Kondensator C auf und speichert die zu Dämpfung entzogene Energie.

"Gleichzeitig wird aber auch durch die aus dem Magnetfeld der Ablenkspule herrührende Energie der Kondensator C während der Sperrzeit der Zeilenpentode aufgeladen (Zeilenrücklauf). Dadurch entsteht eine ziemlich gleichbleibende Spannung von 300V und mehr am Kondensator C."


Also hat der Booster C eigentlich zwei Aufgaben: 1. Bedämpfung wilder Schwingungen beim Zeilenhinlauf und 2. Speichern der Energie aus den Ablenkspulen bei Zeilenrücklauf.

Über die zu erwartende Impulsformen steht dort aber nichts.

@Gerrit

Sehr interessanter Aspekt. Den hatte ich bisher nicht betrachtet. Ich war bisher immer der Meinung, dass es bei Impulsfestigkeit um den frequenzabhängigen Verlustfaktor ging, welcher letztlich für unzulässige Erwärmung sorgen könnte.


@alle:
Was mir immer noch unklar ist, ist die Tatsache, dass man auf dem Oszillogramm keine Sprünge sieht, wie sie in den Datenblättern von Wima beschrieben werden:

- für FKP z.B. 1000V / µs (Bei vollem Spannungshub, d.h. bei 0V -> 1000V)
- für MKS z.B. 500V / µs (Bei vollem Spannungshub, d.h. bei 0V -> 500V)


Gruß
Oliver

Datei-Anhänge
SNC01127_verändert.jpg SNC01127_verändert.jpg (379x)

Mime-Type: image/jpeg, 179 kB

Korf37b_Ausschnitt.jpg Korf37b_Ausschnitt.jpg (400x)

Mime-Type: image/jpeg, 115 kB

10.05.13 11:40
wumpus 

Administrator

10.05.13 11:40
wumpus 

Administrator

Re: Warum muss ein Boosterkondensator impulsfest sein ?

Hallo Oliver,

Mir ist wohl nicht gelungen, die Notwendigkeit der Impulsfestigkeit darzulegen. Damit ein Kondensator ein Spannungswert aufbauen kann, muss diese Ladung in die Folienschichten einwandern. Dabei baut sich ein kleiner Spannungswert zu einem hohen Wert schnell auf. Per Fakt gibt der Boosterkondensator auch alsbald diese Ladung wieder ab, um sich beim nächsten Zeilen-Teil-Zyklus wieder aufzuladen. Das ist eben ein Impuls-Verarbeitungsverhalten. Der Boosterkondensator handelt nicht wie ein Ladeelko, weil dieser in der Kapazität so groß im Verhältnis zur Netzspannung ist, dass er leicht diese Ladekurven ausgleichen kann, der Ladeelko muss also nicht impulsfest sein. Der Booster-C schafft das immer nur gerade so für eine Halbzeile. In ihm passiert also pro Zeilenzyklus etwas, seine Spannung über seine Kontakte geht ständig hoch und runter.



Gruß von Haus zu Haus
Rainer (Forumbetreiber)

10.05.13 13:41
olli031971 

500 und mehr Punkte

10.05.13 13:41
olli031971 

500 und mehr Punkte

Re: Warum muss ein Boosterkondensator impulsfest sein ?

Hallo Rainer,

ich denke, wir haben schon das gleiche Verständnis - der Booster-C ist kein Ladekondensator.

Zitieren:
Dabei baut sich ein kleiner Spannungswert zu einem hohen Wert schnell auf.

Wenn ich mir das Oszillosgramm so anschaue finde ich das dort auch wieder. Der Anstieg der Spannung erfolgt alle 64µs. Wenn ich richtig gemessen habe, dauert dieser Anstieg ca. 20 µs.

Zitieren:
Per Fakt gibt der Boosterkondensator auch alsbald diese Ladung wieder ab,

Auch das ist sichtbar - die Zeit beträgt auch ca. 20 µs.

Die Spannung am Kondensator ändert sich so um 150V mit einer Periodendauer von 64µs.

Nehme ich diese Werte nun als richtig und vergleiche sie mit dem ausgewiesen impulsfesten Kondensator :

"Impulsbelastung: Flankensteilheit 1000 V/µs bei vollem Spannungshub"

sieht es für mich so aus, als wäre dieser FKP-Kondensator für den Einsatz als Booster C arg überdimensioniert weil:

a) der Spannungshub beträgt hier nur 150V
b) der Anstieg und der Abfall der Spannung geschieht in 20µs

Ein MKS hat ja auch eine gewisse Impulsfestigkeit - eben nur nicht so ausgeprägt, sondern 'nur' 500V / µs.

Gruß
Oliver

10.05.13 16:35
nobbyrad58 

500 und mehr Punkte

10.05.13 16:35
nobbyrad58 

500 und mehr Punkte

Re: Warum muss ein Boosterkondensator impulsfest sein ?

Hallo Zusammen!

In der Leistungselektronik und Elektrotechnik werden solche Kondensatoren als "Stoßkondensatoren" bezeichnet. Über die alten Wimas und Co hab ich noch nichts gefunden. Aber dafür eine Formel für solche Kondensatoren, die müssen Induktionsarm sein. Bei der Formel für den Strom im Entladekreis ist L ist die gesamte Induktivität des Kreises, k bei kleinster Dämpfung 0,85 - 0,95 und W die elektrische Energie. Ich zitiere: Stoßstromkondensatoren sollten hinsichtlich ihrer Schelligkeit daher stets nach ihrer Induktivität, genauer nach dem Verhältnis U/L, nicht aber nach ihrer Eigenfrequenz beurteilt werden. Zitat Ende
Also könnte es sein das diese Boosterkondensatoren auch auf wenig L ausgelegt sind.

MFG Nobby

Datei-Anhänge
Kondensatorformel für Leistungskondensatoren.jpg Kondensatorformel für Leistungskondensatoren.jpg (429x)

Mime-Type: image/jpeg, 11 kB

 1
 1
Boosterkondensatoren   Kondensator   Verlustfaktor   Kondensatorenwickel   Booster-Zusatzspannung   Booster-Kondensator   Folienkondensatoren   Impuls-Verarbeitungsverhalten   Übergangswiderstand   Hochvoltkondensator   Stoßstromkondensatoren   überdimensioniert   impulsfest   Boosterkondensator   Standardkondensator   Impulsfestigkeit   Spannungsfestigkeit   Boosterkondensatore   Wechselspannungsanteil   Leistungselektronik