| Passwort vergessen?
Sie sind nicht angemeldet. |  Anmelden

Sprache auswählen:

Wumpus Gollum Forum von
Wumpus Welt der (alten) Radios
Sie sind nicht angemeldet.
 Anmelden

VE301W mit Post-Pentode C3b / Schallplattenwiedergabe mit Hifi-MM Tonabnehmer
  •  
 1 2 3 4 5 6
 1 2 3 4 5 6
30.05.17 18:50
Herrmann 

500 und mehr Punkte

30.05.17 18:50
Herrmann 

500 und mehr Punkte

Re: VE301W mit Post-Pentode C3b / Schallplattenwiedergabe mit Hifi-MM Tonabnehmer

Hallo zusammen & Hallo Jürgen,

es gibt eine kleine aber wichtige Verbesserung. Meine Reduzierung des Rückkopplungspegels mit dem Trimmer-Poti bildete einen Hochpaß, was dazu führte, daß man beim Durchstimmen die Rückkopplung sehr stark nachführen mußte. Eine Vergrößerung des Koppelkondensators war auch nicht möglich, das hätte zur Höhenbeschneidung der NF geführt.

Das Problem habe ich mit einem kapazitiven Spannungsteiler 60pF / 110pF beseitigt, der sich praktisch neutral verhält.

@HB9: Vielen Dank, ich konnte einige Sender identifizieren.

Resümee

In einem früheren Posting hoffte ich bei der ersten Inbetriebnahme, daß der liegende Spulenturm für sich alleine (ohne Antenne & Erde) als erstes Lebenszeichen schon einen Sender ganz schwach empfangen wird. Da aber hier kein Ortssender existiert, war diese Erwartung etwas übertrieben.

Die C3b erzielt eine NF-Verstärkung incl. ZÜ von 250 (die Pentode für sich genommen folglich 200). Im Vergleich zur REN904 (V incl. ZÜ =100) ist das eine Steigerung um 150%. Daß die HF-Verstärkung praktisch ebenso anstieg, merkt man an der notwendigen starken Reduzierung des Rückkopplungspegels, um beim Quetscher einen komfortablen Drehwinkel zu bekommen.
Für den Empfangsort war somit das Pentoden-Upgrade eine sinnvolle Sache. Man bekommt nachts per Raumwelle Fernsender mit ordentlicher Lautstärke und loser Antennenkopplung.

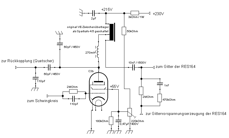
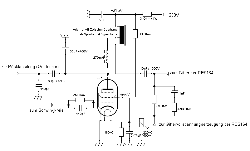
Anbei noch der finale Schaltplan und ein Gute-Nacht-Bild.
EDIT: Fehlerteufel im Schaltplan beseitigt. (Schirmgitterkondensator war schon immer direkt am Schirmgitter)



Viele Grüße, Herrmann

Zuletzt bearbeitet am 30.05.17 19:07

Datei-Anhänge
DSC_1523.jpg DSC_1523.jpg (449x)

Mime-Type: image/jpeg, 148 kB

VE301_C3b#6.png VE301_C3b#6.png (428x)

Mime-Type: image/png, 12 kB

!
!!! Fotos, Grafiken nur über die Upload-Option des Forums, KEINE FREMD-LINKS auf externe Fotos.    

!!! Keine Komplett-Schaltbilder, keine Fotos, keine Grafiken, auf denen Urheberrechte Anderer (auch WEB-Seiten oder Foren) liegen!
Solche Uploads werden wegen der Rechtslage kommentarlos gelöscht!

Keine Fotos, auf denen Personen erkennbar sind, ohne deren schriftliche Zustimmung.

Den Beitrag-Betreff bei Antworten auf Threads nicht verändern!
03.06.17 20:32
Herrmann 

500 und mehr Punkte

03.06.17 20:32
Herrmann 

500 und mehr Punkte

Re: VE301W mit Post-Pentode C3b / Schallplattenwiedergabe mit Hifi-MM Tonabnehmer

Hallo zusammen,

ich möchte bekannt geben,

- daß man den VE301 durch Parallelschalten eines Drehkos 500pF zur jeweiligen Antennenspule zum Zweikreiser machen kann, mit geringfügig verbesserter Empfindlichkeit und Selektion im oberen MW-Bereich. Abstimmung sehr fummelig und umständlich, da sich die Kreise gegenseitig verstimmen, und auch der Schwingeinsatz der Rückkopplung variiert. Ist aber machbar. Antenne befindet sich an der kleinsten Anzapfung.
- daß nachts Raumwellen mit sinkender Wellenlänge mit immer stärkeren Pegeln durchschlagen, so daß man z.B. bei einem Russensender auf ca. 1500kHz die Antenne an die LW-Spule (!) ankoppeln muß um eine NF-Übersteuerung zu vermeiden und um auf Zimmerlautstärke zu kommen. (ich führe das auf die grobe Annäherung an Lambda/4 meiner L-Drahtantenne zurück)
- daß ich gerne Absolut Radio 1215kHz höre, dessen stärkster Gleichwellensender sich in der Nähe von Manchester befindet, ca. 1000km Luftlinie von mir. Raumwelle ab Dunkelheit mit etwas Fading.

Viele Grüße, Herrmann

04.06.17 09:18
WalterBar 

500 und mehr Punkte

04.06.17 09:18
WalterBar 

500 und mehr Punkte

Re: VE301W mit Post-Pentode C3b / Schallplattenwiedergabe mit Hifi-MM Tonabnehmer

Hallo Herrmann,

im Gegenzug zu deiner Anordnung habe ich eine Bevorzugung des unteren Mittelwellen-Frequenzbereichs durch Bildung eines Serienresonanzkreises aus Drehko, der Antennenkoppelspule und der Antennendachkapazität (bei mir ca. 400pF) erreichen können. Das ist nicht ganz so schmalbandig wie die Parallelkreisanordnung. Mit der Kombination aus Serien- und Parallelschwigkreis konnte ich letzten Winter ab dem späten Nachmittag den Sender Solt/Ungarn auf 540 kHz lautstark im Detektor hören. Im Rückkopplungsaudion war für diesen Sender die Antennenkopplung extrem lose zu wählen, um eine Übersteuerung zu vermeiden.

Gruss
Walter

05.06.17 08:40
Herrmann 

500 und mehr Punkte

05.06.17 08:40
Herrmann 

500 und mehr Punkte

Re: VE301W mit Post-Pentode C3b / Schallplattenwiedergabe mit Hifi-MM Tonabnehmer

Hallo Walter,

ok, den Serienresonanzkreis werde ich mal im unteren MW- und im LW-Bereich probieren.
Die Gitterkombination habe ich in die Gitterkappe integriert. Dadurch verringerte sich das Grund-Brummen des Gerätes.

Nun noch 2 aktuelle Bilder:

Die Audion-Lady habe ich inzwischen entkleidet.

Sie wurde dabei ganz rot. Ihren eleganten Hut muß sie jedoch berufsbedingt aufbehalten.


Viele Grüße, Herrmann

Datei-Anhänge
DSC02219.JPG DSC02219.JPG (416x)

Mime-Type: image/jpeg, 171 kB

DSC02214.JPG DSC02214.JPG (418x)

Mime-Type: image/jpeg, 47 kB

05.06.17 15:20
Herrmann 

500 und mehr Punkte

05.06.17 15:20
Herrmann 

500 und mehr Punkte

Re: VE301W mit Post-Pentode C3b / Schallplattenwiedergabe mit Hifi-MM Tonabnehmer

Hallo zusammen,

ich muß etwas wichtiges bekannt geben. Die Erde bezog ich ja bisher über meine Heizungsanlage, die wegen des Potentialausgleichs praktisch identisch mit dem PEN-Leiter meines Ortsnetzes ist. Sie sorgte besonders auf LW für große Senderlautstärke - leider auch Knatterlautstärke.

Nun habe ich quer durch meinen Garten ein 40m langes Kabel als Gegengewicht verlegt (in dem Fall zufällig vorhandenes YSTY-Kabel, alle Adern gebrückt). Es hat keine ohmsche Verbindung zum Erdreich sondern liegt nur lose auf dem Boden. Es ist im 60°-Winkel vom Antennendraht abgewandt, mehr ging nicht wegen Grundstücksgrenze.

Der Erfolg ist überwältigend! Die Langwelle ist nun praktisch störungsfrei!

BBC5 198kHz kann also mein Tagsender werden.

Viele Grüße, Herrmann

06.06.17 10:56
WalterBar 

500 und mehr Punkte

06.06.17 10:56
WalterBar 

500 und mehr Punkte

Re: VE301W mit Post-Pentode C3b / Schallplattenwiedergabe mit Hifi-MM Tonabnehmer

Hallo Herrmann,

Gratulation zur "Entstörung" des LW-Empfangs. Bei mir war das früher auch so. Ich habe allerdings die Heizungsröhre als Gegengewicht beibehalten. Sie sind hier im Fertighaus die einzig nennenswerten Leiter zum Erdreich. Losgeworden bin ich die Störungen durch dicke Ferrite im Hausanschlusskasten, einem dreipoligen 30A-EMV-Netzfilter (100kHz PI-Tiefpass) ebenfalls im Hausanschlusskasten, dem Schirmen des Versorgungskabels zum Hausanschlusskastens und dem konsequenten Ausschalten aller im eigenen Haushalt vorhandenen Störern. Das DSL-Signal war nach Aufrüstung auf ADSL2 auch ein Thema, das ich allerdings durch Verlegung des Routers in den Keller gelöst habe. Hier war es allerdings dann nötig, die Wohnung mit einer zweiten Fritz-Box als Repeater zu versorgen. Damit sich die Bandbreite nicht halbiert, habe ich den Link zum Repeater auf 5 GHz gelegt.

Die Entstörung der Langwelle ist eigentlich keine Hexerei, denn eine nennenswerte Abstrahlung durch die Stromkabel beginnt erst ab ca. 1MHz. Durch meine Tiefpässe habe ich scheinbar meinen Nachbarn mit seinem PLC-Adapter inzwischen auch in die Knie gezwungen. Wenn es unbedingt PLC sein muss, dann von AVM, das erst oberhalb von 6 MHz anfängt und so auch DSL verschont.

Gruss
Walter

Zuletzt bearbeitet am 06.06.17 11:04

07.06.17 07:02
Herrmann 

500 und mehr Punkte

07.06.17 07:02
Herrmann 

500 und mehr Punkte

Re: VE301W mit Post-Pentode C3b / Schallplattenwiedergabe mit Hifi-MM Tonabnehmer

Hallo Walter,

Zitieren:
einem dreipoligen 30A-EMV-Netzfilter (100kHz PI-Tiefpass) ebenfalls im Hausanschlusskasten

oha, so ein Teil ist bestimmt nicht ganz billig, zumindest wenn es ein fertiges Teil mit diversen Zulassungen ist. Streng genommen muß der PEN-Leiter auch verdrosselt werden und das saubere Ende dann an einen Hilfserder.

Bei mir war die Langwelle leider gestern durch Gewitterknacken gestört. Man hört die Gewitter anscheinend auch in hunderten km Umkreis.

Viele Grüße, Herrmann

07.06.17 07:28
WalterBar 

500 und mehr Punkte

07.06.17 07:28
WalterBar 

500 und mehr Punkte

Re: VE301W mit Post-Pentode C3b / Schallplattenwiedergabe mit Hifi-MM Tonabnehmer

Hallo Herrmann,

Man muss so um die 135 Euro rechnen. Wenn man selbst nicht befugt ist es einzubauen, kommen die Kosten für den Elektriker noch dazu. Nein, es werden nur die 3 Phasen verdrosselt.

Zu den von mir benutzten Ferriten fehlen mir leider die Angaben. Sie waren ursprünglich auf Koaxkabeln angebracht, die die Fa. Plath für eine U-Adcock-Peilantenne 0,15 bis 30 MHz benutzt hatte.

ich höre an einer guten Antenne die lauten Knackser auf LW aus 100 bis 150km Entfernung, auf MW aus vielleicht 50 bis 70km. Mittels Wetterradar kann man das ja inzwischen gut verfolgen.

Gruss
Walter

Zuletzt bearbeitet am 07.06.17 07:35

Datei-Anhänge
Schaffner FN3025HP-30-71.JPG Schaffner FN3025HP-30-71.JPG (436x)

Mime-Type: image/jpeg, 169 kB

07.06.17 07:49
Herrmann 

500 und mehr Punkte

07.06.17 07:49
Herrmann 

500 und mehr Punkte

Re: VE301W mit Post-Pentode C3b / Schallplattenwiedergabe mit Hifi-MM Tonabnehmer

Hallo Walter,

schön kompakt sind sie ja und der Preis erträglich. Als Kombimodul mit Überspannungsschutz wäre das natürlich toll.

Viele Grüße, Herrmann

07.06.17 20:50
Herrmann 

500 und mehr Punkte

07.06.17 20:50
Herrmann 

500 und mehr Punkte

Re: VE301W mit Post-Pentode C3b / Schallplattenwiedergabe mit Hifi-MM Tonabnehmer

Hallo zusammen,

kürzlich habe ich einen hochinteressanten Audion-Zustand entdeckt, den es lehrbuchmäßig mit dieser Wirkung eigentlich nicht gibt. Dieser Zustand verbessert die Tonqualität enorm bei mindestens gleichbleibender Empfindlichkeit.

Voraussetzung ist Langwelle, der Bandfilter-Aufbau (s.o., 2. Drehko als Antennen-Parallelschwingkreis) und die Antenne an der kleinsten Anzapfung.

Nun stimmt man beide Drehkos wechselseitig sorgfältig ab, bis das resultierende Maximum optimal ist. In meinem Fall BBC4 198kHz. Nun geht man knapp in den Schwingeinsatz (bei diesem Aufbau ist es eine "stille" Selbsterregung) und dreht wieder ein paar Zehntel mm zurück, bis kurz vor den Abriß der Eigenschwingung. Je mehr man sich den Abriß-Punkt nähert, um so lauter wird der Sender.

Nun klingen Stimmen wegen der Schwebung im zweistelligen Hz-Bereich so wie Roboter-Stimmen aus TV-Serien der 1960er. Mit dem Antennen-Drehko verringert man nun mit absolutem Fingerspitzengefühl die Schwebung in den einstelligen Hz-Bereich. (nur mit dem gelingt das). Ist sie kleiner als ca. 2Hz, rastet der lokale Oszillator plötzlich phasenstarr auf die Sender-Trägerschwingung ein. Er rastet um so besser ein, je näher man vorher an den Schwingungs-Abriß gekommen ist.

Das Resultat ist beeindruckend: Hatte man vorher im regulären Audion-Betrieb bei voller Ausreizung der Rückkopplung einen dumpfen Klang mit unangenehm dröhnenden Bässen (Gründe bekannt), wirkt es nun fast so, als hätte man auf UKW umgeschaltet. Der Klang ist heller und reiner. Empfindlichkeit und Trennschärfe haben sich aber keinesfalls verschlechtert, eher verbessert.

Es gibt noch einen dritten, unangenehmen Zustand: Das spontane Heulen mit ca. 500Hz. Dafür habe ich die Erklärung, daß die Eigenschwingung rhytmisch abreißt, wie bei einem Pendelaudion. Da der "UKW-Zustand" nicht so überragend stabil ist, kann das Heulen spontan mal auftreten, was man mit der Rückkopplung aber schnell wieder beheben kann.

Vielleicht weiß der ein oder andere von Euch etwas über diesen Zustand zu berichten. Ich glaube nicht, daß er oberhalb der Langwelle mit so einem einfachen Empfänger realisierbar ist, da dann die Frequenzen viel zu schnell weglaufen (man muß auf wenige Hz genau abstimmen!)

Ich weiß, daß (ohne Antennenvorstufe) der Zustand eigentlich verboten ist, da die Trägerschwingung ganz schwach abgestrahlt wird. Andererseits wird sie im phasenstarren Zustand praktisch nirgendwo auffallen, da sie mit der Trägerwelle des Senders zu einer störungsfreien Einheit verschmilzt. (Gleichwellenbetrieb)

Viele Grüße, Herrmann

 1 2 3 4 5 6
 1 2 3 4 5 6
Post-Pentode   Synchrondemodulator   Schirmgitterspannungsversorgungen   Schirmgitterspannungs-Reduzierung   Oszillator   Mittelwellen-Frequenzbereichs   Festfrequenz-Homodyne-Empfänger   Schallplatten-Audiowiedergabe   Antennen-Parallelschwingkreis   Hifi-MM   Hüllkurvendemodulation   Grüße   betriebsspannungs-entkoppelten   Synchrodyne-Lieblingsschaltung   Schallplattenwiedergabe   Volks-Synchrondemodulator-Empfänger   Herrmann   Rückkopplung   Tonabnehmer   Schirmgitterspannung