| Passwort vergessen?
Sie sind nicht angemeldet. |  Anmelden

Sprache auswählen:

Wumpus Gollum Forum von
Wumpus Welt der (alten) Radios
Sie sind nicht angemeldet.
 Anmelden

VE 301 Dyn Schaleco - Hilfe
  •  
 1 2 3 4
 1 2 3 4
03.03.16 13:01
sirilos 

50-99 Punkte

03.03.16 13:01
sirilos 

50-99 Punkte

Re: VE 301 Dyn Schaleco - Hilfe

Hallo zusammen!

Bin wieder da und hab heute einen freien Tag!

Ich konnte soeben einen 5Kohm Widerstand an die Lautsprecher- Feldspule löten. Das Thema mit dem 100KOhm Widerstand ist bereits gelöscht - hab den richtigen Widerstand gewecshelt aber hier im Forum vertippt (Ein "K" hat sich von meinem Beitrag gefehlt und beim KOhm macht sehr viel aus, das weiß ich).

Zitieren:
war anders gemeint. Es sollte überprüft werden, ob die Widerstände und Kondensatoren und auch alle Verbindungsleitungen gemäß der Schaltung an den richtigen Punkten angelötet sind. Bei einem Gerät, das vorher schon mal durch die Hände eines vielleicht nicht so kompetenten Bastlers gegangen ist, besteht immer der Verdacht, daß auch die Verschaltung nicht mehr ganz stimmt.

Ich halte mich auch nicht so wirklich für einen kompetenten Bastler... Bisher hab ältere Telefonnaparate restauriert - da ist alles einfach und die Spannungen viel niedriger.

Nach besten Wissen und Gewissen denke dass die Verbindungsleitungen an der richtigen Punkten angelötet sind. Da aber keine Hand ins Feuer legen würde, stelle ich hiermit Euch einige Bilder zur Verfügung! Für einen erfahrenen Bastler sind manche Sachen sofort bemerkbar- bei mir dauert es ewig. Das ist nämhlich mein erstes Radio- Projekt.

Zitieren:
Es ist immer eine gute Idee, sich diese Datenblätter auszudrucken (oder von jemand anderem ausdrucken zu lasssen). Die Datenblätter findest Du im Internet, z.B. hier http://frank.pocnet.net/index.html.

Das hat hier lieber Heinz sehr geholfen. Hab die Spannungen heute gemessen und weiß dass es einiges nicht stimmt:

RES164
Anodenspannun 377V (!!) statt 200V

AF7
16,51V statt 50V

RGN1064
405V statt 360V

Es ist mir aufgefallen: Die AF7 und RGN1064 werden beim Radio - Betrieb heiß aber die RES164 scheint kalt zu bleiben. Am Lautsprecher ist null Spannung - erklärt auch warum das Radio stumm wie ein Fisch bleibt.

Aus diesem Grund vermeide ich auch dieses Radio mehr als 5 min zu betreiben - wollte keinesfalls die Röhre beschädigen.

Für weitere Tipps / Hilfe bin sehr danbar!

Herzliche Grüße,

Sirilos











Datei-Anhänge
Chassis.JPG Chassis.JPG (437x)

Mime-Type: image/jpeg, 538 kB

AF7_Sockel.JPG AF7_Sockel.JPG (443x)

Mime-Type: image/jpeg, 438 kB

RES164_Sockel.JPG RES164_Sockel.JPG (443x)

Mime-Type: image/jpeg, 568 kB

RGN1064.JPG RGN1064.JPG (440x)

Mime-Type: image/jpeg, 499 kB

Lautsprecher.JPG Lautsprecher.JPG (460x)

Mime-Type: image/jpeg, 256 kB

Feldspule.JPG Feldspule.JPG (452x)

Mime-Type: image/jpeg, 245 kB

!
!!! Fotos, Grafiken nur über die Upload-Option des Forums, KEINE FREMD-LINKS auf externe Fotos.    

!!! Keine Komplett-Schaltbilder, keine Fotos, keine Grafiken, auf denen Urheberrechte Anderer (auch WEB-Seiten oder Foren) liegen!
Solche Uploads werden wegen der Rechtslage kommentarlos gelöscht!

Keine Fotos, auf denen Personen erkennbar sind, ohne deren schriftliche Zustimmung.

Den Beitrag-Betreff bei Antworten auf Threads nicht verändern!
03.03.16 15:21
qw123 

500 und mehr Punkte

03.03.16 15:21
qw123 

500 und mehr Punkte

Re: VE 301 Dyn Schaleco - Hilfe

Hallo sirilos,

sirilos:
RES164
Anodenspannun 377V (!!) statt 200V
AF7
16,51V statt 50V
RGN1064
405V statt 360V
so wie es aussieht, scheint die Endröhre RES164 keinen Strom zu ziehen. Das kann an einer defekten Röhre liegen oder an einem Schaltfehler, z.B. Unterbrechung. Röhre RES164 abziehen und Widerstand zwischen den Kathodenanschlüssen messen. Sollwert bei kalter Röhre: einige Ohm. Wie hoch ist der Widerstand zwischen Kathode RES164 und Masse (bei eingesteckter Röhre)? Sollwert: 25...30 Ohm.

Von den Bildern her scheint mir der 5kOhm-Feldspulen-Ersatzwiderstand falsch eingelötet.
Wie Rainer oben schon schrieb, machen Spannungsmessungen erst dann Sinn, wenn die Schaltung dem Original entspricht.

Gruß

Heinz

03.03.16 15:50
sirilos 

50-99 Punkte

03.03.16 15:50
sirilos 

50-99 Punkte

Re: VE 301 Dyn Schaleco - Hilfe

Hallo Heinz!

Für die Messungen muss nochmals alles von vorne überpüfen - es lässt sich nicht vermeiden :(

Zitieren:
Von den Bildern her scheint mir der 5kOhm-Feldspulen-Ersatzwiderstand falsch eingelötet.
Wie Rainer oben schon schrieb, machen Spannungsmessungen erst dann Sinn, wenn die Schaltung dem Original entspricht.

Ich hab hier in Forum ein besseres Bild von der Lautsprecher - Feldspule hochgeladen. Wie soll ich der Ersatzwiderstand löten?

Ich melde mich nochmals hier wenn ich mit meinen Tests so weit komme!


Mit herzlichen Grüßen,

Sirilos

Datei-Anhänge
lautsprecher3.JPG lautsprecher3.JPG (423x)

Mime-Type: image/jpeg, 300 kB

03.03.16 16:58
Altendorf 

100-249 Punkte

03.03.16 16:58
Altendorf 

100-249 Punkte

Re: VE 301 Dyn Schaleco - Hilfe

Hallo, zusammen
Das ist nicht die Lautsprecher Feldspule sondern der Ausgangsübertrager, welcher die hohe Anodenspanung der Endröhre auf eine für den Lautsprecher erträgliche Spannung heruntertransformiert.
Der widerstand gehört da nicht hin, er soll ja die nicht vorhandene Feldspule ersetzen.
Er müßte zwischen die beiden Plusanschlüsse der 4,7µF Elkos an die Chassiunterseite.
Also von der Kathode der RGN zum 1. Elko, zum Widerstand, dann zum 2. Elko, irgndwie liegt dann der Entbrummer noch dazwischen,
ich weiß aber nicht wie.
Gruß
Jochen

03.03.16 17:11
wumpus 

Administrator

03.03.16 17:11
wumpus 

Administrator

Re: VE 301 Dyn Schaleco - Hilfe

Hallo Sirilos,

wenn ich die Fotos richtig deute, ist das was Du als Lautsprecherfeldspule bezeichnest, NICHT die Feldspule, sondern der Lautsprecher-Ausgangsbertrager. Dort hat der 5 kOhm-Widerstand nichts zu suchen.

Der verwendete Lautsprecher ist ein permanent-dynamischer Lautsprecher ohne Feldspule und hat nur eine niederohmige Treiberwicklung, die von dem Ausgangsübertrager gespeist wird. Das magnetische Feld wird durch einen Magneten aufgebaut und nicht durch eine Spule elektrisch erzeugt. Er stellt einen Umbau des Geräts dar.

Der in Vorbeiträgen erwähnte 5 KOhm soll die NICHT mehr als Bestandteil des Originallautsprechers VORHANDENE EXTRA-Feldspule ersetzen und stellt einen Umbau des Geräts dar.

Das alles ist aber noch nicht die eigentliche Fehlerbehandlung.

Ich rate Dir, die Reparatur abzubrechen, da Du (das ist kein Vorwurf) den Vorgang nicht durchschaust. Auch Rat hier geben, wird langsam gefährlich.

Suche Dir am besten bitte Jemand, der das Gerät wieder wirklich in den Originalzustand versetzt und / oder den Umbau auf permanent-dynamischer Lautsprecher fachgerecht vornehmen kann oder wieder einen Originallautsprecher einbaut.



Gruß von Haus zu Haus
Rainer (Forumbetreiber)

"Vom Mund zum Ohr auf dem Strahle der elektrischen Kraft!"
Als MP3-Datei: http://www.welt-der-alten-radios.de/files/auf-dem-strahl.mp3

04.03.16 10:45
wumpus 

Administrator

04.03.16 10:45
wumpus 

Administrator

Re: VE 301 Dyn Schaleco - Hilfe

Hallo zusammen,

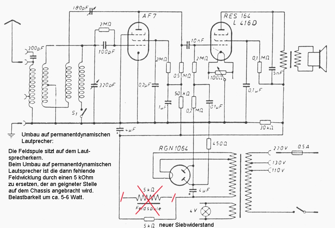
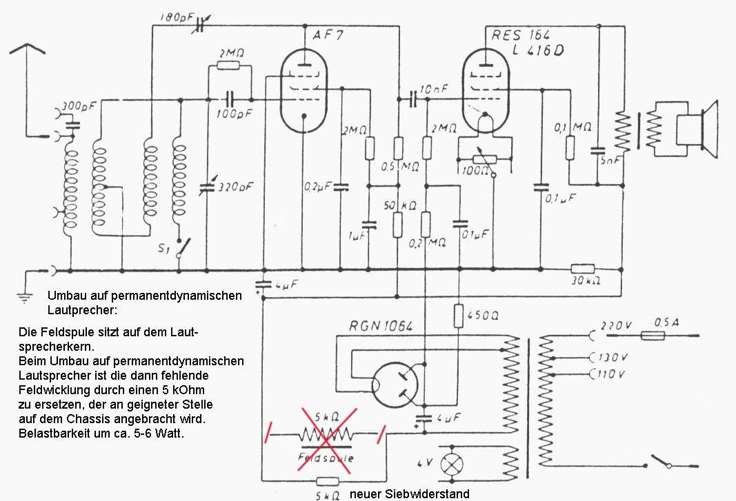
hier noch ein Umbauschaltbild, um aus einem VE301dyn (mit elektrodynamischen Lautsprecher) durch Umbau einen permanent-dynamischen Lautsprecher ohne Feldspule betreiben zu können:




p.s. die Feldspule ist geichzeitig auch die Siebdrossel im Netzteil des Geräts und reduziert das Netzbrummen. Der Ersatzwidertand wirk also auch als Siebwiderstand.


Gruß von Haus zu Haus
Rainer (Forumbetreiber)

"Vom Mund zum Ohr auf dem Strahle der elektrischen Kraft!"
Als MP3-Datei: http://www.welt-der-alten-radios.de/files/auf-dem-strahl.mp3

Datei-Anhänge
ve-umbau.jpg ve-umbau.jpg (455x)

Mime-Type: image/jpeg, 314 kB

04.03.16 17:06
nobbyrad58 

500 und mehr Punkte

04.03.16 17:06
nobbyrad58 

500 und mehr Punkte

Re: VE 301 Dyn Schaleco - Hilfe

Hallo Zusammen!

Der Begriff "Feldspule" könnte bei nicht so mit der Materie bewanderten etwas irrtümlich aufgefasst werden. Die Umbauanleitung im obigen Schaltbild ist fachlich richtig. Zum besseren Verständnis könnte die Feldspule hinter der Sekundärwicklung des AÜ nochmals oder nur dort gezeichnet sein. Die Feldspule ersetzt den Permanentmagneten eines modernen Lautsprechers, hat also mit der Primär und Sekundärwicklung des Ausgangsübertragers, der ein Widerstandstrafo ist nichts zu tun.

MFG Nobby

04.03.16 18:49
sirilos 

50-99 Punkte

04.03.16 18:49
sirilos 

50-99 Punkte

Re: VE 301 Dyn Schaleco - Hilfe

Hallo zusammen!

Bin immer noch da:)

Lieber @Rainer, danke für dein Umbauschaltbild! Gestern hab wieder etwas Zeit genomenn und war einige Stunden am VE - Basteln.

Den von Euch bereits erwähnten Umbau hab in meinem Chassis gefunden. (in den 50er bereits verbastelt) Da habe ich 2 Widerstände gefunden 3Kohm (2 mal 1,5 Kohm) und hab mich bisher gefragt warum diese Teile in meinem Radio landeten da ich sie nicht in dem originalen Schaltplan gefunden habe.

Zitieren:
Er müßte zwischen die beiden Plusanschlüsse der 4,7µF Elkos an die Chassiunterseite.

Danke @Jochen für den Tipp, hab nun die 3Kohm gegen einen 5Kohm Widerstand ersetzt. (.sBild unten)

Zitieren:
Ich rate Dir, die Reparatur abzubrechen, da Du (das ist kein Vorwurf) den Vorgang nicht durchschaust. Auch Rat hier geben, wird langsam gefährlich.

Suche Dir am besten bitte Jemand, der das Gerät wieder wirklich in den Originalzustand versetzt und / oder den Umbau auf permanent-dynamischer Lautsprecher fachgerecht vornehmen kann oder wieder einen Originallautsprecher einbaut.

@Lieber Rainer, vielen Dank dass Du um mich und meine Sicherheit kümmerst. Hier landen manchmal Beiträge von minderjährigen und man sollte sie jedes Mal von jeglichen Gefahren vorwarnen. Ihr habt aber in diesem Fall mit einem 33 Jährigen zu tun, das wäre überhaupt nicht bei mir der Fall. (Ich weiß wann ich STOP und SCHLUSS sagen soll). Bitte nicht falsch verstehen - Ich unterschätze hier keinesfalls die Sache und dass man jederzeit bestenfalls im Krankenhaus landen könnte (Oder im Friedhof bereits einen Platz reservieren??) . In diesem Alter verdiene auch genung Geld um mir einen Fachman fürs Radio leisten zu können. Die Sache ist aber (und manche werden mich hier verstehen) - ich wollte keinen betriebsfähigen Volksempfänger sondern ein selbst restauriertes Radio. Also das Verfahren ist mir wichtiger als das Ergebnis. Was mache ich denn wenn dieses Radio funktioniert? Dann bin ich glücklich da es so weit gekommen ist aber werde nach dem nächsten kaputten Radio suchen. In diesem Alter hab eine Frau, einen anständigen Haushalt und bezahle Steuer. Ich darf also mit meinen gefährlichen Spielzeuge experimentieren. Und von allem hab kein schlechtes Gewissen wenn ich davon weiß dass es eine Menge Leute gibt, die Oldtimers sehr schlecht restaurieren, damit fahren und andere Verkehrsteilnehmer in Gefahr bringen. Ich betreibe zumindest alles bei mir zu Hause und das Radio ist zum privaten Gebrauch gedacht. Trotzdem Danke für die Hinweise, weiß dass es alles gut gemeint ist !

Und nun zu unserem Thema:
Als ich ganz am Anfang dieses Radio betrieben habe, könnte man ein lautes Brummen hören. Im Laufe der Zeit hat sich die RES164 versagt. Aus diesem Grund bestellte ich mir eine neue Röhre. Ich gehe auf Verdacht und meine dass mein Lautsrpecher - Ausgangsübertrager nicht mehr funktioniert. Bis dahin messe ich Spannungen aber der Lautsprecher bleibt stumm wie ein Fisch.

Letzte Woche gab's bei eBay ein original VE- Lautsprecher (dyn) aber war leider etwas zu spät.

Wie kann ich den Ausgangsübertrager testen?

Vielen Dank nochmals für die nützliche Tipps! Ein schönes Wochenende und bis bald :)


Mit herzlichen Grüßen,

Sirilos

Zuletzt bearbeitet am 04.03.16 20:02

Datei-Anhänge
chassis_5Kohm.JPG chassis_5Kohm.JPG (496x)

Mime-Type: image/jpeg, 569 kB

04.03.16 20:38
nobbyrad58 

500 und mehr Punkte

04.03.16 20:38
nobbyrad58 

500 und mehr Punkte

Re: VE 301 Dyn Schaleco - Hilfe

Hallo Sirilos!

Ich würde erst mal den LS testen. Also die Anschlüsse des LS vom AÜ ablöten und diesen mit Ohmmeter oder 1,5 V Batterie prüfen. Dann die Sekundärwicklung mit Ohmmeter auf Durchgang prüfen, es müssten in beiden Fällen ein paar sein. 2 - 10 je nach LS.
Dann den 5 nF Kondensator ablöten der an der Primärwicklung ist und diese auf Durchgang testen, hier müssten ein paar hundert Ohm sein. Den 5nF C würde ich ersetzen mit 4,7 nF 1000 V.
Alle Röhren ziehen und Gerät einschalten. Jetzt messen ob die 4 V ~ an der Fassung der RES 164 sind. Achtung! Die Pinbelegung der Röhren ist immer von UNTEN angegeben.
Alles andere ist schon gesagt worden. Wer sich mit Vorkriegsradios oder VE, DKE usw. beschäftigt sollte auch mal überlegen ob er sich nicht passendes Fachschrifttum besorgt. So von 1947 - 1950 Stichwort Reparatur, Umbau, Ersatz.

MFG Nobby

04.03.16 22:28
sirilos 

50-99 Punkte

04.03.16 22:28
sirilos 

50-99 Punkte

Re: VE 301 Dyn Schaleco - Hilfe

Guten Abend zusammen!

Heute bin wieder etwas weiter gekommen

Ich konnte soeben beim Surfen im Netz ein Paar Berichte über die VE - Restaurierungen von anderen Nutzer finden. Mit einer Diamantfeile konnte die Kontakten von meinen Röhre schleifen und auch die Kontakten in den Röhrensockel und .... voila! Meine RES 164 lässt sich richtig heizen und von dem Lautsprecher ist ein leichtes Brummen zu hören!! Es ginge um einen Wackelkontakt

Das Radio funktioniert nocht nicht aber zumindest nun weiß dass alle Röhre in Ordnung sind. Hier kann ich Euch ein Paar Angaben zu den Röhren geben:

1) Spannung gegen Masse an der Anode der RES164: 372V
2) Spannung gegen Masse am Schirmgitter der RS164: 32,98V
3) Spannung gegen Masse an der Anode der AF7: 16,81 V


@Lieber Nobby danke für die nützliche Tipps! Nun durch das Brummen weiß dass mein Lautsprecher funktioniert. Problem gelöscht :)

Ich finde es sehr nett dass ihr alle für mich Zeit in diesem Forum genommen habt! Ich nehme erstmal einen Moment um alle Beiträge hier nochmals zu lesen, dann organisiere die weitere Schritte und berichte Euch wie es gelaufen ist!

Ein schönes Wochenende zusammen!


Mit herzlichen Grüßen,

Sirilos

Zuletzt bearbeitet am 04.03.16 22:29

 1 2 3 4
 1 2 3 4
Anodenspannungsüberschuß   Metallschichtwiderstand   Sirilos   permanent-dynamischer   funktionell-pragmatische   Ausgangsübertrager   Lautsprecher   Motor-Anlaufkondensator   Feldspule   Lautsprecher-Ausgangsbertrager   Gemeinschaftsempfänger   Schirmgitter   zusammen   Widerstände   5kOhm-Feldspulen-Ersatzwiderstand   welt-der-alten-radios   Hochlast-Drahtwiderstände   Gegen-Brumm-Auslenkkraft   Schaleco   Widerstand