| Passwort vergessen?
Sie sind nicht angemeldet. |  Anmelden

Sprache auswählen:

Wumpus Gollum Forum von
Wumpus Welt der (alten) Radios
Sie sind nicht angemeldet.
 Anmelden

VE301W mit Post-Pentode C3b / Schallplattenwiedergabe mit Hifi-MM Tonabnehmer
  •  
 1 2 3 4 5 6
 1 2 3 4 5 6
21.05.17 17:57
Herrmann 

500 und mehr Punkte

21.05.17 17:57
Herrmann 

500 und mehr Punkte

VE301W mit Post-Pentode C3b / Schallplattenwiedergabe mit Hifi-MM Tonabnehmer

Hallo zusammen,

nachdem ich ca. 1,5 Jahre ausgesetzt sowie ein altes Projekt verworfen habe, möchte ich Euch nun ein von der Experimentalphase her bereits fertiges Projekt vorstellen. Ausgangspunkt ist ein VE301W-Chassis, welches zum Glück über einen einwandfreien Netztrafo, Drehko, Zwischenübertrager und Spulensatz verfügt.

Die neue Röhre

Ein großer Elektronikversand verkaufte vor einiger Zeit günstig ein Kontingent an C3b, was ich rechtzeitig mitbekam. Ich ergatterte 3 Stück, da mit die zur REN904 identischen Heizdaten sofort ins Auge sprangen. Die C3b ist von den Daten her sehr viel leistungsfähiger als die REN904 und auch etwas leistungsfähiger als die AF7. Als Triode beschaltet dürfte sie in etwa der REN904 entsprechen.

Datenblatt:
http://www.mif.pg.gda.pl/homepages/frank...s/082/c/C3b.pdf

Einfügen in den VE301W

Das Einbauen der wuchtigen 7-poligen Postfassung in den VE301 erfordert sorgfältige Dremelarbeiten mit Miniflexscheiben und Rundschleifer. Es geht eng zu, ist aber machbar. Spulenturm und Drehko mit Alufolie umwickeln zum Schutz vor Schleifstaub!

Die Schaltung

Ich habe etwas experimentiert und es gibt mehrere mehr oder weniger empfehlenswerte Varianten.

Triodenschaltung am original beschalteten Zwischenübertrager
Das geht problemlos. Habe das Schirmgitter vorsichtshalber über einen 27k-Widerstand mit der Anode verbunden. Der Klang ist sehr gut, die Eingangsempfindlichkeit jedoch schlecht. Der Line-Ausgang eines PC schafft gerade Zimmerlautstärke.

Pentodenschaltung am original beschalteten Zwischenübertrager
Die Verstärkung erhöht sich nicht, der Klang verschlechtert sich jedoch (starke Welligkeit, blechern), da die Primärwicklung des ZÜ mit nur 12H (gemessen) eine starke Fehlanpassung für die Pentode bedeutet.

Pentodenschaltung mit RC-Kopplung
Habe ich nicht durchgeführt, sollte aber problemlos gehen. Der Audion-Siebwiderstand sollte auch 3k verringert werden und den 50k-Widerstand kann man dann als Arbeitswiderstand verwenden. Nachteilig ist der Verlust an Anodenspannung und damit Aussteuerreserve.

Pentodenschaltung mit ZÜ als Anodendrossel-Spartrafo

Da ich den intakten ZÜ weiterverwenden möchte und wegen des o.g. Nachteils der RC-Kopplung ist das mein absoluter Favorit. Die hochohmige Wicklung des ZÜ hat rechnerisch eine Induktivität von 192H (ÜL=ÜU²), das ergibt bei 100Hz einen induktiven Blindwiderstand von ~120kOhm. Die niederohnige Wicklung kann zum Aufstocken der Ausgangsspannung genutzt werden (ergibt Spartrafo mit Ü=4:5). Die richtige Polarität beim Zusammenschalten der Wicklungen ermittelt man durch Versuch mit einer kleinen Wechselspannung. (Spannung verringert sich statt sich zu erhöhen -> falsch gepolt)
Die mindestens 4-mal so hohe DC-Vormagnetisierung des Kernes bei dieser Beschaltung erwies sich als unkritisch. Selbst wenn die Induktivität auf die Hälfte absinken sollte, ist sie immer noch mehr als ausreichend, wie auch die Praxis zeigt.

Schallplattenwiedergabe mit einem Hifi-Plattenspieler (MM-Tonabnehmer @ 3,5mV)

Da ich eine große Schallplattensammlung samt Hifi-Plattenspiellaufwerk geerbt habe, war die laute und klare Schallplattenwiedergabe mit nur 3,5mV Signalspannung ein großer Ansporn, das letzte aus der C3b herauszuholen. Letzlich ist es mit einem Hifi-Eingangsübertrager vom Typ 140MEX (ÜU=1:8, L=34H : 2100H) erfolgreich gelungen. Auch eine rudimentäre RIAA-Entzerrung ist erfolgreich. Den Verstärker pfeiffrei zu bekommen, war nicht ganz einfach, siehe spätere Bilder. Die Anodenleitung der RES hat nämlich genau die richtige Phasenlage für eine reguläre Mitkopplung auf das Gitter der C3b.

Es ist absolut beeindruckend, mit nur 2 alten Röhrensystemen lautstark und klar LPs via MM-TA zu hören. Sog. High-End-Röhrenverstärker gönnen sich für diese Aufgabe 6 oder mehr Röhrensysteme pro Kanal. (auch wenn die Wiedergabegüte natürlich besser ist)

Was bringt dieser VE denn nun eigentlich als Radio für eine Empfangsleistung?

Das Anschließen von Schwingkreis, Gitterkombination und Rückkopplung habe ich noch nicht durchgeführt, da ich beim Schallplattenhören hängengeblieben bin. Allerdings ist ständig ein Radiosender ganz leise mit Ohr am Lautsprecher zu hören, trotz sorgfältiger Abschirmung, ohne Schwingkreis und mit 47n statt 100p Gitterkombi. Das Audion scharrt sozusagen mit den Hufen.

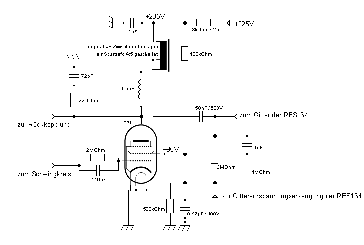
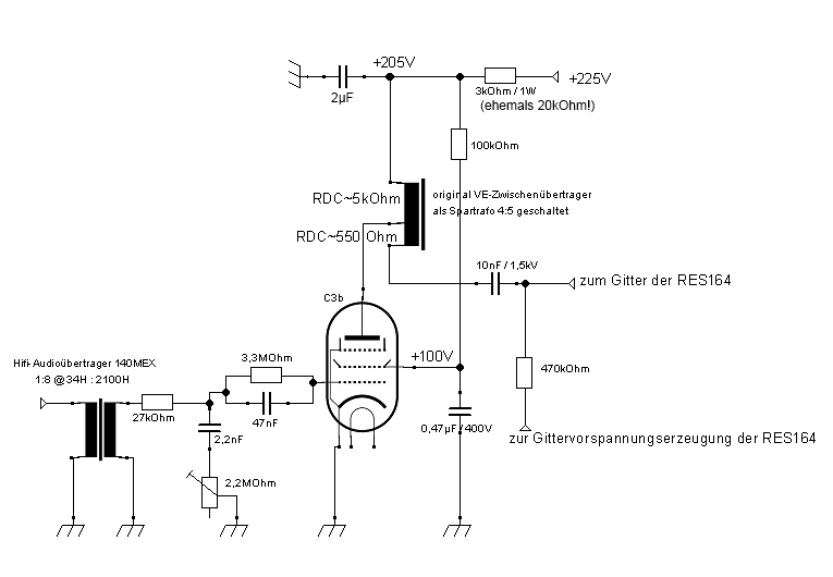
So, nun der Schaltplan der Audionstufe mit eingetragenen Spannungs-Meßwerten, Bilder folgen später.


Viele Grüße, Herrmann


Zuletzt bearbeitet am 21.05.17 19:08

Datei-Anhänge
VE301_C3b.png VE301_C3b.png (525x)

Mime-Type: image/png, 12 kB

wumpus, regency, apollo, WalterBar, Vorkreis und Wolle gefällt der Beitrag.
!
!!! Fotos, Grafiken nur über die Upload-Option des Forums, KEINE FREMD-LINKS auf externe Fotos.    

!!! Keine Komplett-Schaltbilder, keine Fotos, keine Grafiken, auf denen Urheberrechte Anderer (auch WEB-Seiten oder Foren) liegen!
Solche Uploads werden wegen der Rechtslage kommentarlos gelöscht!

Keine Fotos, auf denen Personen erkennbar sind, ohne deren schriftliche Zustimmung.

Den Beitrag-Betreff bei Antworten auf Threads nicht verändern!
21.05.17 18:40
Herrmann 

500 und mehr Punkte

21.05.17 18:40
Herrmann 

500 und mehr Punkte

Re: VE301W mit Post-Pentode C3b / Schallplattenwiedergabe mit Hifi-MM Tonabnehmer

Nun die Bilder:

Russische MP-Kondensatoren gestatten einen stilechten elko-freien Nachbau der Siebschaltung. Der Kondensatorblock wurde vermutlich in den 1950er-Jahren aufgesägt, den darin vorgefundenen Elkos nach zu urteilen.
Die Verdrahtung des Audions ist noch im Versuchsmodus und wird noch ins Reine gelötet!


Die C3b ist eine optisch sehr schöne und stilechte Ersatzröhre. Die Gitterkappe einer AF7 paßt wunderbar.


Ohne sorgfältige Abschirmung der Eingangsschaltung pfeift es erbarmungslos.


Die Anoden- bzw. Lautsprecherleitung der RES164 bekam ein geerdetes Kupfergeflecht gegen Abstrahlung übergezogen. Der AÜ (Visaton 16k) bekam ein Boucherot-Glied (2,2n/6,8k) und eine Überspannungs-Glimmlampe. Mit der 10mA-Vormagnetisierung kommt er trotz fehlendem Luftspalt gut zurecht.



Viele Grüße, Herrmann

Datei-Anhänge
DSC02185.JPG DSC02185.JPG (497x)

Mime-Type: image/jpeg, 308 kB

DSC02186.JPG DSC02186.JPG (501x)

Mime-Type: image/jpeg, 285 kB

DSC02187.JPG DSC02187.JPG (479x)

Mime-Type: image/jpeg, 304 kB

DSC02188.JPG DSC02188.JPG (482x)

Mime-Type: image/jpeg, 223 kB

21.05.17 19:58
wumpus 

Administrator

21.05.17 19:58
wumpus 

Administrator

Re: VE301W mit Post-Pentode C3b / Schallplattenwiedergabe mit Hifi-MM Tonabnehmer

Hallo Herrmann,

ein interessantes Projekt. Konntest Du feststellen welcher Sender da schwach durchkommt?


Grüße von Haus zu Haus
Rainer, DC7BJ (Forumbetreiber)

Welt der alten Radios:
http://www.welt-der-alten-radios.de

Wumpus-Gollum-Forum:
http://www.wumpus-gollum-forum.de/forum

Rettet unsere Radios:
http://www.welt-der-alten-radios.de/home...radios-467.html

Virtuelle Voxhaus-Gedenktafel:
http://www.voxhaus-gedenktafel.de

Zuletzt bearbeitet am 21.05.17 19:59

21.05.17 20:07
Herrmann 

500 und mehr Punkte

21.05.17 20:07
Herrmann 

500 und mehr Punkte

Re: VE301W mit Post-Pentode C3b / Schallplattenwiedergabe mit Hifi-MM Tonabnehmer

Hallo Rainer,

mit meinem kleinen Einkreiser-Taschenradio aus meiner Jugendzeit habe ich schon erfolglos den MW-Bereich durchgekurbelt, allerdings schwingt der Einkreiser ab 900kHz wild wegen zu starker HF-Verstärkung und er hat keine LW.

Vielleicht raffe ich mich dazu auf, den SKR701 in die Bastelstube zu holen, zwecks Fahndung. Der hat sogar ausgedehnte KW.

Viele Grüße, Herrmann

PS: Danke für das Lob

Zuletzt bearbeitet am 21.05.17 20:14

22.05.17 13:26
HB9 

500 und mehr Punkte

22.05.17 13:26
HB9 

500 und mehr Punkte

Re: VE301W mit Post-Pentode C3b / Schallplattenwiedergabe mit Hifi-MM Tonabnehmer

Hallo Herrmann,

hübsches Projekt, ich hoffe, du hast einen stilechten Volks-Plattenspieler dazu

Beim eingekoppelten Rundfunksender tippe ich auf KW, hier sind die stärksten Feldstärken. Die Einkopplung kommt wohl über den Netztrafo, eventuell auch vom Plattenspieler. Bei älteren Transistorgeräten hatte ich das oft, damals war es die Deutsche Welle, heute wohl eher Radio China international. Neben der Vorstufenröhre kann auch die Gleichrichterröhre für die Demodulation zuständig sein, in diesem Fall hilft es, die Diodenstrecken mit Kondensatoren in der Grössenordnung 10n zu überbrücken. Dabei ist zu beachten, dass an den Kondensatoren die doppelte Anodenspannung anliegt, somit sollten 1kV-Typen eingesetzt werden.

Gruss HB9

23.05.17 08:26
WalterBar 

500 und mehr Punkte

23.05.17 08:26
WalterBar 

500 und mehr Punkte

Re: VE301W mit Post-Pentode C3b / Schallplattenwiedergabe mit Hifi-MM Tonabnehmer

Hallo Herrmann,

das ist ein schönes Projekt, wenn auch überraschend für mich. Der um 1,4mA/V höheren Steilheit C3b gegenüber AF7 steht auch ein um ein halbes Ampere höherer Heizstrom gegenüber. Aber ja, die Poströhren sind robust, eng toleriert mit langer garantierter Brenndauer. Die wirst Du wohl kaum verbraucht kriegen. Andererseits ist die AF7 keine seltene Röhre - die RES164 schon eher.

Bei dem einstrahlenden Sender tippe ich auf Radio Rumänien (war bei mir so), China nicht ausgeschlossen.

Gruss
Walter

23.05.17 20:50
Herrmann 

500 und mehr Punkte

23.05.17 20:50
Herrmann 

500 und mehr Punkte

Re: VE301W mit Post-Pentode C3b / Schallplattenwiedergabe mit Hifi-MM Tonabnehmer

Hallo HB9 und Walter,

ebenfalls danke für das Lob, das spornt an.

Zitieren:
ich hoffe, du hast einen stilechten Volks-Plattenspieler dazu

Habe einen Aiwa Direktantriebler aus den 80ern. Es ist erstaunlich, wie Hifi-mäßig der Volksempfänger (an einer externen Regalbox, geschlossen, Breitbandchassis, DDR 80er) schon klingt, wenn die originale Frequenzbeschneidung fortfällt. Habe noch einen Kofferplattenspieler aus den 50ern, der sich für das Herrichten für Schelllack (N78) anbietet. Nur eine Schelllack-Sammlung dazu habe ich leider nicht.

Zitieren:
Andererseits ist die AF7 keine seltene Röhre - die RES164 schon eher.

Die AF7 gibts es praktisch nur noch gebraucht ab ca. 20 Euro. Meine 3 NOS-OVP C3b habe ich für 10 Euro das Stück ergattert - ein Glücksfall. Die C3b hat nur ca. 1/3 des Innenwiderstandes der AF7 und ist somit m.E. für die Spartrafo-Kopplung etwas besser geeignet.
Meine 2 RES164 und eine L416 habe ich mit viel Geduld für ca. 20 Euro das Stück bei der bekannten Auktionsplattform erstanden, außerdem noch einige RGN354 und RGN504. Die RGN504 mit Maschenanoden sieht sehr schön aus, benötigt nur einen geringfügig höheren Heizstrom und ist mit Drahtbrücke zwischen den beiden Anodenpins voll VE-kompatibel. (im VE wurde der 4. Europasockelkontakt dort eingespart)

Hier noch ein Update des Schaltplans, was am Wochenende verwirklicht wird. Die Beschaltung ab NF-Koppelkondensator optimiert den NF-Frequenzgang. Der 500kOhm Widerstand reduziert nochmals die Schirmgitterspannung sowie die Maximalspannung über dem Kondensator im Fehlerfall. Der Koppelkondensator 150nF ist überdimensioniert, aber die ausreichenden 33nF habe ich nicht da. Das RC-Glied an der Rückkopplungsleitung vermindert die HF-Verstärkung, die Drossel blockt dicht an der Röhre die HF Richtung ZÜ.

Viele Grüße, Herrmann

Datei-Anhänge
VE301_C3b.png VE301_C3b.png (477x)

Mime-Type: image/png, 11 kB

26.05.17 22:55
Herrmann 

500 und mehr Punkte

26.05.17 22:55
Herrmann 

500 und mehr Punkte

Re: VE301W mit Post-Pentode C3b / Schallplattenwiedergabe mit Hifi-MM Tonabnehmer

Hallo zusammen,

nachdem der Test als empfindlicher Phono-NF-Verstärker erfolgreich verlief, fieberte ich natürlich der Audion-Inbetriebnahme entgegen. Heute ohne Antenne und Erde in Betrieb genommen, war kein Sender auffindbar, auch nicht mit auf der Kante stehendem Chassis, so daß der Spulenturm wie eine Ferritantenne ausgerichtet ist.

Die Selbsterregung setzt schon ab ca. 5° Drehwinkel des Quetschers ein, so daß im Rückkopplungspfad der Bypaß-Kondensator vergrößert werden muß. Das Rückkopplungsgeräusch ist kein Quietschen, sondern es macht einfach nur kurz Plopp, und das Gitter der C3b wird mit >-5V zugestopft, worauf Schirmgitter- und Anodenspannung steigen.

Im selbstschwingenden Zustand empfange ich am unteren Langwellenende Telegraphiesignale. Sie werden stärker, wenn die Selbsterregung möglichst schwach ist, bis kurz vor dem Abriß. Beim Durchstimmen vernimmt man ein paar leise Einpfeifvorgänge, aber die dazugehörigen Sender höre ich nie, auch nicht bei Wegnahme der Selbsterregung.

Der einstreuende Sender (der schon bei NF-Verstärker-Betrieb einstreute) ist identifiziert, es ist der 4km Luftlinie entfernte UKW-Sendemast. Heute hörte ich "Hitradio RTL" heraus. Wie Selektion und Demodulation geschehen, ist mir ein Rätsel. Der Mast strahlt mindestens 5 UKW-Frequenzen aus.

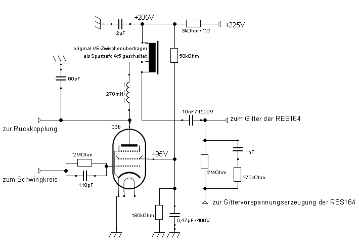
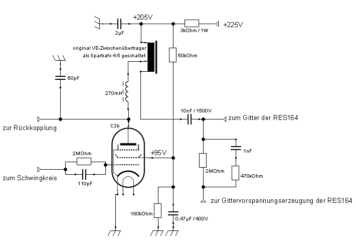
Anbei noch der aktuelle Schaltplan. Die selbstgewickelte HF-Drossel mit Schalenkern hat beachtliche 270mH und trägt wohl dazu bei, daß die HF-Amplitude an der Anode so hoch ist, daß die originalen 60pF Bypaß zu gering sind. (wegen viel zu zeitiger Selbsterregung)
Ich verwendete wo es nur ging historische Widerstände und auch 2 alte keramische Rohrkondensatoren.

Viele Grüße, Herrmann


Datei-Anhänge
VE301_C3b#3.png VE301_C3b#3.png (539x)

Mime-Type: image/png, 11 kB

DSC02197.jpg DSC02197.jpg (465x)

Mime-Type: image/jpeg, 347 kB

DSC02198.jpg DSC02198.jpg (492x)

Mime-Type: image/jpeg, 327 kB

27.05.17 08:46
Vorkreis 

500 und mehr Punkte

27.05.17 08:46
Vorkreis 

500 und mehr Punkte

Re: VE301W mit Post-Pentode C3b / Schallplattenwiedergabe mit Hifi-MM Tonabnehmer

Hallo Herrmann,

schön, dass Du wieder da bist. Ich denke, dass die Betriebsbedingungen der Röhre nicht optimal sind.
Anoden- und Schirmgitterspannung sind viel zu hoch und der ZÜ passt nicht zur Pentode.
Nach meinen Erfahrungen liegt die optimale Anodenspannung zw. ca. 30 und 50 Volt und die G2-Spannung
im Bereich 20 bis 30 Volt. Das harte Einsetzen der Rückkopplung unterstützt meine Einschätzung.
Siehe Originalbeschaltung mit einer AF7.

Gruß Jürgen

27.05.17 09:01
WalterBar 

500 und mehr Punkte

27.05.17 09:01
WalterBar 

500 und mehr Punkte

Re: VE301W mit Post-Pentode C3b / Schallplattenwiedergabe mit Hifi-MM Tonabnehmer

Hallo zusammen,

es wird darunter auch die Audionempfindlichkeit leiden. Wahrscheinlich wird aber die Schallplatten-Audiowiedergabe unzureichend, wenn der 3k Ohm - Widerstand den zehn- bis hundertfachen Wert annimmt.

Gruss
Walter

Zuletzt bearbeitet am 27.05.17 09:02

 1 2 3 4 5 6
 1 2 3 4 5 6
Synchrodyne-Lieblingsschaltung   Mittelwellen-Frequenzbereichs   Schallplatten-Audiowiedergabe   Festfrequenz-Homodyne-Empfänger   Schirmgitterspannungs-Reduzierung   Schallplattenwiedergabe   Oszillator   Tonabnehmer   Grüße   betriebsspannungs-entkoppelten   Schirmgitterspannung   Antennen-Parallelschwingkreis   Herrmann   Volks-Synchrondemodulator-Empfänger   Post-Pentode   Schirmgitterspannungsversorgungen   Synchrondemodulator   Hifi-MM   Hüllkurvendemodulation   Rückkopplung