| Passwort vergessen?
Sie sind nicht angemeldet. |  Anmelden

Sprache auswählen:

Wumpus Gollum Forum von
Wumpus Welt der (alten) Radios
Sie sind nicht angemeldet.
 Anmelden

Luftdrehkondensator Spannungsüberschlag
  •  
 1 2
 1 2
18.07.14 11:45
technikfreund 

500 und mehr Punkte

18.07.14 11:45
technikfreund 

500 und mehr Punkte

Luftdrehkondensator Spannungsüberschlag

Hallo Zusammen!

Mir ist beim Bau von meinem Mittelwellen Oszillator der
Drehkondensator kaputt gegangen.

In der Endstufe sitzt eine EL84 und der Drehko hat diese Leistung
wohl nicht verkraftet.

Es ist / war der RFT Drehko der u.a. bei P. aus Bayern erhätlich ist.
2x 300 pF, 2x 12 pF

Ein 300 pF Plattenpaket hat mehrfach Kurzschlüsse, das andere Paket
sowie die anderen UKW Pakete sind noch in Ordnung.

Freibrennen mit Strom hat leider keinen Erfolg gehabt.

Nun überlege ich den Drehko auszubauen und aufs Lager zu legen.

Damit die Endstufe trotzdem mit dem Oszillator in Resonanz gehen kann,
soll in der Endstufe ein Festkondensator zum Einsatz kommen, ggf. mehrere
verschiedene Werte, die über einen Stufenschalter umgeschaltet werden können.



Die Kondensatoren müssten mind. denke ich 1KV aushalten, 1500pF / 4KV habe ich da,

ist der kleinste Wert, alle anderen sind nicht spannungsfest genug (nur 400V o.ä.)

Hätte sonst jemand noch Ideen, wie ich den Endstufen Teil bauen könnte und wie ich in Zukunft solche Fehler
vermeiden könnte?
Was für Drehkos wären für diese Anwendung besser geeignet?

1mm Plattenabstand pro 1KV ist mir bekannt, hatte aber nicht daran gedacht dass die Spannungen in der Endstufe sehr hoch
sein können.

Viele Grüße Technikfreund.

Admin: In Deutschland unterliegt die Inbetriebnahme von Sendeanlagen (auch in Rundfunkbereichen) gesetzlichen Regelungen. Die Nichtbeachtung ist sanktioniert.

Noch gefällt der Beitrag keinem Nutzer.
!
!!! Fotos, Grafiken nur über die Upload-Option des Forums, KEINE FREMD-LINKS auf externe Fotos.    

!!! Keine Komplett-Schaltbilder, keine Fotos, keine Grafiken, auf denen Urheberrechte Anderer (auch WEB-Seiten oder Foren) liegen!
Solche Uploads werden wegen der Rechtslage kommentarlos gelöscht!

Keine Fotos, auf denen Personen erkennbar sind, ohne deren schriftliche Zustimmung.

Den Beitrag-Betreff bei Antworten auf Threads nicht verändern!
18.07.14 13:05
Pluspol 

500 und mehr Punkte

18.07.14 13:05
Pluspol 

500 und mehr Punkte

Re: Luftdrehkondensator Spannungsüberschlag

Hallo Technikfreund

Hohe Anodenspannung prinzipiell über den Drehko gegen "Masse" zu schalten ist schon sehr bedenklich. Ein Drehko sollte weiter zur Abstimmung genutzt werden, allerdings in Reihenschaltung über einen spannungsfesten Festkondensator. Dessen Kapazität muss dann um einiges größer sein, als die des Drehkos. So wird der Endwert des Drehkos nur geringfügig reduziert, aber der Skalenverlauf evtl. zusätzlich etwas unlinearer. Bei Bedarf kann man mit einem passenden kleinen Parallelkondensator am Drehko, wieder den gewünschten Endwert herstellen.

Freundliche Grüße von Dietmar

18.07.14 13:42
Metabastler 

100-249 Punkte

18.07.14 13:42
Metabastler 

100-249 Punkte

Re: Luftdrehkondensator Spannungsüberschlag

Und wie soll der Serienkondensator, wenn er denn gross gegenüber dem Drehko ist, die Spannung reduzieren??

Einen Tod muss man sterben... wenn aber der Einstellbereich bekannt ist, kann man mit Reihen- und Parallelschaltung ein 'Optimum' beschalten.

Oder Spulenvario bauen

18.07.14 15:51
technikfreund 

500 und mehr Punkte

18.07.14 15:51
technikfreund 

500 und mehr Punkte

Re: Luftdrehkondensator Spannungsüberschlag

Hallo Pluspol!

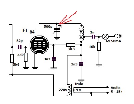
Anbei ein Ausschnitt vom Schaltplan.

Soll den Kondensator dort hin, wo der rote Pfeil hinzeigt, zwischen Drehko und
Anodenspannung?

Wieviel Kapazität sollte er haben?

Viele Grüße Technikfreund.



Zuletzt bearbeitet am 18.07.14 15:52

Datei-Anhänge
EL 84 Osz. Endstufe.jpg EL 84 Osz. Endstufe.jpg (370x)

Mime-Type: image/jpeg, 31 kB

19.07.14 12:18
Pluspol 

500 und mehr Punkte

19.07.14 12:18
Pluspol 

500 und mehr Punkte

Re: Luftdrehkondensator Spannungsüberschlag

Hallo Technikfreund

Der Kondensator muss zwischen dem Drehko und dem Anodenanschluss der EL84 geschaltet werden. Dort trennt er die dort vorhandene hohe Gleichspannung vom Drehko. Die Größe kann z. B. 10nF betragen, da wäre die Gesamtkapazität der Reihenschaltung rund 476pF. Der "Trennkondensator" muss dann ausreichend spannungsfest sein. Mit einem C-Trimmer parallel zum Drehko lässt sich bei Wunsch und Bedarf die Endkapazität wieder auf 500pF einstellen.

Freundliche Grüße von Dietmar

19.07.14 13:38
SmdSchubser 

250-499 Punkte

19.07.14 13:38
SmdSchubser 

250-499 Punkte

Re: Luftdrehkondensator Spannungsüberschlag

Hallo,

ich meine dass zum Abtrennen der Gleichspannung vom Drehko außer dem Serienkondensator noch ein hochohmiger Widerstand (1M?) parallel zum Drehko erforderlich ist. Sonst lädt der wahrscheinlich größere Leckstrom des Serienkondensators den Drehko trotzdem auf den vollen DC-Wert auf.

Gruß Martin

19.07.14 14:04
Volker 

500 und mehr Punkte

19.07.14 14:04
Volker 

500 und mehr Punkte

Re: Luftdrehkondensator Spannungsüberschlag

Hallo zusammen,

das Problem sind nicht die etwa 250 Volt Gleichspannung an der Anode. Die Spule und der Drehkondensator bilden zusammen einen Schwingkreis. Wenn die Antenne falsch angepasst ist, ist dieser Schwingkreis kaum bedämpft und es entsteht bei der resonanten Frequenz durch Resonanzüberhöhung eine sehr hohe Wechselspannung. Dabei ist es praktisch egal, ob der Drehko direkt mit Masse verbunden ist oder mit dem unteren Anschluss der Spule, denn der 3,3 nF-Kondensator ist viel größer als der 470pF-Drehko.

Die Serienschaltung von 10nF zum zum Drehko nützt auch nicht viel. Der Drehko und der 10nF-Kondensator bilden einen kapazitiven Spannungsteiler. Am kleineren Kondensator (höherer Blindwiderstand) fällt die höchste Spannung ab. 470pF / 10nF sind überschlägig 1/20. Der 10nF-Kondensator reduziert also die Spannung nur um maximal 5%. Wenn der Drehko ausgedreht ist, also nur etwa 20pF hat, dann fällt praktisch die gesamte Wechselspannung am Drehko ab.

Die Röhre wird übrigens im Klasse-C-Betrieb betrieben. Also ohne Ruhestrom. Also im gepulsten Betrieb. Der Schwingkreis am Ausgang macht daraus dann wieder einen Sinus. Aber es entstehen auch viele Oberwellen, wenn die nicht durch ein Tiefpass dahinter herausgesiebt werden. Ohne Filter erzeugt die Schaltung ein Lattenzaun von Frequenzen über den gesamten Kurzwellenbereich. Wenn du auf 1,2333 MHz sendest, hast du mit der zweiten Oberwelle auch noch auf 3,7 MHz das 80m-Amateurfunkband mitversorgt. Mal sehen, was dann nach einer Weile passiert.

Mit der EL84 kann man einen halben Stadtteil mit Mittelwelle versorgen, wenn die Antenne entsprechend lang ist. Ich weiß ehrlich gesagt nicht, was das soll. Die EL84 kann parasitär auf UKW schwingen und nicht nur den UKW-Rundfunk stören, sondern auch Polizei, Feuerwehr, Krankenwagen und den Flugfunk. Wenn dann eines Tages der Funkmessdienst vor der Tür steht, würde ich mich nicht wundern. Das wird dann sehr teuer.

Zuletzt bearbeitet am 19.07.14 14:30

19.07.14 14:31
SmdSchubser 

250-499 Punkte

19.07.14 14:31
SmdSchubser 

250-499 Punkte

Re: Luftdrehkondensator Spannungsüberschlag

Hallo Volker,

von einer Antenne gehe ich mal nicht aus. Aber das mit der Resonanzüberhöhung gilt ja allgemein für jede komplexe Last.

Verständnisfrage: Gibt es bei Röhren eigentlich sowas wie den CE-Durchbruch (erster oder zweiter Art) bei Bipolartransistoren bei einer bestimmten Kollektorspannung? Oder kann hier in der Schaltung das Anodenpotential tatsächlich bis in den kV-Bereich ansteigen?

Gruß Martin

19.07.14 14:52
Volker 

500 und mehr Punkte

19.07.14 14:52
Volker 

500 und mehr Punkte

Re: Luftdrehkondensator Spannungsüberschlag

Hallo Martin,

die Elektroden einer Röhre bilden einen Kondensator mit einem Vakuum als Isolation, was besser als Luft ist. Die maximale Spannungen sind im Datenblatt angegeben. Bei der EL84 sind 550 Volt angegeben. Bis zum Überschlag sind es bestimmt noch mehr. Dabei muss zwischen kalten Betrieb und "warmen" Betrieb unterschieden werden. Im kalten Betrieb ist die Feldverteilung wie bei einem Plattenkondensator linear, wenn man mal von den Unregelmäßigkeiten durch die Gitterdrähte absieht. Bei glühender Kathode kommt aber noch die Raumladung hinzu. Dadurch läuft die Feldverteilung nicht linear, sondern ist etwas verbogen.

Ich habe selbst mal eine EF80 gekillt, weil ich versehentlich 250 Volt zwischen Steuergitter und Kathode angeschlossen hatte. Nun ist der Abstand zwischen Steuergitter und Kathode möglichst klein, um eine hohe Steilheit zu ereichen. Es hat dann kurz in der Röhre geblitzt und damit waren Steuergitter und Kathode in diesem Fall verschweißt.

Wenn die Röhren genügend Luft gezogen haben, dann leuchten sie im Betrieb sehr schön. Das ist dann im Prinzip wie bei einer Leuchtstoffröhre. Leider zerstört das Bombardement der positiv geladenen Ionen auf die Kathode mit der der Zeit die Beschichung der Kathode und dann ist die Röhre gestorben.

Zuletzt bearbeitet am 19.07.14 15:05

19.07.14 16:19
SmdSchubser 

250-499 Punkte

19.07.14 16:19
SmdSchubser 

250-499 Punkte

Re: Luftdrehkondensator Spannungsüberschlag

Hallo Volker,

Danke für die Infos zur Maximalspannung! Für mich als "Kind der Halbleiterära" sind Röhren immer noch was Geheimnisvolles, auch wenn die inneren Abläufe weitgehend mit klassischem Physikwissen nachvollzogen werden können. Bei Halbleitern ist das ja leider kaum möglich. Deshalb auch von mir Danke für deine Röhren-Seiten!

Zum Resonanzkreis der obigen Schaltung habe ich eben mal aus theoretischer Neugierde eine kleine Simulation gemacht. Bei Anregung des Schwinkreises mit 48mAss aus einer idealen Stromquelle (d.h. unendlich großer Innenwiderstand, also dadurch keine Dämpfung des Kreises) komme ich auf eine maximale Spannung am Drehko von ca. 290V über Versorgungsspannung (Schwingung mit 580Vss). Limitierendes Element der Maximalspannung ist der 10k-Widerstand, in dem dann ca. 3,3W umgesetzt werden. Dabei ist ausgangsseitig nichts angeschlossen (das müsste der Extremfall sein).

Werte: Drehko 250pF, Spule 10+90uH (also Anzapfung bei 1/3 Windungszahl), Resonanzfrequenz = 1,0MHz.


Falls die Versorgungsspannung z.B. 250V beträgt stehen über dem Drehko maximal 540V an (DC von Versorgung + AC-Amplitude). Mit dem Längs-C von z.B. 10nF (und dem Parallelwiderstand) reduziert sich die Spannung am Drehko auf die AC-Amplitude, also maximal 290V. Es würde also durchaus was bringen.

Die Spannungswerte erhöhen sich natürlich mit dem von der Röhre eingespeisten AC-Strom (hier wie gesagt gerechnet mit +/-24mA = 48mAss).

Gruß Martin

 1 2
 1 2
Spannungsüberschlag   Versorgungsspannungen   Rundfunkbereichen   Technikfreund   Resonanzüberhöhung   Serienkondensator   Serienkondensators   80m-Amateurfunkband   Bipolartransistoren   Unregelmäßigkeiten   Versorgungsspannungsverdrosselung   Oberwellenreduzierung   Rundfunk-Frequenzbereich   Versorgungsspannung   Luftdrehkondensator   Plattenkondensator   Parallelwiderstand   Mittelwellen-Sender   selbstschwingender   Parallelkondensator