| Passwort vergessen?
Sie sind nicht angemeldet. |  Anmelden

Sprache auswählen:

Wumpus Gollum Forum von
Wumpus Welt der (alten) Radios
Sie sind nicht angemeldet.
 Anmelden

Zukunftsradio!
  •  
 1 2
 1 2
13.10.14 23:30
Mani

nicht registriert

13.10.14 23:30
Mani

nicht registriert

Zukunftsradio!

Hallo zusammen!

AM und FM stirbt aus, wie funktioniert in Zukunft ein Radio?

Ist es möglich, ohne Schwingkreise etwas zu empfangen,
was gibt uns die neue Technik, was nimmt sie uns?

Und, kann man alte Radios auf Digital umrüsten?


Liebe Grüsse

Mani

Zuletzt bearbeitet am 13.10.14 23:43

Noch gefällt der Beitrag keinem Nutzer.
!
!!! Fotos, Grafiken nur über die Upload-Option des Forums, KEINE FREMD-LINKS auf externe Fotos.    

!!! Keine Komplett-Schaltbilder, keine Fotos, keine Grafiken, auf denen Urheberrechte Anderer (auch WEB-Seiten oder Foren) liegen!
Solche Uploads werden wegen der Rechtslage kommentarlos gelöscht!

Keine Fotos, auf denen Personen erkennbar sind, ohne deren schriftliche Zustimmung.

Den Beitrag-Betreff bei Antworten auf Threads nicht verändern!
14.10.14 10:03
Frank

nicht registriert

14.10.14 10:03
Frank

nicht registriert

Re: Zukunftsradio!

Mani:
Ist es möglich, ohne Schwingkreise etwas zu empfangen,
Ja, ich habe einen SKR700 am PC als Aktivbox hängen, wenn ich auf die richtige Internetseite gehe kommen da auch Radiotöne raus...

14.10.14 10:43
Volker 

500 und mehr Punkte

14.10.14 10:43
Volker 

500 und mehr Punkte

Re: Zukunftsradio!

Hallo Mani,

schau dir mal ein gewöhnliches Mobiltelefon an, wie es schon seit 20 Jahren existiert. Spulen sind da praktisch keine drin. Die Filterung erfolgt über SAW-Filter ( http://de.wikipedia.org/w/index.php?titl...enwellen-Filter ). Danach erfolgt ein Mischer, dessen beide phasenverschobenen Ausgangs-Signale Analog-Digital-Wandlern zugeführt werden. Danach werden die Signale per DSP, also durch Rechenoperationen weiterverarbeitet. Dabei wird unter anderem durch Berechnungen die Spiegelfrequenz unterdrückt und die Demodulation vorgenommen. Anschließend kommt ein Digital-Analog-Wandler, dessen Ausgangssignal nach der Verstärkung zum Lautsprecher geführt werden. So ist ganz ganz grob erklärt empfangsseitig das Prinzip eines GSM-Telefons oder schnurlosen Telefons. Verwirrend sind dabei nur die komplizierten Protokolle, die dahinterstecken. Ich glaube um GSM vollständig zu beschreiben braucht es an die 30 Meter Aktenordner. DSP-Prozessoren sind auch nicht so geheimnisvoll. Sie sind nur für jene Rechenoperationen optimierte Prozessoeren, die bei DSP häufig zur Anwendung kommen.

Heute gibt es ja schon Soundkarten mit einer Abtastrate von 196 kHz. Theoretisch kannst du damit bis 196 / 2 = 98 kHz empfangen. Warum die höchste Empfangsfrequenz bei der Hälft der Abtastrate liegt, ist unter http://de.wikipedia.org/wiki/Nyquist-Shannon-Abtasttheorem unverständlich erklärt. Wenn du einen Draht als Antenne in den Mikrofoneingang der Soundkarte reinsteckst, hast du einen Längstwellenempfänger. Als Vorselektion reicht ein Hochpassfilter als RC-Glied, um den Netzbrumm zu unterdrücken. Eine Spule wäre besser. Mit den üblichen Soundkarten kommst du schon bis etwa 20 kHz. Das wird ja beim Längstwellenempfang auch schon gemacht ( http://elektronikbasteln.pl7.de/lw.html ).

In einem DVB-T-Stick ( http://elektronikbasteln.pl7.de/dvb-t-us...eber-1-ghz.html ) wirst du auch keine Schwingkreise mit Spulen und Kondensatoren finden. Im Grunde ist ein DVB-T-Stick auch nur ein DSP-Empfänger, wobei das Grundprinzip immer gleich ist.

Fast alle digitalen Übertragungsverfahren beruhen übrigens auf OFDM ( http://de.wikipedia.org/wiki/Orthogonale...tiplexverfahren ). Da je nach Anforderungen noch weitere Tricks für die Fehlerkorrktur und für die Erhöhung der Robustheit eingesetzt werden, sind die Kombinationsmöglichkeiten unüberschaubar.

Ein gewöhnliches Radio lässt sich umrüsten. Hat man ja gemacht. Für den Empfang von DRM wurde die ZF des analogen Empfängers auf etwa 12 kHz heruntergemischt. Das könntest du sogar bei jedem Röhrenradio, das ein Superhet ist. Dieses Signal wurde dann dem Mike-Eingang einer Soundkarte zugeführt. Den Rest erledigt dann ein Programm.

Ein anderer Trend in der DSP-Bastelei ist bei Superhets, welche zwei ZFs haben, die erste ZF, welche oft bei 70 MHz liegt, direkt auf einen DVB-T-Stick zu geben und schon hast du für etwa 10 Euro einen DSP-Empfänger. Die Filterung und Demodulation übernimmt wieder ein Soundkartenprogrmm. In Zunkunft wird man versuchen DSP-Empfänger zu entwicklen, die ohne Heruntermischen die Empfangsfrequenz direkt verarbeiten. Dann besteht der ganze Empfänger aus einem IC mit 50 Beinchen. Das wars dann mit dem Radiobasteln.

Da fällt mir noch was ein. Am Ausgang eines solchen DSP-Baustein muss überhaupt kein Digital-Analog-Wandler sein. Es reicht, wenn das NF-Signal als pulsbreitenmoduliertes Rechtecksignal vorliegt. Dann lässt es sich ganz leicht mit einem Transistor als Schalter verstärken. Danach noch ein Tiefpassfilter und dann der Lautsprecher. Das wäre dann der Klasse-E Verstärker. So wird das ja auch im Prinzip gemacht ( http://de.wikipedia.org/wiki/Klasse-D-Verst%C3%A4rker ). Vor allen in den USB-Soundkarten ist das so umgesetzt.

Ich finde, wenn man sich gerne mit historischer Nachrichtentechnik beschäftigt, dann sollte man sich zur Orientierung in groben Zügen auch mit der modernen Nachrichtentechnik beschäftigen, wobei man nicht in die Programmierdetails eintauchen muss. Übrigens verwendet ja jeder, der sein Internet über die Telefonleitung per ADSL holt, auch einen DSP-Sender-Empfänger in Gestalt des Modems.

AM und FM muss nicht aussterben. AM wird zum Beispiel immer noch vom Flugfunk verwendet, da es bei schwachen Signal besser als FM zu verstehen ist ( siehe FM-Schwelle http://de.wikipedia.org/wiki/FM-Schwelle ). Da sich AM und FM wie alles mathematisch beschreiben lässt, kann die Demodulation von AM und FM auch mit DSP per Berechnung übernommen werden. So wird das in Zukunft dann auch gemacht, weil ein DSP-Prozessor billiger und kleiner sein wird als eine abgleichbare Spule. DSP ist nicht unbedingt besser. Da gibt es zum Beispiel das Quantisierungsrauschen.

Wie gesagt habe ich alles mal ganz grob runtergeschrieben, wobei Ungenauigkeiten naturgemäß nicht ausbleiben. Aber irgendwie muss man ja anfangen sich diesem Thema zu nähern, ohne vor Ehrfurcht zu erstarren.

14.10.14 19:53
Mani

nicht registriert

14.10.14 19:53
Mani

nicht registriert

Re: Zukunftsradio!

Hallo Volker!

Danke erst mal für Deine interessanten Erklärungen, ich muß das Alles einfach
und mehrfach durchstudieren, bevor ich dazu weitere Fragen stelle...

Vielen Dank

Mani

14.10.14 21:51
uwe_thomas 

250-499 Punkte

14.10.14 21:51
uwe_thomas 

250-499 Punkte

Re: Zukunftsradio!

Hallo Mani, hallo zusammen,

Ich weiß nicht, ob das gerade hierher passt.

Es ist ohne weiteres möglich , einen MW oder LW (KW geht noch ganz gut bis 49m-Band) Empfänger spulenlos zu bauen.

Mit dieser Schaltung funktioniert das ganz gut.


Habe ich vor einigen Jahren probiert.
Die Trennschärfe entspricht in etwa einem Einkreiser.
Allerdings wesentlich empfindlicher.

Allerdings hatten wir damals in Berlin noch mehrere starke Ortssender. Haben aufgrund der größeren Empfindlichkeit zu stark durchgeschlagen.

Hätte ich einen Sperrkreis nehmen können? Verbietet sich in dem Falle von selbst.

Heute haben wir die starken Ortssender (außer 177kHz) hier nicht mehr (so traurig es ist).

Das Chassis ist noch vorhanden. Bei Gelegenheit werde ich das Thema wieder aufgreifen (wenn das UKW-Radio fertig ist).

Mit freundlichen Grüßen,

Uwe Thomas

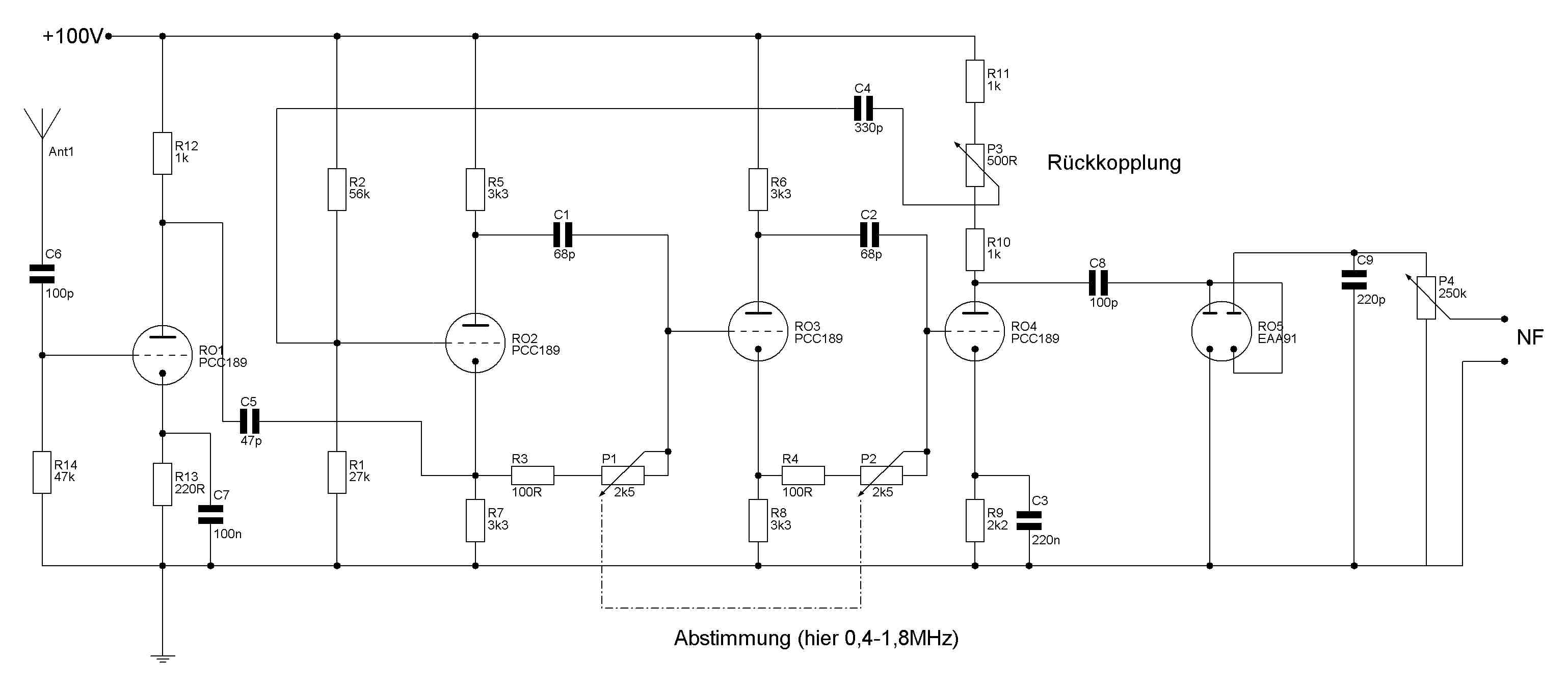
Datei-Anhänge
Mittelwelle Spulenlos.jpg Mittelwelle Spulenlos.jpg (404x)

Mime-Type: image/jpeg, 118 kB

14.10.14 22:12
MIRAG 

500 und mehr Punkte

14.10.14 22:12
MIRAG 

500 und mehr Punkte

Re: Zukunftsradio!

Hallo Uwe Thomas,

auch wenn das hier nicht passt:

Das ist verdammt interessant, habe ich so noch gar nicht gesehen. Man kann ja sicherlich andere Röhren ausprobieren?

14.10.14 22:37
Fitzcarraldo 

250-499 Punkte

14.10.14 22:37
Fitzcarraldo 

250-499 Punkte

Re: Zukunftsradio!

Hallo Mani,

Mani:
AM und FM stirbt aus...
nicht wirklich
In Europa werden Stück für Stück die AM und FM Sender abgeschaltet (was nicht schön ist, ohne Frage!); Aber... DX wird dadurch wieder wesentlich reizvoller! Wirklich sterben wird z.B. AM nie, wir suchen dann halt andere Sender und haben Spaß daran!

Radiobastler und "Funk-Amateure" waren immer (seit den frühen 20er Jahren) sehr dem "neuen" aufgeschlossen und richteten den Blick in die Zukunft. Dies sollte man sich bewahren anstatt dem "Vergangenen" nachtrauern. Mache dich selber nicht zum Don Quijote, glücklicher wirst du dabei nicht werden...


Grüße
Fitzcarraldo

PS: Eigentlich wäre CB-Funk genau das richtige für dich. Dort kannst du dich nach voller Herzenslust und rein analog austoben!

Zuletzt bearbeitet am 14.10.14 22:51

14.10.14 22:37
uwe_thomas 

250-499 Punkte

14.10.14 22:37
uwe_thomas 

250-499 Punkte

Re: Zukunftsradio!

Hallo Mark,

Gut geeignet ist sicherlich auch die 6N3P (diese wird in meinem UKW-Radio gleich 3x verwendet ), sicherlich auch die ECC81.

Dann natürlich die Rückkopplung anpassen (Teilerverhältnis R11 P3 R10)

Die PCC189's habe ich damals preiswert bekommen (ist ja nichts anderes als eine Regel-PCC88).

Ich habe damals vor die Schaltung noch eine EF183 geschaltet und vom Ausgang der EAA91 das F-System der EF geregelt.

Das erste C-System der ersten PCC189 hat dann (glaub ich, ist lange her ) als Impedanzwandler zwischen dem F-System und der eigentlichen Phasenschieber-Schaltung fungiert.

Die ursprüngliche Schaltung kommt aus einem Elektronischem Jahrbuch (1982? 1983? keine Ahnung ).

War mit drei Transistoren SF225 aufgebaut.

Ich werde das auf jeden Fall noch mal testen.

Jetzt spinne ich mal rum: normale Mischstufe mit ECH81 und danach eine spulenlose ZF nach diesem Muster.

Mit freundlichen Grüßen,

Uwe Thomas

14.10.14 22:53
Mani

nicht registriert

14.10.14 22:53
Mani

nicht registriert

Re: Zukunftsradio!

Hallo Fitzcarraldo!

Ich richte als Elektroniker immer den Blick in die Zukunft!
Ich trauere auch nicht dem "Vergangenen" nach.

Ein "Don Quijote" werde ich nie sein, wie Du das ausdrückst...

Mir ist mehr an technischen Lösungen gelegen...

Glücklicher bin ich dann mit Sicherheit...


Besten Gruß

Mani

Zuletzt bearbeitet am 14.10.14 23:03

15.10.14 02:12
Mani

nicht registriert

15.10.14 02:12
Mani

nicht registriert

Re: Zukunftsradio!

Hallo Uwe!

Wie Du schon erwähnt hast:

Eine sehr interessante Schaltung, die auch mit Fet und
Transistoren funktionieren müßte.

Liebe Grüsse

Mani

Zuletzt bearbeitet am 15.10.14 02:22

 1 2
 1 2
Rückkopplung   Klasse-D-Verst%C3%A4rker   Quantisierungsrauschen   Zukunftsradio   Phasenschieberdoppelpoti   Nyquist-Shannon-Abtasttheorem   hintereinandergeschaltete   Schaltung   Übertragungsverfahren   pulsbreitenmoduliertes   DSP-Sender-Empfänger   Kombinationsmöglichkeiten   Phasenschieber-Schaltung   Impedanzwandler   Nachrichtentechnik   Analog-Digital-Wandlern   Längstwellenempfänger   Digital-Analog-Wandler   Längstwellenempfang   Rückkopplungseinsatz