| Passwort vergessen?
Sie sind nicht angemeldet. |  Anmelden

Sprache auswählen:

Wumpus Gollum Forum von
Wumpus Welt der (alten) Radios
Sie sind nicht angemeldet.
 Anmelden

Mittelwellen / Kurzwellen Einkreiser
  •  
 1
 1
29.03.18 20:05
technikfreund 

500 und mehr Punkte

29.03.18 20:05
technikfreund 

500 und mehr Punkte

Mittelwellen / Kurzwellen Einkreiser

Hallo Zusammen,

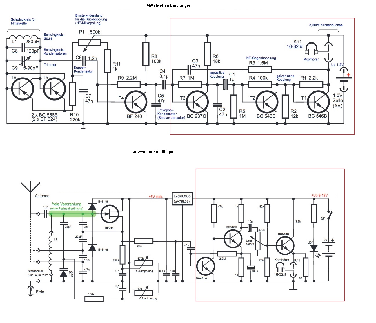
ich habe beim DARC zwei Schaltpläne gefunden, jeweils von einem Mittelwellen und einem
Kurzwellen Einkreiser.

Die Empfänger sind jeweils für Batteriebetrieb ausgelegt und werden komplett mit Transistoren aufgebaut.

Da ich die Empfänger auch mal Mobil nutzen möchte, ist ein transistorisierter Empfänger natürlich genial.

Nun möchte ich aus beiden Empfänger Schaltplänen einen gemeinsamen Schaltplan konsturieren.

Ich habe mal beide Pläne direkt untereinander gepackt, damit man direkt vergleichen kann, außerdem finden ich gerade
nicht mehr den Link auf die DARC Homepage wieder.

Bei den rot eingekreisten Schaltplanteilen bin ich der Meinung, dass es sich hier ab jeweils dem 0,1µF Kondensator um die NF Endstufen handelt, liege ich damit richtig?

Wie kann ich beide Empfänger miteinander kombinieren, welche Endstufe ist besser aufgebaut?

Freue mich auf Antworten.

Viele Grüße Technikfreund.



Zuletzt bearbeitet am 29.03.18 20:06

Datei-Anhänge
Mittelwellen - Kurzwellen Einkreiser.jpg Mittelwellen - Kurzwellen Einkreiser.jpg (662x)

Mime-Type: image/jpeg, 266 kB

funkoldi gefällt der Beitrag.
!
!!! Fotos, Grafiken nur über die Upload-Option des Forums, KEINE FREMD-LINKS auf externe Fotos.    

!!! Keine Komplett-Schaltbilder, keine Fotos, keine Grafiken, auf denen Urheberrechte Anderer (auch WEB-Seiten oder Foren) liegen!
Solche Uploads werden wegen der Rechtslage kommentarlos gelöscht!

Keine Fotos, auf denen Personen erkennbar sind, ohne deren schriftliche Zustimmung.

Den Beitrag-Betreff bei Antworten auf Threads nicht verändern!
30.03.18 12:01
wumpus 

Administrator

30.03.18 12:01
wumpus 

Administrator

Re: Mittelwellen / Kurzwellen Einkreiser

Hallo Technikfreund,


mir gefallen beide NF-Teile nicht, weil durch den Ohrhörer neben der NF Gleichstrom fließt und damit das Auslenken der Membran des Hörers unsymmetrisch werden kann.

Ich würde ein NF-Teil mit Elkokopplung zum Ohrhörer bevorzugen.

Außerdem könnten keine Kristallhörer verwendet werden.

Grüße von Haus zu Haus
Rainer, DC7BJ (Forumbetreiber)
Ein Leben ohne Facebook ist möglich, aber(und) sinnvoll.

Welt der alten Radios:
http://www.welt-der-alten-radios.de

Wumpus-Gollum-Forum:
http://www.wumpus-gollum-forum.de/forum

Virtuelle Voxhaus-Gedenktafel:
http://www.voxhaus-gedenktafel.de

Zuletzt bearbeitet am 30.03.18 13:01

30.03.18 16:16
Dietmar-Klaus 

100-249 Punkte

30.03.18 16:16
Dietmar-Klaus 

100-249 Punkte

Re: Mittelwellen / Kurzwellen Einkreiser

Hallo Technikfreund
Du willst einen Einkreiser für MW und KW bauen .
Ich sehe da noch zusätzliche Probleme beider Schaltungen , das sind die unterschiedlichen Betriebsspannungen , unterschiedliche Senderabstimmungen.
Im Netz gibt es zahlreiche Seiten mit Plänen von Einkreisern mit Halbleitern. Somit würde ich mich erst mal festlegen , die höhe der Betriebsspannung ( 9 Volt ) , den zu empfangenen Frequenzbereich und deren Abstimmung ( mechanisch oder kapazitiv mittels Kapazitätsdiode , wobei ich den mechanischen Drehko vorziehen würde ) Die HF Stufen würde ich, wie du, pro Frequenzbereich einzeln aufbauen . Dabei kann man bei einen Doppeldrehko, ein Paket für MW und das 2. Paket für KW nehmen. Auch brauchst du einen Umschalter für die jeweilige HF Stufe . das sind Betriebsspannung und NF .
Schaue mal auf dieser Seite : http://radiosparks.com/schematics.asp?UI...2D+regenerative , speziell Figure 1051 : RX1 ,
da hätte ich zumindestens einen Anhaltspunkt.
Ich wünsche viel Spass beim bauen und frohe Ostern.

MfG. Dietmar Klaus

Zuletzt bearbeitet am 30.03.18 16:18

30.03.18 19:52
WalterBar 

500 und mehr Punkte

30.03.18 19:52
WalterBar 

500 und mehr Punkte

Re: Mittelwellen / Kurzwellen Einkreiser

Hallo zusammen,

mit den gemachten Erfahrungen der letzten 2 Wochen muss ich sagen, dass ein optimal aufgebautes Röhrenaudion jede Transistorschaltung (z.B. J310) schlägt. In puncto Selektivität empfiehlt sich bei einem Einkreiser sogar innerhalb des Mittelwellenbereichs eine Bereichsumschaltung. Einkreiser auf Kurzwelle enttäuschen in der Regel immer und eine optimierte Rückkopplung ist unabdingbar.

Gruss
Walter

30.03.18 20:45
joeberesf 

500 und mehr Punkte

30.03.18 20:45
joeberesf 

500 und mehr Punkte

Re: Mittelwellen / Kurzwellen Einkreiser

Hallo Walter,

dem kann ich mich nur anschließen und auch die Kritikpunkte der Vorredner sind richtig.

Es gibt sogar eine Möglichkeit mit dem Universal AM- Chip TA7642 auf LW, MW und KW bis etwa 10MHz erfolgreich zu sein und dem Empfangskreis eine Rückkopplung zu verpassen. Die sogenannte Lambdadiodenschaltung kommt aus einem FA- Bausatz und wurde damals kommerziell angeboten. Ich habe ein etwas modifiziertes Gerät für MW. Für die NF würde ich immer auf LM386 zurückgreifen, wenn Silizium gefragt ist und es um Bastelprojekte geht. Hier die selbstgemalte Schaltung meines Gerätes in einem alten Beitrag und sogar bei Wiki wird man fündig.

https://de.wikipedia.org/wiki/Lambda-Diode

joe:

http://www.wumpus-gollum-forum.de/forum/...amp;thread=90#1

Viel Spaß

joerg

04.04.18 21:14
technikfreund 

500 und mehr Punkte

04.04.18 21:14
technikfreund 

500 und mehr Punkte

Re: Mittelwellen / Kurzwellen Einkreiser

Hallo Zusammen,

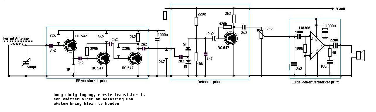
nach langem suchen habe ich noch einen Empfänger Schaltplan von Jack alias Radio Morningstar gefunden,
er hatte den Empfänger so ausgelegt, dass dieser ohne spezielle IC´s wie den MK 484 auszukommt.

Anbei mal der Schaltplan.

Was meint ihr zur Schaltung?



Achso, Jack hatte die Schaltung wohl noch mal später geändert und eine Rückkopplung mit eingebaut, leider scheint
davon kein Schaltplan zu existieren.

Viele Grüße Technikfreund.

Zuletzt bearbeitet am 05.04.18 07:30

Datei-Anhänge
Rechtuit middengolf radio  tekening.JPG Rechtuit middengolf radio tekening.JPG (440x)

Mime-Type: image/jpeg, 62 kB

05.04.18 15:24
WalterBar 

500 und mehr Punkte

05.04.18 15:24
WalterBar 

500 und mehr Punkte

Re: Mittelwellen / Kurzwellen Einkreiser

Hallo Technikfreund,

baue es auf, probiere es aus, mache deine Erfahrungen und berichte uns!
Der Materialaufwand ist ja überschaubar.

Der BC547 wäre nicht meine Wahl. Ebenfalls keine Ferritantenne (mehr). Was will man damit noch vernünftig hören? Selbst mein Tecsun S2000 mit seiner drehbaren Ferritantenne enttäuscht mittlerweile an meinem Standort im Rheinland.

Gruss
Walter

PS.: Vielleicht war es ein Monitorempfänger eines Mittelwellen-Piraten

Zuletzt bearbeitet am 05.04.18 15:32

06.04.18 12:06
Pluspol 

500 und mehr Punkte

06.04.18 12:06
Pluspol 

500 und mehr Punkte

Re: Mittelwellen / Kurzwellen Einkreiser

Hallo Walter und Technikfreund

Eine Schaltung gleichen Prinzips (pnp-Transistoren) für KW , aber mit weniger Bauteilen, gibt es für rund 10€ beim blauen C. Diese kann man mit anderer Spule auch für MW bauen.

Freundliche Grüße von Dietmar

Zuletzt bearbeitet am 06.04.18 16:32

06.04.18 12:52
regency 

500 und mehr Punkte

06.04.18 12:52
regency 

500 und mehr Punkte

Re: Mittelwellen / Kurzwellen Einkreiser

Hallo zusammen,
habe eine Frage zur Hochohmigkeit der Eingangsstufe. Ist es nicht so, dass ohne Belastung des Emitterfolgers der Eingangswiderstand zwar ca. Gleichstromverstärkung mal 1 kOhm ist, was aber durch die kapazitive Belastung 2n2 - Basis-Emitter-Strecke des zweiten Transistors zunichte gemacht wird? Die Hochohmigkeit basiert also nur auf dem Koppel-C von 8,2 pF, der bei MW ca 12-50 kOhm Impedanz hat. Wäre eine Zusatzwicklung/Anzapfung und ein größerer Koppel-C nicht besser für optimale Güte und Leistungsgewinn?
VG Jan

06.04.18 14:46
HB9 

500 und mehr Punkte

06.04.18 14:46
HB9 

500 und mehr Punkte

Re: Mittelwellen / Kurzwellen Einkreiser

Hallo Jan,

durch die kleine Kapazität wird der Schwingkreis nur wenig gedämpft, aber besser wäre ein FET als Puffer. Hier kannst du gut einen BF256 als Sourcefolger einsetzen und das Gate direkt mit dem Schwingkreis verbinden, der 82k-Widerstand und der 8.2p-Kondensator entfällt ersatzlos. Der Sourcewiderstand kann eventuell reduziert werden (bis etwa 150 Ohm, ausprobieren). So wird der Schwingkreis nicht mehr ohmsch belastet und die sehr niedrige Transistorkapazität schränkt auch den Abstimmbereich nicht ein, so dass ein Drehko mit kleinerer Kapazität verwendet werden kann, was die Schwingkreisgüte erhöht.

Gruss HB9

 1
 1
Transistorschaltung   Mittelwellen   Betriebsspannung   Mittelwellen-Piraten   transistorisierter   Technikfreund   Transistorkapazität   Mittelwellenbereichs   Lambdadiodenschaltung   Wumpus-Gollum-Forum   Eingangswiderstand   Senderabstimmungen   Kurzwellen   Voxhaus-Gedenktafel   Basis-Emitter-Strecke   Gleichstromverstärkung   welt-der-alten-radios   Betriebsspannungen   Bereichsumschaltung   Einkreiser