| Passwort vergessen?
Sie sind nicht angemeldet. |  Anmelden

Sprache auswählen:

Wumpus Gollum Forum von
Wumpus Welt der (alten) Radios
Sie sind nicht angemeldet.
 Anmelden

SABA Freiburg W3 Endstufe
  •  
 1 2 3 4
 1 2 3 4
24.02.17 15:03
qw123 

500 und mehr Punkte

24.02.17 15:03
qw123 

500 und mehr Punkte

Re: SABA Freiburg W3 Endstufe

Hallo zusammen,

Uli:
Lässt sich hier vielleicht noch ein Experte dazu überreden, die NF mal im Detail zu "zerpflücken" und so darzustellen, daß ein (unter)durchschnittlicher Bastler wie ich ne Chance hat, das zu verstehen?
ein Experte bin ich nicht, aber auch bei mir steht seit Jahren ein WIII im Keller und erwartet sehnlichst von mir eine Kur, die ihn wieder in alter Frische aufspielen läßt.
Wie schon angeklungen, einer der Gründe, warum ich mich bisher nicht dazu aufraffen konnte, ist das recht komplexe und verschlungene Schaltbild. Bevor man daran geht, an diesem Gerät etwas zu testen, sollte man wenigstens in Grundzügen verstanden haben, wie es funktioniert.

Dazu hilft es oft, sich die verschiedenen Untersysteme mal getrennt herauszuzeichnen.
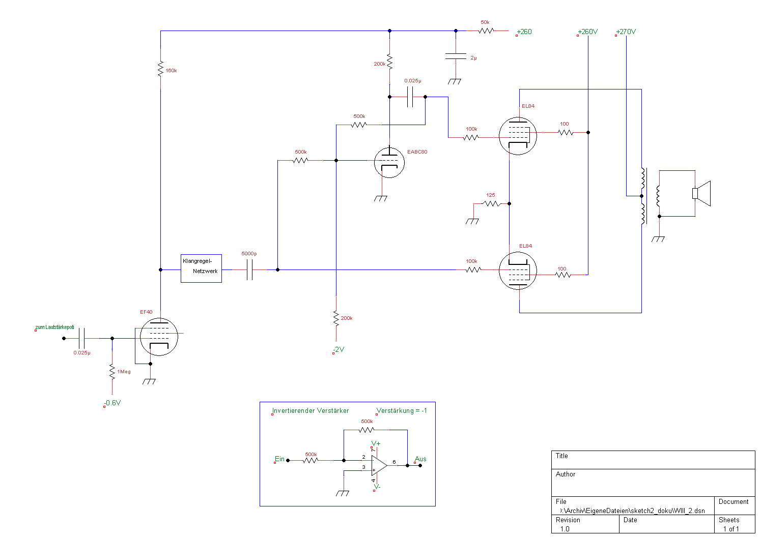
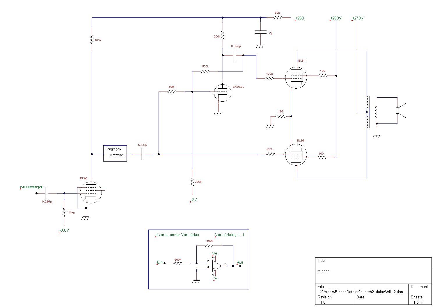
Für die NF-Endstufe hatte ich das mal gemacht, als Beispiel. siehe Bild unten.



Das Bild stellt nur die wesentlichen Schaltbildteile für die NF-Verstärkung dar. Fortgelassen sind zunächst Klangregelung, Gegenkopplungswege, gehörrichtige Lautstärkeregelung, Spannungsversorgung etc. Diese kann man leichter nachträglich untersuchen, wenn mal das Grundsätzliche isoliert worden ist.

Wie man sieht, benutzte Saba eine weniger häufig angewendete Methode zur Ansteuerung der Gegentaktendstufe. Die untere Hälfte der Endstufe wird dabei direkt von der NF-Vorröhre EF40 angesteuert. Für die obere Hälfte ist zwischen Anode EF40 und Gitter EL84 noch eine Phasenumkehrstufe eingefügt. Das Verfahren ist ähnlich dem wie es bei der ECLL800 standardmäßig zur Anwendung kommen sollte. Die ECL800 enthält eine dafür speziell konstruierte Triode, hier wird der Triodenteil der EABC80 verwendet. Deren Schaltung entspricht im Prinzip dem aus der Halbleitertechnik bekannten invertierenden Spannungsfolger (siehe Bild im unteren Kasten). Die EABC80-Triode verstärkt in dieser Schaltung mit dem Faktor 1 und invertiert gleichzeitig das Signal am Gitter.
Die negative Gittervorspannung für die EF40 und die EABC80 wird aus dem Netzteil bezogen. Die Vorspannung für die EABC80 gelangt gleichzeitig an die Gitter der beiden EL84. Deren gemeinsamer Kathodenwiderstand muß also nur noch einen um 2V niedrigeren Spannungsabfall erzeugen.



Gruß

Heinz

Datei-Anhänge
WIII_2.png WIII_2.png (391x)

Mime-Type: image/png, 20 kB

!
!!! Fotos, Grafiken nur über die Upload-Option des Forums, KEINE FREMD-LINKS auf externe Fotos.    

!!! Keine Komplett-Schaltbilder, keine Fotos, keine Grafiken, auf denen Urheberrechte Anderer (auch WEB-Seiten oder Foren) liegen!
Solche Uploads werden wegen der Rechtslage kommentarlos gelöscht!

Keine Fotos, auf denen Personen erkennbar sind, ohne deren schriftliche Zustimmung.

Den Beitrag-Betreff bei Antworten auf Threads nicht verändern!
24.02.17 20:19
wumpus 

Administrator

24.02.17 20:19
wumpus 

Administrator

Re: SABA Freiburg W3 Endstufe

Hallo zusammen,

täuscht mich meine Erinnerung oder war der Hochtöner in einem der Basslautsprecher eingebaut?

Die Fotos sind jetzt in der Freiburg W III Seiten eingefügt. Ins Online-Museum kommen sie morgen.

Grüße von Haus zu Haus
Rainer (Forumbetreiber)

Welt der alten Radios:
http://www.welt-der-alten-radios.de

Wumpus-Gollum-Forum:
http://www.wumpus-gollum-forum.de/forum

Rettet unsere Radios:
http://www.welt-der-alten-radios.de/home...radios-467.html

Virtuelle Voxhaus-Gedenktafel:
http://www.voxhaus-gedenktafel.de

24.02.17 21:41
Uli 

500 und mehr Punkte

24.02.17 21:41
Uli 

500 und mehr Punkte

Re: SABA Freiburg W3 Endstufe

wumpus:
Hallo zusammen,
täuscht mich meine Erinnerung oder war der Hochtöner in einem der Basslautsprecher eingebaut?

Nein, das täuscht nicht. Ich muss mal gucken, ob ich noch einen LS draussen hab oder ein Foto davon, dann bekommst ein Bild.

wumpus:
@Uli: Was ist denn im NF-Teil noch genauer zu beschreiben? Die Gegenkopplung, die Klangregelung?

So ähnlich wie Heinz das vorgemacht hat hab ich mir das gedacht. Weil ich vor lauter Bäumen den Wald dort nicht sehe! Ich starre 2 Stunden auf den Plan und hab immer noch keinen blassen Schimmer, warum da überhaupt Musik raus kommt...
Jetzt werde ich mir die Vereinfachung von Heinz mal genau ansehen und wenn ich's verstanden habe, die restlichen Bestandteile nach und nach hinzufügen - mal gespannt, ob ich DAS schaffe.
Vielen Dank Heinz!


Gruß,
Uli

Zuletzt bearbeitet am 24.02.17 21:43

25.02.17 09:51
wumpus 

Administrator

25.02.17 09:51
wumpus 

Administrator

Re: SABA Freiburg W3 Endstufe

Hallo zusammen,

ich habe in der Saba Freiburg W III - Seite einige erläuterte Signalweg-Pläne aufgenommen, die das Zurechtfinden in der doch halbwegs komplexen Schaltung des Radios erleichtern können:

http://www.welt-der-alten-radios.de/r--z...nalyse-503.html

Grüße von Haus zu Haus
Rainer (Forumbetreiber)

Welt der alten Radios:
http://www.welt-der-alten-radios.de

Wumpus-Gollum-Forum:
http://www.wumpus-gollum-forum.de/forum

Rettet unsere Radios:
http://www.welt-der-alten-radios.de/home...radios-467.html

Virtuelle Voxhaus-Gedenktafel:
http://www.voxhaus-gedenktafel.de

27.02.17 13:11
Klarzeichner 

500 und mehr Punkte

27.02.17 13:11
Klarzeichner 

500 und mehr Punkte

Re: SABA Freiburg W3 Endstufe

Hallo Rainer,

du liebe Zeit, da hast du dir aber Arbeit gemacht! Eine sinnvolle Arbeit, denn diese Signalläufe sind wirklich mustergültig (um ein schönes altes Wort mal wieder zu verwenden) und sehr gut geeignet, um dem Anfänger den Überblick zu erleichtern.

Gruß
Stefan

28.02.17 00:24
Uli 

500 und mehr Punkte

28.02.17 00:24
Uli 

500 und mehr Punkte

Re: SABA Freiburg W3 Endstufe

Soooo, habe mir das jetzt alles mal schön bunt ausgedruckt und begonnen, es mir zu Gemüte zu führen.
Wenn das alles stimmt (wovon ich ausgehe), dann hast Du das unglaublich gut gemacht Rainer, ein regelrechter Radio-Kurs für fortgeschrittene Einsteiger, tausend Dank!

Gruß,
Uli

28.02.17 06:14
Wolle 

500 und mehr Punkte

28.02.17 06:14
Wolle 

500 und mehr Punkte

Re: SABA Freiburg W3 Endstufe

Hallo Rainer.
Eine klasse Arbeit, die Du dir mit der Analyse der Schaltung und der Erklärung gemacht hast. Mein Dank geht auch an die Bereitsteller der Bilder.
Mit vielen Grüßen.
Wolle.

Die sechs Phasen der Planung: Begeisterung, Verwirrung, Ernüchterung, Suche nach den Schuldigen, Bestrafung der Unschuldigen, Auszeichnung der Nichtbeteiligten.

28.02.17 07:08
Airwaves 

500 und mehr Punkte

28.02.17 07:08
Airwaves 

500 und mehr Punkte

Re: SABA Freiburg W3 Endstufe

Hallo Rainer,

ich kann mich da meinen Vorrednern nur anschließen, klasse Arbeit! Da steckt eine Menge Arbeit und Herzblut drinnen Wenn man sich einmal die Signalläufe etwas eingeprägt hat, dann fällt es auch zukünftig leichter diese in anderen Schaltungen wieder zu erkennen. Ein guter Baustein um "Radio" besser zu verstehen......

Wie wäre es als Nächstes mit dem Neckermann Royal 111/21? Ja OK der ist fies, das will ich Dir nicht an tun .

Viele Grüße,
Christian

Zuletzt bearbeitet am 28.02.17 07:22

28.02.17 09:10
wumpus 

Administrator

28.02.17 09:10
wumpus 

Administrator

Re: SABA Freiburg W3 Endstufe

Hallo zusammen,

danke für die Belobigungen, habe ich auch verdient

Allerdings erreichte mich gestern (völlig zurecht) eine "verzweifelte" e-mail, wo ein Seitenbesucher sein Leid über die Unbegreifbarkeit der Schalterstellungs-Systematik vortrug.

Kann ich nur zu gut verstehen. Saba hat es hier - wie viele andere Hersteller - hinbekommen, die komplexen Umschaltungen des Tastensatzes möglichst kompliziert darzustellen. Sogar tauchen im Schaltbild Schalter zweimal auf (z.B. U2), einmal in Ruhe, einmal in Arbeit.

Diese Schalterstellungen sind überhaupt in der ganzen Branche ein Sorgenkind gewesen, oft fand man sich (auch als Fachmann) kaum durch. Ich führe die Verwirrungsgefahr auf die Notwendigkeit zurück, alles auf eine DinA4-Seite unterzubringen.

Wie dem auch sei, ich habe noch eine Schaltbild-Erläuterung weiter oben auf der Saba-Fteiburg-W-III Seite eingefügt, die ein wenig zur Klärung beitragen könnte.

http://www.welt-der-alten-radios.de/r--z...-w-iii-503.html

Grüße von Haus zu Haus
Rainer (Forumbetreiber)


Welt der alten Radios:
http://www.welt-der-alten-radios.de

Wumpus-Gollum-Forum:
http://www.wumpus-gollum-forum.de/forum

Rettet unsere Radios:
http://www.welt-der-alten-radios.de/home...radios-467.html

Virtuelle Voxhaus-Gedenktafel:
http://www.voxhaus-gedenktafel.de

 1 2 3 4
 1 2 3 4
DIY-Röhrenverstärker   Gegenkopplungsschaltungen   Endstufe   Christian   Schalterstellungs-Systematik   Freiburg   Eingangsspannungsbedarf   restaurationsbedürftig   Schirmgittergegenkopplung   Schaltbild-Erläuterung   Kathodenwiderstand   Coral-Breitband-Hörnern   r--z-freiburg-w3-analyse-503   Magnet-Tonabnehmer-Vorverstärker   wechselspannungsmässig   welt-der-alten-radios   Blaupunkt-Röhrenradio   Grüße   Voxhaus-Gedenktafel   Wumpus-Gollum-Forum